Model of Extraction from a Pore into the Ambient Space
- Autores: Aleksandrova L.Y.1, Moshinski A.I.1, Sorokin V.V.1, Turmanidze G.N.1
-
Afiliações:
- St. Petersburg State Chemical Pharmaceutical University
- Edição: Volume 57, Nº 2 (2023)
- Páginas: 194-201
- Seção: Articles
- ##submission.datePublished##: 01.03.2023
- URL: https://bakhtiniada.ru/0040-3571/article/view/138445
- DOI: https://doi.org/10.31857/S0040357123020033
- EDN: https://elibrary.ru/EITWJC
- ID: 138445
Citar
Texto integral
Resumo
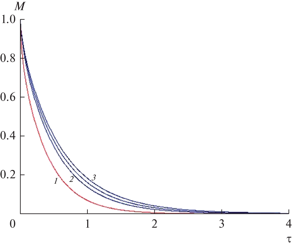
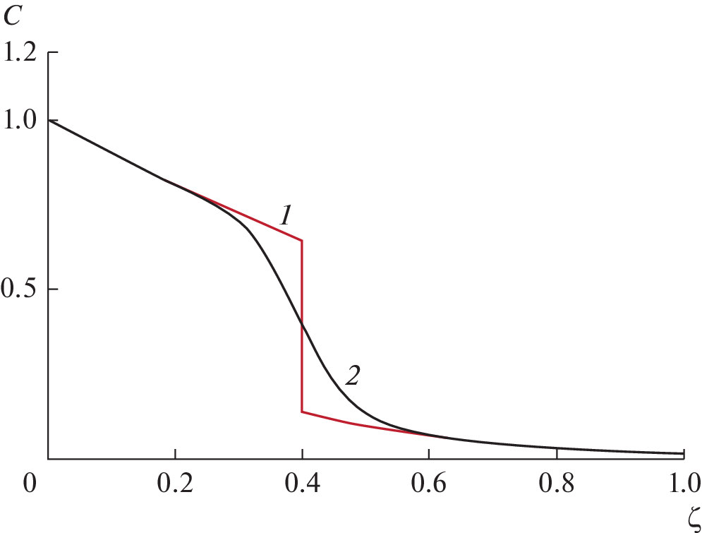
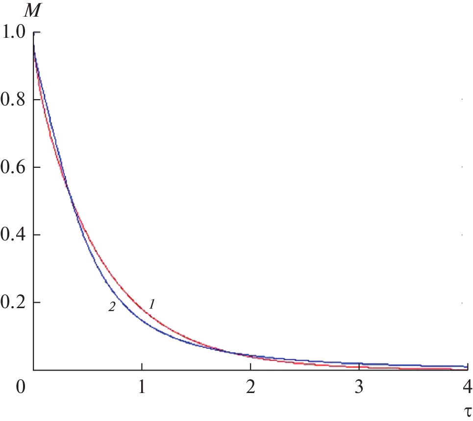
The problem of extraction a target component from a cylindrical pore is studied. The solution of this problem is used as a basis for the mathematical model of mass transfer in a porous medium. The proposed model is applicable for the description of a number of processes, in particular, extraction and sediment washing. Some graphical illustrations explaining the process of washing within the proposed model are given.
Palavras-chave
Sobre autores
L. Aleksandrova
St. Petersburg State Chemical Pharmaceutical University
Email: pisce-capricorn@inbox.ru
197022, St. Petersburg, Russia
A. Moshinski
St. Petersburg State Chemical Pharmaceutical University
Email: pisce-capricorn@inbox.ru
197022, St. Petersburg, Russia
V. Sorokin
St. Petersburg State Chemical Pharmaceutical University
Email: pisce-capricorn@inbox.ru
197022, St. Petersburg, Russia
G. Turmanidze
St. Petersburg State Chemical Pharmaceutical University
Autor responsável pela correspondência
Email: pisce-capricorn@inbox.ru
197022, St. Petersburg, Russia
Bibliografia
- Аксельруд Г.А., Лысянский В.М. Экстрагирование (система твердое тело-жидкость). М.: Химия, 1974.
- Романков П.Г., Курочкина М.И. Экстрагирование из твердых материалов. Л.: Химия, 1983.
- Бабенко Ю.И., Иванов Е.В. Экстрагирование из капилляра с переменным коэффициентом диффузии // Теор. осн. хим. технол. 2008. Т. 42. № 4. С. 355.
- Ганин П.Г., Маркова А.В., Мошинский А.И., Рубцова Л.Н., Сорокин В.В. Расчет выхода вещества из пористой системы при переменном коэффициенте диффузии // Теор. осн. хим. технол. 2020. Т. 54. № 5. С. 565.
- Кокотов Ю.А., Золотарев П.П., Елькин Г.Е. Теоретические основы ионного обмена. Сложные ионообменные системы. Л.: Химия, 1986.
- Ромм Е.С. Структурные модели порового пространства горных пород. Л.: Недра, 1985.
- Развитие исследований по теории фильтрации в СССР 1917–1967) / Под ред. П.Я. Полубариновой-Кочиной и др. М.: Наука, 1969.
- Han C.D., Bixler H.J. Washing of the liquid Retained by Granular Solids // Am. Inst. Chem. Eng. J. 1967. V. 13. № 6. P. 1058.
- Turner G.A. The frequency response of some illustrative models of porous media // Chem. Eng. Sci. 1959. V. 10. № 1. P. 14.
- Aris R. Diffusion and reaction in flow system of Turners’ stracture // Chem. Eng. Sci. 1959. V. 10. № 1/2. P. 80.
- Буевич Ю.А. Проблемы переноса в дисперсных средах // Тепломассообмен ММФ. Проблемные доклады. Секция 4, 5. Минск, 1988. С. 100.
- Бондаренко А.Г., Колобашкин В.М., Кудряшов Н.А. Диффузия и адсорбция радиоактивного газа в пористой среде // Изв. АН СССР. Механика жидкости и газа. 1976. № 5. С. 85.
- Бабенко Ю.И. Иванов Е.В. Экстрагирование из тела с бидисперсной пористой структурой // Теор. осн. хим. технол. 2009. Т. 43. № 4. С. 408.
- Мошинский А.И. Математическая модель тепломассопереноса в бидисперсном пористом материале // Прик. мех. техн. физ. 2009. Т. 50. № 5. С. 121.
- Мошинский А.И. Описание начальной стадии процессов пропитки и экстрагирования на основе бидисперсной модели // Теор. осн. хим. технол. 2012. Т. 46. № 1. С. 94.
- Мошинский А.И. Извлечение вещества из пористого тела в движущуюся жидкость // Прик. мех. техн. физ. 2019. Т. 60. № 4. С. 100.
- Мошинский А.И. Тепломассоперенос в пористом материале при учете релаксации потока массы // Мат. модел. 2015. Т. 27. №4. С. 97.
- Мошинский А.И. Математическая модель пропитки и экстрагирования в случае бидисперсного пористого материала // Теор. осн. хим. технол. 2009. Т. 43. № 4. С. 401.
- Долинский А.А. Использование принципа дискретно-импульсного ввода энергии для создания эффективных энергосберегающих технологий // Инж.-физ. ж. 1996. Т. 69. № 6. С. 885.
- Мошинский А.И., Иванов Е.В. Фильтрация жидкости в пористой частице под воздействием импульсов давления на локальных участках ее поверхности // Теор. осн. хим. технол. 2008. Т. 42. № 2. С. 160.
- Абиев Р.Ш., Островский Г.М. Моделирование процесса экстрагирования из капиллярно-пористой частицы с бидисперсной структурой // Теор. осн. хим. технол. 2001. Т. 35. № 3. С. 270.
- Абиев Р.Ш. Исследование процесса экстрагирования из капиллярно-пористой частицы с бидисперсной структурой // Журн. прикл. химии. 2001. Т. 74. № 5. С. 754.
- Малышев Р.М., Кутепов А.М., Золотников А.Н. и др. Влияние наложения поля низкочастотных колебаний на эффективность экстрагирования и математическая модель процесса // Докл. РАН. 2001. Т. 381. № 6. С. 800.
- Мошинский А.И. Влияние пульсационного движения жидкости в бидисперсной пористой среде на распространение в ней вещества // Изв. РАН. Механика жидкости и газа. 2010. № 6. С. 109.
- Абиев Р. Ш. Вычислительная гидродинамика и теплообмен. Введение в метод конечных разностей. Учебное пособие. СПб. Изд-во НИИ Химия СПбГУ. 2002.
- Мошинский А.И. Эффективная диффузия динамически пассивной примеси в узких траншеях // Журн. прикл. мех. и техн. физ. 1987. № 3. С. 62.
- Лебедев Н.Н., Скальская И.П., Уфлянд Я.С. Сборник задач по математической физике. М.: ГИТТЛ, 1955.
- Малинецкий Г.Г. Математические основы синергетики: Хаос, структуры вычислительный эксперимент. 5-е изд. М.: Изд-во ЛКИ. 2007.
- Годунов С.К. Уравнения математической физики. М.: Наука, 1971.
- Мошинский А.И. Математическое моделирование химико-технологических и биотехнологических процессов. М.: Изд-во КНОРУС, 2021.
- Тихонов А.Н., Самарский А.А. Уравнения математической физики. М.: Наука, 1977.
- Мошинский А.И. Теория размерности в проблемах химической технологии. Saarbrücken: Lambert Academiс. 2017.
Arquivos suplementares








