Использование холодного прессования в переработке композиционного материала на основе фторполимера
- Авторы: Столин А.М.1, Стельмах Л.С.1, Стельмах Э.В.1
 - 
							Учреждения: 
							
- Федеральное государственное бюджетное учреждение науки Институт структурной макрокинетики и проблем материаловедения им. А.Г. Мержанова Российской академии наук
 
 - Выпуск: Том 57, № 1 (2023)
 - Страницы: 117-124
 - Раздел: Статьи
 - Статья опубликована: 01.01.2023
 - URL: https://bakhtiniada.ru/0040-3571/article/view/138419
 - DOI: https://doi.org/10.31857/S0040357123010141
 - EDN: https://elibrary.ru/BPJWBQ
 - ID: 138419
 
Цитировать
Полный текст
Аннотация
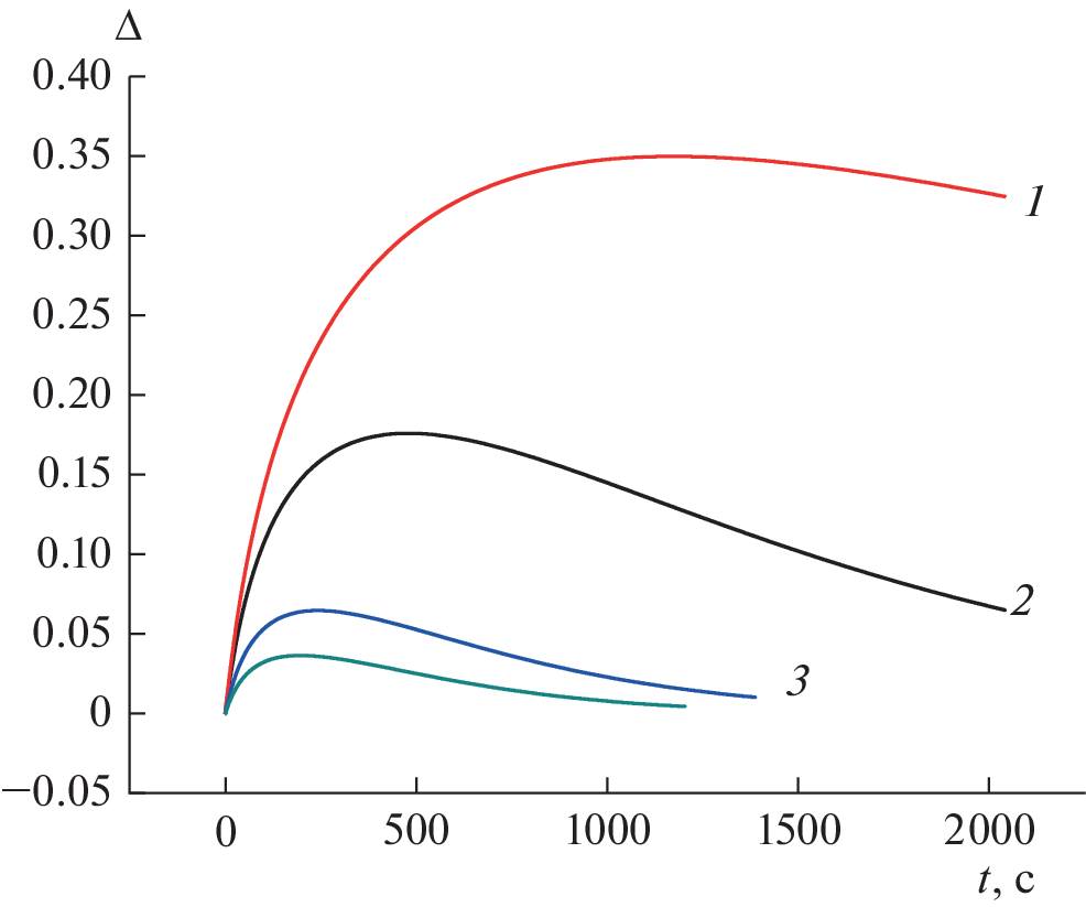
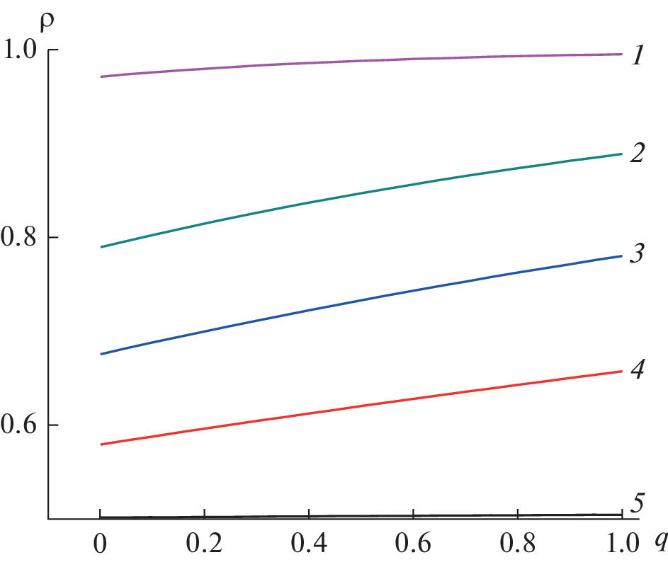
В настоящей работе проведен теоретический анализ процесса одностороннего холодного прессования в условиях внешнего трения порошковых композиционных полимерных материалов на основе фторопласта с малыми добавками, такими, как диоксид кремния SiO2, каолинит Al4[Si4O10](OH)8, углеродные нанотрубки, углеволокно (менее 5%). Получены аналитические решения в виде формул, позволяющие проанализировать влияние на процесс уплотнения материалов приложенного давления, коэффициента внешнего трения, геометрических размеров прессовок, свойства материала и его пористость. На основе упрощенной системы исходных уравнений с использованием лагранжевых переменных и усреднения по радиусу проведены численные расчеты развития разноплотности по объему материала в зависимости от времени, обусловленные различной скоростью уплотнения нижних и верхних слоев. Установлены новые наглядные представления о кинетике уплотнения порошковых материалов на основе фторопласта, выявлены качественные особенности различных стадий развития разноплотности, Найдены ответы на практически важные вопросы, связанные с экспериментальным определением времени процесса прессования для получений качественной заготовки.
Ключевые слова
Об авторах
А. М. Столин
Федеральное государственное бюджетное учреждение науки Институт структурной макрокинетики и проблем материаловедения им. А.Г. Мержанова Российской академии наук
														Email: amstolin@ism.ac.ru
				                					                																			                												                								Россия, 142432, г. Черноголовка, ул. Академика Осипьяна, 8						
Л. С. Стельмах
Федеральное государственное бюджетное учреждение науки Институт структурной макрокинетики и проблем материаловедения им. А.Г. Мержанова Российской академии наук
														Email: amstolin@ism.ac.ru
				                					                																			                												                								Россия, 142432, г. Черноголовка, ул. Академика Осипьяна, 8						
Э. В. Стельмах
Федеральное государственное бюджетное учреждение науки Институт структурной макрокинетики и проблем материаловедения им. А.Г. Мержанова Российской академии наук
							Автор, ответственный за переписку.
							Email: amstolin@ism.ac.ru
				                					                																			                												                								Россия, 142432, г. Черноголовка, ул. Академика Осипьяна, 8						
Список литературы
- Stolin A.M., Bazhin P.M. Manufacture of Multipurpose Composite and Ceramic Materials in the Combustion Regime and High-temperature Deformation (SHS Extrusion) // Theor. Found. Chem. Eng. 2014. V. 48. № 6. P. 751. [Столин А.М., Бажин П.М. Получение изделий многофункционального назначения из композитных и керамических материалов в режиме горения и высокотемпературного деформирования (СВС-экструзия) // Теорет. основы хим. технологии. 2014. Т. 48. № 6. С. 603]
 - Бережной А.С. О зависимости между давлением прессования и пористостью необожженных огнеупорных изделий // Огнеупоры. 1947. № 3. С. 124–130.
 - Покровский Г.И. Исследования по физике грунтов / Изд. Института ВОДГЕО, Гл. ред. строительной литературы. М.–Л.: 1937.
 - Bal’shin M.Y. Novel principles of calculation and analysis of powder compression // Sov. Powder Metall. Met. Ceram. 1965. V. 4. № 12. P. 975.
 - Френкель Я.И. Вязкое течение в кристаллических телах. М.: Физматгиз, 1958. Т. 2.
 - Mackenzie J.K., Shuttworth P.A. Phenomenological theory sintering. Proc. Phys.Soc. B. 1949. 62. № 12. P. 833.
 - Скороход В.В. Реологические основы спекания. Киев: Наукова думка, 1972.
 - Штерн М.Б., Сердюк Г.Г., Максименко Л.А., Трухан Ю.В., Шуляков Ю.М. Феноменологические теории прессования порошков. Киев: Наукова думка, 1982.
 - Бальшин М.Б. Порошковое металловедение. М.: Металлургиздат, 1943.
 - Жданович Г.М. Теория прессования металлических порошков. М.: Металлургия, 1969.
 - Скотников М.В, Чулков В.Н., Прилепкин В.Н. Джангирян В.Г. Распределение напряжений и скоростей при уплотнении вязких тел в замкнутых объемах // Порошковая металлургия. 1984. № 6. С. 21.
 - Горохов В.М., Дорошкевич Е.А., Звонарев В.Н., Рябов И.Н. Напряженно-деформированное состояние пористой заготовки при горячем прессовании и свободной осадке с учетом внешнего трения. Математическое моделирование процессов // Порошковая металлургия. 1987. № 1. С. 34.
 - Parshin D.A., Stel’makh L.S., Stolin A.M. Mathematical Modeling of Solid-Phase Plunger Extrusion with Two-Stage Compression of Composite Materials // Theor. Found. Chem. Eng. 2015. V. 49. № 3. P. 344. [Паршин Д.А., Стельмах Л.С., Столин А.М. Математическое моделирование твердофазной плунжерной экструзии с двухступенчатым обжатием композитных материалов // Теорет. основы хим. технологии. 2015. Т. 49. № 3. С. 361.]
 - Бучацкий Л.М., Столин А.М., Худяев С.И. Распределение плотности в пористом теле при горячем одностороннем прессовании // Порошковая металлургия. 1987. № 12. С. 9.
 - Столин А.М., Стельмах Л.С., Стельмах Э.В. Высокотемпературное прессование порошкового материала в условиях внешнего трения // Композиты и наноструктуры. 2017. Т. 3,4. № 35–36. С. 156–161.
 - Столин А.М., Стельмах Л.С., Паршин Д.А., Стельмах Э.В. Высокотемпературное прессование порошкового материала в условиях внешнего трения // НАУКА СОВРЕМЕННОСТИ. Сборник материалов международной научной конференции. Москва, 2015. С. 154.
 - Stolin A.M., Stel’makh L.S., Karpov S.V., Alymov M.I. External friction in SHS compaction // Dokl. Chem. 2019. V. 487. № 2. P. 235.
 - Korachkin D., Gethin D., Lewis R., Tweed J. Friction measurement and lubrication in unloading and ejection stages in powder pressing cycle. // Powder Metall. 2008. V. 51. № 1. P. 14.
 - Canta T., Frunza D. Friction-assisted pressing of PM components // J. Mater. Process. Technol. 2003. V. 143, 144. № 1. P. 645.
 - Sinka I., Cunningham J., Zavaliangos A. The effect of wall friction in the compaction of pharmaceutical tablets with curved faces: a validation study of the Drucker–Prager Cap model // Powder Technol. 2003. V. 133. № 1, 3. P. 33.
 - Stolin A.M., Stelmakh L.S. Features of compaction kinetics for powder materials under nonisothermal conditions. Part 1. Compaction kinetics in regular and fiber regimes // Powder Metall. Met. Ceram. 2001. V. 40. № 11, 12. P. 556.
 - Stolin A.M., Stel′makh L.S., Karpov S.V. High-temperature indirect compaction of powder materials with active action of an external friction force // J. Eng. Phys. Thermophys. 2020. V. 93. № 2. P. 317.
 - Luo J., Stevens R., Ren Y. Constrained sintering of a sphere with radial density gradient: Viscous model // Metall. Mater. Trans. B. 1998. V. 29. № 3. P. 673.
 - Karpov S.V., Stelmakh L.S., Alymov M., Stolin A.M. Wave mode of compaction of powder materials by unilateral pressing under dry friction // Dokl. Chem. 2020. V. 491. № 1. P. 54.
 - Stolin A.M., Stel’makh L.S. Mathematical Modeling of SHS-compaction/ Extrusion: An Autoreview // J. SHS. 2008. V. 13. № 1. P. 53.
 - Рыбин Ю.И., Цеменко В.Н., Александров А.Э. Математическая модель уплотнения порошковых металлических материалов // Металлообработка. 2004. № 6. P. 45.
 - Berezin I.M., Nesterenko A.V., Zalazinskii A.G. Identification of the modified Drucker–Prager yield condition and modelling of compaction of the plasticized titanium feedstock // Russian J. Non-Ferrous metals. 2017. V. 58. № 3. P. 297.
 - Cedergren J., Sørensen N.J., Melin S. Numerical investigation of powder compaction of gear wheels // Int. J. Solids Struct. 2003. V. 40. № 19. P. 4989.
 - Столин А.М., Стельмах Л.С., Карпов С.В., Алымов М.И. Внешнее трение в процессе СВС-компактирования // ДАН, Химическая технология. 2019. Т. 487. № 6. С. 636.
 - Карпов С.В, Стельмах Л.С., Столин А.М. Математическое моделирование одностороннего прессования порошковых материалов в условиях сухого трения // Известия вузов. Порошковая металлургия и функциональные покрытия. 2020. № 4. С. 22–32.
 
Дополнительные файлы
				
			
						
						
						
					
						
									







