On the synthesis of anisotropic Luneburg lenses
- Authors: Kaloshin V.A.1, Chung B.V.2
-
Affiliations:
- Kotelnikov Institute of radioengineering and Electronics RAS
- Moscow Institute of Physics and Technology (National Research University)
- Issue: Vol 69, No 12 (2024)
- Pages: 1162-1169
- Section: АНТЕННО-ФИДЕРНЫЕ СИСТЕМЫ
- URL: https://bakhtiniada.ru/0033-8494/article/view/282222
- DOI: https://doi.org/10.31857/S0033849424120036
- EDN: https://elibrary.ru/HNDHKP
- ID: 282222
Cite item
Full Text
Abstract
Two methods for synthesizing Luneburg lenses based on an inhomogeneous anisotropic dielectric are proposed: using an iterative procedure and a gradient medium model, as well as using a recurrent procedure and a layered medium model. As an example of the application of the proposed methods, a synthesis of two variants of a cylindrical Luneburg lens based on a ring dielectric structure was carried out. It is shown that the method based on the iterative procedure is unstable at small values of the radius. Using numerical modeling by the finite element method, an analysis of two versions of lens antennas based on cylindrical Luneburg lens synthesized using a layered dielectric model and a recurrent procedure is carried out.
Full Text
ВВЕДЕНИЕ
В последнее время возрос интерес к многолучевым антеннам на основе линз Люнебурга [1–14]. Этот интерес обусловлен двумя обстоятельствами. Первое связано с появлением новых технологий, в том числе аддитивных, изготовления неоднородных диэлектриков, в том числе искуственных диэлектриков на основе диэлектрических и металлических периодических структур. Второе обстоятельство связано с необходимостью разработки широкополосных многолучевых антенн для базовых станций мобильной связи новых поколений.
Следует отметить, что искусственные диэлектрики на основе одномерно и двумерно квазипериодических структур обладают анизотропией, пространственной и частотной дисперсией. Неучет этих свойств при синтезе линзы приводит к фазовым аберрациям в ее апертуре, что ограничивает электрический диаметр линзы и, соответственно, коэффициент усиления линзовой антенны.
В работе [15] решение задачи синтеза анизотропной линзы Люнебурга ось сведено к функциональному уравнению в предположении известности закона изменения отношения компонентов тензора коэффициента преломления внутри линзы. Однако при реализации конкретной конструкции анизотропной линзы этот закон, как правило, неизвестен.
В случае, когда вектор электрического поля ортогонален оси тензора диэлектрической проницаемости задача синтеза анизотропной цилиндрической линзы свсводится к синтезу к синтезу изотропной линзы [16].
В данной работе рассмотрена задача синтеза анизотропной линзы Люнебурга, когда вектор электрического поля не ортогонален оси тензора диэлектрической проницаемости и без предположения об известности закона изменения отношения компонентов тензора коэффициента преломления внутри линзы.
1. СИНТЕЗ ЛИНЗЫ МЕТОДОМ ИТЕРАЦИЙ
Рассмотрим задачу синтеза линзы Люнебурга радиусом Rл из неоднородного анизотропного диэлектрика, которая преобразует поле точечного источника, находящего в фокусе F вне или на поверхности линзы, в фокус F1 вне линзы (рис. 1).
Рис. 1. Геометрия луча в линзе.
Задача синтеза заключается в определении зависимостей компонент тензора коэффициента преломления nr(R) и nφ(R) для 0 < R < R0, причем внутри оболочки (R0 < R < Rл) эти величины предполагаются заданными. Все размеры в задаче будем нормировать на радиус линзы Rл, поэтому без ограничения общности далее полагаем Rл = 1.
В работе [15] решение задачи синтеза получено в виде
nr(R) = ρ(R)/R, (1)
при этом функция ρ(R) определяется из функционального уравнения
φ(R) = f(ρ), (2)
где
h = F sin(α) – лучевой параметр, α – угол выхода луча из источника (см. рис. 1), а функция m(R) = nφ(R)/nr(R) предполагается заданной. Однако при реализации конкретной конструкции линзы эта функция, как правило, неизвестна.
В случае изотропной линзы m(R) = 1, φ(R) = ln(R/R0) и уравнение (2) имеет явное решение
(3)
Уравнения (1), (3) в параметрической форме описывают решение для закона изменения коэффициеннта преломления n(R), которое совпадает с известным решением Моргана для изотропной линзы Люнебурга с оболочкой [17].
Рассмотрим в качестве примера анизотропной линзы Люнебурга цилиндрическую линзу в виде квазипериодической кольцевой диэлектрической структуры с постоянным периодом, но меняющейся толщиной колец в зависимости от их радиуса (рис. 2).
Рис. 2. Цилиндрическая линза Люнебурга.
В общем случае линза содержит оболочку с заданным законом изменения компонент тензора коэффициента преломления. Такая конструкция планарной линзы Люнебурга была предложена в работе [18] и в частном случае синтезирована и исследована в работе [16]. Однако синтез и анализ в [16] был проведен только для поляризации электрического поля параллельной оси симметрии линзы (оси Х на рис. 2). При этом лучи внутри линзы являются «обыкновенными» и решение задачи синтеза сводится к решению для изотропной линзы (1), (3).
Рассмотрим задачу синтеза цилиндрической линзы Люнебурга на основе кольцевой диэлектрической структуры для поляризации электрического поля, ортогональной оси симметрии линзы. В этом случае внутри линзы распространяются «необыкновенные» лучи, уравнение которых в полярной системе координат (r, θ) имеет вид [19]
. (4)
Ограничимся случаем формирования на выходе линзы плоского фронта (при этом фокусное расстояние F1 = ∞ и, соответственно, ω(ρ, F1) = 0) и оболочкой из изотропного диэлектрика с постоянным значением коэффициента преломления (Nr(r) = Nφ(r) = n0).
Зададим коэффициент преломления в оболочке n0 = 1.15 и рассмотрим вариант линзы с оболочкой максимальной толщины (R0 = 1/n0). Нетрудно показать, что из требования полного использования апертуры следует F = 1/sin(α) ≈ 1.16.
Будем полагать, что компоненты тензора коэффициента преломления среды в виде кольцевой диэлектрической структуры для поляризации электрического поля паралельной и ортогональной поверхности колец совпадают с соответствующими компонентами тензора коэффициента преломления соответствующей плоскослоистой среды. Формулы для компонентов тензора плоскослоистой среды, описывающие частотную и пространственную дисперсию получены в работе [20]. Однако в данной работе ограничимся более простыми формулами, полученными в статическом приближении в работе [21]. В результате получаем
(5)
где εд – диэлектрическая проницаемость материала колец, а с = t/T – коэффициент заполнения (t – толщина колец, T – период структуры).
Из соотношений (5) следует, что
. (6)
Подставляя выражение (6) для m(R) в выражение для функции φ(R) в уравнение (2), находим
(7)
В результате получаем систему уравнений (1), (8) для определения функции nr(R)
, (8)
где функция ρ(f) – обратная к функции f(ρ), которая определена уравнением (2).
Будем решать эту систему итерационным методом, вычислив предварительно функцию ρ(f) и представив ее в виде сплайна.
В качестве нулевого приближения для nr(R) используем известное решение для изотропной линзы (1), (3). Подставляя это решение для nr(R) в (8), находим ρ(R). Подставляя найденную функцию ρ(R) в уравнение (1), находим новую функцию nr(R), и т. д.
Результаты расчета функции nr(R) для параметров εд = 2.5, n0 = 1.15 с использованием четырех итераций представлены на рис. 3. Как видно из рисунка, итерационная процедура сходится не для всех R, при малых R происходит раскачка.
Рис. 3. Зависимость от радиуса компоненты nr тензора коэффициента преломления; цифры на кривых – номер итерации.
2. РЕКУРРЕНТНЫЙ СИНТЕЗ С ИСПОЛЬЗОВАНИЕМ СЛОИСТОЙ МОДЕЛИ
Рассмотрим другую методику синтеза анизотропной линзы Люнебурга, которая использует разбиение линзы на слои. Такая методика синтеза изотропных слоистых линз Люнебурга с постоянными значениями коэффициента преломления внутри слоев предложена и исследована в работе [22]. При этом, как показано в упомянутой работе, точность определения закона изменения коэффицента преломления при использовании этой методики падает при приближении к центру и перифирии линзы. Во избежание этого эффекта в данной работе будем использовать параболический закон изменения радиальной компоненты тензора коэффициента преломления внутри слоев nr, причем индекс r далее будем опускать, т. е. полагаем nr(R) = n(R),
, (9)
где индекс i = 1,2…k соответствует номеру слоя, а соотношение между коэффициентами выбрано из условия непрерывности закона n(R) на границах слоев:
. (10)
Таким образом, решение задача синтеза рекуррентным методом сводится к последовательному нахождению коэффициентов Bi, начиная со слоя, ближайшего к оболочке (i = 1).
Учитывая, что во втором фокусе (рис. 1) θ = π, из геометрии луча в линзе получаем уравнение
, (11)
где k – число слоев, пройденных лучом,
(12)
Рассмотрим сначала случай изотропной линзы, полагая в уравнении луча (4) m(R) = 1 и подставляя в него выражение для n(R) внутри слоев (10). В результате для угловой координаты точки выхода луча из линзы получаем
(13)
где k = 2,3,…
Минимальное расстояние Rmk можно найти из теоремы Клеро [23]: hk = Rmkn(Rmk). Посталяя это соотношение в (10), находим
(14)
Далее для определения траекторий лучей зададим последователность углов выхода луча из фокуса
где i = 1,2, …, k, α0 = arcsin(1/F). Подставляя h1, n0, R0 в уравнение (11), находим B1. Подставляя B1 в (14), находим Rm1 и n(Rm1) = h1/Rm1. Далее находим параметры следующего слоя (R2, n(R2)) и т. д.
Для нахождения зависимости коэффициента преломления от радиуса вместо требования параллельности лучей можно использовать равенство эйконалов от источника до выходного плоского фронта:
, (15)
где
,
– эйконал крайнего луча, углы β, j, γ показаны на рис. 1.
Подставляя выражение для коэффициента преломления внутри слоев (10) в выражение для Lk в формуле (15), получим
(16)
Последовательно решая уравнение (15) для слоев, начиная с первого, находим коэффициенты Bk. Подставляя их в (14), находим Rmk и n(Rmk) = hk/ Rmk.
На рис. 4 приведены графики модуля разности коэффициентов преломления в зависимости от радиуса для параметров , F≈ 1.06, k = 50, найденных по изложенной методике и по точному решению для изотропной линзы (1), (3). Из рисунка видно, что максимальная погрешность определения зависимости n(R) из уравнения луча меньше, чем при использовании уравнения эйконала.
Рис. 4. Модуль разности точной величины коэффициента преломления в изотропной линзе и приближенной величины, полученной из уравнения луча (1) и из уравнения эйконала (2).
Для случая анизотропной линзы, угловая координата точки выхода из линзы луча, прошедшего через k слоев, определяется формулой
(17)
где k = 1,2,…
Решая это уравнение так же, как в случае изотропной линзы, находим значения Rmk, n(Rmk), начиная со слоя, ближайшего к оболочке.
Подставляя выражение для радиальной компоненты тензора коэффициента преломления внутри слоев (10) в выражение для Lk в формуле (15), получаем
(18)
Последовательно решая уравнение (15) для каждого слоя, начиная с первого, мы определяем коэффициенты Bk. Затем, подставляя их в уравнение (14), находим значения Rmk и n(Rmk).
Рассмотрим вариант синтеза анизотропной линзы без оболочки, при этом выражение для θk в формуле (11) имеет вид
(19)
В случае, когда фокус находится на поверхности линзы (F = 1), из формулы (19) следует
. (20)
Из формулы (11) можно найти параметры Rmk и n(Rmk) каждого слоя так же, как и в случае линзы с оболочкой.
Выражение для Lk в формуле (15) для линзы без оболочки можно записать в виде
(21)
При F = 1 из формулы (12) получаем
(22)
Поставляя выражение для Lk в формулу (15), находим закон изменения радиальной компоненты коэффициента преломления n(Rmk).
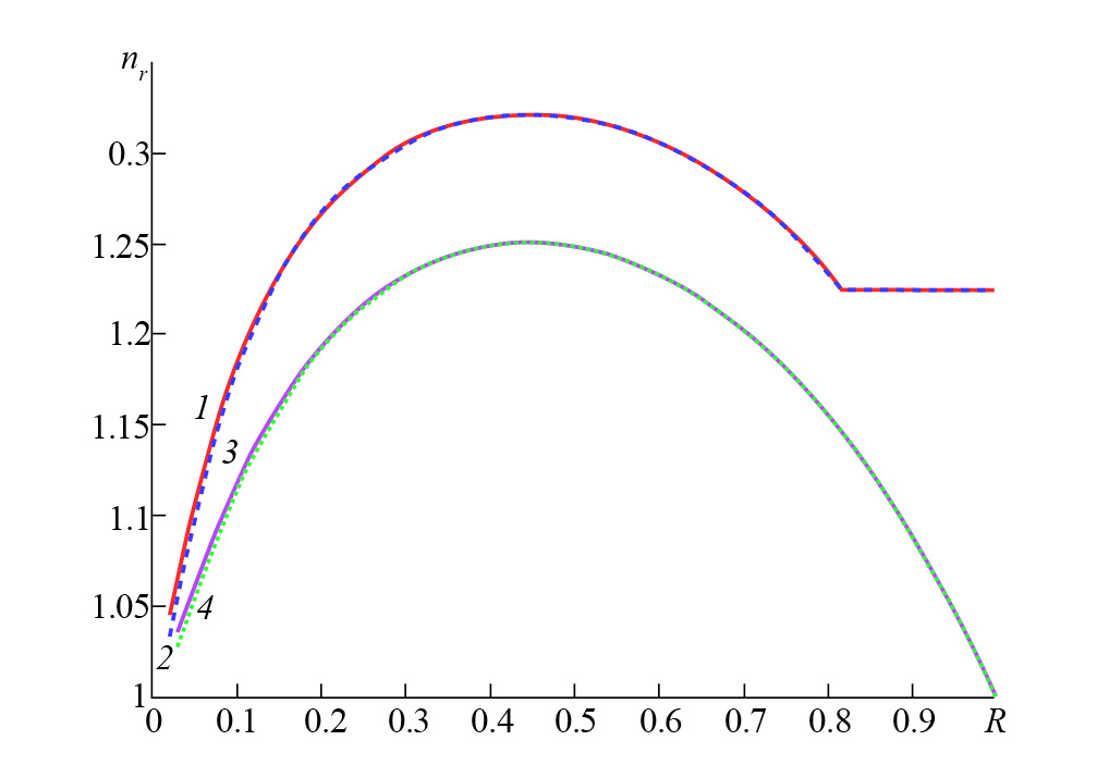
Зависимости радиальной компоненты коэффициента преломления nr(r) для линзы с εд = 2.5 без оболочки при F = 1 и с оболочкой при F ≈ 1.06, представлены на рис. 5, а погрешность синтеза линзы ∆L (отличие эйконала в апертуре линзы от постоянной величины) – на рис. 6.
Рис. 5. Зависимость от радиуса компоненты nr тензора коэффициента преломления анзотропной линзы с оболочкой (1, 2) и без оболочки (3, 4), полученных из уравнения эйконала (1, 3) и из уравнения луча (2, 4).
Рис. 6. Зависимости погрешности синтеза линзы (∆L) от лучевого параметра: а – из уравнения эйконала, б – из уравнения луча; линза без оболочки (1–3), линза с оболочкой (4–6); число слоев: 50 (1, 4), 100 (2, 5), 150 (3, 6).
Как видно из рис. 6, при увеличении числа слоев погрешность решения задачи синтеза при использовании как уравнения луча, так и уравнения эйконала монотонно уменьшается. При этом максимальная погрешность наблюдается вблизи границы линзы.
Далее с использованием метода конечных элементов в программной среде ANSYS HFSS был проведен анализ антенны (рис. 7) на основе синтезированных вариантов анизотропной линзы Люнебурга, которая возбуждается Н-секториальным рупором с корректирующей однородной диэлектрической линзой из пенопласта с диэлектрической проницаемостью ε = 1.5.
Рис. 7. Линзовая антенна с оболочкой (а) и без оболочки (б).
На рис. 8 приведены диаграммы направленности антенн на основе двух синтезированных вариантов линзы Люнебурга на частоте 15 ГГц.
Рис. 8. Диаграммы направленности на частоте 15 ГГц антенны на основе анизотропной линзы Люнебурга с оболочкой (1, 2) и без оболочки (3, 4): E-плоскость (1, 3), H-плоскость (2, 4).
На рис. 9 показаны частотные зависимости коэффициента усиления (КУ) и величины КИП. Как видно из рисунка, КУ и КИП линзовой антенны с оболочкой немного больше, чем у линзовой антенны без оболочки. Уменьшение величины КИП антенн при увеличении частоты можно объяснить уменьшением ширины ДН облучателя, а также увеличением фазовой ошибки, возникающей из-за неточности синтеза и частотной дисперсии кольцевой диэлектрической структуры.
Рис. 9. Зависимости от частоты коэффициента усиления и величины КИП антенны на основе анизотропной линзы Люнебурга с оболочкой (1, 2) и без оболочки (3, 4): КУ (1, 3), КИП (2, 4).
ЗАКЛЮЧЕНИЕ
На основании полученных результатов можно сделать следующие выводы.
- Рекурсивный метод с использованием слоистой модели обеспечивает монотонное уменьшение погрешности решения задачи синтеза анизотропной линзы Люнебурга при увеличении числа слоев при использовании как уравнения луча, так и уравнения эйконала. При этом максимальная погрешность наблюдается вблизи границы линзы.
- Антенны на основе синтезированных цилиндрических анизотропных линз Люнебурга в виде кольцевой диэлектрической квазипериодической структуры с рупорно-линзовым облучателем обеспечивают КИП более 0.8 в полосе частот более 28% и более 0.6 – в полосе частот 50%.
ФИНАНСИРОВАНИЕ РАБОТЫ
Работа выполнена за счет бюджетного финансирования в рамках государственного задания.
About the authors
V. A. Kaloshin
Kotelnikov Institute of radioengineering and Electronics RAS
Author for correspondence.
Email: vak@cplire.ru
Russian Federation, st. Mokhovaya, 11, building 7, Moscow
Bui Van Chung
Moscow Institute of Physics and Technology (National Research University)
Email: vak@cplire.ru
Russian Federation, Institutsky per., 9, Dolgoprudny, Moscow region, 141700
References
- Ryazantsev R.O., Salomatov Y. P., Panko V. S., Sugak M. I. // Proc. 2016 Int. Siberian Conf. Control and Commun. (SIBCON). Tomsk. 14–16 May. N.Y.: IEEE, 2016. Paper No.7491863.
- Ratajczak P. // Proc. 2019 13th Eur. Conf. Antennas and Propagation (EuCAP). Krakow. 31 Mar. – 05 Apr. N.Y.: IEEE, 2019. Paper No. 8739897.
- Захаров Е.В., Ильинский А. С., Медведев Ю. В. и др. // Журн. радиоэлектроники. 2020. № 2. http://jre.cplire.ru/jre/feb20/3/text.pdf
- Denisov D.V., Shabunin S. N., Kusaykin D. V., Klevakin M. A. // 2021 XV Int. Sci-Techn. Сonf. Actual Problems of Electronic Instrument Engineering (APEIE). Novosibirsk. 19–21 Nov. N.Y.: IEEE, 2021. P. 260.
- Qu B., Yan S., Zhang A. et al. // IEEE Antenna and Wireless Propagation Lett. 2021. V. 20. № 6. Р. 878.
- Guo Y.J., Ansari M., Ziolkowski R. W., Fonseca N. J. G. // IEEE Open J. Antennas and Propagation. 2021. V. 2. P. 807.
- Ansari M., Jones B., Zhu H. et al. // IEEE Trans. 2021. V. AP-69. № 7. P. 3758.
- Taskhiri M. M. // IEEE Trans. 2021. V. AP-69. № 10. P. 6294.
- Ansari M., Jones B., Shariati N., Guo Y. J. // Proc. 2021 15th Eur. Conf. Antennas and Propagation. (EuCAP). Dusseldorf. 22–26 Mar. N.Y.: IEEE, 2021. Article No. 9411005.
- Liu J., Lu H., Dong Z. et al. // IEEE Trans. 2022. V. AP-70. № 1. Р. 697.
- Bенецкий А. С., Калошин В. А., Чан Тиен Тханг // РЭ. 2022. Т. 67. № 8. С. 754.
- Perez-Quintana D., Bilitos C., Ruiz-Garcia J. et al. // IEEE Trans. 2023.V. AP-71. № 4. Р. 2930.
- Prince T.J., Elmansouri M. A., Filipovic D. S. // IEEE Trans. 2023. V. AP-71. № 10. P. 7924.
- Lian J. W., Ansari M., Hu P. et al. // IEEE Trans. 2023.V. AP-71. № 4. P. 3193.
- Kалошин В. А., Щербенков В. Я. // РЭ. 1973. Т. 18. № 1. С. 26.
- Aхияров В. В., Калошин В. А., Никитин Е. А. // Журн. радиоэлектроники 2014. № 1. http://jre.cplire.ru/jre/jan14/18/text.pdf
- Morgan S. P. // J. Appl. Phys. 1958. V. 29. № 9. P. 1358.
- Kалошин В. А. Метод ключевых задач в асимптотической теории волноведущих и излучающих систем с кромками// Дисс. … д-ра физ.-мат. наук. М.: ИРЭ АН СССР, 1989. 250 с.
- Hайда О. Н. // Изв. вузов. Радиофизика. 1969. Т. 12. № 4. С. 569.
- Kалошин В. А., Стоянов С. В. // РЭ. 1989. Т. 35. № 12. С. 2640.
- Pытов С. М. // ЖЭТФ. 1955. Т. 2. № 3. С. 605.
- Bенецкий А. С., Калошин В. А. // Журн. радиоэлектроники [электрон. журн.]. 2008. № 5.
- Mохов О. И. Классическая дифференциальная геометрия. Курс лекций. М: МГУ им. М. В. Ломоносова, 2018. https://teach-in.ru/file/synopsis/pdf/differential-geometry-M.pdf
Supplementary files











