Hardware and software complex for highpower laser active elements internal temperature study based on ultrasonic probing
- Authors: Mansfeld A.D.1, Volkov G.P.1, Kuzmin A.A.1, Kupaev A.V.1, Sanin A.G.1, Shaykin A.A.1
-
Affiliations:
- Institute of Applied Physics of the Russian Academy of Sciences
- Issue: Vol 69, No 7 (2024)
- Pages: 690-696
- Section: NEW ELECTRONIC SYSTEMS AND ELEMENTS
- URL: https://bakhtiniada.ru/0033-8494/article/view/279652
- DOI: https://doi.org/10.31857/S0033849424070127
- EDN: https://elibrary.ru/HYEJPM
- ID: 279652
Cite item
Full Text
Abstract
The design and principle of operation of hardware and software complex for highpower laser active element’s temperature monitoring based on ultrasonic probing possibility research are described because of highpower laser active element heating may lead to amplified optical beam distortion as well as elements damage itself. Possible probing schemes are discussed. Methods sensibility and accuracy are estimated.
Keywords
Full Text
ВВЕДЕНИЕ
В настоящее время в мощных лазерах используются активные элементы (АЭ) из фосфатного стекла допированного неодимом [1]. Основным фактором, ограничивающим использование фосфатного стекла в качестве оптических усилителей, является градиент температуры, при котором происходит механическое разрушение элемента. В разных вариантах лазерных установок безопасное для АЭ время между импульсами накачки может составлять от нескольких минут до многих часов. Желание получить максимально возможную частоту следования приводит к необходимости работать близко к порогу разрушения АЭ. Поэтому существует проблема непрерывного контроля температуры активных элементов в лазерных усилителях. Для подобного контроля ранее авторами предложен оптический метод, основанный на изменении поляризации света вследствие нагрева стекла [2–4]. Этот метод позволяет измерять распределение температуры в АЭ. Однако его применение требует внесения дополнительных элементов в оптическую схему лазерной установки. Кроме того, существуют сложности в измерении температуры вблизи образующей АЭ. Предлагаемый ультразвуковой метод основан на регистрации изменения скорости ультразвука (УЗ) при изменении температуры стекла. УЗ-метод не требует установки в оптическую схему дополнительных элементов, а конструктивные изменения усилителей незначительны и могут быть легко реализованы. Несмотря на кажущуюся простоту, данный метод имеет высокую чувствительность. А используя несколько пар излучателей-приемников и опираясь на аксиальную симметрию распределения температуры, представляется возможным исследовать характер пространственного распределения температуры АЭ.
В работе описана аппаратура, предназначенная для исследования возможности измерения внутренней температуры АЭ, и аппаратно-программный комплекс на основе ультразвукового импульсно-когерентного метода локации, предназначенный для мониторинга внутренней температуры АЭ мощных лазеров. Также продемонстрированы варианты измерения внутренней температуры активных элементов. Представлены методика измерений, описание установки и предложения по возможности оценки распределения температуры в АЭ. Прибор предназначен для исследования возможности и отработки методик мониторинга внутренней температуры АЭ фазовым УЗ-методом в разных вариантах расположения и датчиков и в широких диапазонах параметров работы локатора.
1. ОПИСАНИЕ МЕТОДИКИ И ПРИБОРА
Активный элемент оптического усилителя представляет собой цилиндр из допированного стекла. Инверсия населенности в АЭ осуществляется импульсным оптическим излучением ламп накачки. Часть излучения накачки поглощается во внешнем слое АЭ и рассеивается в виде тепла, являясь источником нагрева. Неравномерное тепловое расширение при значительном градиенте температур в АЭ может привести к его механическому разрушению. Мониторинг температуры в АЭ предлагается осуществлять по изменению времени распространения УЗ-импульсов вследствие изменения скорости звука в материале АЭ при изменении его температуры. Активный элемент действующей оптической установки помещен в герметичную колбу с охлаждающей жидкостью. Основная трудность натурных измерений заключается в ограниченном доступе к поверхности АЭ для размещения УЗ-датчиков. Так, например, расположение датчиков на торцах активного элемента невозможно, так как они будут препятствовать нормальному прохождению оптического пучка. Поэтому рассматривается два варианта расположения УЗ-датчиков (рис. 1).
Рис. 1. Расположение активного элемента в квантроне и два варианта (а, б) размещения УЗ-датчиков (1–4).
Вариант (а) с датчиками 1 и 3 требует минимального вмешательства в оптическую установку. Вариант (б) с датчиками 2 и 4 более удобен в плане излучения и приема УЗ, однако сопряжен с существенными сложностями размещения датчиков в ограниченном пространстве внутри колбы охлаждения, так как расстояние между АЭ и стенкой колбы всего 2 мм. Тем не менее подобная возможность предполагается и описывается ниже.
Схема локации с расположением датчиков на боковых сторонах АЭ внутри колбы охлаждения (рис. 1) позволяет осуществить мониторинг средней температуры в сечении, перпендикулярном образующей цилиндра, через его центр (диаметральная трасса) и ближе к поверхности цилиндра (трасса по хорде).
Возможность мониторинга температуры по изменению скорости звука была продемонстрирована, например, в работе [5]: нагрев стекловолокна осуществлялся на сотни градусов, что приводило к значительному изменению скорости звука в нем и позволяло проводить измерения по изменению задержки прошедшего УЗ-импульса. В нашем случае температура АЭ изменяется лишь на несколько градусов, а соответственно, скорость звука – на доли процента.
Для стекла характерная величина зависимости скорости звука от температуры обычно не превышает 1 м/(с °С) на фоне средних величин скорости звука 4000...6000 м/с [6]. Эффект от теплового изменения длины пути УЗ-волны на несколько порядков меньше [7], и здесь мы его учитывать не будем. Так, даже при изменении температуры на 1 °С и средней скорости звука 4500 м/с изменение времени распространения УЗ-импульса составит на трассе 320 мм (характерная величина при локации вдоль АЭ в наших экспериментах) всего порядка 20 нс, на трассе 100 мм (при локации поперек АЭ) будет еще меньше. Для регистрации таких малых изменений предлагается использовать более чувствительный фазовый метод, который позволяет измерять малые изменения временных задержек сигнала с чувствительностью до 10–6 от длины волны [8, 9]. Использование импульсного режима необходимо для выделения импульса, соответствующего выбранной моде волны (поперечной, продольной), из серии принятых сигналов (различные моды, переотражения от границ АЭ).
На рис. 2 представлена блок-схема прибора.
Рис. 2. Блок-схема прибора: УМ – усилитель мощности, ПФ – полосовой фильтр, ОГР – ограничитель сигнала, Ф – входной полосовой фильтр УВЧ-усилитель высокой частоты, ФД – фазовый детектор, УВХ – устройство выборки и хранения фильтра нижних частот (ФНЧ), СИ1, СИ2 – строб-импульсы, АЦП – аналого-цифровой преобразователь, t° – датчик температуры.
Ультразвуковой локатор построен по импульсно-когерентной схеме, при которой зондирующий импульс формируется из непрерывного колебания одного из гетеродинов. Формирователь управляющих сигналов, построенный на ПЛИС ALTERA Cyclone II EP2C5, производит напряжения когерентных гетеродинов с несущей частотой, синхронные с ними зондирующую последовательность и строб-импульсы и позволяет варьировать их временные характеристики в широких пределах. Зондирующая последовательность с выхода формирователя импульсов в виде прямоугольных импульсов несущей с частотой поступает на усилитель мощности (УМ), выполненный на работающих в ключевом режиме транзисторах IRF630 и IRF9620, далее на полосовой фильтр, настроенный на выбранную несущую частоту. Ультразвуковые импульсы излучаются и принимаются пьезокерамическими преобразователями. В результате на преобразователь поступают радиоимпульсы с заполнением синусоидальной формы с амплитудой 50 В. Фильтрация необходима для снижения уровня сигналов, порождающих помехи на собственных резонансных частотах пьезопреобразователей (далее – датчиков). Рабочая частота локатора устанавливается в диапазоне 1...3 МГц, а конкретное значение частоты зависит от использованных датчиков. Несущая частота задается выше резонансной частоты датчиков для снижения собственных УЗ-колебаний в начале каждого импульса. Например, с резонансной частотой датчика 1.5 МГц рабочая частота выбирается 1.8...1.9 МГц. Длительность импульсов задается в периодах несущей частоты. С одной стороны, импульс должен быть достаточно длинный, так как вблизи переднего и заднего фронтов его фаза значительно искажается. С другой стороны, импульс должны быть достаточно коротким, чтобы избежать интерференции между различными модами. В наших условиях рабочее значение лежит в диапазоне 10...40 периодов. Датчики были изготовлены из пьезокерамики ЦТС-19 и ПКР-2 с размерами 10 × 12 мм и наклееены на протекторы из оргстекла c радиусом 50 мм, сопряженным с кривизной АЭ.
Сигналы, прошедшие через АЭ, принимаются приемным датчиком. Следует отметить, что работа локатора происходит в очень тяжелых условиях. В момент импульса накачки АЭ УЗ-датчики подвергаются воздействию электрической, оптической и акустической помехам от силовых цепей лазерной установки. Эти помехи достаточно велики и могут вывести из строя входные цепи УЗ-приемника. Поэтому на входе устанавливается амплитудный ограничитель сигнала (ОГР). Далее сигналы после полосового фильтра (Ф) поступают на вход дифференциального усилителя (УВЧ) на микросхеме AD8330. Принятые и усиленные импульсы поступают на фазовые детекторы (ФД), работающие в ключевом режиме. На ФД поступают сигналы гетеродинов, сдвинутые между собой по фазе на 90°, что необходимо для выделения квадратурных компонент с последующим вычислением фазы. Сигналы с выходов фазовых детекторов поступают на устройства выборки–хранения (УВХ), которые управляются строб-импульсами (СИ) с выбранной задержкой.
Далее постоянные напряжения с УВХ поступают в АЦП L-CARD е14-140 и затем в компьютер. Амплитуды квадратурных компонент усредняются за время порядка 1 с, и по ним вычисляется текущее значение фазы принятого сигнала. На рис. 3 представлены диаграммы сигналов в одном из каналов в различных точках схемы.
При увеличении температуры скорость звука уменьшается и прошедшие через среду импульсы смещаются вправо (рис. 3а, 3в). В результате изменяется сдвиг фазы между радиоимпульсом и сигналом гетеродина, а видеоимпульс с выхода фазового детектора сдвигается и изменяет амплитуду и полярность.
Рис. 3. Осциллограммы: а – импульс, прошедший через АЭ; б – сигнал гетеродина, в – видеоимпульс с выхода фазового детектора при изменении фазы принятого сигнала, г – строб-импульс.
Квадратурные компоненты принятого УЗ-сигнала с частотой f на расстоянии L от источника могут быть записаны в виде
, (1)
. (2)
Тогда текущая фаза принятого сигнала выражается как
. (3)
Отметим, что фаза, как видно из (3), не зависит от амплитуды сигнала A(t). Учитывая малость параметра Δc/c0, изменение фазы УЗ-волны относительно начальной для исследуемого образца при изменении его температуры может быть представлено как
, (4)
где c0 – начальная скорость звука в образце, Δc(T) = KΔT – приращение скорости звука, зависящее от температуры, K – температурный коэффициент изменения скорости звука.
Для цилиндрического АЭ с ламповой накачкой характерна радиальная зависимость распределения температуры. Тогда в более общем случае неоднородно нагретого цилиндра, считая изменение температуры изотропным по углу и зависящим только от расстояния от центра АЭ (что близко к действительности), для УЗ-импульса, прошедшего напрямую от излучателя до приемника через ось цилиндра, изменение фазы будет определяться следующим выражением:
, (5)
где R – радиус АЭ, ΔTср – среднее приращение температуры вдоль трассы распространения УЗ-импульса.
Отсюда среднее изменение температуры определяется следующим выражением:
. (6)
Для контроля на поверхности АЭ располагается датчик температуры AD 21100 (Analog Devices Inc.).
В схеме реализованы два канала приема, что позволяет реализовать два возможных режима мониторинга. В первом случае используются два приемных датчика по одному на канал обработки сигнала. При этом возможен прием по двум направлениям распространения УЗ-импульсов, например, вдоль диаметра и хорды АЭ. Во втором режиме при использовании сигнала с одного приемного датчика в двух каналах обработки с различными задержками строб-импульсов можно регистрировать изменение фазы различных мод УЗ-волны (например, прямой продольной и отраженной поперечной), разделенных по времени прихода на приемный датчик.
Программное обеспечение осуществляет фильтрацию и запись сигналов (1), (2) и сигнала температуры, вычисление фазы сигналов в соответствии с выражением (3), хранение данных и отображение осциллограмм (рис. 4).
Рис. 4. Скриншот программы регистрации сигналов с осциллограммами изменения фазы (кривые 1 и 3) для двух направлений распространения УЗ-пучков и температуры с внешнего термодатчика (кривая 2) при изменении температуры в термостате при поперечном зондировании АЭ продольной волной (см. рис. 1а).
2. СХЕМЫ УЛЬТРАЗВУКОВОЙ ЛОКАЦИИ
При локации вдоль АЭ возбуждаются как продольные, так и поперечные акустические волны. На рис. 5 представлена схема зондирования вдоль АЭ и осциллограмма принимаемых сигналов.
Рис. 5. Схема зондирования (а) вдоль АЭ напрямую (сплошная линия) и при отражении волны от границ АЭ (пунктирная линия): 1 – АЭ, 2 – колба охлаждения, 3 – приемный и передающий УЗ-датчики; типичные осциллограммы (б) принятых УЗ-сигналов для плоских датчиков (Пл) и для датчиков на призмах (Пр): 1 – прямая продольная волна, 2 – поперечная отраженная волна.
Как видно на осциллограмме рис. 5, амплитуда принятых УЗ-импульсов продольной моды (1), прошедшей напрямую от излучателя к приемнику, из-за неоптимального угла излучения и приема невелика по сравнению с амплитудой импульса поперечной волны (2), дважды отраженного от границ АЭ. Для устойчивой работы с импульсами продольной моды, прошедшими напрямую, необходимо изменить угол ввода и вывода зондирующего импульса, например с использованием переходных призм (нижняя осциллограмма на рис. 5). Однако применение призм осложняется отмеченным ранее крайне небольшим наличием свободной поверхности для их размещения.
3. РАБОТА АПК НА ДЕЙСТВУЮЩЕМ ЛАЗЕРНОМ КОМПЛЕКСЕ
В качестве иллюстрации работы АПК представляем осциллограммы изменения фазы при работе лазерного комплекса PEARL (ИПФ РАН) [10]. В данных экспериментах был использован АЭ, длина которого 350 мм и диаметр 100 мм. Освещаемая лампами накачки часть АЭ составляла 250 мм, энергия импульсов накачки 30 кДж при длительности импульсов 300 мкс. Датчики располагались согласно схеме рис. 5. Использовалась поперечная отраженная волна. В данном случае возможность установки датчиков с одной из сторон АЭ ограничена, и поэтому используются плоские датчики без призм.
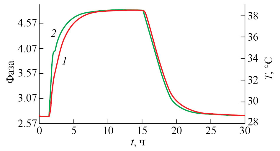
Для оценки изменения фазы при изменении температуры приведены осциллограммы фазы и температуры на аналогичном АЭ в термостате. Измерения происходили в области насыщения кривых (стационарное состояние, когда температуры в образце и на его поверхности равны) при нагреве и остывании.
На рис. 6 показана осциллограмма изменения фазы и поверхностной температуры в процессе нагрева и охлаждении АЭ. Отметим, что имеет место запаздывание кривой фазы по отношению к кривой поверхностной температуры, что и естественно. При изменении внешней температуры на 10.5 °C фаза изменяется на 2.22 рад.
Рис. 6. Измерение в термостате при нагреве и охлаждении АЭ: 1 – фаза прошедшего УЗ-импульса, 2 – температура на поверхности АЭ.
Для оценки возможности применения комплекса мониторинга выполнен ряд экспериментов на действующей лазерной установке.
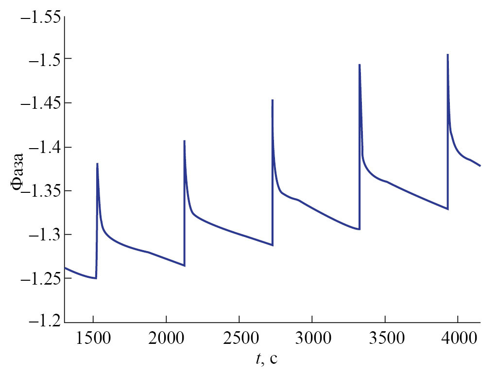
На рис. 7 представлена типичная осциллограмма изменения фазы УЗ-сигнала, прошедшего через АЭ непосредственно в процессе работы мощного лазера. Всплески соответствуют моментам импульсов накачки. Временные интервалы между выстрелами 15...20 мин.
Рис. 7. Осциллограмма изменения фазы сигнала, прошедшего через активный элемент в процессе работы лазерной установки.
В момент и непосредственно после импульса накачки регистрируемое изменение фазы обусловлено как непосредственно нагревом материала АЭ, так и сильной помехой – электрической и оптической от системы накачки АЭ, что, однако, не нарушает работу системы УЗ-мониторинга в дальнейшем. Первоначальный нагрев приповерхностной области после импульса накачки релаксирует вследствие термодиффузии вглубь АЭ и теплоотведения системой охлаждения. Можно выделить характерные временные масштабы экспоненциальной релаксации температуры: быстрый, порядка единиц секунд, непосредственно после импульса накачки и медленный, порядка десятков минут, далее. Это в целом соответствует ранее сделанным оценкам оптическим методом [4].
4. О ВОЗМОЖНОСТИ ОЦЕНКИ ПОПЕРЕЧНОГО РАСПРЕДЕЛЕНИЯ ТЕМПЕРАТУРЫ
Выше рассмотрена возможность мониторинга интегральной температуры по пути распространения ультразвукового пучка вдоль АЭ. Но для практического применения важно контролировать пространственное распределение температуры в АЭ. Получение точного распределения требует наличия множества лучей, распространяющихся поперек АЭ. Тем не менее в приближении цилиндрически симметричного распределения температуры возможно оценить характер пространственного распределения по двум интегральным температурам. При работе в лазерной установке температура АЭ повышается за счет поглощения импульсного излучения накачки в тонком приповерхностном слое. Далее начальное распределение повышенной температуры с максимумом у поверхности релаксирует и постепенно выравнивается. Таким образом, можно выделить несколько возможных типов распределений температуры. Восстановить тип распределения температуры возможно с помощью зондирования вдоль диаметра АЭ и вдоль хорды (рис. 8). Для этих целей может использоваться излучающий преобразователь с малым волновым размером, который формирует пучок с широкой диаграммой направленности и двухканальный режим зондирования, описанный выше. Измеряя фазы сигналов, прошедших через диаметр и хорду поперечного сечения АЭ, можно измерить соотношения средних значений изменения фазы для некоторых распределений температуры.
Рис. 8. Схема зондирования АЭ в поперечном сечении (а) и осциллограммы УЗ-сигналов при зондировании продольной волной (б): первый импульс, И1 – зондирующий (просачивание в приемник), второй, И2 – прошедший через диаметр АЭ (1) и через хорду (2).
Так, например, для характерных модельных случаев поперечного распределения температуры в цилиндре (рис. 9) при зондировании вдоль диаметра и хорды с углом 30° отношения изменений фаз сигналов, прошедших вдоль диаметра и хорды АЭ, составляют 0.682 и 1.36 соответственно.
Рис. 9. Характерные случаи распределения температуры вдоль диаметра в поперечном сечении АЭ: а – сразу после нагрева в результате воздействия импульса накачки, б – после выравнивания температуры.
Данный вариант схемы измерений может быть реализован лишь после вмешательства в конструкцию квантрона, а именно необходима установка ультразвуковых датчиков внутри колбы охлаждения.
ЗАКЛЮЧЕНИЕ
Рассмотрен аппаратно-программный комплекс, работа которого основана на ультразвуковой локации активных элементов лазера. Комплекс предназначен для контроля внутренней температуры активных элементов мощных лазеров. Рассмотрены варианты схемы мониторинга температуры с различным расположением датчиков на АЭ. Продемонстрирована возможность измерения среднего значения температуры вдоль АЭ без изменения конструкции лазерной установки. Теоретически предлагается возможность при небольших изменениях конструкции обвязки АЭ исследовать поперечное распределение температуры. Проведены эксперименты по измерению фазы прошедшего сигнала при изменении температуры АЭ, расположенного в термостате для калибровки АПК. Продемонстрирована возможность регистрации изменения фазы, а следовательно, внутренней температуры при работе мощного лазера. Комплекс показал хорошую помехоустойчивость и высокую чувствительность к изменению внутренней температуры АЭ.
Авторы данной работы заявляют об отсутствии конфликта интересов.
ФИНАНСИРОВАНИЕ РАБОТЫ
Работа выполнена при финансовой поддержке Российского научного фонда (проект № 22-22-20110).
About the authors
A. D. Mansfeld
Institute of Applied Physics of the Russian Academy of Sciences
Email: volkov@ipfran.ru
Russian Federation, 46 Ul’yanov Str., Nizhny Novgorod, 603950
G. P. Volkov
Institute of Applied Physics of the Russian Academy of Sciences
Author for correspondence.
Email: volkov@ipfran.ru
Russian Federation, 46 Ul’yanov Str., Nizhny Novgorod, 603950
A. A. Kuzmin
Institute of Applied Physics of the Russian Academy of Sciences
Email: volkov@ipfran.ru
Russian Federation, 46 Ul’yanov Str., Nizhny Novgorod, 603950
A. V. Kupaev
Institute of Applied Physics of the Russian Academy of Sciences
Email: volkov@ipfran.ru
Russian Federation, 46 Ul’yanov Str., Nizhny Novgorod, 603950
A. G. Sanin
Institute of Applied Physics of the Russian Academy of Sciences
Email: volkov@ipfran.ru
Russian Federation, 46 Ul’yanov Str., Nizhny Novgorod, 603950
A. A. Shaykin
Institute of Applied Physics of the Russian Academy of Sciences
Email: volkov@ipfran.ru
Russian Federation, 46 Ul’yanov Str., Nizhny Novgorod, 603950
References
- Мак А.А., Сомс Л.Н., Фромзель В.А., Яшин В.Е. Лазеры на неодимовом стекле. М.: Наука, 1990.
- Кузьмин А. А., Лучинин А. Г., Потемкин А. К. и др. // Квантов. электрон. 2009. Т. 39. № 10. С. 895.
- Kuzmin A.A., Khazanov E.A., Shaykin A.A. // Opt. Express. 2011. V. 19. № 15. P. 14223. doi: 10.1364/OE.19.014223
- Kuzmin A.A., Silin D.E., Shaykin A.A. et al. // J. Opt. Soc. Amer. B. 2012. V. 29. №. 6. P. 1152. doi: 10.1364/JOSAB.29.001152
- Казаков В.В., Каменский В.А. // Приборы и техника эксперимента. 2023. №. 2. С. 110. doi: 10.31857/S0032816223010172
- Горальник А.С., Кульбицкая М.Н., Михайлов И.Г. и др. // Акуст. журн. 1972. Т. 18. № 3. С. 391.
- Авакянц Л.И., Бужинский И.М., Корягина Е.И., Суркова В.Ф. // Квантов. электрон. 1978. Т. 5. № 4. С. 725.
- Галахова О.П., Колтик Е.Д., Кравченко С.А. Основы фазометрии. Л.: Энергия, 1976.
- Бражников Н.И. Ультразвуковая фазометрия. М.: Энергия, 1968.
- Lozhkarev V.V., Freidman G.I., Ginzburg V.N. et al. // Laser Phys. Lett. 2007. V. 4. №. 6. P. 421. doi: 10.1002/lapl.200710008
Supplementary files











