On the frequency band of polarizers based on layered periodic dielectric structures
- Authors: Bui V.C.1, Kaloshin V.A.2, Frolova E.V.2
-
Affiliations:
- Moscow Institute of Physics and Technology (National Research University)
- Kotelnikov Institute of Radio Engineering and Electronics of the Russian Academy of Sciences
- Issue: Vol 69, No 7 (2024)
- Pages: 632-637
- Section: ELECTRODYNAMICS AND RADIO WAVE PROPAGATION
- URL: https://bakhtiniada.ru/0033-8494/article/view/279634
- DOI: https://doi.org/10.31857/S0033849424070043
- EDN: https://elibrary.ru/HZCXUG
- ID: 279634
Cite item
Full Text
Abstract
By numerically solving the dispersion equations and performing numerical simulations using the finite element method with the “eigenmode” option and the Floquet channel in the ANSYS HFSS software environment, a study and optimization of the parameters of a polarizer based on a layered periodic dielectric medium (dielectric–air) were conducted. The optimal values of parameters (the dielectric permittivity of the material, the ratio of the dielectric layer thickness to the structure period, and the thickness of the polarizer) were found, ensuring a relative bandwidth with an ellipticity coefficient of –3 dB exceeding 100%.
Keywords
Full Text
ВВЕДЕНИЕ
Одной из наиболее простых конструкций поляризатора (преобразователя поляризации падающей волны) является пластина из материала в виде слоистой периодической диэлектрической среды и поэтому исследованию таких поляризаторов посвящено большое количество работ. Новый всплеск интереса к исследованию таких структур связан с их использованием не только в антенных решетках, но и в качестве внешних поляризаторов облучателей зеркальных и линзовых антенн [1–9]. В отличие от внутренних (волноводных) поляризаторов, использование внешних поляризаторов обеспечивает простую реализацию изменения вида поляризации путем поворота поляризатора вокруг оси облучателя.
Однако остаются открытыми вопросы об оптимальных параметрах таких поляризаторов и какую полосу рабочих частот они могут обеспечить. Цель данной статьи — исследовать и оптимизировать параметры этих поляризаторов.
1. ИССЛЕДОВАНИЕ КОЭФФИЦИЕНТОВ ЗАМЕДЛЕНИЯ СЛОИСТОЙ ДИЭЛЕКТРИЧЕСКОЙ СТРУКТУРЫ
Рассмотрим распространение плоских электромагнитных волн в бесконечной слоистой периодической диэлектрической структуре c периодом d = a + b , где a – толщина слоев диэлектрика, b — толщина слоев воздуха (рис. 1).
Рис. 1. Слоистая периодическая диэлектрическая структура.
Предположим, что падающая плоская волна распространяется вдоль оси z с вектором электрического поля, расположенным под углом 45о к осям x и y. Разложим вектор падающей волны на две ортогональные компоненты: параллельную слоям и перпендикулярную , и рассмотрим падение плоских волн с такими поляризациями по отдельности.
Для анализа дисперсионных характеристик коэффициентов замедления плоской волны используем два метода: численное решение дисперсионного уравнения для бесконечной слоистой периодической диэлектрической среды и метод конечных элементов (МКЭ) с опцией «eigenmode» в программной среде Ansys HFSS. Дисперсионые уравнения для волны, распространяющейся вдоль оси z с параллельной и перпендикулярной поляризациями, имеют вид [10] соответственно
(1)
(2)
где , , , (, — коэффициенты замедления для параллельной и перпендикулярной поляризаций соответственно, k = 2π/λ — волновое число, λ — длина волны в вакууме, ε –диэлектрическая проницаемость).
Результаты рачета коэффициентов замедления волны с двумя ортогональными поляризациями в зависимости от частоты для среды с коэффициентом заполнения с = a/d (a = 2, d = 4, здесь и далее все размеры в мм) и диэлектрической проницаемостью ε = 2.6 представлены на рис. 2.
Рис. 2. Зависимости коэффициентов замедления от частоты: МКЭ –сплошные кривые, дисперсионные уравнения (штриховые кривые); параллельная поляризация (1, 3), перпендикулярная поляризация (2, 4).
Как видно из рис. 2, зависимости коэффициентов замедления от частоты, вычисленные с использованием дисперсионных уравнений (1), (2) и МКЭ с опцией «эйген мод», совпадают с графической точностью.
Соответствующие частотные зависимости дифференциального сдвига фаз (Δφ/L) при прохождении основных мод с ортогональными поляризациями через слой слоистого диэлектрика толщиной L (рис. 1) для разных диэлектрических проницаемостей и коэффициента заполнения с = 0.5, вычисленные с использованием дисперсионных уравнений (1), (2), представлены на рис. 3а, а при разных коэффициентов заполнения для ε = 2.6 — на рис. 3б.
Рис. 3. Зависимости дифференциального сдвига фаз от частоты при разной диэлектрической проницаемости (а) для с = 0.5 и ε = 2.6 (1); ε = 3.5 (2), ε 4.4 (3); ε = 6 (4), а также при разных коэффициентов заполнения (б) для ε = 2.6 и с = 0.875 (1), с = 0.75 (2); с = 0.625 (3); с = 0. 5 (4); с = 0.375 (5).
Как видно из рис. 3а дифференциальный сдвиг фаз (ДФС) имеет максимум, причем значение соответствующей частоты fm падает при увеличении диэлектрической проницаемости и коэффициента заполнения. При этом на высоких частотах величина ДФС приобретает осциллирующий характер, что связано с возбуждением высших мод (рис. 2).
Идеальная круговая поляризация прошедшей через поляризатор плоской волны, соответствующая величине коэффициента эллиптичности (КЭ), равной 1, будет обеспечена при одинаковых амплитудах волн с ортогональными поляризациями и Δφ = 90о. Очевидно, что максимальную относительную полосу частот по заданному уровню величины КЭ поляризатор обеспечит при выборе толщины таким образом, чтобы последнее условие выполнялось вблизи частоты, соответствующей максимальному значению ДФС. При этом главным ограничивающим полосу частот фактором будут колебания величины ДФС, вызванные возбуждением высших мод. Иными словами, для реализации максимальной полосы частот необходимо максимизировать разность частот, на которых возбуждается первая высшая мода fкр и обеспечивается максимальная величина ДФС .
На рис. 4 приведены линии постоянного уровня величины (fкр — fm)/fm на плоскости переменных ε, с, рассчитанные с использованием дисперсионных уравнений (1), (2).
Рис. 4. Линии уровня величины fкр — fm/fm.
Как видно из рис. 4, при заданной величине диэлектрической проницаемости величина (fкр — fm)/fm имеет максимум при 0.72 < с < 0.8, при этом чем больше диэлектрическая проницаемость, тем больше соответствующая величина с и уровень величины.
Вместе с тем полоса частот зависит также от кривизны частотной зависимости ДФС вблизи максимума, которая растет с увеличением диэлектрической проницаемости и коэффициента заполнения (рис. 3). Таким образом, должны существовать оптимальные значения этих величин, обеспечивающих максимум полосы частот поляризатора. При этом оптимальное значение величины с должно находиться в пределах 0.7 < с < 1.
2. ИССЛЕДОВАНИЕ И ОПТИМИЗАЦИЯ ПАРАМЕТРОВ ПОЛЯРИЗАТОРА В КАНАЛЕ ФЛОКЕ
Для нахождения оптимальных величин с и ε и сравнения результатов оптимизации с известными результатами рассмотрим прохождение плоской волны вдоль оси z с двумя ортогональными векторами, параллельными осям y и x, через канал Флоке (рис. 5).
Рис. 5. Канал Флоке.
На стенках канала Флоке в программной среде ANSYS HFSS зададим граничные условия «master slave», для расчета величины КЭ будем использовать известную формулу [11]
КЭ = . (3)
В результате проведенных исследований были найдены оптимальные значения величин ε = 4.4, с = 0.76, L = 13.4. Результаты расчета коэффициентов отражения (КО) волн с ортогональными поляризациями, отношения амплитуд этих волн и ДФС в зависимости от частоты для этих значений параметров и значений параметров из работ [5, 9], в которых получены максимальные значения относительной ширины полосы частот, приведены на рис. 6–8.
Рис. 6. Зависимости коэффициента отражения от частоты: ε = 4.4, c = 0.76 (кривые 1, 2); ε = 2.66, c = 0.563 [9] (3, 4); ε = 50, c = 0.0568 [5] (5, 6); параллельная поляризация (штриховые), перпендикулярная поляризация (сплошные).
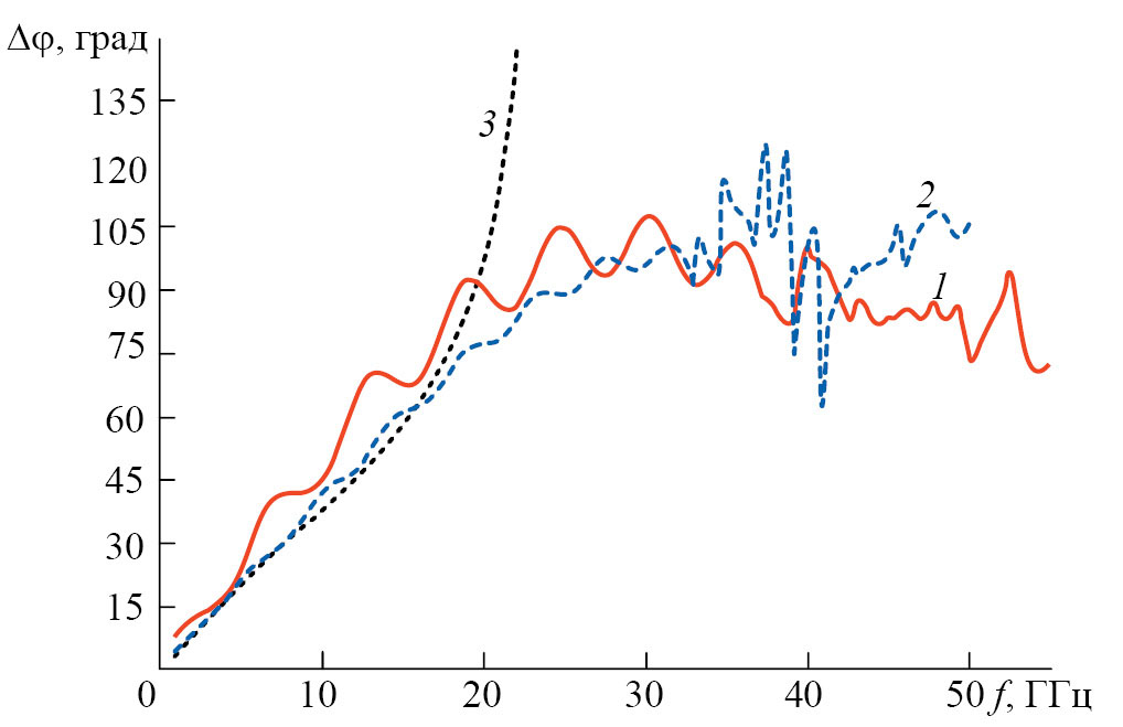
Рис. 7. Зависимость фазового сдвига от частоты: ε = 4.4, c = 0.76 (1); ε = 2.66, c = 0.563 [9] (2); ε = 50, c = 0.0568 [5] (3).
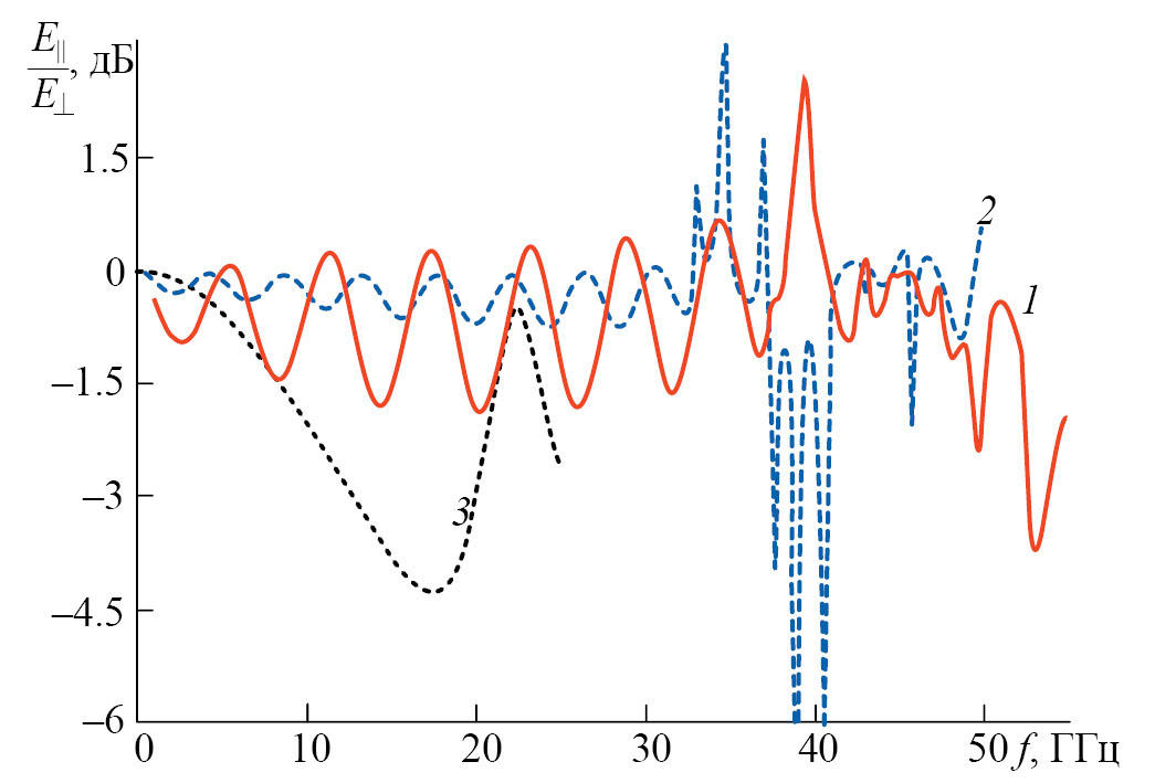
Рис. 8. Зависимость отношения амплитуд от частоты: ε = 4.4, c = 0.76 (1); ε = 2.66, c = 0.563 [9] (2); ε = 50, c = 0.0568 [5] (3).
Как видно из рисунков, наибольшая величина КО получена в работе [5], наименьшая — в работе [9] (рис. 6), максимальное отклонение фазового сдвига от 90о также в работе [5], а минимальное — в данной работе (рис. 7), максимальное отклонение отношения амплитуд прошедших волн в заявленной полосе частотв в работе [9], минимальное — в данной работе (рис. 8).
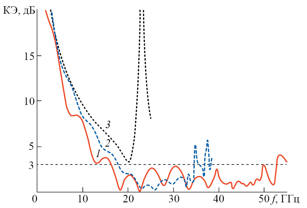
На рис. 9 приведены соответствующие зависимости КЭ от частоты, рассчитанные по формуле (3).
Рис. 9. Зависимости коэффициента эллиптичности от частоты: ε = 4.4, c = 0.76 (1); ε = 2.66, c = 0.563 [9] (2); ε = 50, c = 0.0568 [5] (3).
Как видно из рисунка, нижняя частота fн, на которой КЭ = –3 дБ в работе [5] отсутствует, так как КЭ > 3 дБ на всех частотах, в работе [9] fн =18 ГГц, а в данной работе fн =16.34 ГГц. Верхния частота диапазона fв = 34.63 ГГц в работе [9] , а в данной работе fв = 49.92 ГГц. Таким образом, данные, полученные для поляризаторов в [5, 9], и наши результаты расчета КЭ для тех же параметров поляризатора, не совпадают.
Результаты расчета КЭ, полученные в данной работе и в цитированных, приведены в табл. 1.
Таблица 1. Относительная полоса частот поляризаторов
ε | с | L, мм | fн , ГГц | fв , ГГц | 2∆f / ( fн+ fв) | Литература |
2.9 | 0.488 | 12 | 50 | 65 | 0.26 | [1] |
3 | – | – | 28.5 | 30.7 | 0.074 | [2] |
2.9 | 0.5 | 6.6 | 50 | 67 | 0.29 | [3] |
2.9 | – | 12.4 | 56 | 77 | 0.32 | [4] |
50 | 0.0568 | 2.45 | 3 (0) | 11.5 (0) | 1.17 (0) | [5] |
2.3 | – | – | 140 | 200 | 0.35 | [6] |
10 | – | 5.5 | 21 | 27 | 0.25 | [7] |
3.1 | – | – | 24 | 34 | 0.35 | [8] |
2.66 | 0.563 | 23.5 | 18 (17.86) | 40 (34.63) | 0.76 (0.64) | [9] |
4.4 | 0.76 | 13.4 | 16.34 | 49.92 | 1.01 | Данная работа |
Примечания. В скобках даны результаты наших расчетов для приведенных в работах [5] и [9] значений параметров. Ширина полосы 0 означает, что во всей полосе частот КЭ > 3дБ, а прочерк — отсутствие данной величины в цитированных работах.
ЗАКЛЮЧЕНИЕ
На основе полученных результатов можно сделать следующие выводы.
Проведенные в работе исследования и оптимизация параметров поляризатора в виде пластины из периодической слоистой диэлектрической среды (диэлектрик–воздух) показали, что при выборе диэлектрической проницаемости материала вблизи значения 4.4, а отношения толщины диэлектрического слоя к периоду вблизи 0.76 можно обеспечить относительную полосу частот поляризатора по уровню коэффициента эллиптичности –3 дБ более 100%.
Результаты расчетов коэффициента эллиптичности, полученные в данной работе для параметров, приведенных в работах [5, 9], в которых получены наилучшие результаты по относительной полосе частот поляризаторов, не совпали с указанными в этих работах результатами.
При найденных оптимальных значениях исследованной периодической слоистой диэлектрической среды возникает значительное отражение от поверхности поляризатора, что приводит к существенным потерям коэффициента прохождения, которые можно уменьшить, используя известные методы просветления диэлектриков.
В работе исследованы поляризаторы на основе частного случая периодической слоистой диэлектрической среды из двух диэлектриков, когда одним из них является воздух. Общий случай такой среды требует отдельного исследования.
ФИНАНСИРОВАНИЕ РАБОТЫ
Работа выполнена за счет бюджетного финансирования в рамках государственного задания ИРЭ им. В. А. Котельникова РАН по темам FFWZ-2022-0003 и FFWZ-2022-0014.
About the authors
Van Chung Bui
Moscow Institute of Physics and Technology (National Research University)
Email: vak@cplire.ru
Russian Federation, Institutsky per., 9, Dolgoprudny, Moscow region, 141700
V. A. Kaloshin
Kotelnikov Institute of Radio Engineering and Electronics of the Russian Academy of Sciences
Author for correspondence.
Email: vak@cplire.ru
Russian Federation, Mokhovaya str., 11, build. 7, Moscow, 125007
E. V. Frolova
Kotelnikov Institute of Radio Engineering and Electronics of the Russian Academy of Sciences
Email: vak@cplire.ru
Russian Federation, Mokhovaya str., 11, build. 7, Moscow, 125007
References
- Wang K.X., Wong H.A // 2017 IEEE Int. Workshop on Electromagnetics: Aрplications and Student Innovation Competition. London. 30 May — 01 Jun. N.Y.: IEEE, 2017. Р. 138.
- Lin C., Ge Y., Bird T. S., Liu K. // IEEE Antennas and Wireless Propagation Lett. 2018. V. 17. № 3. P. 480.
- Wang X., Wong W. // IEEE Trans. 2018. V. AP-66. № 8. P. 4303.
- Ding Ch., Luk K.-M. // IEEE Trans. 2019. V. AP-67. № 10. P. 6645.
- Gao J., Zhang Y, Sun Y., Wu O. // Materials. 2019. V. 12. № 23. Article No. 3857. P. 1.
- Campo M. A., Carluccio G., Blanco D. еt al. // IEEE Trans. 2021. V. AP-69. № 1. P. 43.
- Ding Ch., Luk K.-M. // IEEE Trans. 2021. V. AP-69. № 12. P. 8494.
- Ding Ch., Luk K.-M. // IEEE Trans. 2022. V. АР-70. № 4. P. 2450.
- Ding Ch., Zhou Y, Luk K.-M. // 2022 IEEE MTT-S Intern. Microwave Workshop Series on Advanced Materials and Processes for RF and THz Applications (IMWS-AMP). IEEE. 2022. P. 1.
- Рытов С.М. // ЖЭТФ. 1955. Т. 29. С. 605. 11. Wang H.B., Cheng Y. J., Chen Z. N. // IEEE Trans. 2020. V. AP-68. № 2. P. 1186.
- Joyal M.-A., Laurin J.-J. // IEEE Trans. 2012. V. AP-60. № 6. P. 3007.
Supplementary files











