Optical Antenna with Controlled Radiation Pattern for Application in Atmospheric Communication Channels
- Authors: Vytovtov K.A.1, Barabanova E.A.1, Ivanov M.G.1
-
Affiliations:
- Trapeznikov Institute of Control Sciences, Russian Academy of Sciences
- Issue: Vol 68, No 11 (2023)
- Pages: 1122-1130
- Section: NEW ELECTRONIC SYSTEMS AND ELEMENTS
- URL: https://bakhtiniada.ru/0033-8494/article/view/232610
- DOI: https://doi.org/10.31857/S0033849423110086
- EDN: https://elibrary.ru/SUHGJC
- ID: 232610
Cite item
Full Text
Abstract
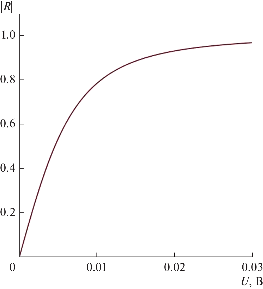
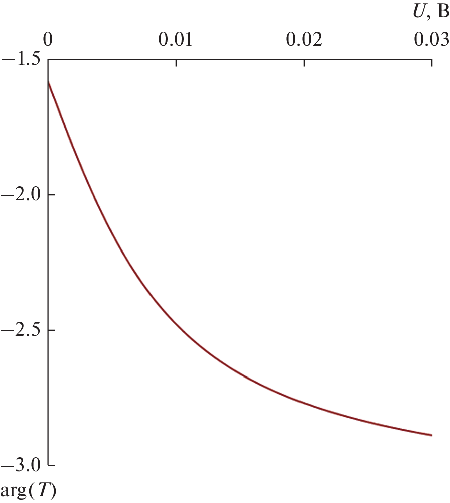
A mathematical model of a new optical (1550 nm) antenna with an electrically controlled radiation pattern is presented. The working principle is considered, and the main parameters are calculated. As distinct from existing solutions, the antenna does not require convergence of beams at a distance of one half of wavelength. In the framework of the model, an electro-optical switch based on lithium niobate is calculated. Such antenna elements as a phase shifter and deflector are presented and calculated
About the authors
K. A. Vytovtov
Trapeznikov Institute of Control Sciences, Russian Academy of Sciences
Email: vytovtov_konstan@mail.ru
117997, Moscow, Russia
E. A. Barabanova
Trapeznikov Institute of Control Sciences, Russian Academy of Sciences
Email: vytovtov_konstan@mail.ru
117997, Moscow, Russia
M. G. Ivanov
Trapeznikov Institute of Control Sciences, Russian Academy of Sciences
Author for correspondence.
Email: vytovtov_konstan@mail.ru
117997, Moscow, Russia
References
- Vytovtov K., Barabanova E., Igumnov M. // J. Phys.: Conf. Ser. 2019. V. 1368. № 2. P. 022038.
- Salameh A.I., Tarhuni M.E. // Future Internet. 2022. V. 14. № 4. P. 117.
- Khiadani N. // Majlesi J. Electrical Engineering. 2021. V. 10. № 2. P. 87.
- Ikram M., Sultan K., Lateef M.F., Alqadami A.S.M. // Electronics. 2022. V. 11. № 1. P. 169.
- Kiniasih S.D. Fiber-Optic Communication Systems. 3rd ed. N.Y.: John Wiley & Sons, Inc. 2002.
- Blaunstein N., Engelberg S., Krouk E., Sergeev M. Fiber Optic and Atmospheric Optical Communication. N.Y.: Wiley; IEEE Press, 2019. Chapter 11.
- Xiaoming Zhu X., Kahn J.M. // IEEE Trans. 2002. V. COM-50. № 8. P. 1293.
- DeRose C.T., Kekatpure R.D., Trotter D.C. et al. // Optics Express. 2013. V. 21. № 4. P. 5198.
- Kedar D., Arnon S. // IEEE Commun. Magaz. 2004. V. 42. № 5. P. s2.
- Zou Y., Ke Z., Shao Y. et al. // Appl. Optics. 2022. V. 61. № 3. P. 721.
- Huang L., Wang P., Liu Z. et al. // Appl. Optics. 2019. V. 58. № 9. P. 2226.
- Dong B., Jia J., Li G. et al. // Optics Express. 2022. V. 30. № 22. P. 40936.
- Kaplan G., Aydin K., Scheuer J. // Optical Mater. Express. 2015. V. 5. № 11. P. 2513.
- Jameel A., Mazher W., Ucan O.N. // Proc. 2nd Int. Multi-Disciplinary Conf. “Integrated Sciences and Technologies”. 7–9 Sept. 2019, Sakarya. Gent: EAI, 2019. P. 447.
- Da Silva V.L., Liu Y., Antos A.J. et al. // Proc. Conf. Optical Fiber Commun. 25 Feb.–01 Mar. 1996. San Jose. N.Y.: IEEE, 1996. P. 202.
- Заказнов Н.П., Кирюшин С.И., Кузичев В.И. Теория оптических систем. М.: 1992. С. 53.
- Karri P., Puri A., Tang J. // IEEE Trans. 1996. V. Mag-32. № 5. P. 4099. https://doi.org/10.1109/20.539311
- Ojha J.J., Simmons J.G., Vetter A.S. et al. // Proc. Conf. LEOS’93. San Jose. 15–18 Nov. N.Y.: IEEE, 1993. P. 500. https://doi.org/10.1109/LEOS.1993.379280
- Riza N.A. // J. Lightwave Technol. 2008. V. 26. № 15. P. 2500. https://doi.org/10.1109/JLT.2008.927204
- Barabanova E.A., Vytovtov K.A., Nguyen T.T. // J. Phys.: Conf. Ser. 2019. V. 1368. № 2. P. 389.
- Dadoenkova Y.S., Lyubchanskii I.L., Lee Y., Rasing T. // IEEE Trans. 2011. V. 47. № 6. P. 1623.
- Vytovtov K., Barabanova E., Zouhdi S. // Appl. Phys. A. 2018. V. 124. № 2. P. 1. https://doi.org/10.1007/s00339-018-1563-z
- Born M.E., Wolf E. Principles of Optics. Cambridge: Univ. Press, 2000.
- Bытoвтoв K.A. // PЭ. 2004. T. 49. № 5. C. 559.
- Гоноровский И.С. Радиотехнические цепи и сигналы. М.: Сов. радио, 1977. С. 31.
Supplementary files












