Dissipation-free transport and field emission of electrons in 2D carbon heterostructures with a quantum barrier.
- Authors: Yafarov R.K.1, Shabunin N.O.1
-
Affiliations:
- Kotelnikov Institute of Radioengineering and Electronics Russian Academy of Sciences, Saratov Branch
- Issue: Vol 68, No 10 (2023)
- Pages: 1015-1018
- Section: ЭЛЕКТРОННАЯ И ИОННАЯ ЭМИССИЯ
- URL: https://bakhtiniada.ru/0033-8494/article/view/232589
- DOI: https://doi.org/10.31857/S0033849423100200
- EDN: https://elibrary.ru/DMPKGT
- ID: 232589
Cite item
Full Text
Abstract
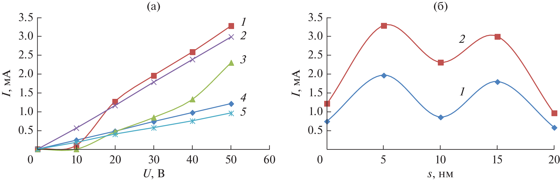
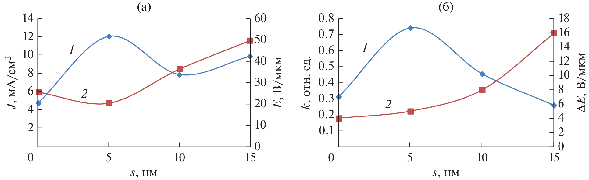
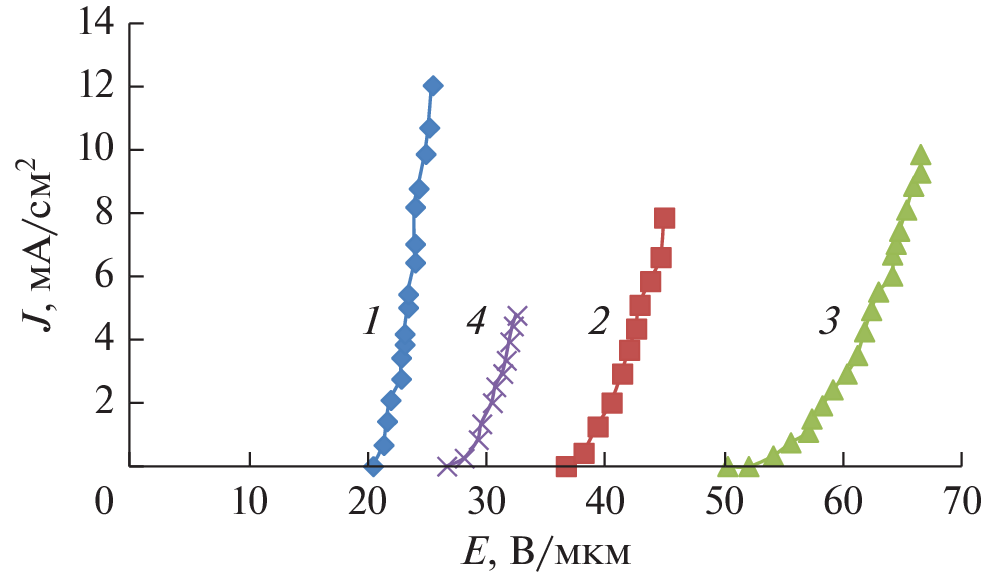
The influence of the thickness of a tunnel-thin charge carrier-depleted carbon
layer in an enriched non-crystalline carbon matrix for dissipative transport and
field emission of electrons. It has been established that the “geometric” increase in self-energy electrons increases the transparency of potential barriers to dissipative transport in the heterostructure and at the solid-vacuum interface. It has been shown that the introduction of a quantum barrier into the carbon matrix increases the transverse current and rectifying properties of heterostructures, increases the field current density and the steepness of the current-voltage characteristics.
About the authors
R. K. Yafarov
Kotelnikov Institute of Radioengineering and Electronics Russian Academy of Sciences, Saratov Branch
Email: pirpc@yandex.ru
Saratov, 410019, Russia
N. O. Shabunin
Kotelnikov Institute of Radioengineering and Electronics Russian Academy of Sciences, Saratov Branch
Author for correspondence.
Email: pirpc@yandex.ru
Saratov, 410019, Russia
References
- Фурсей Г.Н., Поляков М.А., Кантонистов А.А. и др. // ЖТФ. 2013. Т. 83. № 6. С. 71.
- Panda K., Hyeok J.J., Park J.Y. et al. // Sci. Rep. 2007. № 7. P. 16325.
- Sobaszek M., Siuzdak K., Ryl J. et al. // J. Phys. Chem. C. 2017. V. 121. № 38. P. 20821.
- Яфаров Р.К., Шабунин Н.О. // Микроэлектроника. 2023. Т. 52. № 1. С. 71.
- Яфаров Р.К. Физика СВЧ вакуумно-плазменных нанотехнологий. М.: Физматлит, 2009.
- Яфаров Р.К. // Письма в ЖТФ. 2019. Т. 45. № 9. С. 3.
- Блохинцев Д.И. Основы квантовой механики. М.: Наука, 1983.
Supplementary files






