Микрополосковая диаграммобразующая схема для формирования секторной диаграммы направленности элемента линейной решетки
- Авторы: Банков С.Е.1, Фролова Е.В.1
-
Учреждения:
- Институт радиотехники и электроники им. В.А. Котельникова РАН
- Выпуск: Том 68, № 9 (2023)
- Страницы: 835-844
- Раздел: К 70-ЛЕТИЮ ИРЭ ИМ. В.А. КОТЕЛЬНИКОВА РАН
- URL: https://bakhtiniada.ru/0033-8494/article/view/138393
- DOI: https://doi.org/10.31857/S0033849423080028
- EDN: https://elibrary.ru/ZIPKME
- ID: 138393
Цитировать
Полный текст
Аннотация
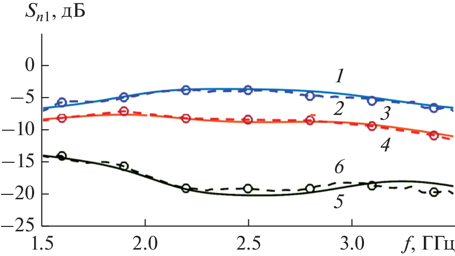
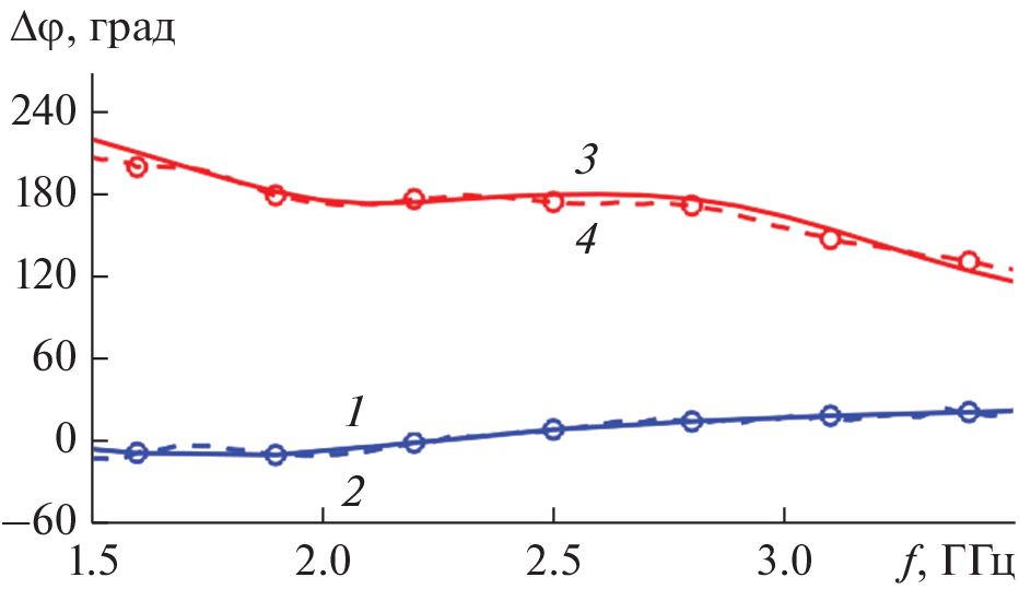
Рассмотрена микрополосковая диаграммообразующая схема, предназначенная для формирования секторной диаграммы направленности линейной антенной решетки. Предложен приближенный метод синтеза устройства, включающий анализ бесконечной периодической системы связанных микрополосковых линий. По найденным обобщенным параметрам структуры выбраны конструктивные параметры схемы. Проведен в системе HFSS ее электродинамический анализ, рассчитано в полосе частот формируемое в выходных каналах амплитудно-фазовое распределение. Разработан, изготовлен и экспериментально исследован образец устройства, обеспечивающий в полосе частот до 80% формирование требуемого амплитудно-фазового распределения. На основе полученных экспериментальных данных в системе HFSS проведено моделирование диаграммообразующей схемы с линейной решеткой рупоров и показано, что элементы такой решетки имеют диаграммы направленности близкие к прямоугольным.
Об авторах
С. Е. Банков
Институт радиотехники и электроники им. В.А. Котельникова РАН
Email: sbankov@yandex.ru
Российская Федерация, 125009, Москва, ул. Моховая, 11, стр. 7
Е. В. Фролова
Институт радиотехники и электроники им. В.А. Котельникова РАН
Автор, ответственный за переписку.
Email: sbankov@yandex.ru
Российская Федерация, 125009, Москва, ул. Моховая, 11, стр. 7
Список литературы
- Скобелев С.П. Фазированные антенные решетки с секторными парциальными диаграммами направленности. М.: Физматлит, 2010.
- Volakis J.L. Antenna Engineering Handbook. 4th ed. N.Y.: McGraw-Hill Education, 2007. https://archive. org/details/ant_eng_4/mode/2up.
- Shelton J.P. // IEEE Trans. 1965. V. AP-13. № 6. P. 992.
- Borgiotti G.V. // IEEE Trans. 1976. V. AP-25. № 2. P. 232.
- Mailloux R.J., Franchi P.R. Phased Array Antenna with Array Elements Coupled to Form a Multiplicity of Overlapped Subarrays. US Pat. № 3938160A. Publ. 10 Feb. 1976.
- Frazita R.F., Lopez A.R., Giannini R.J. Limited Scan Antenna System with Sharp Cutoff Element Pattern. US Pat. № 4041501A, Publ. 9 Aug. 1977.
- Wheeler H.A. Antenna System Having Modular Coupling Network. US Pat. № 4143379A. Publ. 6 Mar. 1979.
- Lopez A.R. Array Antenna System. US Pat. № 4321605A, 23 Mar. 1982.
- DuFort E.C. // IEEE Trans. 1978. V. AP-26. № 3. P. 407.
- Скобелев С.П. // Радиотехника. 1990. № 10. С. 44.
- Skobelev S.P. // IEEE Antennas and Propagation Magazine. 1998. V. 40. № 2. P. 39.
- Bankov S.E., Bugrova T.I. // Microwave and Optical Technol Lett. 1993. V. 6. № 13. P. 782.
- Банков С.Е., Грачев Г.Г. // РЭ. 2014. Т. 59. № 2. С. 132.
- Bankov S.E., Kaloshin V.A., Frolova E.V. // Proc. Progress in Electromagnetics Research Symp. (PIERS 2009). Moscow. 18–21 Aug. 2009. Cambridge MA: The Electromagnetic Academy, 2009. Pt. 1. P. 443.
- Бaнкoв C.E. // PЭ. 2009. T. 54. № 10. C. 1157.
- Skobelev S.P., Vyazigin A.S. // Electron. Lett. 1993. V. 29. № 15. P. 1326.
- Harrington R.F., Mautz J.R. // IEEE Trans. 1972. V. AP-20. № 4. P. 446.
- Скобелев С.П., Япарова А.А. // РЭ. 2007. Т. 52. № 3. С. 311.
- Panduro M., Rio-Bocio C. /// Proc. 3rd Europ. Conf. on Antennas and Propagation (EuCAP). Berlin. 23–27 Mar. 2009. N.Y.: IEEE, 2009. P. 3109.
- Abadi S.M.A.M.H., Nader B.// USNC-URSI Radio Sci. Meeting. Lake Buena Vista. Jul. 7–13, 2013. N.Y.: IEEE, 2013. P. 66.
- Petrolati D., Angeletti P., Toso G. // IEEE Trans. 2014. V. AP-62. № 4. P. 1769.
- Avser B., Frazita R.F., Rebeiz G.M. // IEEE Trans. 2018. AP-66. № 5. P. 2401.
Дополнительные файлы

















