Throttle-Free Booster DC/DC Converter
- Authors: Babenko V.P.1, Bityukov V.K.1, Lavrenov A.I.1
-
Affiliations:
- MIREA—Russian Technological University
- Issue: Vol 68, No 3 (2023)
- Pages: 305-312
- Section: NEW ELECTRONIC SYSTEMS AND ELEMENTS
- URL: https://bakhtiniada.ru/0033-8494/article/view/138145
- DOI: https://doi.org/10.31857/S0033849423030026
- EDN: https://elibrary.ru/ICLVJV
- ID: 138145
Cite item
Full Text
Abstract
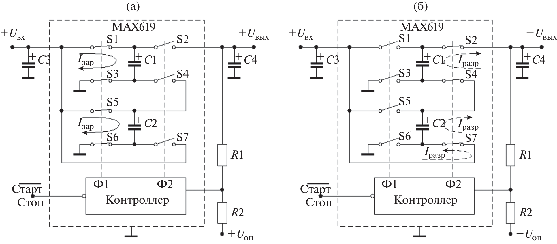
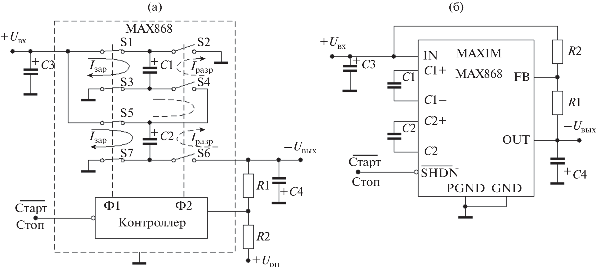
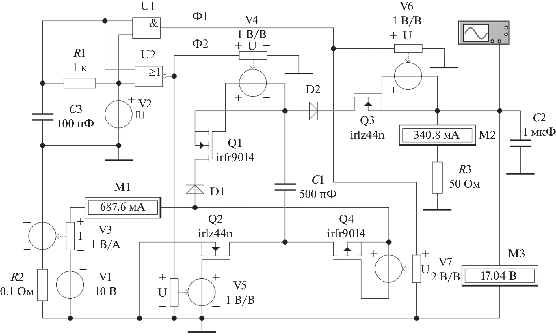
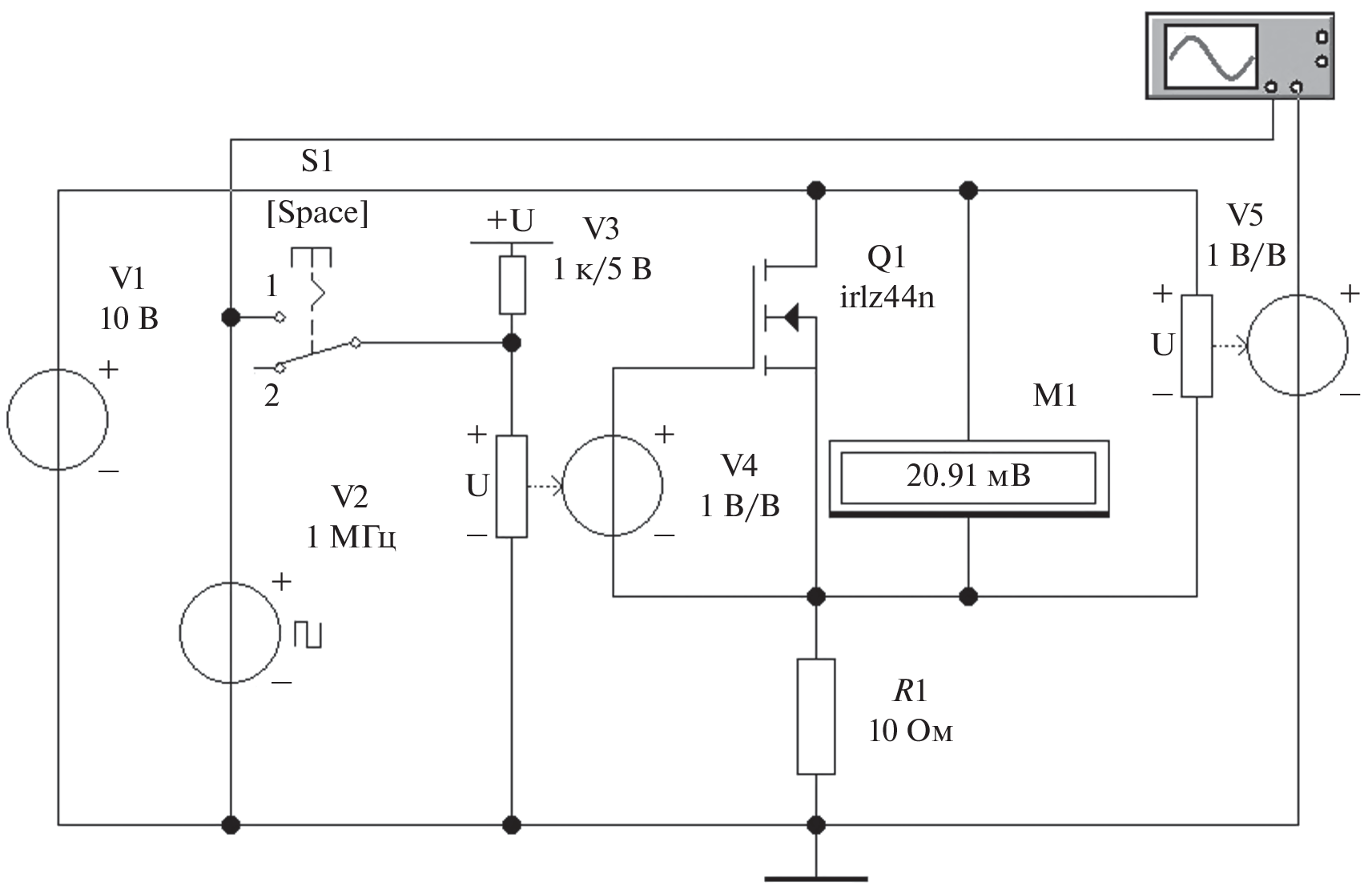
The results of the analysis of the features of the charge pumping process in devices with switched capacitors, as well as the features of switching processes in transient operating modes, are presented. The methods by which a high efficiency of charge pumping is achieved are considered. Circuit modeling made it possible to refine the characteristics of processes, minimize conversion losses, formulate recommendations for choosing the parameters of converter elements, and generating control signals.
About the authors
V. P. Babenko
MIREA—Russian Technological University
Email: bitukov@mirea.ru
Moscow 119454 Russia
V. K. Bityukov
MIREA—Russian Technological University
Email: bitukov@mirea.ru
Moscow 119454 Russia
A. I. Lavrenov
MIREA—Russian Technological University
Author for correspondence.
Email: bitukov@mirea.ru
Moscow 119454 Russia
References
- Яблоков Д. // Компоненты и технологии. 2005. № 2. С. 96.
- Бабенко В.П., Битюков В.К. // Рос. технол. журн. 2021. Т. 9. № 2. С. 66.
- Бабенко В.П., Битюков В.К. // РЭ. 2019. Т. 64. № 2. С. 199.
- Битюков В.К., Симачков Д.С., Бабенко В.П. Источники вторичного электропитания. М.: Инфра-Инженерия, 2020.
Supplementary files











