Full Text
1. Введение. Поверхностные явления на данный момент времени представляют собой одну из актуальных проблем исследования, так как сведения о состоянии поверхности и поверхностном натяжении играют существенную роль во многих инженерных приложениях, в частности они оказывают значительное влияние на эффективность процессов в теплообменниках [1], а также и на работу других изделий [2]. При этом важную роль играет смачивающая способность жидкости по отношению к твердой поверхности, на которую она конденсируется или падает в виде капель. Для покоящихся капель жидкости эта способность количественно характеризуется краевым (критическим [2] или контактным [3]) углом смачивания . Если , то поверхность считается гидрофильной; если же гидрофобной; при поверхность определяется как супергидрофобная.
К поверхностям различных элементов одних и тех же инженерных изделий одновременно могут предъявляться и различные требования к их смачиваемости (гидрофильные и гидрофобные) [1], обеспечить которые можно либо за счет использования материалов, обладающих естественными поверхностно активными свойствами, либо за счет специального текстурирования контактной поверхности. Так, в [4, 5] супергидрофобность поверхности достигается не только за счет формирования ее иерархической структуры, но и благодаря природным водоотталкивающим свойствам, используемых оксидов редкоземельных металлов. В работе же [6] гидрофобность и почти супергидрофобность поверхности были получены исключительно за счет текстуры керамического покрытия из оксида циркония, который обычно проявляет тенденцию к гидрофильности. Так как в последнем случае смачивающие свойства поверхности характеризуются только геометрией ее шероховатости, то возникает задача определения зависимости краевых углов смачивания капель, покоящихся на таких поверхностях, от параметров их геометрии. Для решения этой проблемы, очевидно, необходимо построить математические модели, описывающие формы капель, лежащих на шероховатых подложках.
Однако, прежде всего следует построить аналогичные адекватные модели для капель, покоящихся на идеализированной, абсолютно гладкой горизонтальной поверхности. Несмотря на то, что публикации по этой теме весьма многочисленны [2, 3, 711 и др.], с позиций механики эта проблема так и не была решена, оставаясь логически не замкнутой. Действительно, из обзора, представленного в [2], и из более поздних работ [3, 12] следует, что до сих пор для капель весомых жидкостей, покоящихся на горизонтальной плоскости, не составлен баланс сил в вертикальном направлении в направлении действия силы тяжести.
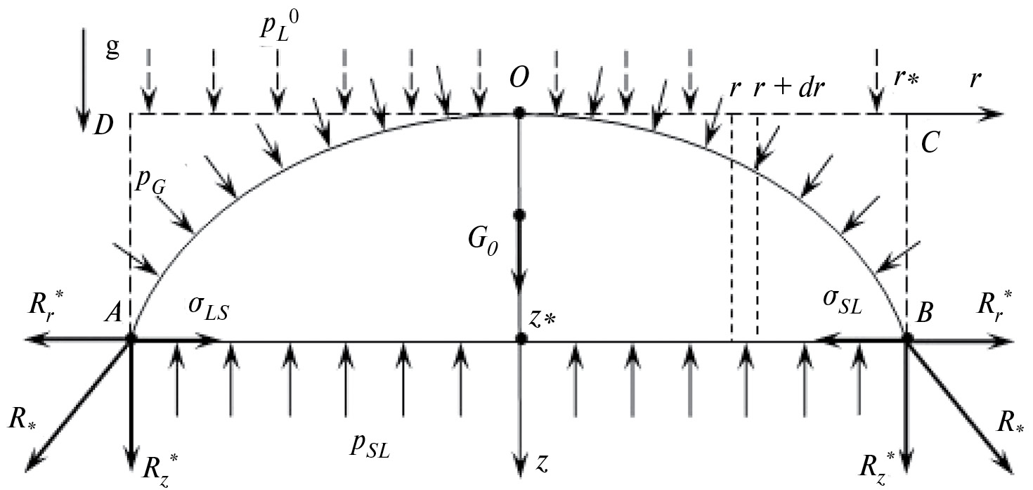
Так, в классическом решении Юнга краевой угол вычисляется через силы (в [2, 3] использован термин «коэффициенты») поверхностного натяжения межфазных границ жидкостьгаз , твердое теложидкость и твердое телогаз (рис. 1). При этом рассматривается баланс указанных сил только в горизонтальном направлении (см. точку на рис. 1), из которого вытекает формула [2]
(1.1)
Рис. 1. Меридиональное сечение равновесной осесимметричной капли, покоящаяся на горизонтальной недеформируемой подложке
Соотношение (1.1) предполагается справедливым для идеально гладкой горизонтальной поверхности. Однако реальные опорные поверхности практически всегда обладают шероховатостью, что, как уже отмечалось, может влиять на их смачиваемость. В [2] со ссылкой на эксперименты предлагается в равенстве (1.1) учитывать шероховатость следующим образом. Пусть фактор неровности опорной поверхности, а именно отношение реальной площади поверхности к площади проекции этой поверхности на горизонтальную плоскость, тогда правую часть в уравнении (1.1) следует умножить на . Однако справедливость такого учета шероховатости поверхности подложки вызывает определенные сомнения. Действительно, если искусственно профилировать опорную поверхность, например, в соответствии с поведением функции Вейерштрасса, то согласно ее фрактальным свойствам, можно получить сколь угодно большое значение . Но тогда в силу ограниченности функции косинуса, при достаточно больших равенство в преобразованном соотношении (1.1) будет невозможно. По-видимому, именно неудачность такого выбора параметра шероховатости опорной поверхности приводит к тому, что в экспериментах угол смачивания принимает не какое-то конкретное значение , а его величина попадает в некоторых диапазон , причем разность может достигать величины порядка [2]. А это означает, что разным шероховатым поверхностям при одинаковых значениях могут соответствовать существенно разные критические углы .
При выводе формулы (1.1) Юнг предполагал, что форму покоящейся на поверхности капли можно аппроксимировать сегментом шара. Однако такая аппроксимация формы капли не подтверждается экспериментально (особенно в случаях капель больших объемов [6]) и не удовлетворяет уравнению Лапласа [2, 3]
, (1.2)
где и давление на поверхности капли со стороны жидкости и газа соответственно; и радиусы главной кривизны этой поверхности. Действительно, для сферической формы капли имеем , т.е. левая часть в соотношении (1.2) является постоянной, а правая же часть в случае весомой капли функция, зависящая от вертикальной координаты (см. рис. 1), а значит равенство в выражении (1.1) не возможно.
Из рассмотрения равновесия точки на рис. 1 вытекает, что даже при использовании классического подхода в вертикальном направлении со стороны опорной поверхности на каплю (точнее на краевую точку ) действует сила реакции, направленная вниз:
, (1.3)
которую можно рассчитать, если из равенства (1.1) уже определен угол .
Как видно, согласно модели Юнга, сила никак не участвует в расчете угла смачивания . Однако, как будет показано в настоящей работе, для весомых капель именно силы реакции со стороны опорной поверхности, действующие на каплю в вертикальном направлении и аналогичные в соотношении (1.3), определяют величину угла , а отнюдь не баланс сил в горизонтальном направлении, из которого получено выражение (1.1).
Известным недостатком формулы (1.1) при ее практическом применении является необходимость знания коэффициентов натяжения и , которые предварительно нужно как-то определить из каких-то независимых экспериментов, которые, как правило, в литературе никак не обсуждаются.
С физической точки зрения силы поверхностного натяжения возникают в жидком или твердом теле в очень малой окрестности поверхности контакта с другим телом или средой (газовой, жидкой или твердофазной). Поэтому, строго говоря, для жидкой капли, покоящейся на горизонтальной плоскости, в точке поворота ее контура (в точке контакта [3]) следует рассматривать не три коэффициента поверхностного натяжения, как это делается в модели Юнга (см. выражение (1.1) и силы, приложенные к точке на рис. 1), а четыре коэффициента (см. систему сил, приложенных к точке на рис. 1): прежние коэффициенты натяжения и , а вместо одной прежней силы необходимо различать два коэффициента: силу поверхностного натяжения жидкости на границе с твердым телом (пунктирная стрелка на рис. 1) и силу поверхностного натяжения, действующую в твердой подложке на границе ее контакта с жидкостью (см. силу , исходящую из точки на рис. 1). В силу этого обстоятельства в окрестности точки на рис. 1 силы и сознательно изображены чуть ниже границ разделов твердое теложидкость и твердое телогаз, а сила чуть выше границы раздела жидкостьтвердое тело. На рис. 2 изображена в увеличенном масштабе окрестность точки B на рис. 1. Штриховыми линиями на рис. 2 условно изображены границы слоев в жидкой и твердой средах, в которых действуют введенные выше силы поверхностного (строго говоря, приповерхностного) натяжения. Такое уточнение коэффициентов поверхностного натяжения потребуется далее при составлении баланса сил в краевой точке жидкой капли.
Рис. 2. Краевая точка и ее окрестность в капле и подложке (а), только в капле (б) и только в подложке (в) с указанием системы сил, приложенных к этой точке
В более поздней, чем обзор [2], работе [3] проводится расчет равновесной формы весомой капли, покоящейся на горизонтальной плоскости. И хотя при этом используется уравнение Лапласа (1.2), баланс сил в вертикальном направлении для капли в целом по-прежнему не рассматривается. Поэтому в [3] делается вывод, «что семейство кривых, образующих поверхность капли, является однопараметрическим… Основным естественным параметром, определяющим семейство образующих кривых, является кривизна на вершине капли». Даже при известных значениях силы поверхностного натяжения и объема капли авторы в [3] не могут рассчитать форму капли, так как отсутствует дополнительное уравнение, позволяющее однозначно определить значение указанного свободного параметра. Его значение в [3] предлагается рассчитывать каждый раз по данным специально проведенного по методу ADSA (Axisymmetric Drop Shape Analysis [13, 14]) эксперимента. Как будет показано ниже, этим недостающим соотношением для весомой капли как раз и является уравнение баланса сил в вертикальном направлении.
В еще более поздней работе [12] на основе решеточного метода Больцмана проводится расчет равновесной формы капли диэлектрика, покоящейся на горизонтальной плоскости и находящейся под действием сил тяжести и электростатического поля, действующих противоположно в вертикальном направлении. По сути, проводится динамический расчет капли до установившегося ее состояния после приложения к ней электростатической силы. Недостатком этой работы является то, что в качестве начальной формы капли, находящейся под действием только силы тяжести в покое на поверхности одного из горизонтально установленных электродов, авторы используют сегмент шара. Но, как уже отмечалось выше, такая форма весомой капли не удовлетворяет уравнению Лапласа (1.2). А значит, и в данной статье баланс сил в вертикальном направлении для весомой капли в ее начальном положении (до приложения электростатической силы) не учитывается, поэтому все выводы, сделанные в [12], вызывают серьезные сомнения.
На основании всего вышеизложенного в данной работе представлены результаты математического моделирования осесимметричной формы жидкой весомой капли, покоящейся в равновесном состоянии на горизонтальной поверхности, которая на данном этапе исследования предполагается идеально гладкой и недеформируемой, т.е. является плоскостью. Получены уравнения силового баланса такой капли как в горизонтальном, так и в вертикальном направлениях. Разработан численный метод решения сформулированной нелинейной задачи. Обсуждаются результаты расчетов для капель разных объемов и разного химического состава.
2. Постановка задачи. Рассматривается равновесная весомая капля жидкости осесимметричной формы, покоящаяся на идеально гладкой горизонтальной недеформируемой поверхности плоскости (рис. 1). Внешняя поверхность капли, контактирующая с газом, представляет собой поверхность вращения относительно вертикальной оси , которую для удобства дальнейшего изложения направим вниз. Точку начала отсчета поместим в вершине капли в ее полюсной точке. Направление, перпендикулярное , обозначим радиальное направление в цилиндрической системе координат , где полярный угол ( ). Введем вдоль меридиана внешней поверхности капли естественную параметризацию длину дуги меридиана (образующей), отсчитываемую от вершины капли . Тогда, согласно рис. 3, выполняются следующие геометрические соотношения [2, 15] (решение рассматриваемой осесимметричной задачи не зависит от координаты ):
(2.1)
, (2.2)
где угол между касательной к меридиану поверхности капли и осью , отсчитываемый от этой оси (см. рис. 3), расстояние от точки на поверхности капли до оси , осевая координата текущей точки на поверхности капли, и определены в равенстве (1.2) и изображены на рис. 3.
Рис. 3. Форма меридиана капли и его геометрические характеристики
На поверхность капли с внешней стороны действует давление газа (см. рис. 1 и 3), которое на данном этапе исследования предполагаем известным и постоянным при тех линейных размерах капель, которые будут рассматриваться ниже ( ). С внутренней стороны на поверхность капли действует гидростатическое давление в жидкости
, (2.3)
где ускорение свободного падения; заданная объемная плотность несжимаемой жидкости ( ); давление жидкости в вершине капли, так как при имеем .
Используя выражения (2.2) и (2.3), преобразуем уравнение Лапласа (1.2) к виду [2, 3]
, (2.4)
где
, (2.5)
капиллярная постоянная [2], избыточное давление в вершине капли.
Система трех нелинейных обыкновенных дифференциальных уравнений (2.1) и (2.4) при учете выражений (2.5) определяет форму меридиана поверхности осесимметричной капли при . В полюсной точке ( ) имеет место равенство [2, 3, 15], подставляя которое в уравнение (1.2) и используя первое равенство (2.2), получим необходимое соотношение в вершине капли
(2.6)
Таким образом, в полюсной точке вместо системы трех уравнений (2.1) и (2.4) при учете выражений (2.5) необходимо использовать равенства (2.1) и (2.6).
В соответствии с рис. 3 в вершине капли имеем следующие значения неизвестных функций:
(2.7)
Обозначим через длину дуги OB вдоль меридиана капли и введем обозначения (см. рис. 1)
, (2.8)
где функция имеет выражение в (2.3), а из рис. 3 вытекает соотношение между углами
(2.9)
Согласно последнему равенству (2.8) при учете выражения (2.9), значение угла соответствует критическому углу смачивания, который и следует в конечном итоге определить.
Предполагаем, что объем капли задан и равен . Каплю объема , имеющую форму шара диаметра (форма капли в невесомости), будем называть эталонной. Объем выражается через диаметр эталонной капли так:
(2.10)
Вес капли определяется по формуле
(2.11)
Объем V капли, покоящейся на горизонтальной плоскости, должен быть равен , поэтому, согласно рис. 1, имеем соотношение [2]
(2.12)
Как видно из равенств (2.5)(2.7), решение соответствующей задачи Коши (для уравнений (2.1) и (2.4) при учете соотношения (2.6)) зависит от свободного пока параметра , который, используя первое равенство (2.2) и формулу (2.6), можно выразить через кривизну меридиана капли в ее вершине: , где .
Именно о такой однопараметрической зависимости (от ) формы капли упоминалось в разд. 1 при обсуждении результатов работы [3]. Для однозначного определения величины в [3] предлагается численно интегрировать нелинейную задачу Коши (2.1), (2.4) и (2.7) при учете соотношений (2.5) и (2.6) до тех пор, пока не будет выполнено равенство (2.12), которое и определяет значение при учете обозначений (2.8). Далее, параметр итерационно подбирается так, чтобы при его искомом значении выполнялось последнее равенство (2.8) при учете выражения (2.9). При этом величина критического угла смачивания предполагается уже известной из предварительно проведенного эксперимента с обработкой его результатов по методу ADSA [13, 14].
Покажем, что в действительности проведение такого дополнительного эксперимента не является необходимостью. Для однозначного определения значения рассматриваемого параметра ( или, что то же самое, ) достаточно получить еще одно уравнение. Этим уравнением является баланс сил, действующих на весомую каплю заданного объема в вертикальном направлении. С целью вывода требуемого соотношения используем традиционный в механике метод сечения, а именно мысленно отсечем каплю от подложки (вдоль горизонтальной линии AB на рис. 1) и рассмотрим систему сил, приложенных к капле (рис. 4), заменив воздействие основания на каплю распределенными силами реакции , .
Рис. 4. Меридиональное сечение капли с краевым углом смачивания меньше 90° и система сил, приложенных к ней
На каплю действуют активные силы: ее вес и давление газа , которые можно привести к равнодействующей силе
(2.13)
Активным силам противодействуют силы реакции со стороны подложки .
Рассмотрим два способа получения дополнительного уравнения, необходимого для вычисления критического угла смачивания , один из которых базируется на рассмотрении баланса сил в краевой точке B (см. рис. 2), а второй способ не требует отдельного рассмотрения условий равновесия в этой точки.
Первый способ получения дополнительного уравнения. Так как вдоль плоскости контакта капли с основанием в ней действует сила поверхностного натяжения (см. рис. 1 и 4), то для этой (нижней, опорной) части поверхности капли также можно составить уравнение Лапласа, аналогичное (1.2):
, (2.14)
где и радиусы главной кривизны поверхности основания, силы и изображены на рис. 1 и 4. Так как поверхность подложки является плоскостью, то . Поэтому из соотношения (2.14) получаем
(2.15)
Согласно же предпоследнему равенству (2.8) и выражению (2.3), из уравнения (2.15) следует
, (2.16)
т.е. распределенная реакция со стороны основания не зависит от полярного радиуса r.
Покажем: предположение о том, что кроме никакие силы реакции со стороны подложки на каплю не действуют, является неверным. С этой целью рассмотрим произвольный элемент площади основания капли . Снизу на этот элемент действует распределенная сила реакции опоры, по значению равная (2.16). Чтобы эта сила реакции была полностью уравновешена активными силами, действующими на жидкость, необходимо, чтобы столб жидкости, возвышающийся над этой площадкой, имел высоту (см. прямоугольник, выделенный на рис. 4 штриховыми линиями и по горизонтали ограниченный сечениями с координатами r и ) и чтобы сверху на него действовало давление газа, имеющее значение (см. штриховые стрелки на рис. 4). Но тогда силы реакции (2.16), действующие на всю нижнюю поверхность капли ( , и ) могут быть уравновешены активными силами только в том случае, если над основанием капли возвышается цилиндр жидкости радиуса и высотой (след этого цилиндра на рис. 4 изображен штриховым прямоугольником ABCD), а на верхнюю горизонтальную плоскость этого цилиндра действует давление газа, равное . Так как в вершине капли (при ) ее кривизна ненулевая ( ) и , то из уравнения Лапласа (1.2) в этой точке получаем неравенство
(2.17)
Равнодействующая активных сил, приложенных к рассматриваемому цилиндру в вертикальном направлении, имеет значение
(2.18)
где и вес и объем цилиндра.
Из рис. 4 видно, что объем цилиндра больше объема капли , а значит для случая, изображенного на рис. 4, и . Но тогда из сопоставления выражений (2.13) и (2.18) при учете неравенства (2.17) следует . А это неравенство означает, что кроме распределенных сил реакции (см. соотношение (2.16)) на каплю со стороны основания в краевых точках (см. точки A и B на рис. 4) должны действовать дополнительные погонные силы реакции , имеющие ненулевые компоненты , и в общем случае некасательные к меридиану капли в этих точках и к линии ее основания AB.
Полученный результат не является столь уж неожиданным. Действительно, как отмечалось в разд. 1, даже в рамках классической модели Юнга баланс сил в вертикальном направлении приводит к необходимости введения дополнительной силы реакции (см. выражение (1.3)), приложенной к краевой точке капли (см. точку A на рис. 1). В рассматриваемой же модели силы поверхностного натяжения и , действующие в жидкости на границах с газом и твердой подложкой соответственно, стремятся свернуть каплю в шар. И именно наличие погонной силы реакции со стороны подложки , приложенной к краевой точке (точке B на рис. 2) препятствует этому свертыванию.
Для вычисления вертикальной компоненты силы реакции достаточно составить баланс сил, действующих на каплю в вертикальном направлении и изображенных на рис. 4:
,
откуда при учете выражений (2.13) и (2.16) и последнего равенства (2.5) получаем
(2.19)
Рассмотрим теперь баланс сил в краевой точке капли (в точке B на рис. 1). Увеличенная окрестность этой точки изображена на рис. 2,а. На краевую точку действуют силы поверхностного натяжения , , и , а также две силы реакции: сила , действующая на каплю со стороны подложки, и сила , действующая на подложку со стороны капли. Распределенные силы , , и (см. рис. 1) на рис. 2 не изображены, так как после стягивания окрестности краевой точки в саму эту точку указанные силы вносят исчезающе малый вклад в баланс сил, приложенных к точке B.
После применения описанного выше метода сечений окрестность краевой точки, изображенная на рис. 2,а, разделяется на две части, представленные на рис. 2,б и в, где указаны и соответствующие системы сил, действующих на точку B в капле (см. рис. 2,б) и в подложке (см. рис. 2,в). Из рис. 2,б следует, что баланс сил, приложенных к краевой точке капли и действующих в вертикальном направлении, приводит к равенству (ср. с формулой (1.3))
,
откуда при учете выражения (2.19) получаем
(2.20)
Уравнение (2.20) и является тем самым недостающим соотношением, необходимым для однозначного определения свободного параметра ( ), о котором шла речь выше. Используя выражение (2.9) равенство (2.20) можно переписать, выделив в нем в явном виде указанный параметр:
(2.21)
Баланс сил, действующих на краевую точку капли в горизонтальном направлении, приводит к выражению (см. рис. 2,б)
, (2.22)
где вновь использована формула (2.9).
Из третьего закона Ньютона при рассмотрении всех сил, действующих в вертикальном направлении на подложку со стороны капли, и при учете равенства (2.15) получаем, что для вертикальной компоненты силы реакции , действующей на основание со стороны капли в краевой точке (см. рис. 2,а и в), выполняется соотношение
, (2.23)
где величина определяется по формуле (2.19).
Баланс сил, изображенных на рис. 2,в и действующих в горизонтальном направлении, позволяет определить горизонтальную компоненту силы реакции :
, (2.24)
где правая часть совпадает с числителем в формуле (1.1), т.е. в модели Юнга.
Таким образом, если из каких-либо соображений известен критический угол смачивания (подробнее см. ниже), то выражения (2.19) и (2.22)(2.24) позволяют определить все компоненты , и , погонных сил реакции и , действующих в краевой точке на каплю со стороны основания и на подложку со стороны капли соответственно.
Второй способ получения дополнительного уравнения. Как и прежде, применим метод сечений, отделив мысленно каплю от основания, и рассмотрим равновесие капли без подложки (рис. 5, где в отличие от рис. 4 изображен случай ). На нижнюю горизонтальную часть поверхности капли по-прежнему действуют силы реакции , закон распределения которых по радиусу r на данном этапе предполагается неизвестным: , (поэтому-то силы на рис. 5,а изображены стрелками разной длины). Равнодействующую распределенных сил обозначим как (см. рис. 5,а). И хотя функция неизвестна величину все же можно вычислить из условия равновесия капли в вертикальном направлении:
, (2.25)
где равнодействующая активных сил (действующих на каплю в вертикальном направлении), определяемая по формуле (2.13). На участках меридиана AA′D и BB′C (см. рис. 5,а) давление газа в вертикальном направлении самоуравновешено, поэтому вклад в вертикальную составляющую всех активных сил вносит давление газа , действующее на участок меридиана COD. В силу этого обстоятельства величина имеет такое же выражение (2.13), как и в случае капли, изображенной на рис. 1 и 4, для которой .
Рис. 5. Профиль капли с краевым углом смачивания больше 90° (а) и нижняя часть этой капли после применения метода сечения (б) с указанием системы сил, приложенных к ней
Вновь применим метод сечений: мысленно рассечем каплю горизонтальной плоскостью, отстоящей от ее основания на малом расстоянии (след этой плоскости изображен на рис. 5,а штриховой линией A′B′), и рассмотрим нижнюю часть капли, приложив к ней все действующие на нее силы (рис. 5,б). Точкой на рис. 5 обозначена точка пересечения оси с плоскостью основания капли (см. рис. 5,а). В силу осевой симметрии задачи к этой точке приложена равнодействующая сил реакции подложки (см. рис. 5,б). Кроме того, в верхнем сечении рассматриваемой нижней части капли действуют распределенная сила гидростатического давления и погонные силы поверхностного натяжения . Устремим расстояние между двумя горизонтальными сечениями к нулю, т.е. рассмотрим предельные переходы точек и . При этом получим, что (см. рис. 1). Составим баланс всех вертикальных сил, изображенных на рис. 5,б, тогда при указанном предельном переходе получаем
,
откуда при учете обозначения и выражений (2.3), (2.13) и (2.25) вновь приходим к уравнению (2.20), а затем и к равенству (2.21).
Далее, из уравнения Лапласа (2.14) вновь получаем соотношения (2.15) и (2.16). Предполагая, что критический угол смачивания каким-то образом уже известен из решения исследуемой задачи при учете дополнительного уравнения (2.20) (подробнее см. ниже), и рассматривая баланс сил в краевой точке капли (см. рис. 2,б) опять получим равенство, предшествующее формуле (2.20), и выражение (2.22). Затем из рассмотрения баланса сил, приложенных к подложке в краевой точке (см. рис. 2,в), вновь придем к соотношениям (2.23) и (2.24).
Таким образом, оба способа получения дополнительного уравнения приводят к одним и тем же результатам, только последовательность получения этих результатов в них разная.
Следует особо подчеркнуть, что с позиции теории оболочек уравнения Лапласа (1.2) и (2.14) можно трактовать как уравнения равновесия элементов составной равнопрочной безмоментной оболочки, заполненной весомой жидкостью. При этом коэффициенты поверхностного натяжения и можно трактовать как мембранные усилия в этой оболочке [16]. В краевой точке капли ее меридиан испытывает излом (см. точки A и B на рис. 4 и 5,а), т.е. по линии границы области контакта капли с подложкой происходит сопряжение двух частей «составной оболочки»: нижней плоской части (след ее изображен горизонтальной линией AB на рис. 4 и 5,а) с мембранными усилиями, равными , и верхней изогнутой части (след ее изображен кривой AOB на рис. 4 и 5,а) с мембранными усилиями, равными . Из теории тонких оболочек известно, что при сопряжении двух частей составной безмоментной оболочки к линии сопряжения обязательно должна быть приложена специально подобранная погонная сила (в противном случае невозможно добиться безмоментного состояния в обеих частях конструкции), в общем случае некасательная к обеим сопрягаемым поверхностям [16]. В проведенных выше рассуждениях эта погонная сила соответствует силе реакции , изображенной на рис. 2,а,б, 4 и имеющей компоненты и .
С другой стороны, из теории изгибаемых элементов конструкций, покоящихся на упругом основании, известно, что на поверхности контакта этих конструкций с основанием возникают распределенные силы реакции со стороны основания, которые аналогичны давлению в рассматриваемой задаче (см. рис. 1, 4 и 5,а). Если при этом конструкция сопрягается с основанием негладко на границе контактной области (изгибаемые балки и пластины, покоящиеся на основании), то вдоль линии границы контактной зоны дополнительно возникают погонные силы реакции [17], которым в рассматриваемой задаче соответствует сила , изображенная на рис. 2,в. Качественно аналогичный результат имеет место и в общеизвестной задаче о вдавливании абсолютно жесткого плоского штампа в упругое полупространство: на границе контактной области под штампом силы реакции со стороны полупространства имеют особенность типа бесконечности [18]. В некотором приближении такое специфическое поведение сил реакции основания также можно трактовать как приложение погонной силы к линии границы контактной зоны под штампом, аналогичной силе .
Таким образом, с позиций механики деформируемого твердого тела появление в краевой точке капли дополнительных сил и , приложенных к самой капле и к подложке под ней, является вполне естественным. Однако в отличие от задач о штампе [18] и об изгибе элементов конструкций, покоящихся на упругом основании [17], в данном исследовании в силу учета поверхностного натяжения подложки (см. коэффициенты натяжения и на рис. 2,в) погонная сила реакции имеет не только вертикальную , но и горизонтальную составляющую.
3. Метод расчета. Для расчета формы жидкой весомой капли, покоящейся на горизонтальной плоскости, система уравнений (2.1) и (2.4) при учете соотношений (2.3), (2.5)(2.7), (2.10) и при некотором заданном значении свободного параметра (см. формулы (2.3), (2.5) и (2.21)) интегрируется вдоль s до тех пор, пока не будет устранена невязка в равенстве (2.12). Выполнение этого равенства, как и в [3], определяет длину меридиана капли при фиксированном значении , т.е. имеет место зависимость . Однако при произвольно выбранном значении не будет удовлетворяться равенство (2.21). Поэтому необходимо подобрать давление жидкости в вершине капли так, чтобы при , т.е. при выполнении равенства (2.12), выполнялось одновременно и равенство (2.21), которое ранее другими исследователями не использовалось. Следовательно, необходимо проводить пристрелку по параметру [19]. Для этого предварительно нужно определить диапазон допустимых значений свободного параметра .
Согласно рис. 1, 4, 5,а и формулам (1.2), (2.3) и (2.6), давление не может быть меньше давления газа . Поэтому при получаем
(3.1)
С другой стороны, кривизна весомой капли в полярной точке не может быть больше, чем у эталонной капли в форме шара того же объема , для которой, согласно формулам (1.2) и (2.3), имеем
,
откуда следует
(3.2)
На основании соотношений (3.1) и (3.2) получаем диапазон изменения свободного параметра для весомой капли, покоящейся на горизонтальном основании:
(3.3)
Зная диапазон изменения параметра , можно методом пристрелки решить рассматриваемую задачу об определении осесимметричной формы равновесной весомой капли, покоящейся на горизонтальной плоскости. При этом критический угол смачивания вычисляется при активном использовании соотношения (2.20) (или, что то же самое, равенства (2.21) при учете выражения (2.9)), которое получено как следствие составления баланса всех сил, действующих на каплю в вертикальном направлении, а отнюдь не в горизонтальном направлении, как это принято делать в рамках классической модели Юнга [2] (см. выражение (1.1)). Кроме того, в рамках построенной модели для определения угла требуется знать только коэффициент поверхностного натяжения жидкости на границе с газом , т.е. в отличие от модели Юнга, аналогичные коэффициенты на границах контакта твердое тело жидкость ( ) и твердое тело газ ( ), которые, как уже отмечалось выше, нужно еще предварительно определить из каких-то независимых экспериментов, вообще не используются. Это обстоятельство является несомненным преимуществом рассматриваемой модели.
Рассмотрим численный алгоритм решения исследуемой задачи. При фиксированном значении , выбранном из диапазона (3.3), нелинейную задачу Коши (2.1) и (2.4) при учете соотношений (2.5)(2.7) целесообразно интегрировать численно с применением, например, методов Рунге Кутты [3, 20]. При этом шаг интегрирования выбирается произвольно, но достаточно малым. Чтобы получить практически приемлемый шаг интегрирования , величину в начальном (нулевом) приближении можно принять равной длине дуги полуокружности меридионального сечения эталонной капли диаметра :
, (3.4)
тогда шаг интегрирования в нулевом приближении можно задать так:
, (3.5)
где N количество отрезков, на которые в начальном (оценочном) приближении разбивается дуга длиной .
Очевидно, что для выполнения равенства (2.12) на последнем шаге интегрирования с номером необходим специальный подбор величины шага , который в общем случае будет отличен от значения , заданного соотношением (3.5) при учете выражения (3.4). Добиться этого результата при численной реализации можно за счет дробления шага интегрирования (например, за счет его уменьшения вдвое).
Так как в общем случае шаг интегрирования является переменным, то интегральное соотношение (2.12) при учете (2.1) целесообразно заменить на эквивалентное дифференциальное уравнение
(3.6)
и дополнительные краевые условия
(3.7)
(3.8)
В этом случае при заданном из диапазона (3.3) значении численно интегрируется задача Коши (2.1), (2.4) и (3.6) при учете соотношений (2.5)(2.7) и (3.7) до тех пор, пока не будет выполнено равенство (3.8). Далее вновь используется пристрелка по параметру (см. выше).
Для численного интегрирования уравнений (2.1), (2.4) и (3.6) при начальных условиях (2.7), (3.7) и учете равенств (2.5) и (2.6) использовался неклассический (неявный) метод РунгеКутты, а именно трехстадийный диагональный метод Барриджа (Burrage), имеющий матрицу Бутчера (Butcher) следующего вида [20]:
(3.9)
Элементы матрицы (3.9) зависят от числового параметра , при произвольном задании которого метод Барриджа имеет 3-й порядок точности [20]. Если же является одним из корней уравнения
, (3.10)
то метод имеет 4-й порядок точности. По соображениям устойчивости в [20] рекомендуется выбирать следующий корень уравнения (3.10):
Однако предварительно проведенные численные эксперименты показали, что в рассматриваемой задаче непротиворечивые и устойчивые результаты дает другой корень уравнения (3.10), а именно:
(3.11)
Расчеты проводились с двойной машинной точностью (до 15-ти значащих цифр). Шаг интегрирования определялся по формуле (3.5) при учете равенства (3.4), причем для капли с эталонным диаметром значение N принималось равным 15. Для капель других эталонных диаметров N изменялось пропорционально изменению их диаметров относительно значения , т.е. во всех расчетах использовалось примерно одно и то же значение . Поэтому на каждом шаге интегрирования при использовании выражения (3.11) расчет проводился с точностью порядка , сопоставимой с используемой машинной точностью расчета (по крайней мере, при вычислении функции ).
При численном расчете краевое условие (3.8) заменялось системой неравенств
(3.12)
, (3.13)
где приращение объема капли на последнем шаге интегрирования уравнения (3.6) при нарушении неравенства (3.12). Если в процессе расчета нарушались оба неравенства (3.12) и (3.13), то шаг интегрирования уменьшался вдвое и расчет повторялся, начиная с предыдущего шага. Интегрирование системы (2.1), (2.4) и (3.6) при фиксированном значении параметра прекращалось либо при выполнении строго равенства в условии (3.12), либо при нарушении неравенства (3.12), но выполнении ограничения (3.13).
Для решения систем трансцендентных уравнений, возникающих на каждой стадии при реализации метода Барриджа, использовался метод установления с параметром итерационного процесса . Системы этих уравнений решались с точностью до 15-ти значащих цифр, что соответствует двойной машинной точности расчета.
Замечание 1. Необходимость использования такой высокой точности расчетов (см., например, значение величины в неравенстве (3.13)) обусловлена тем, что невязка в уравнении силового баланса (2.20) при изменении параметра в диапазоне (3.3) имеет порядок . Проведение же расчетов с более грубой точностью приводит к тому, что зависимость перестает быть гладкой (возникают достаточно сильные «биения»), что не позволяет надежно определять корни уравнения (2.20) или, что то же самое, (2.21) (подробнее см. ниже).
Из физических соображений следует, что угол (см. рис. 3) может изменяться только в пределах
(3.14)
Угол же связан с соотношением (2.9) (см. рис. 3), поэтому для критического угла смачивания получаем выражение (см. рис. 1 в окрестности точки B и рис. 2,б), которое уже использовалось при переходе от равенства (2.20) к уравнению (2.21), причем значение определено третьим соотношением (2.8). Далее для упрощения изложения критический угол смачивания будем обозначать традиционно [2, 3] как (см. рис. 1 в окрестности точки A и равенства (1.1) и (1.3)) и называть просто углом смачивания.
4. Обсуждение результатов расчетов. В настоящем разделе обсуждаются равновесные формы водяных капель ( , ) и капель этилового спирта ( , ), покоящихся на горизонтальной плоскости.
Анализ соотношений, представленных в разд. 2, показывает: если коэффициент поверхностного натяжения не зависит от давления газа (что далее и принимается), то варьирование значения никак не влияет на форму равновесной капли и на угол смачивания . Действительно, величина входит в правую часть дифференциального уравнения (2.4) (или (2.6)) и в уравнение баланса сил (2.20) (или (2.21)) только в виде разности (см. выражения (2.5)), т.е. решение рассматриваемой задачи зависит не от величины давления газа , а от величины избыточного давления в вершине капли . Поэтому изменение значения приводит к равновеликому изменению давления жидкости в полюсной точке капли без изменения величины и, как следствие, без изменения формы капли и угла смачивания . В силу этого обстоятельства в качестве параметра пристрелки (см. разд. 3) целесообразно использовать не величину , а значение избыточного давления , которое, согласно неравенствам (3.3), может изменяться в диапазоне
(4.1)
Замечание 2. Сразу же отметим, что среди возможных решений рассматриваемой задачи всегда существует одно решение, которое будем называть тривиальным: из анализа системы уравнений (2.1) и (2.4) вытекает, что ее решением является такое, при котором капля бесконечно тонким слоем (толщиной dz) растекается по всей опорной плоскости (при этом ; см. рис. 1 и 5). Если уравнение силового баланса (2.20) (или (2.21)) поделить на и затем осуществить предельный переход , то получим (т.е. ), что полностью согласуется с уравнением Лапласа (1.2), так как в этом случае . Очевидно, что такое решение в практическом плане малоинтересно, поэтому далее оно не обсуждается.
4.1. Капли малых эталонных диаметров. На рис. 6 изображены зависимости невязки в уравнении силового баланса (2.20) от величины избыточного давления в вершине водяной капли , изменяющейся в диапазоне значений (4.1). Номера кривых на рис. 6 соответствуют следующим значениям диаметров эталонных капель: кривая 1 , кривая 2 , кривая 3 и кривая 4 . Полностью наглядно изобразить зависимости не представляется возможным, так как ординаты некоторых точек на представленных кривых имеют значения на 4…6 порядков большие, чем ординаты точек на фрагментах этих кривых, изображенных на рис. 6. Стрелки указывают на поведение зависимостей на соответствующих их возрастающих или убывающих ветвях.
Рис. 6. Зависимость невязки в уравнении силового баланса (2.20) от величины избыточного давления в вершине водяной капли: а) для капель с эталонным диаметром 1 и 2 мм; б) для капель с эталонным диаметром 3 и 3.894 мм
Все кривые на рис. 6 проходят через начало координат, что соответствует тривиальному решению, поэтому, согласно замечанию 2, далее соответствующие корни уравнения (2.20) не рассматриваются. Остальные нули зависимостей точки на кривых с нулевыми ординатами на рис. 6 с увеличением их абсцисс последовательно обозначены буквами , , и т.д., где индекс i соответствует номеру i-й кривой, которой принадлежит данная точка. Чтобы не загромождать рис. 6,а точки , ( ) и т.д. на нем не изображены, так как они лежат слишком близко к точкам и на кривых 1 и 2 и далее не потребуются.
Расчеты показали, что точки и на i-х кривых на рис. 6 определяют два нетривиальных решения рассматриваемой задачи, удовлетворяющих физическим ограничениям (3.14). Точкам же , ( ) и т.д. соответствуют нефизичные решения, в которых ( ), т.е. нарушается левое неравенство в (3.14), поэтому далее такие решения не анализируются. (Качественно аналогичные результаты получаются и для зависимостей , рассчитанных для капель этилового спирта разных эталонных диаметров.)
На левых участках кривых на рис. 6 наблюдаются небольшие «биения», о которых говорилось в замечании 1 и которые пока не удалось полностью устранить.
Итак, точки и на i-х кривых на рис. 6 определяют два корня уравнения (2.20), которым соответствуют два нетривиальных решения рассматриваемой задачи, удовлетворяющих физическим ограничениям (3.14). При этом в первом решении, соответствующем точкам на рис. 6, углы смачивания имеют значения (напомним, что такой тип решения характеризует опорную плоскость как гидрофильную), а во втором решении, соответствующем точкам ( ) на рис. 6, углы смачивания (т.е. этот тип решения характеризует опорную плоскость как гидрофобную).
Из анализа взаимного расположения точек и на рис. 6 видно, что с увеличением номера i-й кривой (с увеличением диаметра эталонной капли ) эти точки сближаются и при для водяной капли они совпадают (поэтому на рис. 6,б указано: ) и задача в этом случае имеет только одно нетривиальное решение. При зависимость не имеет нулей, соответствующих физичным решениям рассматриваемой задачи (за исключением тривиального решения), удовлетворяющих ограничениям (3.14). В этих случаях при (но ) зависимость качественно аналогична кривой 4 на рис. 6,б, однако в окрестности точки она лежит выше оси абсцисс, т.е. не пересекает ее. (Качественно аналогичные особенности поведения зависимостей наблюдаются и для капель этилового спирта.)
На рис. 7 изображены расчетные равновесные формы водяных капель разных эталонных диаметров, соответствующие разным типам решения: первому (рис. 7,а) и второму (рис. 7,б). (Не следует путать координату z на рис. 7 и последующих рисунках с координатой z на рис. 1, 3, 4 и 5,а.) Кривые на рис. 7 рассчитаны при тех же условиях (тех же эталонных диаметрах ), что и кривые с соответствующими номерами на рис. 6. На рис. 7,а кривой 1 соответствует значение угла смачивания , кривой 2 , кривой 3 и кривой 4 , а на рис. 7,б кривой 1 соответствует значение , кривой 2 , кривой 3 и кривой 4 .
Рис. 7. Расчетные меридиональные сечения водяных капель разных эталонных диаметров: a) первый тип решения; б) второй тип решения
Поведение кривых на рис. 7,а показывает, что с увеличением диаметра эталонной капли в первом типе решения угол смачивания также увеличивается, но остается меньшим (гидрофильность). Поведение же кривых на рис. 7,б, наоборот, указывает на то, что с увеличением диаметра эталонной капли во втором типе решения угол смачивания уменьшается, оставаясь, как правило, большим (гидрофобность). Как показали расчеты, для водяной капли, покоящейся на горизонтальной плоскости, предельным является эталонный диаметр , при котором оба решения совпадают (см. точку на рис. 6,б), а угол смачивания в этом предельном случае имеет значение (см. кривые 4 на рис. 7), соответствующее условной границе раздела гидрофильных и гидрофобных свойств опорной поверхности. Такие предельные максимально допустимые диаметры эталонных капель далее будем называть критическими.
Если эталонный диаметр больше критического (т.е. для водяных капель ), то согласно полученным результатам, нетривиальная осесимметричная форма равновесной капли не может быть реализована: такая капля должна либо растекаться по всей опорной плоскости бесконечно тонким слоем (см. замечание 2), либо распадаться на несколько меньших капель, имеющих нетривиальные равновесные формы, аналогичные изображенным на рис. 7. (Моделирование этого случая выходит за рамки настоящего исследования.)
Отметим, что в работе [12] были получены качественно схожие результаты: для капли диэлектрика при превышении некоторого максимально допустимого (критического) значения электростатической силы ее равновесная форма также не может существовать, поэтому она должна распадаться на несколько капель меньших размеров.
На рис. 8 изображены расчетные кривые, характеризующие нетривиальные равновесные формы капель этилового спирта. Обозначение кривых 1 и 2 на рис. 8 такое же, как и на рис. 7. Кривые 3 на рис. 8 соответствуют почти предельному случаю для капли этилового спирта, когда первый и второй типы решения рассматриваемой задачи практически совпадают (в этом случае критический диаметр ). На рис. 8,а кривой 1 ( ) соответствует значение угла смачивания , кривой 2 ( ) и кривой 3 ( ) , а на рис. 8,б кривой 1 соответствует значение , кривой 2 и кривой 3 .
Рис. 8. Расчетные меридиональные сечения капель этилового спирта разных эталонных диаметров: a) первый тип решения; б) второй тип решения
Сравнение кривых 1 и 2 на рис. 7,а и 8,а соответственно показывает, что в случае первого типа решения рассматриваемой задачи для капель одних и тех же эталонных диаметров угол смачивания капель этилового спирта больше, чем водяных капель; и, наоборот, в случае второго типа решения (см. кривые 1 и 2 на рис. 7,б и 8,б соответственно). Из рис. 8 видно, что для капель этилового спирта, покоящихся на горизонтальной плоскости, также существует критическое значение эталонного диаметра , которое существенно меньше, чем для водяных капель ( ). Однако угол смачивания у капель этилового спирта в критическом случае примерно тот же, что и у водяных капель, т.е. близок к .
Таким образом, капли разных жидкостей, покоящиеся на горизонтальной плоскости, при одинаковых малых эталонных диаметрах имеют разные углы смачивания, что и наблюдается в натурных экспериментах. При этом возможна реализация двух равновесных форм жидкой капли: при реализации первого типа форм углы смачивания являются малыми (меньше ), а при реализации второго типа форм большими (как правило, больше ). Существуют критические значения эталонных диаметров капель, при которых могут существовать их нетривиальные равновесные формы на горизонтальной плоскости. Для жидкостей разных химических составов критические значения эталонных диаметров разные, но углы смачивания в этих предельных случаях примерно одинаковы и близки по значению к . Если диаметр эталонной капли больше критического диаметра для соответствующей жидкости, то существует только тривиальная форма равновесной капли, когда капля растекается по всей опорной плоскости бесконечно тонким слоем (см. замечание 2). Так, например, для водяной капли расчетное критическое значение эталонного диаметра (см. кривые 4 на рис. 7). Однако следует подчеркнуть, что эти расчетные результаты справедливы только для идеально гладкой горизонтальной опорной поверхности, не обладающей поверхностно активными свойствами и не имеющей шероховатости [2]. В натурных же экспериментах на реальных шероховатых поверхностях или на подложках, обладающих поверхностно активными свойствами, удается получить равновесные формы водяных капель больших эталонных диаметров (порядка 10…20 мм), имеющих при этом достаточно большие углы смачивания (более ) [46].
В действительности реализация той или иной равновесной формы капли (докритического размера) на горизонтальной поверхности определяется, по-видимому, конкретными условиями ее перехода из динамического состояния в стационарное. С целью проверки этого предположения были проведены натурные эксперименты: водяные капли эталонного диаметра сбрасывались с разной высоты на подложку из поликарбоната. Результаты этих экспериментов представлены на рис. 9. Левая капля на рис. 9 была сброшена с высоты примерно 80 мм (ее равновесная форма соответствует первому типу решения рассматриваемой задачи), а правая капля с высоты примерно 5 мм (ее форма соответствует второму типу решения). Таким образом, существенное различие форм капель, представленных на рис. 9, позволяет утверждать, что натурные эксперименты подтвердили возможность существования двух равновесных форм капли, покоящейся на горизонтальной плоскости. (Качественно аналогичные результаты были получены и при сбрасывании водяных капель на стеклянную подложку.)
Рис. 9. Две равновесные формы водяных капель одного и того же эталонного диаметра , покоящихся на подложке из поликарбоната
Традиционно в натурных экспериментах каплю на подложку выдавливают из шприца, уперев кончик его иглы в опорную поверхность [1, 3]. При таком способе «посадки» капли на поверхность подложки ее форма, очевидно, должна соответствовать второму типу решения рассматриваемой задачи. Возможно, именно указанная специфика формирования капли на горизонтальной поверхности, не позволила ранее исследователям обнаружить в экспериментах возможность существования двух равновесных форм капли докритического размера.
4.2. Капли больших эталонных диаметров. Выше обсуждались результаты расчетов, полученные для случаев, когда на каплю жидкости действуют только ее собственный вес , давление газа и реакция опоры с равнодействующей (см. рис. 5,а). Никакое дополнительное взаимодействие между опорной плоскостью и жидкостью капли не учитывалось, поэтому приведенные в разд. 4.1 численные решения не чувствительны к химическому составу материала подложки. Однако, согласно краткому обзору, проведенному в разд. 1, из натурных экспериментов известно, что материал подложки может обладать поверхностно активными свойствами, способными оказывать существенное влияние на равновесную форму капли и угол смачивания [2]. Это влияние может быть вызвано дополнительным взаимодействием между жидкостью и опорной плоскостью силами слабого взаимодействия, например ионного взаимодействия, т.е. силами электрохимического происхождения, или силами типа сил Ван-дер-Ваальса.
Следует подчеркнуть, что в работе [12] также рассматривалось дополнительное взаимодействие за счет силы, порожденной электростатическим полем, наведенным между двумя плоскими электродами. При этом один из электродов служил в качестве подожки для капли диэлектрика, а второй электрод размещался над каплей, параллельно первому. Как и сила всемирного тяготения, рассматриваемая в [12] дополнительная электростатическая сила относится к разряду сил дальнодействия. В настоящем же подразделе речь идет о дополнительном взаимодействии жидкости капли с опорной поверхностью, характеризующемся силами близкодействия, т.е. подложка оказывает дополнительное влияние только на ближайшие точки капли, расположенные на границе контакта жидкостьтвердое тело.
В рамках рассматриваемой математической модели указанное дополнительное взаимодействие можно охарактеризовать равномерно распределенной активной силой , направленной вдоль вертикальной оси , изображенной на рис. 1, 4 и 5,а. При этом на данных рисунках силу следует заменить на , тогда уравнение силового баланса (2.20) при учете выражения (2.9) примет вид (ср. с равенством (2.21))
(4.2)
Согласно формуле (4.2), при капля дополнительно притягивается к подложке, а при дополнительно отталкивается от нее.
На рис. 10 изображены расчетные формы равновесной водяной капли эталонного диаметра при разных значениях дополнительной силы . Кривая 1 получена при , ей соответствует значение угла смачивания ; кривая 2 при , для которой ; кривая 3 при , ей соответствует значение .
Рис. 10. Расчетные меридиональные сечения водяных капель с эталонным диаметром при наличии дополнительного взаимодействия между жидкостью и подложкой
Кривая 1 на рис. 10 полностью совпадает с кривой 3 на рис. 7,б (т.е. рассматривается нетривиальное решение второго типа). Кривая 2 на рис. 10 соответствует предельному (критическому) значению, когда при оба типа решения совпадают; при нетривиальная равновесная форма водяной капли эталонного диаметра не существует. Кривая 3 на рис. 10 в определенном смысле также является предельной, так как при никакого нетривиального решения численно получить не удалось.
Из сравнения кривых 1 и 2 на рис. 10 видно, что в случае второго типа решения исследуемой задачи при дополнительном притяжении капли подложкой ( ) угол смачивания уменьшается по сравнению со случаем . Сопоставление же кривых 1 и 3 на рис. 10 свидетельствует о том, что при дополнительном отталкивании ( ) угол смачивания увеличивается и может превосходить значение , т.е. подложка при этом может проявлять супергидрофобные свойства.
Как видно из представленных результатов, дополнительное взаимодействие действительно является малым ( ) по сравнению с избыточным давлением в вершине капли (см. значения абсцисс точек и на рис. 6,б) и величиной (см. выражение в скобках в равенстве (4.2) и рис. 10).
Таким образом, учитывая дополнительное слабое взаимодействие между материалом подложки и жидкостью капли, можно моделировать изменение равновесной формы капли и угла смачивания при варьировании химического состава материала горизонтальной опорной плоскости, т.е. при варьировании ее поверхностно активных свойств.
Как уже отмечалось в разд. 4.1, при для водяных капель с эталонными диаметрами нетривиальные решения рассматриваемой задачи не существуют. Однако при наличии дополнительного отталкивающего взаимодействия между жидкостью и подложкой ( ) нетривиальные равновесные расчетные формы водяных капель диаметров могут существовать. Расчеты показали, что при этом существует только одно нетривиальное решение рассматриваемой задачи, а угол смачивания капель больших диаметров зависит от величины и может изменяться от значений порядка до и более. Так, на рис. 11 кривые 1 и 2 соответствуют водяной капле эталонного диаметра : кривая 1 получена при и ей соответствует угол смачивания , а кривая 2 при , для которой . Аналогично, кривые 3 и 4 на рис. 11 рассчитаны для водяной капли эталонного диаметра , причем кривая 3, для которой , соответствует случаю , а кривая 4 случаю и для нее .
Таким образом, при наличии дополнительного слабого отталкивающего взаимодействия между жидкостью капли и материалом опорной горизонтальной плоскости действительно могут существовать нетривиальные равновесные формы капель больших эталонных диаметров, причем при относительно малых по модулю значениях дополнительной отталкивающей силы опорная плоскость может проявлять гидрофильные свойства (см. кривую 1 на рис. 11), а при других (больших по модулю) значениях гидрофобные (см. кривую 3) и даже супергидрофобные свойства (см. кривые 2 и 4 на рис. 11).
Рис. 11. Расчетные меридиональные сечения водяных капель больших эталонных диаметров
Для экспериментального определения силы дополнительного взаимодействия можно использовать метод ADSA [3, 13, 14], о котором уже упоминалось в разд. 1. Суть этого метода заключается в оцифровке фотографии равновесной капли сбоку с последующей обработкой полученного изображения выделением границы профиля капли. В [3] рекомендуется использовать метод ADSA для определения коэффициента поверхностного натяжения в уравнении Лапласа (1.1). Если же этот коэффициент уже известен из независимых экспериментов, проведенных на подложках из других материалов, то данный метод можно применить для вычисления силы .
Действительно, как было показано выше, при известной силе поверхностного натяжения и заданном объеме капли ее равновесная форма однозначно определяется величиной избыточного давления в полюсной точке (см. уравнения (2.1), (2.4) и (2.6) при учете выражений (2.5)). Если из эксперимента, проведенного на исследуемой подложке, с применением метода ADSA определена, например, высота равновесной капли или радиус ее основания , или площадь ее осевого сечения , то следует провести расчет формы капли с пристрелкой по свободному параметру , но в качестве разрешающих уравнений при этом необходимо использовать не соотношения (2.20) или (2.21), или (4.2), а одно из равенств (в зависимости от того, какой из геометрических параметров капли был измерен в эксперименте):
(4.3)
(4.4)
, (4.5)
где F расчетное значение площади осевого сечения капли, которое вычисляется по формуле [2, 3]
(4.6)
Величины и в соотношениях (4.3) и (4.4) определены равенствами (2.8).
После окончания пристрелки по параметру с использований одного из уравнений (4.3)(4.5) искомая сила дополнительного взаимодействия исследуемой подложки с каплей определяется из уравнения силового баланса (4.2). Если пристрелка велась при учете равенства (4.3), то в уравнении (4.2) величины , и известны из расчета, а величина из эксперимента. Если же для пристрелки использовалось равенство (4.4), то в уравнении (4.2) значения , и берутся из расчета формы капли, а значение из эксперимента. Если же пристрелка велась с использованием равенства (4.5) при учете выражения (4.6), то в уравнении (4.2) все четыре величины , , и считаются известными из проведенного расчета.
В случаях, когда пристрелка ведется с использованием равенства (4.5) для повышения точности численного интегрирования целесообразно перейти от выражения (4.6) к дифференциальному уравнению
(4.7)
и соответствующим ему краевым условиям
(4.8)
Если по каким-то причинам в эксперименте не удается достаточно точно измерить величину объема капли , то вместо соотношений (3.6)(3.8) можно использовать равенства (4.7) и (4.8), тогда при расчетах в неравенствах (3.12) и (3.13) следует сделать замены: , и , где смысл всех замен вполне очевиден.
Вместо равенств (4.3)(4.5) для пристрелки можно использовать условие равенства расчетного и экспериментально определенного значений угла смачивания: . В этом случае в уравнении (4.2) величина (см. выражение (2.9)) известна из эксперимента, а величины , и берутся из расчета. Как подчеркивается в [3], измерения размеров капли с точностью порядка 10 мкм позволяют определить величину угла с точностью до 1%, что, по-видимому, вполне достаточно для практических приложений.
В разд. 1 уже отмечалось, что на форму капли могут оказывать влияние не только поверхностно активные свойства вещества подложки, но и шероховатость ее поверхности [6]. На настоящем этапе исследований влияние шероховатости можно моделировать с помощью формального введения фиктивной силы дополнительного взаимодействия между каплей и подложкой, расчет которой (силы) проводится по описанной выше схеме с использованием результатов экспериментов и последующей их обработкой по методу ADSA [3]. В пользу такого формального подхода говорит и тот факт, что на равновесную форму капли могут оказывать совместное влияние как природные гидрофобные (гидрофильные) свойства материала подложки, так и шероховатость ее поверхности [4, 5]. Одновременно оба эти фактора можно учесть введением одной фиктивной силы .
К сожалению, автор не располагает возможностью обработки экспериментальных данных по методу ADSA, поэтому не в состоянии продемонстрировать результаты соответствующих расчетов равновесных форм капель, покоящихся на реальных шероховатых поверхностях.
Заключение. Сформулирована задача расчета равновесной осесимметричной формы жидкой капли, покоящейся на недеформируемой горизонтальной плоскости. Впервые получено уравнение баланса сил, действующих на каплю в вертикальном направлении, которое замыкает постановку задачи и позволяет рассчитать краевой угол смачивания при известном коэффициенте поверхностного натяжения на границе жидкость газ и заданном объеме капли. Разработан численный метод решения поставленной задачи, использующий пристрелку по свободному параметру избыточному давлению в вершине капли. Для численного интегрирования системы нелинейных обыкновенных дифференциальных уравнений использован один из неявных методов РунгеКутты четвертого порядка точности, а именно трехстадийный диагональный метод Барриджа.
Показано, что капли разного химического состава при одних и тех же условиях имеют разную равновесную форму и углы смачивания. Изменение равномерного давления газа не влияет на равновесную форму несжимаемой капли. Для капель малых диаметров получены два решения задачи. При этом в первом типе решения углы смачивания имеют значения меньше , а во втором решении больше . Существует предельное максимально допустимое (критическое) значение объема капли, при котором оба решения совпадают, а угол смачивания близок к . Это критическое значение объема капли зависит от химического состава жидкости в ней. Так, для водяных капель этот критический расчетный объем равен объему капли шаровой формы с диаметром , а для капель этилового спирта . Равновесные осесимметричные формы капель большего, чем критический, объема могут существовать
на горизонтальной плоскости только при наличии дополнительного слабого отталкивающего взаимодействия между жидкостью капли и материалом подложки. Это могут быть силы электрохимического происхождения (ионное взаимодействие). Интенсивность указанных дополнительных сил по модулю имеет порядок . При наличии таких отталкивающих сил существует единственное решение задачи для капель больших объемов. Равновесная форма таких капель существенно зависит от величины отталкивающей силы. При относительно малых значениях этой силы капли имеют малые значения углов смачивания (материал соответствующей подложки можно характеризовать как гидрофильный). При относительно больших значениях отталкивающей силы углы смачивания капель больших диаметров могут достигать значений и более (материал соответствующей подложки можно характеризовать как гидрофобный и даже как супергидрофобный).
Возможность существования неединственной равновесной формы капли малого диаметра подтверждена натурными экспериментами.