Forecast and Correction of the Orbital Motion of the Space Vehicle Using Regular Quaternion Equations and Their Solutions in the Kustaanheimo–Stiefels Variables and Isochronic Derivatives
- Autores: Chelnokov Y.N.1, Sapunkov Y.G.1, Loginov M.Y.1, Schekutev A.F.2
-
Afiliações:
- Institute of Problems of Precision Mechanics and Control RAS
- AO TsNIIMash
- Edição: Volume 87, Nº 2 (2023)
- Páginas: 124-156
- Seção: Articles
- URL: https://bakhtiniada.ru/0032-8235/article/view/138848
- DOI: https://doi.org/10.31857/S0032823523020054
- EDN: https://elibrary.ru/TZCBXX
- ID: 138848
Citar
Texto integral
Resumo
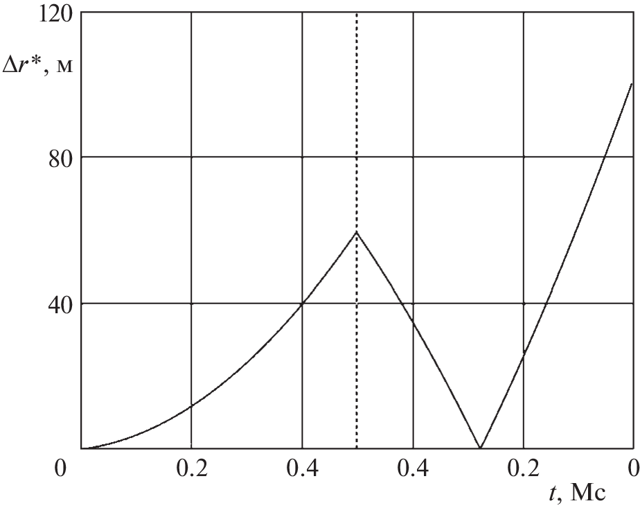
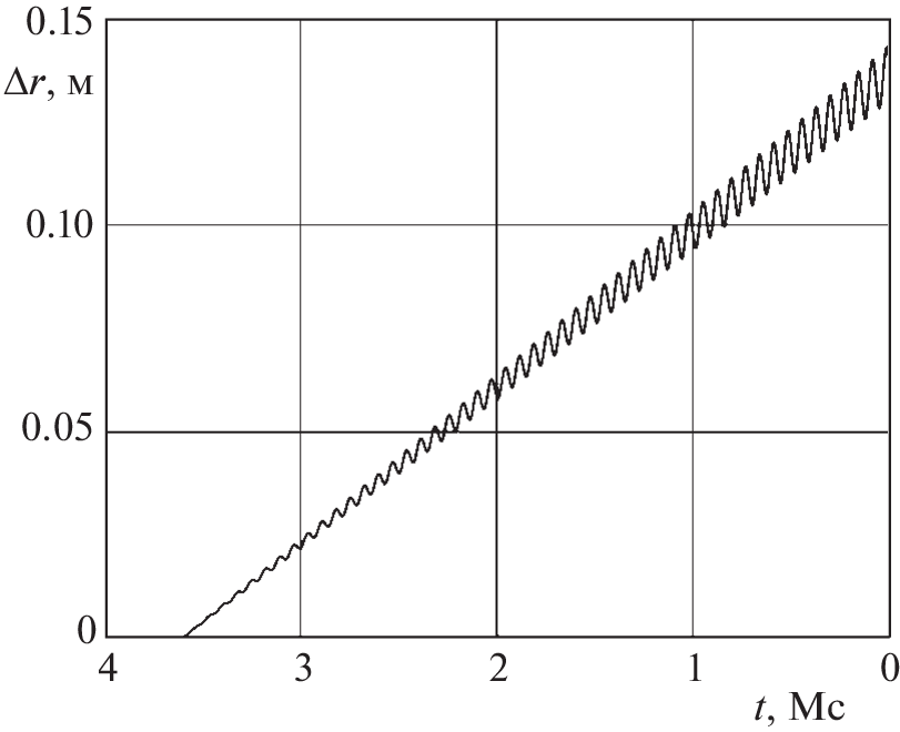
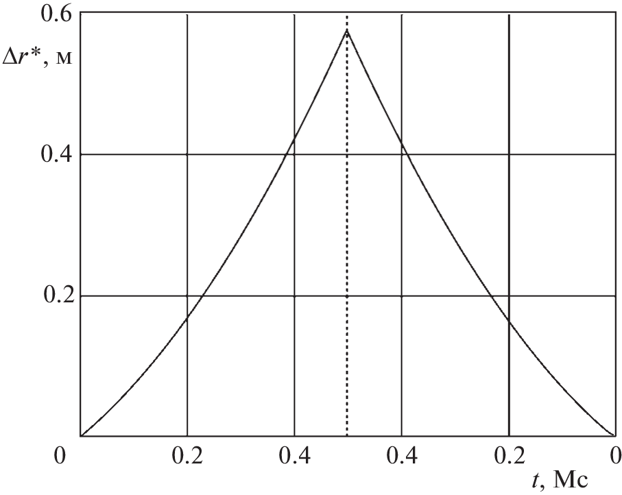
The regular quaternion equations of the orbital motion of a spacecraft (SC) proposed by us earlier in four-dimensional Kustaanheimo–Stiefel variables (KS-variables) are considered. These equations use as a new independent variable a variable related to real time by a differential relation (Sundman time transformation) containing the distance to the center of gravity. Various new regular quaternion equations in these variables and equations in regular quaternion osculating elements (slowly varying variables) are also constructed, in which the half generalized eccentric anomaly, widely used in celestial mechanics and space flight mechanics, is used as a new independent variable. Keplerian energy and time are used as additional variables in these equations. These equations are used to construct quaternion equations and relations in variations of KS-variables and their first derivatives and in variations of Keplerian energy and real time; the isochronous derivatives of the KS-variables and of their first derivatives and the matrix of isochronous derivatives for the elliptical Keplerian motion of the spacecraft are found, which are necessary for solving the problems of predicting and correcting its orbital motion. The results of a comparative study of the accuracy of the numerical integration of the Newtonian equations of the spatial restricted three-body problem (Earth, Moon, and spacecraft) in Cartesian coordinates and the regular quaternion equations of this problem in KS-variables are presented, which show that the accuracy of the numerical integration of regular quaternion equations is much higher (by several orders) of the accuracy of numerical integration of equations in Cartesian coordinates. This substantiates the expediency of using regular quaternion equations of the spacecraft orbital motion and the quaternion equations and relations in variations constructed in the article on their basis for the prediction and correction of the orbital motion of a spacecraft.
Palavras-chave
Sobre autores
Yu. Chelnokov
Institute of Problems of Precision Mechanics and Control RAS
Autor responsável pela correspondência
Email: ChelnokovYuN@gmail.com
Russia, Saratov
Ya. Sapunkov
Institute of Problems of Precision Mechanics and Control RAS
Email: a.schekutiev@glonass-iac.ru
Russia, Saratov
M. Loginov
Institute of Problems of Precision Mechanics and Control RAS
Email: a.schekutiev@glonass-iac.ru
Russia, Saratov
A. Schekutev
AO TsNIIMash
Autor responsável pela correspondência
Email: a.schekutiev@glonass-iac.ru
Russia, Moscow, Korolev
Bibliografia
- Elyasberg P.E. Introduction to the Theory of Flight of Artificial Satellites of the Earth. Moscow: Nauka, 1965. 540 p. (in Russian)
- Charny V.I. On isochronous derivatives // USSR AS. Satellite, 1963, iss. 16, pp. 226–237.
- Alferyev V.L. Properties of matrices of partial derivatives // Double Techn., 2011, vol. 57, no. 4, pp. 14–21.
- Bordovitsyna T.V. Modern Numerical Methods in Problems of Celestial Mechanics. Moscow: Nauka, 1984. 136 p. (in Russian)
- Euler L. De motu rectilineo trium corporum se mutuo attrahentium // Nov. Comm. Petrop., 1765, vol. 11, pp. 144–151.
- Levi-Civita T. Traettorie singolaried urbi nel problema ristretto dei tre corpi // Ann. Di mat. Pura ed appl., 1904, vol. 9, pp. 1–32.
- Levi-Civita T. Sur la regularization du problem des trois corps // Acta Math., 1920, vol. 42, pp. 99–144.
- Levi-Civita T. Sur la resolution qualitative du problem pestraint des trois corps // Opere Mathem., 1956, no. 2, pp. 411–417.
- Kustaanheimo P. Spinor regularization of the Kepler motion // Ann. Univ. Turku. Ser. A1., 1964, vol. 73, pp. 3–7.
- Kustaanheimo P., Stiefel E. Perturbation theory of Kepler motion based on spinor regularization // J. Reine Angew. Math., 1965, vol. 218, pp. 204–219.
- Stiefel E.L., Scheifele G. Linear and Regular Celestial Mechanics. Berlin: Springer, 1971. 301 p.
- Brumberg V.A. Analytical Algorithms of Celestial Mechanics. Moscow: Nauka, 1980. 208 p. (in Russian)
- Bordovitsyna T.V., Avdyushev V.A. Theory of Motion of Artificial Satellites of the Earth. Analytical and Numerical Methods. Tomsk: Tomsk Univ. Pub., 2007. 175 p. (in Russian)
- Chelnokov Yu.N. Application of quaternions in the mechanics of space flight // Gyroscopy&Navigation, 1999, vol. 27, no. 4, pp. 47–66.
- Chelnokov Yu.N. Analysis of optimal motion control for a material points in a central field with application of quaternions // J. Comput.&Syst. Sci. Int., 2007, vol. 46, no. 5, pp. 688–713.
- Chelnokov Yu.N. Quaternion Models and Methods of Dynamics, Navigation and Motion Control. Moscow: Fizmatlit, 2011. 556 p. (in Russian)
- Chelnokov Yu.N. Quaternion regularization in celestial mechanics and astrodynamics and trajectory motion control. I // Cosmic Res., 2013, vol. 51, no. 5, pp. 350–361.
- Fukushima T. Efficient orbit integration by linear transformation for Kustaanheimo–Stiefel regularization // Astron. J., 2005, vol. 129, no. 5, pp. 2496.
- Fukushima T. Numerical comparison of two-body regularizations // Astron. J., 2007, vol. 133, no. 6, pp. 2815.
- Chelnokov Yu.N. On regularization of the equations of the three-dimensional two body problem // Mech. Solids, 1981, vol. 16, no. 6, pp. 1–10.
- Chelnokov Yu.N. Regular equations of the three-dimensional two body problem // Mech. Solids, 1984, vol. 19, no. 1, pp. 1–7.
- Vivarelli M.D. The KS-transformation in hypercomplex form // Celest. Mech. Dyn. Astron., 1983, vol. 29, pp. 45–50.
- Vrbik J. Celestial mechanics via quaternions // Can. J. Phys., 1994, vol. 72, pp. 141–146.
- Vrbik J. Perturbed Kepler problem in quaternionic form // J. Phys., 1995, vol. 28, pp. 193–198.
- Waldvogel J. Quaternions and the perturbed Kepler problem // Celest. Mech. Dyn. Astron., 2006, vol. 95, pp. 201–212.
- Waldvogel J. Quaternions for regularizing Celestial Mechanics: the right way // Celest. Mech. Dyn. Astron., 2008, vol. 102, no. 1, pp. 149–162.
- Chelnokov Yu.N. Quaternion regularization and trajectory motion control in celestial mechanics and astrodynamics: II // Cosmic Res., 2014, vol. 52, no. 4, pp. 304–317.
- Chelnokov Y.N. Quaternion methods and models of regular celestial mechanics and astrodynamics // Appl. Math.&Mech. (Engl. Ed.), 2022, vol. 43, no. 1, pp. 21–80.
- Chelnokov Yu.N. Perturbed spatial two-body problem: regular quaternion equations of relative motion // Mech. Solids, 2019, vol. 54, iss. 2, pp. 169–178.
- Chelnokov Yu.N., Shchekutiev A.F. Methods for predicting the movement of artificial satellites and determining the parameters of their trajectories using quaternion regularization of the equations of orbital motion as applied to the ephemeris-time support of GLONASS spacecraft based on an inter-satellite link // In: System Analysis, Control and Navigation. XXV Int. Sci. Conf.: Abstracts. Moscow: Aviation Inst. (Nat. Res. Univ.), ANO DPO “Space– Education”, 2021. pp. 146–149.
- Chelnokov Yu.N. Quaternion regularization of the eguations of the perturbed spatial restricted three-body problem: I // Mech. Solids, 2017, vol. 52, no. 6, pp. 613–639.
- Chelnokov Y.N., Loginov M.Y. New quaternion models of spaceflight regular mechanics and their applications in the problems of motion prediction for cosmic bodies and in inertial navigation in space // 28th St. Petersburg Int. Conf. on Integrated Navigation Systems, ICINS 2021, 9470806.
- Hopf H. Uber die Abbildung der dreidimensionalen Sphare auf die Kugelflache // Math. Ann., 1931, vol. 104, pp. 637–665. (Repr. in Selecta Heinz Hopf. Berlin: Springer, 1964. pp. 38–63.)
Arquivos suplementares









