Быстродействующий суммирующий предусилитель для времяпролетных камер эксперимента HARP (PS214, CERN)
- Authors: Усенко Е.A.1
-
Affiliations:
- Институт ядерных исследований Российской академии наук
- Issue: No 6 (2024)
- Pages: 44-52
- Section: ТЕХНИКА ЯДЕРНОГО ЭКСПЕРИМЕНТА
- URL: https://bakhtiniada.ru/0032-8162/article/view/288472
- DOI: https://doi.org/10.31857/S0032816224060051
- EDN: https://elibrary.ru/ELSNMO
- ID: 288472
Cite item
Full Text
Abstract
Представлена методика разработки быстродействующего суммирующего предусилителя для резистивных плоских счетчиков эксперимента HARP (PS214, CERN). Классический аналоговый сумматор был пересчитан для получения минимального собственного джиттера 26 пс, достигнутого за счет компромисса с точностью суммирования зарядов около 5%. Суммирующий предусилитель имеет 8 входов и реализует принцип суммирования области считывания 104×240мм2, содержащей 8 стрипов размером 104×29мм2. Предусилитель расположен внутри камеры, имеет коэффициент преобразования 100 мВ/пК при времени сбора заряда около 1 нс, разброс постоянной временной ошибки по входам менее 30 пс, потребляемая мощность 350 мВт. Времяпролетная система содержит 368 суммирующих усилителей.
Full Text
1. ВВЕДЕНИЕ
Многие современные физические эксперименты используют для измерения времени пролета частиц для многозазорных резистивных плоских счетчиков (МРПС). Многоканальные детекторы и их системы считывания проектируются с учетом конкретных условий данных экспериментов, что в ряде случаев позволяет решать поставленные задачи неординарными способами.
Рис. 1. Структурная схема эксперимента HARP.
Эксперимент HARP (рис.1) проводился на ускорителе PS в ЦЕРН [1]. Идентификация частиц с импульсами от 0.5 до 3 ГэВ/с осуществлялась с помощью измерения времени пролета. Для этого позади время-проекционной камеры (ВПК) была установлена плоскость МРПС, разработанная на основе [2], требуемое временное разрешение не хуже 200 пс.
Для разделения электронов с энергиями в несколько сотен МэВ и p-мезонов также используется времяпролетный детектор на основе резистивных плоских счетчиков (РПС), который расположен вокруг ВПК радиусом около 40 см (рис.1). Эта минимальная база для измерения времени пролета и определяет необходимое временное разрешение детектора около 250 пс [3]. Жестким ограничением является максимальная толщина камер, которая должна быть не больше 10 мм. Этот размер задается разностью между внутренним диаметром соленоида и внешним диаметром ВПК. Длина и ширина счетчика должны быть 2000 мм и 150 мм соответственно. Поэтому при разработке детектора ставилась задача создания РПК с минимальным количеством газовых зазоров, которые обеспечивают необходимое временное разрешение.
В данном эксперименте РПС используются только для получения точной временной отметки при прохождении частицы. Нет необходимости в координатной информации, поэтому число каналов электроники должно быть минимальным, чтобы минимизировать стоимость детектора.
Из-за больших габаритных размеров (толщина) и большого числа каналов считывания (падовый съем) разработанную к этому времени многозазорную РПС для эксперимента ALICE [2] невозможно было использовать в эксперименте HARP.
2. ТРЕБОВАНИЯ, ПРЕДЪЯВЛЯЕМЫЕ К ВРЕМЯПРОЛЕТНОЙ СИСТЕМЕ ЭКСПЕРИМЕНТА HARP
В результате проведенных исследований камер МРПС [3, 4] был сделан выбор в пользу 4-зазорной РПС со стеклом толщиной 0.7 мм и величиной газовых зазоров 300 мкм и общей толщиной пакета без металлического корпуса 7.8 мм (рис. 2).
Рис. 2. Схема 4-зазорной МРПС эксперимента HARP.
Исследование влияния площади считывающих электродов на временное разрешение камер [3, 5] проводилось с целью определить оптимальные параметры считывающих электродов, обеспечивающих заданное временное разрешение детектора на основе МРПС.
Временное разрешение как функция площади считывающего электрода при оптимальном напряжении 6.2 кВ показано на рис. 3.
Рис. 3. Зависимость временного разрешения 4-зазорной камеры от площади считывающего элемента. Треугольные значки соответствуют сплошному элементу, квадратные — суммированию 1, 2, 4, 6, 7, 8 электродов размером 4.3×5.6 см² каждый.
Как показано на рис. 3, временное разрешение заметно улучшается при уменьшении площади электрода. В процессе исследований совместного поведения камер и суммирующего предусилителя по критерию временного разрешения была получена конфигурация, при которой предусилитель располагался внутри камеры, что обеспечивало наилучшие и стабильные по повторяемости результаты.
3. СУММИРОВАНИЕ СИГНАЛОВ ОТ НЕСКОЛЬКИХ ЭЛЕКТРОДОВ
Первоначально постановка задачи на суммирование считывающих электродов предполагала суммирование четырех электродов [1]. В результате исследований выяснились следующие проблемы.
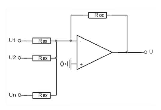
Рис. 4. Аналоговый сумматор на операционном усилителе.
Первая проблема состоит в самом принципе суммирования, который основывается на суммировании токов как функции напряжения на входах сумматора (рис. 4). Преобразование напряжения в ток резко ухудшает соотношение сигнал/шум.
Функция аналогового суммирования описывается формулой
, (1)
из которой следует, что отношение Rос/Rвх прямо пропорционально точности суммирования и обратно пропорционально соотношению сигнал/шум.
Рис. 5. График зависимости собственного временного джиттера суммирующего предусилителя от количества подключенных входов при величине входного заряда Qвх = 120 фКл.
Вторая проблема состояла в том, что зависимость величины шумов сумматора от количества входов существенно ухудшает собственный временной джиттер (рис. 5). Измерения проводились на окончательной 8-канальной версии сумматора путем последовательного физического отсоединения каналов от точки суммирования.
В результате компромисс был найден через приоритет временного разрешения перед точностью суммирования, которая пострадала незначительно. Имелось в виду следующее соображение: поскольку вероятность пролета нескольких частиц одновременно через область суммирования стремится к нулю, назначение суммирования практически сводится только к суммированию зарядов от прохождения частицы между двумя соседними падами.
Рис. 6. Рисунок поперечного разреза камеры МРПС, расположение суммирующего предусилителя.
На основе всего полученного опыта исследований было принято решение о разработке конструкции камеры с вложенным в нее предусилителем (рис. 6–8), имеющим 8 входов суммирования. Переход к суммированию восьми стрипов был обусловлен оптимистическими результатами исследований временного разрешения МРПС, а также возможностью компромисса между ухудшением собственного джиттера электроники с ростом числа каналов суммирования и снижением флуктуации времени при уменьшении ширины считывающего стрипа вдвое — с 6 до 3 см [3, 5].
Расположение суммирующего предусилителя в значительной степени влияло на результирующее временное разрешение камеры. Выбранный способ расположения предусилителя внутри камеры содержит в себе определенные компромиссы, которые были разрешены за счет сочетания конструктивных мер, а также дополнительными точками соединения нижней крышки камеры к общему проводу каждого стрипа (рис. 6).
Рис. 7. Структура считывания камеры МРПС длиной 1920 мм, содержащей 64 считывающих стрипа размером 29×104 мм², структурированным по 8 стрипов для считывания суммирующим предусилителем.
Принцип суммирования сигналов с восьми стрипов показан на рис. 7. Камера МРПС имеет считывающую область размером 1920 мм в длину, состоящую из 64 медных стрипов на лавсане размером 29×104 мм2 [3], которые считываются посредством 8 суммирующих предусилителей, расположенных внутри камеры.
Рис. 8. Накамерный суммирующий предусилитель с 8 входами для времяпролетных камер МРПС эксперимента HARP.
Каждый стрип камеры имеет вывод в виде лепестка (рис. 6) для соединения с каждым из входных разъемов (рис. 8), через который сигнал поступает на соответствующий вход сумматора. Общий провод камеры имеет электрическое соединение возле каждого стрипа как со входом сумматора, так и с задней крышкой камеры, изготовленной из алюминиевого сплава. Эта конструкция является экспериментально определенной конфигурацией сигнальных соединений, обеспечивающей наилучшее собственное временное разрешение смонтированной на камеры МРПС системы считывания около 50–60 пс (разброс по камерам) при подаче проверочного импульса через тестовый вход сумматора.
4. СУММИРУЮЩИЙ ПРЕДУСИЛИТЕЛЬ ДЛЯ СЧИТЫВАНИЯ ВОСЬМИ СТРИПОВ
Параметры суммирующего предусилителя, полученные после полного исследования, представлены в табл. 1.
Таблица 1. Параметры суммирующего предусилителя на 8 входов для камер МРПС времяпролетной системы эксперимента HARP
Параметр | Значение |
Входное сопротивление | 30 Ом |
Фронт переходной характеристики | 600 пс |
Время сбора заряда | 1 нс |
Динамический диапазон зарядов | 20фКл–10 пКл |
Коэффициент преобразования | –100 мВ/ пКл |
Эквивалентный шумовой заряд | 5 фКл |
Временной джиттер | < 26 пс |
Длительность выходного импульса | 25 нс |
Разброс задержек по входам сумматора | ±15 пс |
Разброс коэффициентов преобразования входов сумматора | < 3% |
Разброс коэффициентов преобразования сумматоров | < 5% |
Потребляемая мощность | 350 мВт |
Приближенно можно оценивать собственный джиттер электроники по формуле
.
В предположении, что величина фронта импульса является постоянной величиной, а шум равномерно распределен по сигнальному спектру (белый шум), джиттер зависит только от соотношения сигнал/шум электронного тракта, т.е. в значительной степени определяется величиной газового усиления камеры.
Для обеспечения минимального джиттера в сумматоре необходимо повысить величину сигнала на его входе, этой задаче были посвящены исследования, приведенные ниже.
На величину сигнала, поступающего на вход электроники, существенно влияет фактор преобразования токового импульса в напряжение сигнала в стриповой панели камеры. Величина напряжения сигнала пропорциональна импедансу стрипа, который для данной конструкции тонкой камеры составляет достаточно малую величину 12–14 Ом, что примерно вдвое меньше, чем в камерах, не ограниченных по высоте пакета. Импедансное согласование стрипа с двух сторон вдвое снизило бы величину сигнала на входе электроники, поэтому стрип согласован только с одной стороны, что возможно лишь при незначительной длине стрипа. При скорости распространения сигнала в стрипе 6 нс/м длина считывающей полоски 10 см (600 пс) является предельной величиной длины стрипа, при которой отраженный сигнал полностью интегрируется за время сбора заряда сумматора 1 нс, что позволило увеличить амлитуду сигнала примерно в 2 раза.
Рис. 9. Зависимость среднего времени срабатывания от номера входа сумматора для трех предусилителей.
Принципиальная электрическая схема суммирующего предусилителя на 8 входов для времяпролетных камер МРПС представлена на рис. 9. Предусилитель состоит из восьми буферных каскадов на малошумящих транзисторах (Phillips BFR92A, 5GHz), построенных по схеме с общей базой. Назначение этих каскадов состоит в преобразовании низкого импеданса считывающих стрипов 12–14 Ом в сопротивление полосковой линии 55 Ом, передающей сигнал в точку суммирования.
Для передачи высокочастотных сигналов в точку суммирования используются полосковые линии сопротивлением 55 Ом печатной платы равной длины. Согласование импедансов осуществляется последовательными резисторами величиной 43 Ома и параметрическим импедансом 12 Ом точки суммирования, образованным инвертирующим токовым входом ИС AD8009AR с полосой единичного усиления 1 ГГц. Таким образом, резисторы номиналом 43 Ома выполняют двоякую функцию преобразования напряжения в ток суммирования и согласования полосковых линий передачи сигнала. Такой модифицированный метод суммирования, который можно назвать “детерминированным суммированием”, обеспечивает высокую точность временной привязки около 26 пс (рис. 10) по сравнению с классическим сумматором (рис. 4).
Входной транзисторный каскад рассчитан методом оптимального рассогласования его параметрического входного сопротивления с импедансом считывающего стрипа. Такой метод согласования импедансов возможен как частный случай в ситуации, когда длительность и время прихода отраженного импульса служит цели увеличения амплитуды сигнала со стрипа. Измерения собственного временного джиттера суммирующего предусилителя показывают правомерность такого метода увеличения амплитуды сигнала, при этом обеспечивается дополнительный выигрыш в общем джиттере в 1.3–1.4 раза.
Рис. 10. Принципиальная электрическая схема суммирующего предусилителя на 8 входов для времяпролетных камер МРПС эксперимента HARP.
На рис. 10 показана зависимость временного разрешения восьми считывающих электродов внутри одной группы суммирования [3]. Из анализа графиков следует, что по временному разрешению каналы сумматора идентичны. Однако при одинаковой длине трасс, соединяющих сигнальные стрипы с точкой суммирования, задержка времени по входам оказалась различной.
Причина — в краевых эффектах области суммирования и погрешности программы расчета полосковой линии передачи сигнала в многослойной печатной плате сумматора. Данная суммарная погрешность носит постоянный характер для всех карт сумматоров и была учтена в программе обработки данных.
Погрешность сумматора оценивалась на конечной версии предусилителя на 8 входов и составила при суммировании сигналов двух входов менее 0.5%, а при суммировании 8 сигналов — менее 5%. Такой точности вполне достаточно для процедуры амплитудо-временной коррекции. Проверка временного разрешения проводилась на тестовом канале Т10 ускорителя PS на пучке мюонов энергией 6 ГэВ. Результаты показаны на рис.12, где слева показан двумерный плот зависимости времени срабатывания от амплитуды, а справа гистограмма разности времен двух считывающих электродов из сравниваемых камер МРПС21 и МРПС22. Временное разрешение составило 207.4/1.41 = 146 пс [3].
Рис. 11. Осциллограмма измерения временного разрешения 8-канального суммирующего предусилителя цифровым осциллографом LeCroy LC574A (500 МГц) при величине входного заряда Qвх = 480 фКл.
Рис. 12. Результаты тестов на пучке мюонов с энергией 6 ГэВ на тестовом канале Т₁₀ ускорителя PS. Слева зависимость времени срабатывания от амплитуды сигнала, справа гистограмма разности времен двух последовательных по пучку камер МРПС21 и МРПС22 по среднему электроду 5.
Таким образом, задачу суммирующего усилителя удалось свести к суммированию 8 падов при высокой точности суммирования сигналов только с двух входов. При такой постановке задачи оказалось возможным создать предусилитель, обладающий низким собственным джиттером, показанным на рис. 11, даже при суммировании 8 электродов. На практике его принцип действия можно считать промежуточным между аналоговой функцией суммирования и цифровой функцией ИЛИ.
Для оптимизации временных характеристик суммирующего предусилителя и достижения минимального собственного джиттера были проведены расчеты программой CADENC оптимального времени сбора заряда, которое пропорционально времени отклика усилителя. На рис.13 показана зависимость временного джиттера и амплитуды от оптимального времени сбора заряда сумматора.
Рис. 13. График зависимости временного джиттера и амплитуды суммирующего усилителя от времени сбора заряда (Qвх = 480 фКл).
Сопоставление графиков дает точку оптимального времени сбора заряда 20 нс, что означает компромисс между собственными шумами сумматора (распределение плотности шума 1/f) [6] и длительностью переднего фронта импульса суммирующего предусилителя.
5. ШУМЫ СУММАТОРА
Вклад шумовых составляющих транзисторных каскадов с 8 входами и сумматора на операционном усилителе различен. Транзисторные каскады, работающие по схеме включения с общей базой, формируют равномерно распределенный по частоте шум (белый шум), и суммарная его величина от восьми входов уже вносит существенный вклад в увеличение джиттера сумматора (рис. 5). Уровень шумов сумматора на операционном усилителе AD8009AR эквивалентен величине шума одиночного транзисторного каскада с той разницей, что операционный усилитель формирует спектральный шум, спектрально распределенный как 1/f [6]. При этом низкочастотная шумовая составляющая не оказывает влияния на величину джиттера. Пиковое значение шумов на выходе сумматора 0.5 мВ при рабочем пороге дискриминатора 2 мВ (~ 20фКл).
6. МОДУЛЬ 16-КАНАЛЬНОГО СПЛИТТЕРА–УСИЛИТЕЛЯ–ДИСКРИМИНАТОРА
Схема одного канала с регулируемым порогом в диапазоне от 0.5 мВ до 5 мВ показана на рис. 14.
Рис. 14. Схема одного канала 16-канального модуля сплиттера—усилителя—дискриминатора CAMAC.
Назначение 16-канального модуля сплиттера–усилителя–дискриминатора CAMAC состоит в расщеплении сигнала, приходящего от суммирующего предусилителя на быстрый временной и медленный амплитудный каналы. Такое решение позволило избежать лишних кабельных соединений и выиграть по амплитуде в 2 раза за счет внутрисхемного расщепления сигнала по сравнению с разветвлением стандартным модулем.
Амплитудный канал модуля содержит усилительный каскад на IC1, который из сигнала, приходящего от суммирующего предусилителя длительностью 25 нс, формирует импульс длительностью 200 нс для передачи его на расстояние 80 м по симметричной скрученной паре проводов. Для согласования однофазного выхода интегратора на IC2 с парафазной линией передачи использовано псевдодифференциальное согласование на резисторах R2 и R3 номиналом 56 Ом (рис.14). На приемной стороне модуля АЦП парафазный сигнал скрученной пары преобразовывался в однофазный сигнал при помощи импульсного трансформатора (A992 C.A.E.N. 16 Channel Impedance Adapter) и подавался на вход модуля АЦП (V792 C.A.E.N. QDC module) с ценой деления 0.1 фКл/отсчет. Модуль A992 представляет собой 16 трансформаторов импедансов для преобразования дифференциальных линий с волновым сопротивлением 110 Ом в однофазные сопротивлением 50 Ом.
После усиления сигнала в 10 раз во временном канале импульс в уровнях ЭСЛ по стандартному плоскому кабелю длиной 80 м передается в модуль ВЦП (V775 C.A.E.N.) с ценой отсчета 35 пс. Управление записью данных осуществлялось по триггеру в моде с общим стартом.
7. ЗАКЛЮЧЕНИЕ
Времяпролетная система эксперимента HARP впервые в мире была реализована на основе камер МРПС, принцип суммирования для времяпролетной системы показал реализуемость, и на практике была получена оптимальная структура системы считывания на основе 8-канального суммирующего предусилителя, обеспечивающая временное разрешение 146 пс времяпролетной системы, покрывающей 8 м2 и состоящей из 368 сумматоров.
В целом, опыт разработки системы считывания на основе принципа суммирования показал существенный потенциал для снижения джиттера суммирующего предусилителя за счет снижения его шумов и оптимизации конструкции камеры.
About the authors
Е. A. Усенко
Институт ядерных исследований Российской академии наук
Author for correspondence.
Email: Eugueni.oussenko@cern.ch
Russian Federation, 117312, Москва, просп. 60-летия Октября, 7а
References
- Bogomilov M., Dedovich D., Damps R., Dydak F., Gapienko V., Semak A., Sviridov Y., Usenko E., Wotschack J., Zaets V. The HARP RPC time-of-flight system, // Nucl. Instrum. Methods in Phys. Res. A. 2003. V. 508. P.152.
- Akindinov A., Alessandrini A., Alici A. et al. The MRPC detector for the ALICE Time Of Flight system: Final design and performances // Nucl. Phys. Proc. Suppl. 2006. V. 158. P. 60.
- Ammosov V.V., Gapienko A., Semak V. et al. Four-Gap Glass RPC as a Candidate to a Large Area Thin Time-of-Flight Detector, IHEP Preprint 2002-10. Protvino, 2002.
- Ammosov V.V., Gapienko A., Semak V. et al. Comparition of Timing Properties of Glass Multigap RPCs with 0.3and 0.6 mm Subgap Width., IHEP Preprint 2002-14. Protvino, 2002
- Ammosov V., Boyko I., Chelkov G. еt al. The HARP resistive plate chambers: Characteristics and physics performance, // Nucl. Instrum. Methods in Phys. Res. A. 2009. V. 602. P. 639.
- Kay A. Operational Amplifier Noise: Techniques and Tips for Analyzing and Reducing Noise., 8–11 Southampton Street, London, Newnes, 2012. 2ISBN-13: 978-0750685252
Supplementary files
















