Использование метода молекулярно-пучковой масс-спектрометрии для исследования процесса рассеяния частиц кластированного газового потока
- Authors: Деринг Е.Д.1, Дубровин К.А.1, Зарвин А.Е.1, Каляда В.В.1, Художитков В.Э.1
-
Affiliations:
- Новосибирский национальный исследовательский государственный университет
- Issue: No 5 (2024)
- Pages: 196-204
- Section: ЛАБОРАТОРНАЯ ТЕХНИКА
- URL: https://bakhtiniada.ru/0032-8162/article/view/285745
- DOI: https://doi.org/10.31857/S0032816224050225
- EDN: https://elibrary.ru/EQYVLY
- ID: 285745
Cite item
Full Text
Abstract
Метод молекулярно-пучковой масс-спектрометрии (МПМС) адаптирован на газодинамическом стенде ЛЭМПУС-2 для исследования процесса рассеяния частиц свободномолекулярного газового потока на частицах фонового окружения. Проведена верификация использованной методики в неконденсирующихся потоках, результаты измерения эффективных сечений рассеяния атомов аргона и молекул азота сопоставлены с известными литературными данными. Исследован процесс рассеяния атомов и малых кластеров (олигомеров) аргона на находящемся в фоновом пространстве диоксиде углерода при различных средних размерах кластеров, образующихся в потоке ⟨N⟩. При ⟨N⟩ ≈ 48 полученные значения сечений рассеяния для атомов, димеров и тримеров аргона составили 39, 17 и 6 Å2 соответственно. Установлено, что с ростом среднего размера кластеров в потоке эффективное сечение рассеяния атомов аргона уменьшается. Обсуждаются причины возникновения обнаруженного эффекта, а также особенности использования МПМС для исследования сверхзвуковых кластированных потоков.
Full Text
1. ВВЕДЕНИЕ
В настоящее время одной из активно развивающихся областей в газодинамике является изучение сверхзвуковых кластированных потоков [1–3]. Кластер Ван дер Ваальса представляет собой систему нескольких связанных слабыми силами частиц, рассматриваемую как промежуточное состояние между изолированными одиночными частицами и конденсированным веществом в объемной фазе. Физические и химические свойства такого ассоциата отличаются не только от таковых для вещества в объемной фазе, но и от свойств друг друга (на этапах малой нуклеации присоединение даже одной частицы к кластеру приводит к изменению его свойств). С ростом размера кластер может приобрести свойства как газа, так и жидкости или твердого тела, однако граница перехода между этими состояниями размыта. Площадь кластера , состоящего из N мономеров (атомов или молекул), связана с площадью мономера следующим образом:
, (1)
а доля поверхностных частиц в общем числе мономеров в кластере N в приближении его сферичности (которое в действительности выполняется не всегда) составляет
(2)
где Ra – радиус одного мономера [4]. Таким образом, отличительными особенностями кластеров являются большая доля поверхностных частиц, а также в большинстве случаев малая удельная энергия частиц и малая энергия их связи между собой (порядка 0.01 эВ) [4]. Благодаря своим уникальным свойствам кластеры нашли практическое применение в технологиях напыления пленок [5], получения новых материалов [6], сверхгладкой полировки различных поверхностей [7] и др.
Одним из наиболее эффективных способов получения газовых кластеров является сверхзвуковое адиабатическое расширение газа через сопло в вакуум или очень разреженное пространство. При таком процессе образуются ассоциаты различных размеров, средний размер ⟨N⟩ которых зависит от сорта газа, параметров используемого сопла, а также давления P0 и температуры T0 газа в источнике [8]:
(3)
где – безразмерный параметр подобия Хагены, – эквивалентный диаметр сопла, d* – диаметр критического сечения сопла, α – угол раствора сопла, c, k, q, i – постоянные параметры, зависящие от симметрии расширения и характерные для конкретного сорта газа.
В отделе прикладной физики ФФ НГУ активно проводятся работы по изучению влияния процесса конденсации частиц на газодинамику и молекулярную кинетику сверхзвукового газового потока [9, 10]. Согласно работе [11], сверхзвуковая недорасширенная струя, истекающая в затопленное пространство, имеет либо бочкообразную форму с замыкающим диском Маха (рис. 1а), либо веретенообразную форму с Х-образной конфигурацией (рис. 1б). В работе [12] было обнаружено, что при развитой конденсации в потоке помимо традиционной недорасширенной сверхзвуковой струи образуется вторичное спутное течение бóльших размеров (кластерный след), предположительно состоящее из кластеров, способных преодолеть висячие скачки традиционной струи. Сталкиваясь с частицами фонового окружения, кластеры фрагментируются и постепенно отклоняются в сторону оси течения, формируя собственный поток, визуализированный посредством высокоэнергетичного пучка электронов на рис. 1в.
Рис. 1. Визуализация сверхзвуковой струи аргона, истекающей из звукового (а) и сверхзвукового (б, в) сопел в условиях отсутствия (а, б) и развитой конденсации в потоке (в).
Обнаруженный эффект инициировал проведение экспериментального исследования процесса рассеяния частиц кластированного потока методом молекулярно-пучковой масс-спектрометрии [13–15]. В данной работе представлены результаты адаптации и применения данной методики для изучения процесса рассеяния частиц кластированного потока на фоновом газе на экспериментальном многофункциональном газодинамическом стенде ЛЭМПУС2 отдела прикладной физики ФФ НГУ [16, 17].
2. ЭКСПЕРИМЕНТАЛЬНОЕ ОБОРУДОВАНИЕ
Схематическое изображение измерительного участка показано на рис. 2. Форкамера с соплом 1 установлена на координатном устройстве, обеспечивающем ее перемещение по трем ортогональным направлениям и горизонтальное вращение на угол ±90° внутри камеры расширения 2, представляющей собой цилиндр диаметром 0.7 м и длиной 1.2 м (объем около 0.46 м3). Газ 15, адиабатически расширяясь через сопло, образует сверхзвуковую струю 9, из которой посредством конусообразной диафрагмы (скиммера) 3 формируется молекулярный пучок 10.
Рис. 2. Схематическое изображение измерительного участка стенда ЛЭМПУС-2: 1– форкамера с соплом, 2 – камера расширения, 3 – скиммер, 4 – послескиммерная секция, 5 – система натекания, 6 – коллиматор, 7 – детекторная секция, 8 – датчик масс-спектрометра, 9 – сверхзвуковой поток, 10 – молекулярный пучок, 11–14 – вакуумная откачная система (11 – криогенные, 12 – турбомолекулярные, 13 – гетеро-ионные и 14 –форвакуумные насосы), 15 – рабочий газ, 16 – добавляемый фоновый газ.
Для инициации процесса столкновений частиц молекулярного пучка с частицами фонового окружения в послескиммерную камеру 4 (объемом около 0.05 м3) через натекатель 5 осуществляется подача рассеивающего газа 16. Частицы, не претерпевшие столкновений с фоновым газом, через коллиматор 6 попадают в детекторную секцию 7 (объемом около 0.03 м3) с установленным в ней квадрупольным масс-спектрометром 8 Hiden Epic 1000 с диапазоном регистрируемых масс до 1000 а. е. м. Разрешающая способность детектора лучше 1 а. е.м на уровне 10% от высоты соседних пиков одинаковой интенсивности. Динамический диапазон составляет 1 : 107 в непрерывном режиме работы прибора. Относительная чувствительность масс-спектрометра – 0.1 часть на миллион. Ток эмиссии может варьироваться в диапазоне 1 мкA–2 мA, энергия электронов – 0.1–150 эВ. При проведении экспериментов были подобраны оптимальные значения указанных параметров, обеспечивающие максимальную амплитуду исследуемого сигнала: 75 мкА и 70 эВ соответственно.
Независимая откачная система камеры расширения 2 состоит из форвакуумных безмасляных насосов Kashiyama MU100 (1660 л/мин) и Anest Iwata ISP500B (500 л/мин), двух турбомолекулярных насосов Shimadzu TMP2203LMC (4300 л/с – Ar), а также трех гелиевых криогенных насосов Helix Technology Cryo Torr8 (3600 л/с – Ar). Давление в камере расширения в зависимости от задач эксперимента и расхода газа через системы подачи поддерживается в диапазоне 10–4–102 Па.
Разрежение в послескиммерной секции на уровне 10–6 до 10–2 Па поддерживается с помощью турбомолекулярных насосов Shimadzu TMP1003LM и Shimadzu TMP803LM (2960 л/с – Ar). Процентное соотношение компонентов фонового газа в послескиммерной секции контролируется с помощью квадрупольного масс-анализатора остаточных газов ExtorrXT300М, регистрирующего частицы в диапазоне масс от 1 до 300 а. е.м с разрешающей способностью лучше 1 а. е.м на уровне 10% от высоты пика.
Давление в детекторной секции Pd поддерживается в диапазоне 10–7–10–5 Па посредством гетероионного насоса Thermionics PS100 (100 л/с) и турбомолекулярного насоса Shimadzu TMP303 LM (320 л/с – Ar).
Температуры в форкамере сопла T0 и камере расширения T∞ регистрируются с помощью двух каналов датчика Ketotek STC3008, размещенных на форкамере сопла и стенках экспериментального стенда соответственно. Погрешность измерений T0 и T∞ составляет не более 0.2%. Температура газа в послескиммерной секции Tps измеряется с помощью электронного термометра TP101 (точность измерений ±1°C в диапазоне температур от –20 до +80°C). Давление в форкамере сопла P0 контролируется с помощью мембранного измерителя абсолютного давления Siemens Sitrans P7MF1564 в диапазоне 103–106 Па с погрешностью 0.25% от максимального измеряемого значения. Давление в камере расширения P∞ регистрируется с помощью мембранно-емкостного вакуумметра Agilent Technologies CDG500, работающего в диапазоне 0.0133–133.32 Па (погрешность измерений P∞ – 0.3%). Давления в послескиммерной Pps, и детекторной Pd секциях измеряется с помощью вакуумметров Granville-Phillips 356 Micro-Ion Plus (погрешность измерения Pps и Pd составляет менее 15%).
В настоящей работе использованы субмиллиметровые сопла различных конфигураций, параметры которых представлены в табл. 1.
Таблица 1. Параметры используемых в работе сопел
№ | Тип | d* , мм | da, мм | L, мм | α | Ma |
1 | SN | 0.51 | – | – | – | 1 |
2 | SN | 1.05 | – | – | – | 1 |
3 | SSN | 0.53 | 3.25 | 6.00 | 2.8º | 8.2 |
4 | SSN | 1.00 | 3.60 | 6.00 | 12.2º | 5.6 |
5 | SSN | 0.41 | 1.30 | 3.00 | 8.4º | 5.0 |
Примечение: SN – звуковое сопло, SSN – сверхзвуковое коническое сопло, d* – диаметр критического сечения сопла, da – диаметр выходного сечения сопла, L – длина диффузорной части сопла, α – полуугол раствора диффузорной части сопла, Ma – геометрическое число Маха на срезе сопла [18].
3. ВЕРИФИКАЦИЯ МЕТОДИКИ ИЗМЕРЕНИЯ
Для определения эффективного сечения рассеяния частиц молекулярного пучка, как правило, применяются два основных способа [15]. В первом давление газа в рассеивающей секции поддерживается постоянным. При перемещении детектора в плоскости, перпендикулярной оси пучка, осуществляются измерения интенсивности сигнала под различными углами к исходной оси движения частиц. Во втором способе, использованном в настоящей работе, регистрируются нерассеянные частицы, оставшиеся на оси молекулярного пучка, интенсивность которых связана с давлением рассеивающего газа Pps следующим образом [14]:
(4)
где Imax – амплитуда регистрируемого сигнала при Pps→ 0, l – длина послескиммерной секции, σ – искомое эффективное сечение рассеяния, k – постоянная Больцмана.
При проведении исследования процесса рассеяния молекулярного пучка аргона на частицах остаточного газа (также аргона) в условиях стационарного режима измерения было установлено, что относительная интенсивность регистрируемого сигнала возрастает при повышении давления Pps (рис. 3, 1): наблюдается значительный эффект перетекания фоновых частиц из послескиммерной секции в детекторную, что и определяет вид получаемой зависимости. Следует отметить, что данный эффект может быть исключен с помощью модуляции полезного сигнала [19–22]. Однако ввиду технической сложности реализации данного подхода с использованием имеющегося в распоряжении детектора Hiden Epic 1000 с высокой разрешающей способностью для исключения описанного эффекта было решено использовать в качестве рассеивающего газ, отличный, но близкий по массе и размерам к частицам молекулярного пучка. Так, для исследования рассеяния молекулярного пучка аргона из предположения схожести характера рассеяния в качестве натекаемого фонового газа был выбран диоксид углерода.
Рис. 3. Сравнение относительной интенсивности сигнала, регистрируемого масс-спектрометром для атомов аргона, в случае использования в качестве рассеивающего остаточный (1) и иной (2) газы.
Данное решение позволило практически полностью исключить влияние перетекания подаваемого через натекатель “внешнего” фонового газа из послескиммерной секции в детекторную на регистрируемый сигнал. Однако при проведении исследований следует учитывать, что в послескиммерной секции остается также рассеянная часть прошедшего через скиммер рабочего газа. Рассмотрим результирующий состав фонового газа в послескиммерной секции, приведенный на рис. 4, в зависимости от давления Pps для случая рассеяния частиц молекулярного пучка аргона (1) на фоновом диоксиде углерода (2). Очевидно, что при перекрытом вентиле натекателя в фоновом пространстве находится только не прошедший через коллиматор остаточный газ молекулярного пучка. Однако следует заметить, что при таком малом давлении Pps рассеяния молекулярного пучка практически не наблюдается, а доля фонового газа, натекающего из послескиммерной секции в детекторную, пренебрежимо мала (рис. 3). По мере роста суммарного фонового давления в послескиммерной секции доля аргона падает, а доля диоксида углерода увеличивается (рис. 4). При давлениях свыше 10–2 Па практически весь фоновый газ в послескиммерной секции состоит из диоксида углерода. В свою очередь, в диапазоне давлений 10–3 Па < Pps < 10–2 Па, определяющем значение искомого эффективного сечения σ, доля фонового диоксида углерода превышает 70%, ввиду чего рассеяние частиц молекулярного пучка происходит преимущественно на частицах напускаемого в секцию газа. Таким образом, при использовании газа другого сорта в качестве рассеивающих центров (рис. 3, 2) при росте давления Pps интенсивность сигнала I, регистрируемая масс-спектрометром, преимущественно свободная от влияния перетекающего фонового газа, убывает, что согласуется с формулой (4).
Рис. 4. Доля аргона (рабочий газ) (1) и диоксида углерода (внешний фоновый газ) (2) в объеме послескииммерной секции. Начальные параметры: P0 = 1∙104 Па, P∞ = 0.27 Па, X = 0.03 м, сопло № 2 (табл. 1).
Для верификации используемой методики были проведены измерения известных из литературных источников сечений рассеяния молекул азота (рис. 5а) и атомов аргона (рис. 5б) в условиях, когда вероятностью повторных столкновений рассеиваемых частиц можно пренебречь. Использованные при верификации режимы, согласно модели (3), свободны от конденсации частиц в потоке. Для удобства анализа полученных результатов на рис. 5 и далее в работе приведены зависимости −ln(I/Imax) от lnps. В данной интерпретации в соответствии с формулой (4) полученные экспериментальные данные аппроксимируются прямой линией с коэффициентом, соответствующим искомому значению эффективного сечения рассеяния σ.
Рис. 5. Результаты измерений, полученные при рассеянии молекулярного пучка N2 на атомах Ar (a) и Ar на молекулах CO2 (б). Начальные параметры: а – P0 = 50 кПа, P∞ = 0.75 Па, расстояние сопло–скиммер X = 40 мм, сопло № 1 (табл. 1); б – P0 = 25 кПа, P∞ = 1.09 Па, X = 50 мм, сопло № 2 (табл. 1).
Полученные результаты рассеяния азота на аргоновом фоне и аргона на фоне, состоящем из молекул диоксида углерода, хорошо описываются экспоненциальной зависимостью в диапазоне давлений Pps ~ 10–4–10–2 Па, который соответствует диапазону чисел Кнудсена по продольным размерам камеры 4 от 100 до 1. При давлении меньше 10–4 Па число Кнудсена оказывается больше 100, ввиду чего рассеянием можно пренебречь, а при давлении свыше 10–2 Па и числе Кнудсена менее 1 начинают влиять многократные столкновения.
Полученные значения сечения рассеяния σN2 и σAr равны 29 и 47 Å2 соответственно. Следует отметить, что измеренные значения сечения рассеяния σ не являются дифференциальными, ввиду чего их значения оказываются зависящими от величины телесного угла, внутри которого нерассеянные частицы достигают детектора. В настоящем исследовании величина телесного угла φ не превышала 2.7 ∙ 10–6 ср. Если допустить, что в первом приближении связь сечения и телесного угла линейна [23], то полученные значения σN2 и σAr согласуются с референтными данными, представленными в работах [19, 22, 24], телесный угол в которых имеет порядок 10–5 ср. Так, в работе [24] полученное значение эффективного сечения рассеяния σAr составляет 302 Å2 при φ ≈ 1.1 ∙ 10–5 ср. Также необходимо учитывать, что в настоящей работе рассмотрен вариант рассеяния на частицах иного сорта, обладающих несколько отличной (ввиду небольших отличий в массах и размерах) эффективностью рассеяния. Однако, несмотря на описанные погрешности, различия между измеренными и литературными значениями достаточно малы, что позволяет сделать вывод о возможности использования данного метода для определения эффективного сечения рассеяния в сверхзвуковых потоках. В следующем разделе рассмотрена возможность применения апробированного метода для определения сечений рассеяния частиц в кластированном потоке.
4. ОСОБЕННОСТИ ИЗМЕРЕНИЯ СЕЧЕНИЯ РАССЕЯНИЯ ЧАСТИЦ КЛАСТИРОВАННОГО ПОТОКА
В данной работе при различном среднем размере кластеров в потоке аргона ⟨N⟩ регистрировалась зависимость относительной амплитуды сигнала для атомов и кластеров аргона малого размера от плотности газа в послескиммерной секции nps в режимах истечения, параметры которых представлены в табл. 2.
Таблица 2. Параметры использованных в работе режимов истечения аргона
Режим | Сопло (табл.1) | P0, кПа | T0, K | P∞, Па | ⟨N⟩, ат./кл. | σ, Å2 |
1.1 | №1 | 20 | 302.4 | 0.09 | 1 | 49 |
1.2 | 30 | 301.7 | 0.21 | 3 | 50 | |
1.3 | 50 | 301.0 | 0.43 | 7 | 50 | |
1.4 | 100 | 298.7 | 1.04 | 22 | 41 | |
2.1 | №2 | 10 | 305.0 | 0.27 | 1 | 46 |
2.2 | 15 | 304.1 | 0.49 | 3 | 47 | |
2.3 | 20 | 303.0 | 0.76 | 4 | 48 | |
2.4 | 25 | 299.6 | 1.09 | 6 | 47 | |
3.1 | №3 | 20 | 302.0 | 0.07 | 8 | 39 |
3.2 | 50 | 300.3 | 0.40 | 38 | 37 | |
4.1 | №4 | 10 | 303.8 | 0.21 | 7 | 41 |
4.2 | 15 | 297.6 | 0.37 | 15 | 42 | |
4.3 | 20 | 300.4 | 0.60 | 25 | 43 | |
4.4 | 25 | 299.2 | 0.80 | 32 | 42 | |
5.1 | №5 | 25 | 298.1 | 0.01 | 16 | 42 |
5.2 | 50 | 298.1 | 0.25 | 48 | 39 | |
5.3 | 75 | 298.1 | 0.47 | 124 | 38 | |
5.4 | 100 | 298.1 | 0.65 | 244 | 38 | |
5.5 | 125 | 298.2 | 1.00 | 411 | 32 | |
5.6 | 150 | 298.2 | 1.63 | 631 | 22 | |
5.7 | 175 | 296.2 | 2.00 | 941 | 17 | |
5.8 | 200 | 298.7 | 2.67 | 1230 | 13 | |
5.9 | 225 | 299.5 | 3.60 | 1600 | 9 | |
5.10 | 250 | 301.2 | 4.67 | 1988 | 7 |
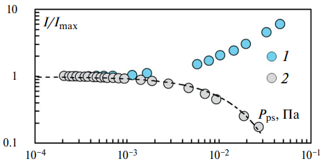
На рис. 6 показаны полученные экспериментальные кривые рассеяния при малой (а) и развитой (б) конденсации в потоке в режимах истечения 5.2 и 5.6 соответственно. Исследование проводилось только для моно-, ди-, и тримерной компонент аргона, поскольку интенсивность сигнала, регистрируемого масс-спектрометром, для тетрамеров и кластеров большего размера более чем на четыре порядка меньше интенсивности мономерной компоненты сигнала и очень близка к уровню шумового сигнала. Полученные значения сечений рассеяния для атомов, димеров и тримеров аргона в случае (а) равны соответственно 39, 17 и 6 Å2, а в случае (б) 22, 40 и 49 Å2. Следует отметить, что вследствие малости амплитуд сигналов тримеров погрешность измерений сечения для них значительна.
Рис. 6. Зависимость относительной амплитуды сигнала, регистрируемого масс-спектрометром для кластеров аргона малого размера (Ar1 (1), Ar2 (2) и Ar3 (3)), при его рассеянии на CO2: a – режим 5.2, б – режим 5.6 (табл. 2).
В работах [25, 26] было показано, что кластеры движутся в потоке с близкой к мономерной направленной скоростью, ввиду чего они обладают большим импульсом, зависящим от массы ассоциата. Исходя из этого, очевидно, что кластеры, сталкиваясь с частицами фонового газа, отклоняются от оси потока слабее, чем мономеры, что соответствует меньшему значению сечения рассеяния (рис. 6а). Однако при проведении дальнейших исследований было обнаружено (рис. 6б), что с ростом среднего размера кластеров в потоке относительная амплитуда мономерной компоненты сигнала оказывается больше кластерной. При этом сечение рассеяния для атомов аргона, являющееся постоянной величиной, согласно работе [18], при разных условиях кластеризации в потоке с ростом среднего размера кластеров снижается: на рис. 7 приведены полученные значения сечения рассеяния атомов в кластированном потоке в режимах с различной степенью конденсации (табл. 2) в зависимости от среднего размера кластеров ⟨N⟩, рассчитанного по модели (3).
Рис. 7. Зависимость сечения рассеяния атомов аргона от среднего размера кластеров в потоке для сопел различной конфигурации (табл. 1).
Поскольку сечение рассеяния зависит только от энергии взаимодействующих частиц, их сорта и телесного угла, в котором проводятся измерения, постоянных в контексте настоящего исследования, можно предположить, что обнаруженный эффект напрямую связан с наличием в потоке кластеров.
Применение метода молекулярно-пучковой масс-спектрометрии в кластированном потоке связано с рядом особенностей, которые необходимо учитывать при проведении измерений. Использование в качестве детектора квадрупольного масс-спектрометра сопряжено с необходимостью ионизации частиц газового потока, при которой кластеры проявляют отличные от атомов (молекул) свойства. Ввиду малости удельной энергии связи частиц в кластере (порядка 0.01 эВ) [4] при столкновении с электроном высокой энергии (порядка 100 эВ) кластер фрагментируется на ассоциаты меньших размеров [27] или диссоциируется до мономеров. При этом кластер одного размера может фрагментироваться на осколки различных размеров, лишь один из которых будет обладать зарядом и регистрироваться масс-спектрометром. В результате нейтральные кластеры одного размера могут вносить вклад в различные компоненты регистрируемого масс-спектра. При малом ⟨N⟩ вклад фрагментированных и диссоциированных фрагментов будет незначителен, поскольку доля конденсата в потоке аргона при нуклеации частиц не превышает 10–12% [25, 26], а интенсивность мономерного сигнала существенно больше всех остальных. Однако, исходя из полученных данных, при увеличении ⟨N⟩ пренебречь эффектом фрагментации оказывается невозможным.
В работе [28] было показано, что в сверхзвуковом потоке с развитой конденсацией наблюдается газодинамическое разделение частиц по массам: крупные кластеры, летящие на оси потока, оттесняют мономеры, существенно снижая долю мономерной компоненты в молекулярном пучке. Также заметим, что в свободномолекулярном течении основное различие в величинах скоростного отношения
(5)
(W – направленная (гидродинамическая) скорость потока, k – постоянная Больцмана, T – локальная поступательная температура, m – масса частицы), показывающего отношение направленной скорости свободно молекулярного потока к тепловой, для мономеров и кластеров будет связано с различием масс. Таким образом, при бесстолкновительном пролете высоковакуумных камер тяжелые кластеры с большей вероятностью достигают отверстия коллиматора [29], а при натекании газа в послескиммерную секцию мономеры пучка, сталкиваясь с частицами фонового окружения, отклоняются от оси потока сильнее. В то же время использование ионизационного метода регистрации непременно приводит к деструкции кластеров, вклад от которой, усиленный указанными выше факторами, отделить невозможно, что налагает ограничения на область применимости данной методики для определения численных значений сечений рассеяния частиц в кластированных потоках, которую следует ограничить диапазоном 0 < ⟨N⟩ < 200, выход за пределы которого приводит к продемонстрированным искажающим эффектам.
5. ЗАКЛЮЧЕНИЕ
В работе представлены описание и верификация метода молекулярно-пучковой масс-спектрометрии, адаптированного на газодинамическом стенде ЛЭМПУС2 для изучения процесса рассеяния атомов и малых кластеров в сверхзвуковом газовом потоке. Показано, что полученные результаты в условиях корпускулярного потока хорошо описываются экспоненциальной зависимостью [14], а посчитанные значения сечений рассеяния σN2 = 29 Å2 и σAr = 47 Å2 хорошо коррелируют с литературными данными [19, 22, 24]. Также продемонстрировано, что при проведении измерений в сверхзвуковых потоках с развитой конденсацией существенное влияние на результат оказывают факторы газодинамического разделения и фрагментации кластеров электронами высокой энергии. Получена нетривиальная экспериментальная зависимость сечения рассеяния атомов аргона от среднего размера кластеров в потоке. На основе полученных данных определена область применимости описанного метода для исследования кластированных струй (для аргона ⟨N⟩ < 200).
ФИНАНСИРОВАНИЕ РАБОТЫ
Работа выполнена с использованием оборудования ЦКП Прикладная физика физического факультета НГУ при поддержке Российского научного фонда (грант № 22-11-00080).
About the authors
Е. Д. Деринг
Новосибирский национальный исследовательский государственный университет
Author for correspondence.
Email: e.dering@g.nsu.ru
Russian Federation, 630090, Новосибирск, ул. Пирогова, 2
К. А. Дубровин
Новосибирский национальный исследовательский государственный университет
Email: e.dering@g.nsu.ru
Russian Federation, 630090, Новосибирск, ул. Пирогова, 2
А. Е. Зарвин
Новосибирский национальный исследовательский государственный университет
Email: e.dering@g.nsu.ru
Russian Federation, 630090, Новосибирск, ул. Пирогова, 2
В. В. Каляда
Новосибирский национальный исследовательский государственный университет
Email: e.dering@g.nsu.ru
Russian Federation, 630090, Новосибирск, ул. Пирогова, 2
В. Э. Художитков
Новосибирский национальный исследовательский государственный университет
Email: e.dering@g.nsu.ru
Russian Federation, 630090, Новосибирск, ул. Пирогова, 2
References
- Lazarev A.V., Semenov T.A., Belega E.D., Gordienko V.M. // J. Supercrit. Fluids. 2022. V. 187. P. 105631. https://doi.org/10.1016/j.supflu.2022.105631
- Ganeva M., Kashtanov P.V., Smirnov B.M., Hippler R. // Vacuum. 2014. V. 110. P. 140. https://doi.org/10.1016/j.vacuum.2014.08.019
- Haberland H. Clusters of atoms and molecules: theory, experiment, and clusters of atoms. Berlin: Springer, 2013. 422. https://doi.org/10.1007/978-3-642-84329-7
- Johnston R.L. Atomic and molecular clusters. CRC Press. 2002.
- Popok V.N. // Mater. Sci. Engin.: R: Reports. 2011. V. 72. № 7–8. P. 137. https://doi.org/10.1016/j.mser.2011.03.001
- Rao B.K., Khanna S.N., Jena P. // J. Cluster Science. 1999. V. 10. P. 477. https://doi.org/10.1023/A:1021948806958
- Yamada I., Matsuo J., Toyoda N., Aoki T., Seki T. // Current Opinion in Solid State and Materials Science. 2015. V. 19. № 1. P. 12. https://doi.org/10.1016/j.cossms.2014.11.002
- Hagena O.F. // Rev. Sci. Instrum. 1992. V. 63. № 4. P. 23749. https://doi.org/10.1063/1.1142933
- Dubrovin K.A. Zarvin A.E., Kalyada V.V., Yaskin A.S., Dering E.D. // Vacuum. 2023. P. 112652. https://doi.org/10.1016/j.vacuum.2023.112652
- Zarvin A.E., Khudozhitkov V.E., Kalyada V.V. // IOP Conf. Series: Materials Science and Engineering. 2018. V. 387. № 1. P. 012086. https://iopscience.iop.org/article/10.1088/1757-899X/ 387/1/012086/meta
- Кисляков Н.И., Ребров А.К., Шарафутдинов Р.Г. // ПМТФ. 1975. № 2. С. 42.
- Зарвин А.Е., Яскин А.С., Каляда В.В., Ездин Б.С. // Письма в ЖТФ. 2015. Т. 41. № 22. С. 74.
- Рамзей Н. Молекулярные пучки. Москва: ИЛ. 1960.
- Леонас В. Б. // УФН. 1964. Т. 82. № 2. С. 287.
- Калинин А.П., Родионова И.П., Родионов И.Д // Физико-химическая кинетика в газовой динамике. 2007. № 5. С. 135.
- http://www.chemphys.edu.ru/pdf/2007-07-27-001.pdf
- Zarvin A.E., Kalyada V.V., Madirbaev V.Zh., Korobeishchikov N.G., Khodakov M.D., Yaskin A.S., Khudozhitkov V.E., Gimelshein S.F. // IEEE Transactions on Plasma Science. 2017. V. 45. № 5. P. 819. https://doi.org/10.1109/TPS.2017.2682901 https://opf.nsu.ru/ru
- Абрамович Г.Н. Прикладная газовая динамика. Т. 1. Москва: Наука. 1991.
- Rothe E.W., Neynaber R.H. // J. Chem. Phys. 1965. V. 43. № 11. P. 41779. https://doi.org/10.1063/1.1696664
- Van Deursen A., Reuss J. // Int. J. Mass Spectr. Ion Phys. 1973. V. 11. № 5. P. 483. https://doi.org/10.1016/0020-7381(73)80077-4
- Fedor J., Poterya V., Pysanenko S. Franik M. // J. Chem. Phys. 2011. V. 135. № 10. P. 104305. https://doi.org/10.1063/1.3633474
- Phelps A.V. // J. Phys. Chem. Ref. Data. 1991. V. 20. № 3. P. 557. https://doi.org/10.1063/1.555889
- Rothe E.W. Marino L.L., Neynaber R.H., Rol P.K., Trujillo S.M. // Phys. Rev. 1962. V. 126. № 2. P. 598.
- Nenner T., Tien H., Fenn J.B. // J. Chem. Phys. 1975. V. 63. № 12. P. 54394. https://doi.org/10.1063/1.431278
- Skovorodko P.A. // AIP Conf. Proc. 2011. V. 1333 P. 601. https://doi.org/10.1063/1.3562713
- Korobeishchikov N.G., Skovorodko P.A., Kalyada V.V., Shmakov A.A., Zarvin A.E. // AIP Conf. Proc. 2014. V. 1628. P. 885. https://doi.org/10.1063/1.4902687
- Schütte S., Buck U // Int. J. Mass Spectrom. 2002. V. 220. № 2. P. 183. https://doi.org/10.1016/S1387-3806(02)00670-X
- Ермолаева Н.В., Иванов М.С., Куснер Ю.С., Николаев В.И. // ЖТФ. 1986. Т. 56. № 10. С. 18732.
- Зарвин А.Е., Каляда В.В., Художитков В.Э. // Теплофизика и аэромеханика. 2017. Т. 24. № 5. С. 691.
Supplementary files









