Устройство для контроля границы раздела фаз на основе пластикового сцинтиллятора и кремниевых фотоумножителей
- Authors: Александров И.С.1,2, Вагнер М.A.1, Козлова Е.С.1, Кумпан A.В.1, Пинчук A.В.1, Хромов A.В.1
-
Affiliations:
- Национальный исследовательский ядерный университет “МИФИ”
- Национальный исследовательский Томский политехнический университет
- Issue: No 2 (2024)
- Pages: 131–136
- Section: ФИЗИЧЕСКИЕ ПРИБОРЫ ДЛЯ ЭКОЛОГИИ, МЕДИЦИНЫ, БИОЛОГИИ
- URL: https://bakhtiniada.ru/0032-8162/article/view/266148
- DOI: https://doi.org/10.31857/S0032816224020179
- EDN: https://elibrary.ru/QRYOQG
- ID: 266148
Cite item
Full Text
Abstract
Описан прототип устройства для определения уровня раздела фаз, которое может быть использовано для операционного контроля процесса замедленного коксования в нефтехимической промышленности. Приведены схема и конструкция разработанного авторами экспериментального образца, состоящего из органического пластикового сцинтиллятора и матрицы кремниевых фотоумножителей. Представлено компьютерное моделирование отклика сцинтилляционного детектора в условиях реальной геометрии коксовой камеры. Приведены экспериментальные результаты, демонстрирующие работоспособность устройства.
Full Text
1. Введение
В современных промышленных технологических процессах требуется непрерывный контроль расхода и массы веществ во время производства или хранения в резервуарах и емкостях. Измерение уровня заполнения резервуаров твердыми или жидкими веществами контролируется с помощью специализированных устройств, называемых уровнемерами. На сегодняшний день существует несколько распространенных способов контроля уровня: радиоизотопный, электромеханический, акустический, радиоволновой, гидростатический и т.д. В приборах, принцип действия которых основан на взаимодействии с веществом, свойства среды играют определяющую роль при воздействии на них, что может сильно влиять на точность получаемых результатов. Поэтому в последнее время на предприятиях активно внедряются бесконтактные способы контроля, позволяющие работать в сложных и нестабильных условиях. Несмотря на разнообразие методов, радиоизотопный способ остается, по существу, безальтернативным бесконтактным подходом измерения уровня при работе с агрессивными веществами при высоких температуре и давлении. Принцип работы радиоизотопного уровнемера основан на измерении ослабления интенсивности потока ионизирующего излучения, проходящего через контролируемое вещество, в зависимости от его уровня в резервуаре. Все элементы уровнемера находятся снаружи резервуара и не контактируют с контролируемым веществом, таким образом само устройство не подвержено влиянию таких факторов рабочей среды, как температура, давление, коррозия, вязкость. Такие приборы могут измерять уровни различных твердых и жидких веществ при разных условиях эксплуатации и могут использоваться как для непрерывного контроля уровня, так и как сигнализаторы максимального уровня. На долю нефтехимической промышленности приходится наибольшая часть по количеству операций измерения уровня, а одним из основных технологических процессов, в котором они применяются, является контроль операционных расходов при замедленном коксовании.
2. Принцип работы устройства для контроля процесса замедленного коксования
Глубокая переработка нефти предполагает использование процесса коксования, заключающегося в переработке жидкого или твердого топлива нагреванием без доступа кислорода. Глубина переработки нефти является одним из важнейших показателей эффективности нефтеперерабатывающего предприятия, при этом высокая глубина переработки (более 85%) не достижима без процесса замедленного коксования. При разложении топлива образуется твердый продукт − нефтяной кокс и летучие продукты. Наиболее часто используемой в современной нефтепереработке и нефтехимии является технология замедленного коксования, представляющая собой процесс термического крекинга. Образующиеся легкие летучие компоненты используются для производства светлых нефтепродуктов, при этом тяжелая фракция − нефтяной кокс — может быть применен в следующих областях: в производстве вяжущих материалов − цемента, извести или гипса; в качестве исходного сырья в производстве электродов для дуговых электропечей; топлива на ТЭЦ для генерации электроэнергии. Процесс заключается в том, что вторичное сырье, которое нагревается в трубчатых печах до ~500 °С, поступает в коксовые камеры, представляющие собой вертикально расположенные цилиндрические аппараты высотой 20–35 м и диаметром 5–8 м. В камеру сырье непрерывно подается в течение периода примерно 12–24 часов и за счет полученной теплоты коксуется. После заполнения камеры коксом до определенного уровня его удаляют гидроабразивной резкой [1].
Для увеличения производительности установки одной из важнейших целей является наполнение камеры до максимально возможного уровня. Однако во время термического крекинга в коксовой камере образуются пары, которые, улетучиваясь из вязкой жидкости, склонны к образованию пенного слоя. Этот слой пены может варьироваться в зависимости от нескольких параметров, таких как рабочая температура, давление, тип сырой нефти или скорость заполнения. Попадание пены в трубопровод паров или фракционную колонну может привести к остановке производства, а также требует больших затрат для очистки технологических линий, которая может занимать до 2–3 недель. Подавление пены обычно осуществляется впрыскиванием дорогостоящего пеногасителя − высокомолекулярного силикона в виде полидиметилсилоксанов в коксовую камеру. В коксовой камере при высокой температуре он разлагается, и основная часть продуктов разложения пеногасителя испаряется и уносится, загрязняя жидкие углеводороды, регенерирующиеся во фракционной колонне на следующей стадии, что может вызвать отравление катализатора в последующих установках переработки нефти. По этим причинам необходимо надежно контролировать уровень заполнения камер, чтобы предотвратить попадание пены в трубопроводы, а также минимизировать количество используемого пеногасителя [2].
Из-за агрессивного характера среды и высокой температуры в несколько сотен градусов контроль уровня заполнения коксовой камеры является сложной технологической задачей, выполняемой с помощью радиоизотопного прибора − гамма-уровнемера [3]. Контроль уровня позволяет получить информацию об антипенной эффективности, изменении скорости заполнения, вспенивании. Система гамма-уровнемеров состоит из радиоактивных гамма-источников, как правило это изотоп Cs-137, установленных снаружи на поверхности коксовой камеры, и нескольких детекторов на основе органического сцинтиллятора, находящихся на противоположной стороне [3]. Оборудование данного класса на рынке широко представлено коммерческими приборами, производимыми в большинстве случаев известными зарубежными компаниями: Endress+Hauser (Швейцария); Berthold Technologies (Германия); Vega (Германия); Thermo Fisher Scientific (США). Все представленные на рынке уровнемеры для работы на установках замедленного коксования состоят из пластикового сцинтилляционного кристалла на основе поливинилтолуола, а световой сигнал регистрируется вакуумным фотоэлектронным умножителем с диаметром фотокатода 2 дюйма. Однако представленные образцы обладают рядом недостатков, присущих для вакуумных ФЭУ − высокое напряжение питания (более 1000 В), чувствительность к магнитным полям, низкая механическая прочность. Эти недостатки создают значительные сложности при использовании уровнемеров в тяжелых условиях эксплуатации с большими перепадами температуры и высокой влажности.
Еще одним прибором, который может быть использован в качестве датчика света, является кремниевый фотоумножитель (SiPM) [4]. Кремниевые фотоумножители в настоящее время широко используются в различных областях: медицине, физике элементарных частиц, астрофизике, рентгенографии и др. Благодаря своим преимуществам: низкому напряжению питания (до 70 В), способности работать в магнитных полях и при относительно высокой температуре до +85 °С, а также компактности, данный класс приборов постепенно замещает традиционные вакуумные фотоэлектронные умножители. В некоторых областях промышленности, например, в области нефтехимии и добыче полезных ископаемых, где приборы выпускаются большими сериями на протяжении нескольких десятков лет, данный переход происходит гораздо медленнее.
Конструкция установок по замедленному коксованию может варьироваться от предприятия к предприятию в зависимости от производительности и изготовителя оборудования. Однако в общем виде коксовая камера представляет собой стальной вертикальный цилиндр в теплоизоляции высотой несколько десятков метров и диаметром 5−8 метров. На одной стороне камеры находится от одного до трех коллимированных источников гамма-излучения типа БГИ. На противоположной стороне коксовой камеры расположен каскад из нескольких протяженных детекторов, соединенных последовательно. Обычно измерение уровня проводится от изогнутой верхней части камеры вниз вдоль ее поверхности на длине 10–14 метров. Детекторы, расположенные на противоположной стороне камеры, измеряют интенсивность гамма-излучения. Когда коксовая камера пустая, то детекторы регистрируют максимальную интенсивность гамма-излучения. Как только уровень в камере начинает повышаться, то поток гамма-излучения затухает, таким образом количество зарегистрированных гамма-квантов начинает уменьшаться. Когда необходимый уровень достигает 100%, то излучение полностью поглощается детекторами. Зависимость между интенсивностью гамма-квантов и уровнем кокса имеет обратно пропорциональный характер – чем больше регистрируемая интенсивность излучения, тем более низкий уровень заполнения камеры. Принципиальная схема работы гамма-уровнемера приведена на рис. 1.
Рис. 1. Принципиальная схема работы гамма-уровнемера.
3. Конструкция устройства
Несмотря на то, что промышленные гамма-уровнемеры с вакуумными ФЭУ выпускаются коммерческими компаниями на протяжении многих лет, давно назрел вопрос с созданием нового прибора с более современным полупроводниковым датчиком света − кремниевым фотоумножителем. Прототип такого гамма-уровнемера разработан в межкафедральной лаборатории экспериментальной ядерной физики НИЯУ МИФИ. Устройство представляет собой сборку из пластикового полированного сцинтиллятора BC-408 (производство Saint Gobain Crystals) и матрицы кремниевых ФЭУ. Сцинтиллятор с габаритными размерами 1000×50×50 мм3 находится внутри герметичного светонепроницаемого кожуха из нержавеющей стали диаметром 76 мм и толщиной стенки 1.5 мм. Сцинтиллятор для увеличения количества света обернут в нетканый материал Tyvek® 1073D. Для регистрации света используется матрица из SiPM производства компании SensL/onsemi MicroFC-60035-SMT, соединенная с торцевой стороной сцинтиллятора с помощью оптической смазки [5]. Внешний вид и 3D-модель сборки приведены на рис. 2. Основные характеристики данного типа SiPM представлены в табл. 1.
Рис. 2. а) 3D-модель сборки со стороны матрицы SiPM: 1 − герметичный кожух, 2 – сцинтиллятор, 3 − матрица SiPM из 16 штук, 4 − фиксирующая вставка. б) Фотография экспериментального образца (со стороны матрицы SiPM).
Таблица 1. Основные параметры SiPM серии MicroFC-60035-SMT
Параметр | SiPM MicroFC-60035-SMT |
Чувствительная площадь | 6 × 6 мм2 |
Количество ячеек | 18980 |
Размер ячейки | 35 мкм |
Типичный коэффициент усиления | 3 × 106 |
Максимум спектра излучения используемого сцинтиллятора составляет 425 нм, что хорошо согласуется со спектральной чувствительностью SiPM, где при данной длине волны эффективность регистрации достигает максимума. Для покрытия максимальной площади сцинтиллятора SiPM соединены между собой в матрицу (рис. 3), расположенную на печатной плате, которая жестко крепится к фиксирующей вставке. В данной схеме фотосенсоры включены параллельно − аноды и катоды SiPM соединены друг с другом, а суммарный сигнал выводится на усилитель. В схеме используется разделительный конденсатор емкостью 10 нФ и нагрузочный резистор номиналом 50 Ом. Данная схема реализована с учетом регулировки напряжения смещения в зависимости от температуры. Кроме этого, была разработана схема усиления, где на плате расположен усилитель с регулировкой коэффициента усиления от 1 до 100 с помощью подстроечного резистора. Для получения сигналов в цифровом виде на плате расположен двухканальный АЦП на 12 бит (MCP3202) со встроенным интерфейсом SPI. На первый канал поступает усиленный сигнал с матрицы кремниевых фотоумножителей, а на второй канал поступает напряжение смещения. Поскольку напряжение смещения порядка 30 В способно вывести из строя микросхему АЦП, был использован делитель для уменьшения напряжения смещения в 10 раз, что как раз укладывается в рабочий диапазон АЦП. Данная схема необходима для контроля напряжения смещения на матрице кремниевых фотоэлектронных умножителей, поскольку вольт-амперная характеристика зависит от температуры и требует внешнего контроля. Также на плате присутствует температурный (TMP100) датчик с внешним интерфейсом I2C.
Рис. 3. Фотография матрицы SiPM из 16 штук на печатной плате.
4. Компьютерное моделирование и испытания опытного образца
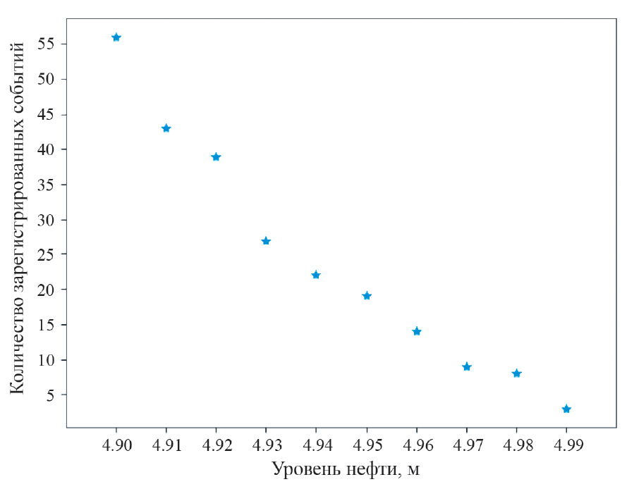
Для оптимизации конструкции сцинтилляционного детектора было проведено компьютерное моделирование методом Монте-Карло с использованием пакета GEANT4 [6]. Для расчета в модель закладывались параметры коксовой камеры, эксплуатирующейся на одном из нефтеперерабатывающих предприятий: толщина стенки камеры 30 мм, материал − углеродистая сталь; толщина теплоизоляции камеры 200 мм, материал − минеральная вата; диаметр камеры 8 м. В этой модели сцинтиллятор располагается напротив источника гамма-излучения Cs-137 с интенсивностью 5.6 × 1010 Бк и углом коллимации пучка излучения 45 ± 3° (вниз от горизонтали). При таких условиях плотность потока гамма-квантов вдоль горизонтальной оси составляет 2 × 103 γ/см2×с. Одной из основных характеристик гамма-уровнемера является точность определения уровня равная 0.5%, что составляет для двухметрового сцинтиллятора 1 см. Согласно компьютерному моделированию минимальная чувствительность детектора с учетом его размеров соответствует скорости счета 104 гамма-квантов в секунду. Скорость счета гамма-квантов в детекторе в зависимости от уровня нефтяных продуктов приведена на рис. 4.
Рис. 4. Зависимость количества зарегистрированных событий детектором от уровня нефти (при приближении к верхней границе с шагом 1 см) при общем количестве разыгранных гамма-квантов от источника 107.
Учитывая световыход 10000 фот/МэВ и другие основные характеристики сцинтиллятора BC-408 [7]: отражательную способность материала Tyvek 92%, эффективность регистрации SiPM 40% [8], было проведено моделирование количества световых фотонов, зарегистрированных одним SiPM, расположенным в середине торцевой части сцинтиллятора (рис. 5). В первом приближении количество света, зарегистрированное матрицей, может быть получено путем умножения на число SiPM.
Рис. 5. Зависимость количества событий от величины светового сигнала.
Для изучения отклика детектора использовался источник ОСГИ-РТ на основе изотопа 137Cs с номинальной активностью 8×103 Бк, который расположен на корпусе экспериментального образца, тем самым имитируя рабочую загрузку в реальных условиях. Прибор работает в качестве счетчика импульсов взаимодействий от гамма-квантов. Для тестирования работы детектора были проведены наборы от данного гамма-источника при различных загрузках, показанные на рис. 6. Различная скорость счета достигается путем варьирования расстояния от источника до детектора.
Рис. 6. Типичные осциллограммы сигналов от Cs-137: а − при загрузке, эквивалентной уровню нефти вблизи верхней границы, б − при загрузке, эквивалентной минимальному уровню нефти.
5. Заключение
Разработан образец гамма-уровнемера с пластиковым сцинтиллятором длиной 1 м, в котором регистрация света от взаимодействия гамма-квантов осуществляется при помощи матрицы кремниевых фотоэлектронных умножителей. Проведено компьютерное моделирование отклика детектора с учетом параметров реальной геометрии коксовой камеры. Разработана схема питания и считывания сигналов с матрицы SiPM. Проведены экспериментальные испытания образца, демонстрирующие его способность регистрировать гамма-кванты от источника 137Cs, что позволит по скорости счета определять уровень нефтяных продуктов в коксовой камере.
Финансирование работы
Работа выполнена при поддержке Российского научного фонда в рамках соглашения № 22-72-00085.
Благодарности
Авторы выражают благодарность руководителю МНОЛ “Рентгеновская оптика” Национального исследовательского Томского политехнического университета А.С. Гоголеву за помощь в проведении исследований.
About the authors
И. С. Александров
Национальный исследовательский ядерный университет “МИФИ”; Национальный исследовательский Томский политехнический университет
Email: avkhromov@mephi.ru
Russian Federation, 115409, Москва, Каширское ш., 31; 634050, Томск, ул. Ленина, 30
М. A. Вагнер
Национальный исследовательский ядерный университет “МИФИ”
Email: avkhromov@mephi.ru
Russian Federation, 115409, Москва, Каширское ш., 31
Е. С. Козлова
Национальный исследовательский ядерный университет “МИФИ”
Email: avkhromov@mephi.ru
Russian Federation, 115409, Москва, Каширское ш., 31
A. В. Кумпан
Национальный исследовательский ядерный университет “МИФИ”
Email: avkhromov@mephi.ru
Russian Federation, 115409, Москва, Каширское ш., 31
A. В. Пинчук
Национальный исследовательский ядерный университет “МИФИ”
Email: avkhromov@mephi.ru
Russian Federation, 115409, Москва, Каширское ш., 31
A. В. Хромов
Национальный исследовательский ядерный университет “МИФИ”
Author for correspondence.
Email: avkhromov@mephi.ru
Russian Federation, 115409, Москва, Каширское ш., 31
References
- Gary J.H., Handwerk G.E. Petroleum Refining: Technology and Economics. NY: Marcel Dekker Inc., 1994.
- White paper on coke drums. https://www.berthold.com
- Hart T. Neutron backscatter versus gamma transmission analysis for coke drum applications // Thermo Fisher Scientific Application Note, 2014.
- Dolgoshein B., Buzhan P., Ilyin A., Kantserov V., Kaplin V., Karakash A., Komissarov P., Popova E., Tikhomirov V., Filatov L., Klemin S. // Innovative Detectors for Supercolliders. 2004. V. 25. P. 442. https://doi.org/10.1142/9789812702951_0029
- Introduction to SiPMs. https://www.onsemi.com.
- Agostinelli S., Allison J., Amako K., Apostolakis J., Araujo H., Arce P., Asai M., Axen D., Banerjee S., Barrand G., Behner F., Bellagamba L., Boudreau J., Broglia L., Brunengo A. et al. // Nuclear Instruments and Methods in Physics Research Section A: Accelerators, Spectrometers, Detectors and Associated Equipment. 2003. V. 506. № 3. P. 250. http://doi.org/10.1016/S0168-9002(03)01368-8
- Organic scintillator datasheet. https://www.crystals.saint-gobain.com.
- C-Series SiPM Sensors datasheet. https://www.onsemi.com.
Supplementary files








