Сравнение методов определения фазы зондирующего СВЧ-излучения на примере интерферометра стенда ПН-3
- Authors: Брагин Е.Ю.1, Бунин E.A.1, Диас Михайлова Д.Е.1, Дрозд A.С.1,2, Жильцов В.A.1, Сергеев Д.С.1, Сухов А.Е.1, Хайрутдинов Э.Н.1
-
Affiliations:
- Национальный исследовательский центр “Курчатовский институт”
- Национальный исследовательский ядерный университет “МИФИ”
- Issue: No 2 (2024)
- Pages: 70–79
- Section: ОБЩАЯ ЭКСПЕРИМЕНТАЛЬНАЯ ТЕХНИКА
- URL: https://bakhtiniada.ru/0032-8162/article/view/266092
- DOI: https://doi.org/10.31857/S0032816224020092
- EDN: https://elibrary.ru/QSWYFK
- ID: 266092
Cite item
Full Text
Abstract
Представлены результаты исследования трех методов определения фазы сигналов гетеродинного СВЧ-интерферометра: вычисления фазы путем обработки оцифрованных сигналов программными методами; непосредственного измерения фазы с помощью детектора AD8302; измерения фазы методом квадратурного детектирования. Проведено сравнение результатов измерения фазы, полученных этими методами. Оценены величины ошибок каждого метода и рассмотрены способы их минимизации.
Full Text
1. Введение
Для измерения средней концентрации электронов в плазме широко применяются методы интерферометрии, основанные на фазовом сдвиге зондирующего пучка, проходящего через плазму [1]. Величина фазового сдвига волны при зондировании плазмы обыкновенными электромагнитными волнами связана с плотностью плазмы следующим соотношением:
(1)
Здесь ne – электронная концентрация плазмы, e – заряд электрона, me – масса электрона, ε0 – диэлектрическая постоянная, λ – длина волны зондирующего излучения, c – скорость света в вакууме, AB – путь, проходимый излучением в плазме.
Измеряя фазовый сдвиг φ, можно определить среднюю по хорде зондирования концентрацию электронов:
. (2)
Следует отметить, что для проведения интерферометрических измерений в плазме необходимо, чтобы частота зондирующего излучения ω многократно превышала плазменную частоту ωpl:
. (3)
Большинство современных интерферометров работает на промежуточной частоте (ПЧ), т.е. тем или иным способом создается небольшая разница по частоте ∆ω между волнами в опорном и измерительном плечах. Регистрируемый на детекторе сигнал осциллирует с данной частотой, а дополнительный набег фазы можно определить, сравнив его либо с другим сигналом, связанным с ним по фазе, либо с ним же в начальный момент времени.
Существует множество цифровых и аналоговых методов определения разности фаз между сигналами, например, постобработка оцифрованного сигнала [2], квадратурное детектирование [3], цифровая обработка в реальном времени при помощи программируемых логических интегральных схем (ПЛИС) [4], применение фазовых детекторов (например, AD8302) [5], применение цифровых счетчиков [6].
Каждый из способов имеет свои преимущества и свои недостатки. Целью этой работы стало рассмотрение нескольких способов извлечения фазы (прямая оцифровка сигналов, квадратурное детектирование и использование AD8302) с целью их сравнения и упрощения выбора оптимального решения под конкретную задачу. Тестирование методов проводилось как с использованием генератора сигналов специальной формы, так и на гетеродинном СВЧ-интерферометре.
2. Экспериментальный стенд и диагностика
Измерения проводились в НИЦ “КИ” на установке ПН-3, экспериментальном стенде для исследования плазменных процессов в безэлектродных плазменных ракетных двигателях (БПРД) [7]. Принципиальная схема установки представлена на рис. 1. Стенд включает зону генерации плазмы, зону нагрева ионов и магнитное сопло, где происходит формирование плазменного потока. Каждая зона размещается в продольном магнитном поле, обеспечивающем термоизоляцию плазменного потока от стенок и элементов конструкций. Разряд формируется внутри кварцевой трубки длиной 1.5 м и диаметром 70 мм. В качестве рабочего газа используется аргон.
Рис. 1. Принципиальная схема установки ПН-3.
Продольное магнитное поле в разрядной камере создается четырьмя катушками, что позволяет варьировать его профиль и тем самым оптимизировать параметры разряда. Максимальное значение поля внутри разрядной трубки достигает 0.2 Тл. Профиль плазменного потока на входе в откачной объем также формируется четырьмя катушками. Длина установки составляет 6 м. Измерение параметров плазменного потока, сформированного в зоне генерации, осуществляется в диагностическом объеме, где установлен канал СВЧ-интерферометра, а также подвижной зонд Ленгмюра и система измерений ЛИФ (лазерно-индуцированная флуоресценция).
2.1. СВЧ-интерферометр стенда ПН-3 и фазоизмерительная система
СВЧ-интерферометр, входящий в диагностический комплекс установки ПН-3, позволяет проводить зондирование плазмы обыкновенными волнами на частоте 94 ГГц. Плазменная частота, характерная для плазмы разряда, составляет порядка 30 ГГц, так что формируемая плазма является прозрачной для зондирующего СВЧ-излучения. СВЧ-интерферометр состоит из синтезатора, передатчика и приемника (рис. 2). Синтезатор генерирует от опорного кварцевого осциллятора (КО), fко = 10 МГц, три сигнала с частотами f1 = 7.296 ГГц, f2 = 7.290 ГГц и f3 = 78.2 МГц. Зондирование плазмы осуществляется первым сигналом, частота которого с помощью умножителя частоты предварительно увеличивается в 13 раз (см. рис. 2), так что в результате зондирование проводится на частоте fзонд = 94.848 ГГц (λ = 3.16 мм). Прошедший через плазму зондирующий сигнал поступает на приемник, где смешивается с сигналом с частотой f2 = 7.290 ГГц, также увеличенным по частоте в 13 раз, в результате чего на выходе смесителя формируется сигнал первой промежуточной частоты (ПЧ1) fпч1 = 78 МГц. Далее частота сигнала ПЧ1 понижается путем смешивания с сигналом с частотой f3 = 78.2 МГц. В результате повторного смешивания формируется сигнал второй промежуточной частоты (ПЧ2) fпч2 = 200 кГц.
Рис. 2. Принципиальная схема СВЧ-интерферометра установки ПН-3.
Информация о фазе сигнала ПЧ2 и величине ее сдвига, обусловленного прохождением через плазму, определялась одновременно тремя способами. Для этого была собрана фазоизмерительная система, включающая детекторы двух типов – квадратурный и AD8302, а также блок сбора данных на базе модулей National Instruments. Схема подачи сигналов на блоки этой системы приведена на рис. 3.
Рис. 3. Схема подачи сигналов на блоки фазоизмерительной системы.
В ходе измерений сигнал с частотой fко = 10 МГц пропускался через делитель частоты, в результате чего формировался референсный сигнал с частотой fref = 200 кГц. Далее зондирующий и референсный сигналы подавались на входы детектора AD8302 и квадратурного детектора, а также поступали непосредственно в блок сбора данных для последующей оцифровки. В блок сбора данных также поступали сигналы с выходов обоих детекторов.
Все сигналы, поступающие в блок сбора данных, оцифровывались с частотой дискретизации 1.25 МГц. Для сбора данных использовались шасси NI 1082, модуль NI 8840 Quad Core, многофункциональный модуль ввода-вывода NI PXIe 6358 и клеммная колодка NI BNC 2120.
2.2. Повторитель сигналов фазоизмерительной системы
Для минимизации воздействия измерительных приборов на сигналы интерферометра при проведении фазовых измерений несколькими методами одновременно было собрано устройство на базе операционных усилителей (ОУ), выполняющих роль повторителей напряжения.
Устройство включает два цифровых счетчика, уменьшающих частоту прямоугольного сигнала кварца fко = 10 МГц в 50 раз. Сигнал поделенной частоты пропускается через фильтр низких частот (ФНЧ) для выделения синусоидального сигнала 200 кГц, используемого в качестве референсного. Для усиления прямоугольного сигнала с частотой fко = 10 МГц используется ОУ AD8055, а для усиления сигнала ПЧ2 с частотой fпч2 = 200 кГц – операционные усилители AD744 и LM318.
Встроенный делитель частоты реализован на базе программируемых цифровых счетчиков. Сигнал с частотой fко = 10 МГц уменьшается по частоте в 50 раз. Результирующий сигнал представляет собой меандр с частотой 200 кГц. После пропускания этого сигнала через LC-фильтр с резонансом, соответствующим несущей частоте, формируется синусоидальный сигнал, который может использоваться в качестве референсного при определении фазового сдвига методами постобработки или при проведении измерений с применением квадратурного детектора и детектора AD8302, включенного в схему повторителя.
2.3. Методы определения фазы
2.3.1. Определение фазового сдвига методами постобработки. Фазовый сдвиг сигнала, приобретаемый им при прохождении через плазму, может быть определен методом нахождения времен пересечения этим сигналом нулевой линии. Определяя моменты пересечения нуля и рассчитывая длительность периодов оцифрованного сигнала, можно получить относительное изменение фазы Δji для каждого периода Ti из следующего соотношения:
(4)
здесь T – период сигнала до прохождения сквозь плазму.
Тогда полное изменение фазы сигнала после зондирования плазмы определяется следующей формулой:
(5)
Другим методом определения фазового сдвига является восстановление аналитического сигнала U = A(t)exp[jj(t)] по его действительной части URe = A(t)cos[j(t)] при помощи преобразования Гильберта. Преимуществом этого метода является использование каждой записанной точки сигнала, а не только моментов пересечения нуля, что повышает точность определения сдвига фазы. При использовании этого метода фаза вычисляется по формуле
(6)
где Im(U) и Re(U) – мнимая и вещественная составляющие сигнала соответственно.
Следует отметить, что описанные методы обработки могут быть применены как для вычисления фазового сдвига, приобретаемого сигналом относительно собственной первоначальной фазы, так и для определения фазового сдвига между двумя сигналами. В данной работе рассчитывался фазовый сдвиг между измерительным (ПЧ2) и референсным сигналами Δj = jпч2 – jref.
2.3.2. Измерение фазового сдвига с применением квадратурного детектора. Для измерения фазы методом квадратурного детектирования был собран квадратурный демодулятор на базе четырехквадрантного умножителя AD835 и RC-фильтра низких частот (RC ФНЧ). Схема устройства представлена на рис. 4.
Рис. 4. Упрощенная схема квадратурного демодулятора.
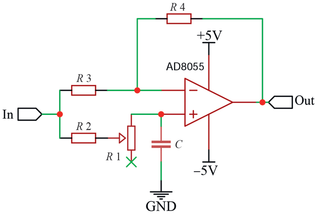
В ходе измерений усиленный сигнал ПЧ2 поступал на входы смесителей AD835. Референсный сигнал с частотой fref = 200 кГц также подавался на входы этих смесителей, причем на вход первого смесителя он поступал без смещения по фазе, а на вход второго смесителя – с задержкой в 90°. Поворот фазы осуществлялся фазовращателем на базе ОУ AD8055 (рис. 5). При использовании резисторов R3 и R4 одинакового номинала коэффициент усиления по амплитуде для данной схемы составляет K = 1, а величина поворота фазы определяется формулой
(7)
Точная установка вносимого поворота фазы достигалась путем регулировки сопротивления потенциометра R1.
Рис. 5. Схема фазовращателя квадратурного демодулятора.
Далее референсный сигнал и сигнал ПЧ2, поступившие на входы данного смесителя, перемножались, в результате чего на выходе первого смесителя формировался сигнал
(8)
а на выходе второго смесителя формировался сигнал
(9)
Полученные сигналы проходили через RC ФНЧ, не пропускающий высокочастотную составляющую 2ωt, так что в систему сбора поступали два сигнала равной амплитуды (U1 = Asin(j) и U2 = Acos(j)) с разностью фаз в 90°. Фазовый сдвиг j между исходными сигналами определялся в ходе постобработки путем вычисления арктангенса: j = arctg(U1/U2).
2.3.3. Измерение фазового сдвига детектором AD8302. Детектор AD8302 позволяет проводить непосредственные измерения разности фаз сигналов с частотами до 2.7 ГГц. На входы детектора подавались референсный сигнал и сигнал ПЧ2. Выходной сигнал с AD8302 пропорционален разности фаз входных сигналов и почти не требует обработки, что позволяет использовать детектор для проведения измерений в режиме реального времени. Детектор способен работать как с синусоидальными сигналами, так и с сигналами типа меандр.
Фазовая характеристика детектора AD8302 является периодической с линейными областями шириной около 180° [8]. Выставление начальной рабочей точки (начальной разности фаз) в середине такой области позволяет однозначно измерить сигнал, пропорциональный разности фаз, в диапазоне ±90°.
Рабочий диапазон изменения фазы на СВЧ-интерферометре стенда ПН-3 составляет около 60°. Начальная точка показаний фазы AD8302 устанавливалась в положение, соответствующее начальной разности фаз между сигналами, равной 90°.
3. Измерение шумов фазоизмерительной системы
Для определения уровня шумов, создаваемых блоками фазоизмерительной системы, были проведены тестовые измерения с использованием генератора АКИП-3209/3, имитирующего сигналы интерферометра. Схема подачи сигналов на блоки измерительной системы в ходе тестирования была идентична схеме, показанной на рис. 3. Результаты тестовых измерений представлены на рис. 6, 7. На графиках также приведены значения среднеквадратичного отклонения σ.
Рис. 6. Шумы при измерении фазы сигналов без предварительной фильтрации.
На рис. 6 представлены результаты обработки сигналов без предварительной фильтрации, на рис. 7 – результаты обработки сигналов, предварительно пропущенных через полосовой фильтр шириной Δf = 2 кГц. Выбранная ширина полосы фильтра совпадает с величиной максимального изменения частоты сигнала ПЧ2 в измерениях с плазмой.
Рис. 7. Шумы при измерении фазы сигналов, пропущенных через полосовой фильтр с частотой Δf = 2 кГц.
На представленных графиках видно, что наименьший фазовый шум для обоих типов обработки наблюдается при проведении измерений с помощью квадратурного детектора, а наибольший – при использовании детектора AD8302. Малые шумы для квадратурного детектора можно объяснить наличием ФНЧ с полосой пропускания 5 кГц на выходе смесителей.
На первом этапе тестирования частоты сигналов генератора, имитирующих референсный сигнал и сигнал ПЧ2, были одинаковы и составляли 200 кГц. На втором этапе частота сигнала, имитирующего референсный, сохранялась неизменной, а частота сигнала, имитирующего ПЧ2, сдвигалась на некоторое фиксированное значение. Таким образом создавалась разность фаз сигналов генератора, линейно нарастающая во времени:
(10)
Фазовые сигналы, полученные в результате измерений, линейно возрастают со скоростью, соответствующей заданным значениям частотного сдвига Δf. Сбор данных проводился для четырех значений частотного сдвига Δf: 100, 500, 1000 и 2000 Гц.
Однако шумы сигналов, полученных на втором этапе измерений, несколько превышали фазовые шумы, зарегистрированные в отсутствие частотного сдвига. Так, амплитуда фазовых шумов, восстановленных с применением преобразования Гильберта (без фильтрации), возросла до значения 6° ± 2.2° и до значения 5° ± 1.8° в случае восстановления разности фаз методом выявления моментов пересечений нуля. Анализ фазовых шумов нарастающих сигналов осуществлялся путем вычитания из полученных сигналов линейной компоненты (dj/dt = 2πΔf ) и последующей обработки результирующих фазовых колебаний.
Увеличение амплитуды шумов при обработке сигналов, имеющих сдвиг частоты Δf относительно друг друга, связано с появлением синусоидальной компоненты, амплитуда которой составляет A = 1.7°, а частота равна Δf. Эта компонента для каждой из четырех величин частотного сдвига Δf показана на рис. 8. При обработке каждого сигнала фазы из представленных на рисунке вычиталась линейная компонента, после чего сигнал пропускался через полосовой фильтр шириной Δf = 2 кГц.
Рис. 8. Систематическая ошибка в измерении с преобразованием Гильберта.
В то же время при оцифровке сигналов генератора АКИП-3209/3 напрямую синусоидальных колебаний фазы такого типа не наблюдается. Это говорит о том, что их источником являются нелинейности, появляющиеся при усилении и обработке электрических сигналов.
Как видно на рис. 8, систематическая ошибка, обусловленная этими нелинейностями, является периодической с периодом, зависящим только от разности фаз сигналов, что позволяет задать ее в виде δj = δj(j) и в дальнейшем вычитать из извлекаемых данных разности фаз.
Вычисление систематической ошибки при определении фазы с помощью преобразования Гильберта осуществлялось следующим образом. Измеренный сигнал, соответствующий сдвигу частоты Δf = 500 Гц, пропускался через полосовой фильтр Δf ± 20 Гц. Далее в интервале времени t = 1 с проводилось усреднение колебаний по периоду. Систематическая ошибка принималась равной δj(j) = Asin(j + j0), где A = 1.70, j0 = 180°, и вычиталась из исходных данных фазы.
Вычитание систематической ошибки из данных фазы позволило добиться уменьшения амплитуды фазовых шумов до 0.06°, а величины среднеквадратичного отклонения до σ = 0.036°, что близко к результатам, полученным при обработке сигналов, предварительно пропущенных через полосовой фильтр (рис. 7).
Систематическая ошибка измерений методом квадратурного детектирования превышает шум “нуля” фазы на несколько (более трех) порядков. Ее возникновение обусловлено наличием описанной выше систематической ошибки, определяемой разностью фаз сигналов δj = δj(j), и нелинейностью квадратурного демодулятора, обусловленной неполной идентичностью двух использовавшихся RC ФНЧ и погрешностью вращения фазы на 90°.
Нелинейность демодулятора приводит к возникновению незначительных (процент и менее) отклонений величины амплитуды демодулированных сигналов и нелинейным искажениям фазовой характеристики. Таким образом, суммарная систематическая ошибка зависит не только от разности фаз j подаваемых сигналов, но и от скорости изменения фазы dj/dt, что существенно затрудняет вычитание этой ошибки из сигналов квадратурного демодулятора.
Восстановление динамики изменения разности фаз для значений, превышающих π, при измерениях детектором AD8302 вызывает затруднения, так как фазовая характеристика этого детектора имеет нелинейные участки и является периодической. Метод восстановления разности фаз, многократно превышающих π, описан в работе [9].
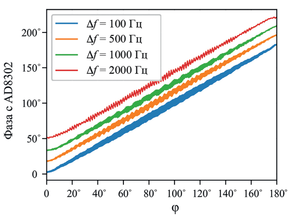
На рис. 9 приведены зависимости разности фаз, измеренной с помощью детектора AD8302, от реальной величины фазового сдвига сигналов для каждого из четырех значений частотной расстройки Δf = 100, 500, 1000, 2000 Гц. Полученные зависимости лежат на одной прямой. Для наглядности в реальных значениях приведен только график, соответствующий Δf = 100 Гц, остальные графики построены со смещением вдоль вертикальной оси. Величина смещения между соседними прямыми составляет Δj = 10°.
Рис. 9. Фазовые характеристики AD8302 для разных скоростей изменения dφ/dt.
Уровень шумов в представленном диапазоне слабо зависит от скорости нарастания фазы и достигает максимума при разности фаз между сигналами j = 90°. На границах диапазона наблюдается уменьшение шумов, однако, в этих областях начинает проявляться нелинейность, характерная для фазовой характеристики детектора AD8302.
Результаты тестирования приведены в табл. 1. Представлены максимальные (амплитудные) значения отклонения фазы, среднеквадратичные отклонения, динамический диапазон измерения фазы, а также постоянные времени и систематические ошибки для каждого метода. Данные представлены для “сырых” сигналов и для отфильтрованных в полосе 2 кГц, значения записаны через косую черту.
Таблица 1. Экспериментальные параметры методов измерения фазы
Параметры | Преобразование Гильберта | Пересечение нуля | AD8302 | Квадратурная демодуляция |
Амплитудное отклонение фазы | 4.0°/ 0.026° | 3.3°/ 0.038° | 5.0°/ 0.12° | 0.11°/ 0.023° |
Среднеквадратичное отклонение фазы | 1.6°/ 0.009° | 0.9°/ 0.014° | 2.4°/ 0.034° | 0.019°/ 0.008° |
Диапазон измерения фазы | 0 – ∞ | 0 ~ π* | 0 – ∞ | |
Постоянная времени | 0.8 мкс/0.5 мс | 5 мкс/0.5 мс | 3.3 мкс/0.5 мс | 0.2 мс/0.5 мс |
Систематическая ошибка | до 1.7° | до 5.4° | до 8.5° | |
Применением двух детекторов и дополнительной обработкой данных можно восстанавливать разность фаз без ограничения “сверху”.
Постоянная времени для метода, основанного на преобразовании Гильберта, определяется частотой оцифровки данных АЦП, для метода по пересечению нуля – несущей частотой (ПЧ2), для AD8302 – фильтрующей емкостью на выходе (1 нФ), для квадратурного демодулятора – постоянной времени фильтрующей RC-цепочки ФНЧ. Систематическая ошибка для цифровых методов постобработки (с преобразованием Гильберта и по пересечению нуля) обусловлена не самим методом, а систематической ошибкой используемого повторителя сигналов. Для AD8302 систематическая ошибка, которую можно видеть на рис. 9, определена из нелинейности сигнала, для метода квадратурной демодуляции – из нелинейных эффектов при максимальной частоте расстройки в эксперименте, Δf = 2 кГц.
4. Результаты измерений плазмы
Были проанализированы сигналы, собранные с фазоизмерительной системы СВЧ-интерферометра стенда ПН-3 в отсутствие плазмы. С помощью преобразования Гильберта были вычислены значения фазы, а также оценены величины шумов и фазовой нестабильности для референсного сигнала и сигнала ПЧ2. Также были определены значения разности фаз этих сигналов.
Отдельно была проанализирована возможность восстановления фазы с использованием одного сигнала ПЧ2, фаза рассчитывалась относительно этого же сигнала в начальный момент времени. За анализируемый период времени Δt = 3 с “блуждание” фазы не превышало Δj = 0.5°. Поскольку “блуждание” фазы много меньше измеряемой величины, при проведении интерферометрических измерений электронной плотности плазмы на стенде ПН-3 возможно восстановление фазы только по записанному сигналу ПЧ2.
Пример эволюции электронной плотности в ходе плазменного разряда на стенде ПН-3 представлен на рис. 10. Красной линией показан результат вычисления фазы с помощью преобразования Гильберта и компенсации систематической ошибки. Алгоритм вычисления систематической ошибки соответствовал описанному в предыдущем разделе.
Рис. 10. Развитие электронной плотности в ходе плазменного разряда на ПН-3.
Из рисунка также следует, что три из четырех методов извлечения фазы сигнала дают близкие результаты. Заметно отличается только результат, полученный при измерениях с помощью квадратурного детектора. Это различие обусловлено систематической ошибкой последнего, рассмотренной в предыдущем разделе.
Измерение фазы с применением квадратурного детектора обладает наименьшим шумом по сравнению с другими использованными в рамках данной работы методами. Однако при проведении измерений с использованием этого метода необходимо учитывать значительную систематическую ошибку. Эта ошибка может быть уменьшена путем более точной настройки детектора или путем использования более прецизионной электроники. Так, в частности, существуют готовые квадратурные демодуляторы, все элементы которых расположены в одном чипе (ADL5387, AD8347 и др.). Ввиду ряда технических сложностей измерения с устройством такого типа в рамках данного исследования не проводились.
Ошибки при проведении измерений с использованием детектора AD8302 обусловлены допустимым диапазоном измерений этого детектора – он может быть использован для регистрации изменений фазы в диапазоне от –π/2 до π/2. В случае превышения измеряемой разностью фаз значения Δj = 90° надо учитывать особенности детектора.
Как можно видеть на рис. 11, в начале разряда наблюдается резкий скачок плотности, предположительно связанный с состоянием газоразрядной трубки перед зажиганием плазмы: накопившийся на поверхности трубки газ попадает в общий поток и ионизуется, приводя к резкому кратковременному увеличению электронной плотности вдоль хорды зондирования. Максимальная скорость изменения фазы на данном этапе составила dφ/dt ≈ 2000 [2π/с]. Временные зависимости плотности, полученные разными методами, оказываются подобны и совпадают с точностью до систематической ошибки.
Рис. 11. Скачок плотности в начале плазменного разряда.
5. Заключение
В работе представлено сравнение различных способов извлечения фазы сигнала: вычисление фазы по оцифрованному сигналу (метод пересечения с нулем и метод, основанный на преобразовании Гильберта), применение детектора AD8302, применение квадратурной демодуляции. Использование каждого из них имеет свои особенности. При оцифровке сигнала промежуточной частоты интерферометра использование метода, основанного на преобразовании Гильберта, имеет преимущества перед методом вычисления фазы по пересечению с нулем из-за большей точности и временного разрешения. Применение детекторов AD8302 упрощает проведение измерений в режиме реального времени, поскольку их выходной сигнал пропорционален фазе, однако этот сигнал обладает наибольшим шумом из представленных методов, а линейная область работы AD8302 не превышает π. Метод квадратурной демодуляции обладает малыми шумами, что позволяет использовать его для регистрации малых колебаний фазы. В то же время необходимо учитывать возможные систематические ошибки, возникающие из-за неидеальности настройки и нелинейности квадратурного демодулятора.
В ходе тестирования системы регистрации фазы замечена систематическая ошибка в измерениях, которая зависит от разности фазы между входными сигналами и имеет вид δj = δj(j) = A sin(j + j0). После определения параметров этой ошибки проводилось успешное вычитание ее из экспериментальных данных.
About the authors
Е. Ю. Брагин
Национальный исследовательский центр “Курчатовский институт”
Author for correspondence.
Email: 970107@bk.ru
Russian Federation, 123182, Москва, пл. Академика Курчатова, 1
E. A. Бунин
Национальный исследовательский центр “Курчатовский институт”
Email: 970107@bk.ru
Russian Federation, 123182, Москва, пл. Академика Курчатова, 1
Д. Е. Диас Михайлова
Национальный исследовательский центр “Курчатовский институт”
Email: 970107@bk.ru
Russian Federation, 123182, Москва, пл. Академика Курчатова, 1
A. С. Дрозд
Национальный исследовательский центр “Курчатовский институт”; Национальный исследовательский ядерный университет “МИФИ”
Email: 970107@bk.ru
Russian Federation, 123182, Москва, пл. Академика Курчатова, 1; 115409, Москва, Каширское ш., 31
В. A. Жильцов
Национальный исследовательский центр “Курчатовский институт”
Email: 970107@bk.ru
Russian Federation, 123182, Москва, пл. Академика Курчатова, 1
Д. С. Сергеев
Национальный исследовательский центр “Курчатовский институт”
Email: 970107@bk.ru
Russian Federation, 123182, Москва, пл. Академика Курчатова, 1
А. Е. Сухов
Национальный исследовательский центр “Курчатовский институт”
Email: 970107@bk.ru
Russian Federation, 123182, Москва, пл. Академика Курчатова, 1
Э. Н. Хайрутдинов
Национальный исследовательский центр “Курчатовский институт”
Email: 970107@bk.ru
Russian Federation, 123182, Москва, пл. Академика Курчатова, 1
References
- Veron D. Submillimeter interferometry of high-density plasmas. Infrared and Millimeter Waves /Еd. by K.J. Button. Academic Press. 1979. V. 3. Р. 67.
- Onodera R., Watanabe H., Ishii Y. // Optical Review. 2005. V. 12. P. 29. https://doi.org/10.1007/s10043-005-0029-7
- Kuznetsov A.P. // J. Physics: Conference Series. 2016. V. 666. P. 012017. https://doi.org/10.1088/1742-6596/666/1/012017
- Zhang W., Wu T.Y., Li Y.G., Zhang Y.P. // J. Instrumentation. 2021. V. 16. P. P09010. https://doi.org/10.1088/1748-0221/16/09/P09010
- Mlynek A., Faugel H., Eixenberger H., Pautasso G., Sellmair G., ASDEX Upgrade Team // Rev. Scientific Instruments. 2017. V. 88. P. 023504. https://doi.org/10.1063/1.4975992
- Mlynek A., Pautasso G., Maraschek M., Eixenberger H., ASDEX Upgrade Team // Fusion Science and Technology. 2012. V. 61. P. 290. https://doi.org/10.13182/FST12-A13582
- Шуровский Д.О., Кутузов Д.С., Бунин Е.А., Сухов А.Е., Брагин Е.Ю. // Вопросы Атомной Науки и Техники. Серия Термоядерный Синтез. 2022. T. 45. № 2. P. 97. https://doi.org/10.21517/0202-3822-2022-45-2-97-104
- Data Sheet of AD8302. Analog Devices. Rev. A. 2002. https://www.analog.com/en/products/ad8302.html
- Drozd A., Sergeev D. // Rev. Scientific Instruments. 2022. V. 93. P. 063501. https://doi.org/10.1063/5.0087847
Supplementary files













