MK-200 Plasma Gun Facility
- Authors: Kostyushin V.A.1, Poznyak I.M.1,2, Toporkov D.A.1,2, Burmistrov D.A.1,3, Zhuravlev K.V.1, Lidzhigoryaev S.D.1,2, Usmanov R.R.1,3, Tsybenko V.Y.1, Nemchinov V.S1
-
Affiliations:
- State Scientific Center of the Russian Federation Troitsk Institute for Innovation and Fusion Research
- Moscow Institute of Physics and Technology (National Research University)
- National Research University Moscow Power Engineering Institute
- Issue: No 6 (2023)
- Pages: 28-34
- Section: ОБЩАЯ ЭКСПЕРИМЕНТАЛЬНАЯ ТЕХНИКА
- URL: https://bakhtiniada.ru/0032-8162/article/view/233258
- DOI: https://doi.org/10.31857/S0032816223050117
- EDN: https://elibrary.ru/ZJZVQP
- ID: 233258
Cite item
Full Text
Abstract
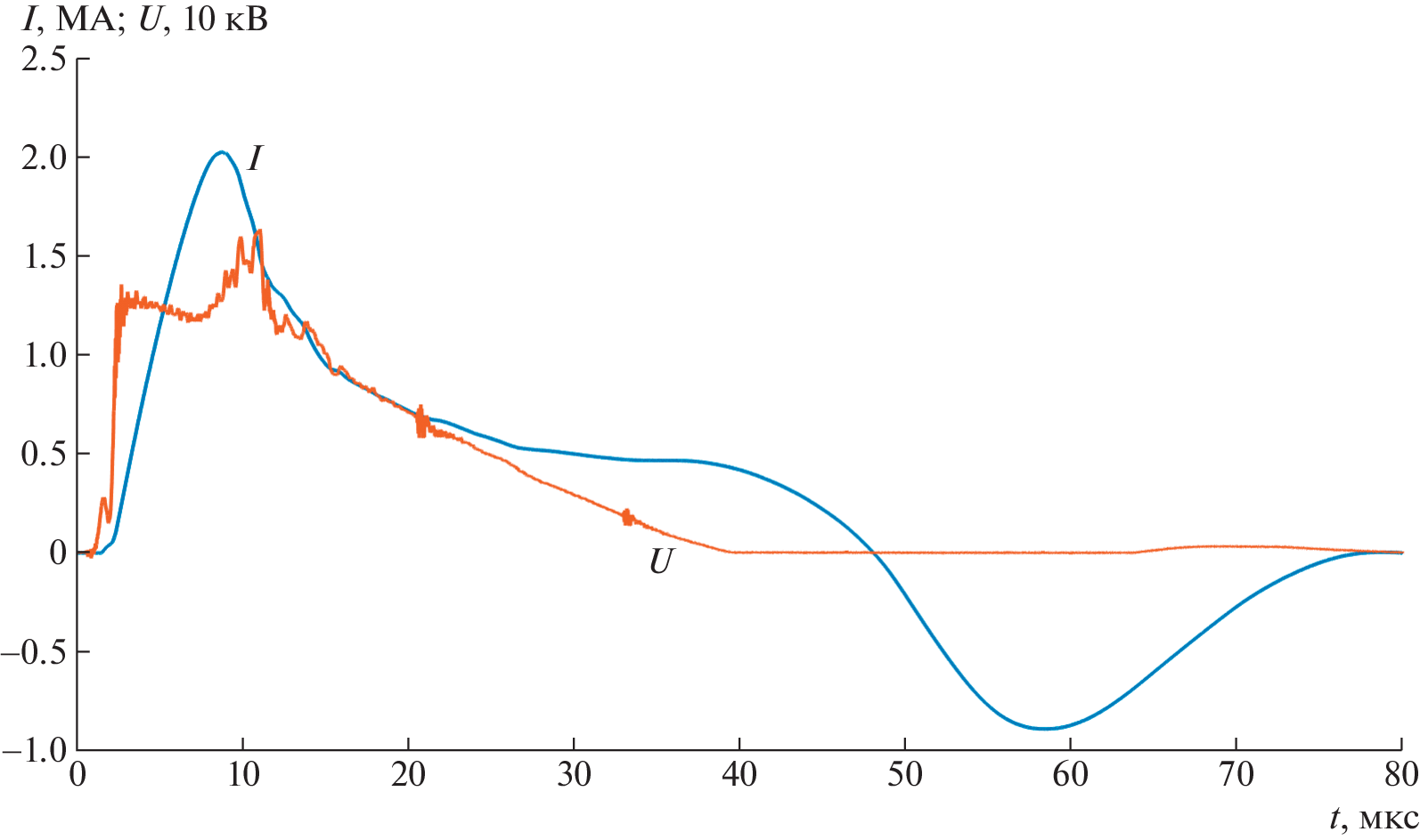
Plasma flows with high velocity, density, and energy are widely used in research on the interaction of plasma with materials, modeling of astrophysical processes, development of plasma thrusters and plasma radiation sources, and plasma injection into fusion devices. Electrodynamic plasma guns can be used to generate such flows. This paper describes the design features of a powerful pulsed plasma gun and diagnostic tools for measuring the parameters of the plasma flow generated by it.
About the authors
V. A. Kostyushin
State Scientific Center of the Russian Federation Troitsk Institute for Innovation and Fusion Research
Email: vakostyushin@triniti.ru
108840, Moscow, Russia
I. M. Poznyak
State Scientific Center of the Russian Federation Troitsk Institute for Innovation and Fusion Research; Moscow Institute of Physics and Technology (National Research University)
Email: vakostyushin@triniti.ru
108840, Moscow, Russia; 141701, Dolgoprudny, Moscow oblast, Russia
D. A. Toporkov
State Scientific Center of the Russian Federation Troitsk Institute for Innovation and Fusion Research; Moscow Institute of Physics and Technology (National Research University)
Email: vakostyushin@triniti.ru
108840, Moscow, Russia; 141701, Dolgoprudny, Moscow oblast, Russia
D. A. Burmistrov
State Scientific Center of the Russian Federation Troitsk Institute for Innovation and Fusion Research; National Research University Moscow Power Engineering Institute
Email: vakostyushin@triniti.ru
108840, Moscow, Russia; 111250, Moscow, Russia
K. V. Zhuravlev
State Scientific Center of the Russian Federation Troitsk Institute for Innovation and Fusion Research
Email: vakostyushin@triniti.ru
108840, Moscow, Russia
S. D. Lidzhigoryaev
State Scientific Center of the Russian Federation Troitsk Institute for Innovation and Fusion Research; Moscow Institute of Physics and Technology (National Research University)
Email: vakostyushin@triniti.ru
108840, Moscow, Russia; 141701, Dolgoprudny, Moscow oblast, Russia
R. R. Usmanov
State Scientific Center of the Russian Federation Troitsk Institute for Innovation and Fusion Research; National Research University Moscow Power Engineering Institute
Email: vakostyushin@triniti.ru
108840, Moscow, Russia; 111250, Moscow, Russia
V. Yu. Tsybenko
State Scientific Center of the Russian Federation Troitsk Institute for Innovation and Fusion Research
Email: vakostyushin@triniti.ru
108840, Moscow, Russia
V. S Nemchinov
State Scientific Center of the Russian Federation Troitsk Institute for Innovation and Fusion Research
Author for correspondence.
Email: vakostyushin@triniti.ru
108840, Moscow, Russia
References
- Позняк И.М., Архипов Н.И., Карелов С.В., Сафронов В.М., Топорков Д.А. // ВАНТ. Сер. Термоядерный синтез. 2014. Т. 37. Вып. 1. С. 70. https://doi.org/10.21517/0202-3822-2014-37-1-70-79
- Ананьев С.С., Крауз В.И., Мялтон В.В., Харрасов А.М. // ВАНТ. Сер. Термоядерный синтез. 2017. Т. 40. Вып. 1. С. 21. https://doi.org/10.21517/0202-3822-2017-40-1-21-35
- Ковальчук М.В., Ильгисонис В.И., Кулыгин В.М. // Природа. 2017. № 12. С. 33.
- Жильцов В.А., Кулыгин В.М. // ВАНТ. Сер. Термоядерный синтез. 2018. Т. 41. Вып. 3. С. 5. https://doi.org/10.21517/0202-3822-2018-41-3-5-20
- Toporkov D.A., Gavrilov V.V., Zhitlukhin A.M., Kochnev D.M., Kostyushin V.A., Poznyak I.M., Pikuz S.A., Ryazantsev S.N., Skobelev I.Yu. // 47th EPS Conference on Plasma Physics. EPS 2021. C. 545.
- Raman R. // Fusion Engineering and Design. 2008. V. 83. Iss. 10–12. P. 1368. https://doi.org/10.1016/j.fusengdes.2008.06.043
- Старостин А.Н., Житлухин А.М., Петрушевич Ю.В., Таран М.Д., Филиппов А.В., Фортов В.Е., Черковец В.Е. // Письма в ЖЭТФ. 2019. Т. 110. № 5–6 (9). С. 387. https://doi.org/10.1134/S0370274X19180061
- Модуль аналогового ввода AIN8-U60 [Электронный ресурс]. URL: http://dep.ru/catalog/68/ain8-u60/
Supplementary files









