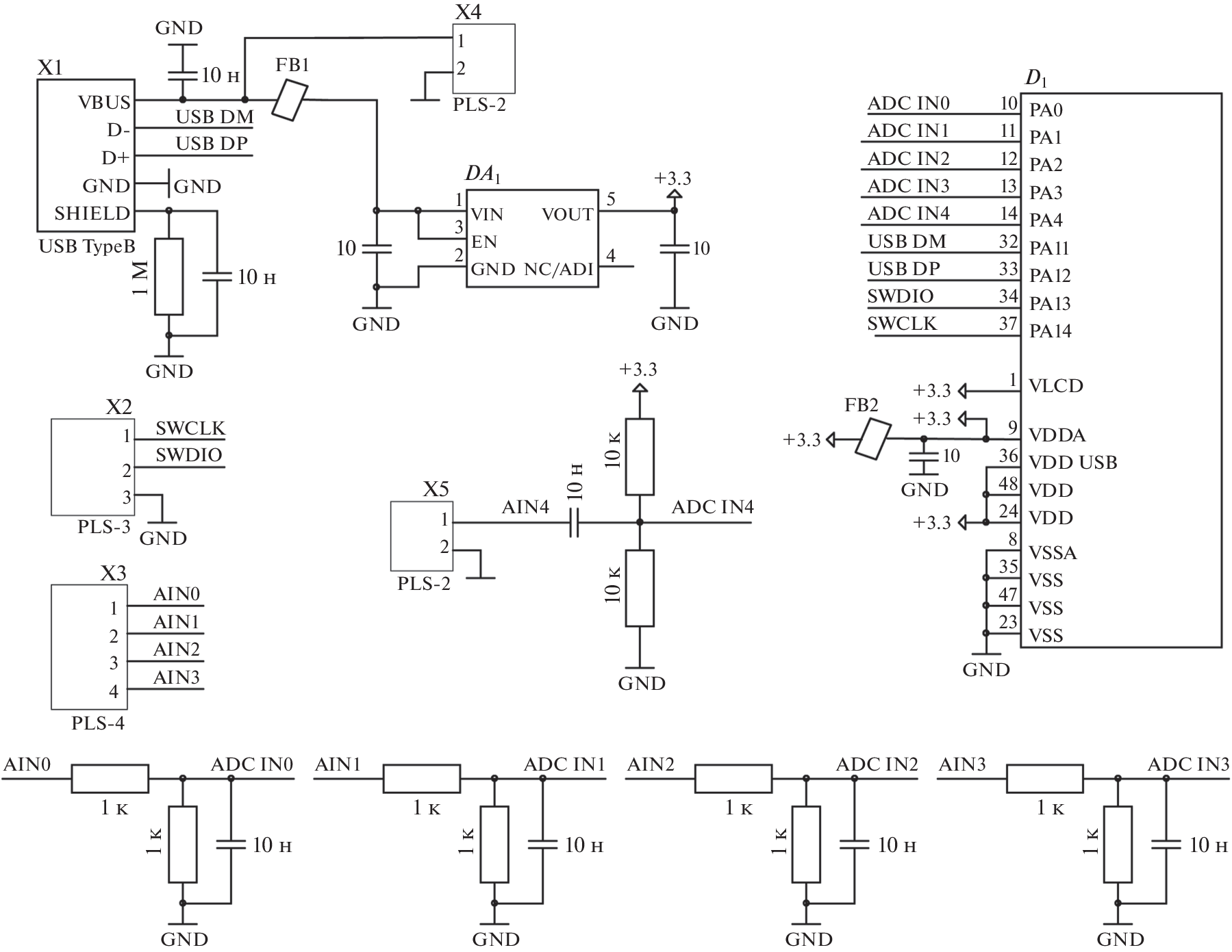
REGISTRATION OF THE STRANGE REFLEX
- Authors: Molodtsov V.O.1,2, Smirnov V.Y.3,4, Solnushkin S.D.3, Chihman V.N.3
-
Affiliations:
- Pavlov Institute of Physiology, Russian Academy of Sciences
- Saint Petersburg State Electrotechnical University
- Pavlov Institute of Physiology of the Russian Academy of Sciences
- Scientific and Technical Center “Radiation Ecology” (STC “RADEK”)
- Issue: No 3 (2023)
- Pages: 154-156
- Section: ПРИБОРЫ, ИЗГОТОВЛЕННЫЕ В ЛАБОРАТОРИЯХ
- URL: https://bakhtiniada.ru/0032-8162/article/view/138388
- DOI: https://doi.org/10.31857/S0032816223030242
- EDN: https://elibrary.ru/CWRFVW
- ID: 138388
Cite item
Full Text
Abstract
REGISTRATION OF THE STRANGE REFLEX
About the authors
V. O. Molodtsov
Pavlov Institute of Physiology, Russian Academy of Sciences; Saint Petersburg State Electrotechnical University
Email: instr@pleiadesonline.com
Russia, Leningrad region, village Pavlovo; Russia, Saint Petersburg
V. Yu. Smirnov
Pavlov Institute of Physiology of the Russian Academy of Sciences; Scientific and Technical Center “Radiation Ecology” (STC “RADEK”)
Email: instr@pleiadesonline.com
Russia, Leningrad region, village Pavlovo; Russia, Saint Petersburg
S. D. Solnushkin
Pavlov Institute of Physiology of the Russian Academy of Sciences
Email: instr@pleiadesonline.com
Russia, Leningrad region, village Pavlovo
V. N. Chihman
Pavlov Institute of Physiology of the Russian Academy of Sciences
Author for correspondence.
Email: instr@pleiadesonline.com
Russia, Leningrad region, village Pavlovo
References
- Hoffman H.S., Fleshler M. // American Journal of Psychology. 1964. V. 77. 307.
- Koch M. // Progress in Neurobiology. 1999. V. 59. P. 107.
- Ramirez-Moreno D., Sejnowski T. // Biol Cybern. 2012. V. 106 (3). P. 169.
Supplementary files



