A Software-Controlled Solid-State Miniature Thermostat
- Authors: Zelenkov V.A.1, Lebedev M.E.1, Rudyi A.S.1, Churilov A.B.1
-
Affiliations:
- Demidov Yaroslavl State University,
- Issue: No 3 (2023)
- Pages: 142-147
- Section: ЛАБОРАТОРНАЯ ТЕХНИКА
- URL: https://bakhtiniada.ru/0032-8162/article/view/138384
- DOI: https://doi.org/10.31857/S0032816223020313
- EDN: https://elibrary.ru/GUGOXL
- ID: 138384
Cite item
Full Text
Abstract
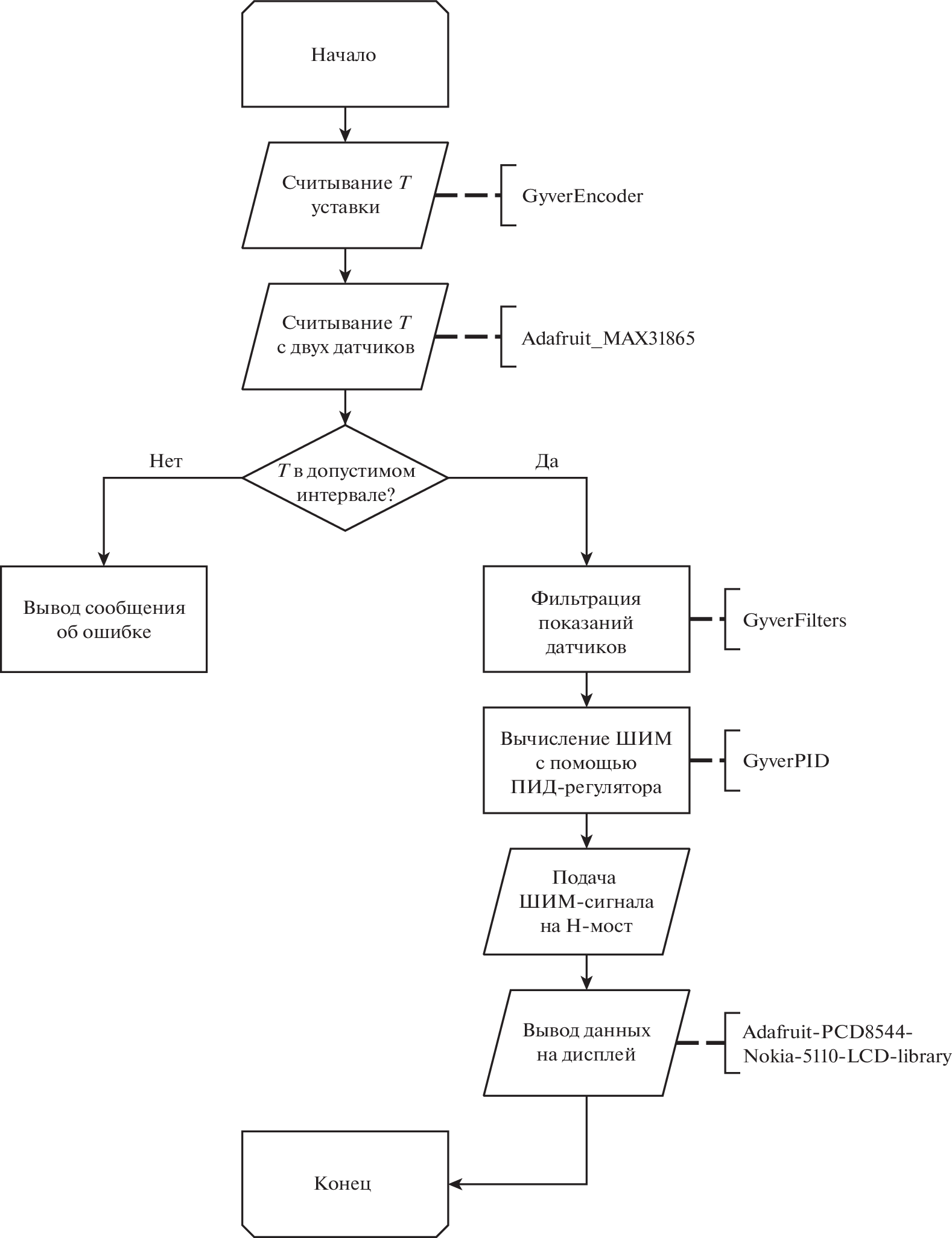
The design of a laboratory solid-state thermostat based on Peltier elements with an operating temperature range from −50 to +90°C is described. The thermostat is made from up-to-date circuitry components. Thin films, silicon chip fragments with analyzed structures, and other miniature objects with lateral dimensions of up to 15 × 15 mm can be used as a test sample. The sample thickness is limited by the thermal conductivity of its material, and it can be as large as 3 mm.
About the authors
V. A. Zelenkov
Demidov Yaroslavl State University,
Email: m.e.lebedev@ya.ru
150003, Yaroslavl, Russia
M. E. Lebedev
Demidov Yaroslavl State University,
Email: m.e.lebedev@ya.ru
150003, Yaroslavl, Russia
A. S. Rudyi
Demidov Yaroslavl State University,
Email: m.e.lebedev@ya.ru
150003, Yaroslavl, Russia
A. B. Churilov
Demidov Yaroslavl State University,
Author for correspondence.
Email: m.e.lebedev@ya.ru
150003, Yaroslavl, Russia
References
- Series Platinum RTDs: электронный ресурс. URL: https://www.infinite-electronic.ru/datasheet/27-700-102AAC-B00.pdf (дата обращения 19.07.2022)
- Термосопротивления: теория // Хабр – сообщество IT специалистов. URL: https://habr.com/ru/company/efo/blog/312898/ (дата обращения 19.07.2022)
- MAX31865 RTD-to-Digital Converter: электронный ресурс. URL: https://datasheets.maximintegrated.com/en/ds/MAX31865.pdf (дата обращения 19.07.2022)
- VNH2SP30-E − Automotive fully integrated H-bridge motor driver: электронный ресурс. URL: https://www.pololu.com/file/0J52/vnh2sp30.pdf (дата обращения 19.07.2022)
- Selvaraj S.P., Dhashnamoorthy S., Dhurun M., Kishore V. // International Research Journal of Engineering and Technology. 2020. V. 7. № 3. P. 2242.
- Peltier Element Efficiency: электронный ресурс. URL: https://www.meerstetter.ch/customer-center/compendium/71-peltier-element-efficiency (дата обращения 19.07.2022)
- Adafruit MAX31865: электронный ресурс. URL: https://github.com/adafruit/Adafruit_MAX31865 (дата обращения 19.07.2022)
- Alex Gyver Technologies: электронный ресурс. URL: https://alexgyver.ru/ (дата обращения 19.07.2022)
Supplementary files







