ЛЮМИНОМЕТР. ПРИНЦИП РАБОТЫ, УСТРОЙСТВО И РЕКОМЕНДАЦИИ ПРИ СБОРКЕ
- Авторы: Малышев Р.В.1, Силина Е.В.1
-
Учреждения:
- Институт биологии Коми научного центра УрО РАН
- Выпуск: № 3 (2023)
- Страницы: 108-115
- Раздел: ФИЗИЧЕСКИЕ ПРИБОРЫ ДЛЯ ЭКОЛОГИИ, МЕДИЦИНЫ, БИОЛОГИИ
- URL: https://bakhtiniada.ru/0032-8162/article/view/138379
- DOI: https://doi.org/10.31857/S0032816223020234
- EDN: https://elibrary.ru/GTQJWI
- ID: 138379
Цитировать
Полный текст
Аннотация
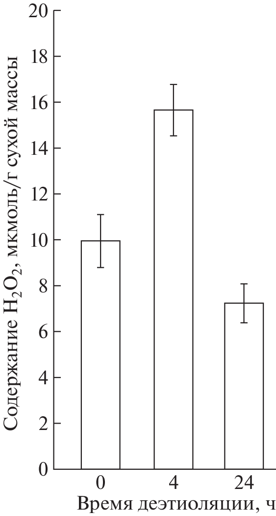
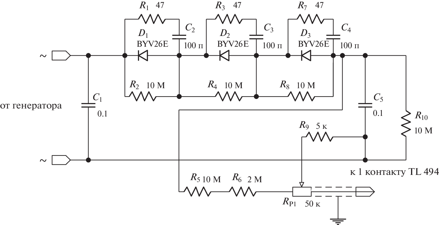
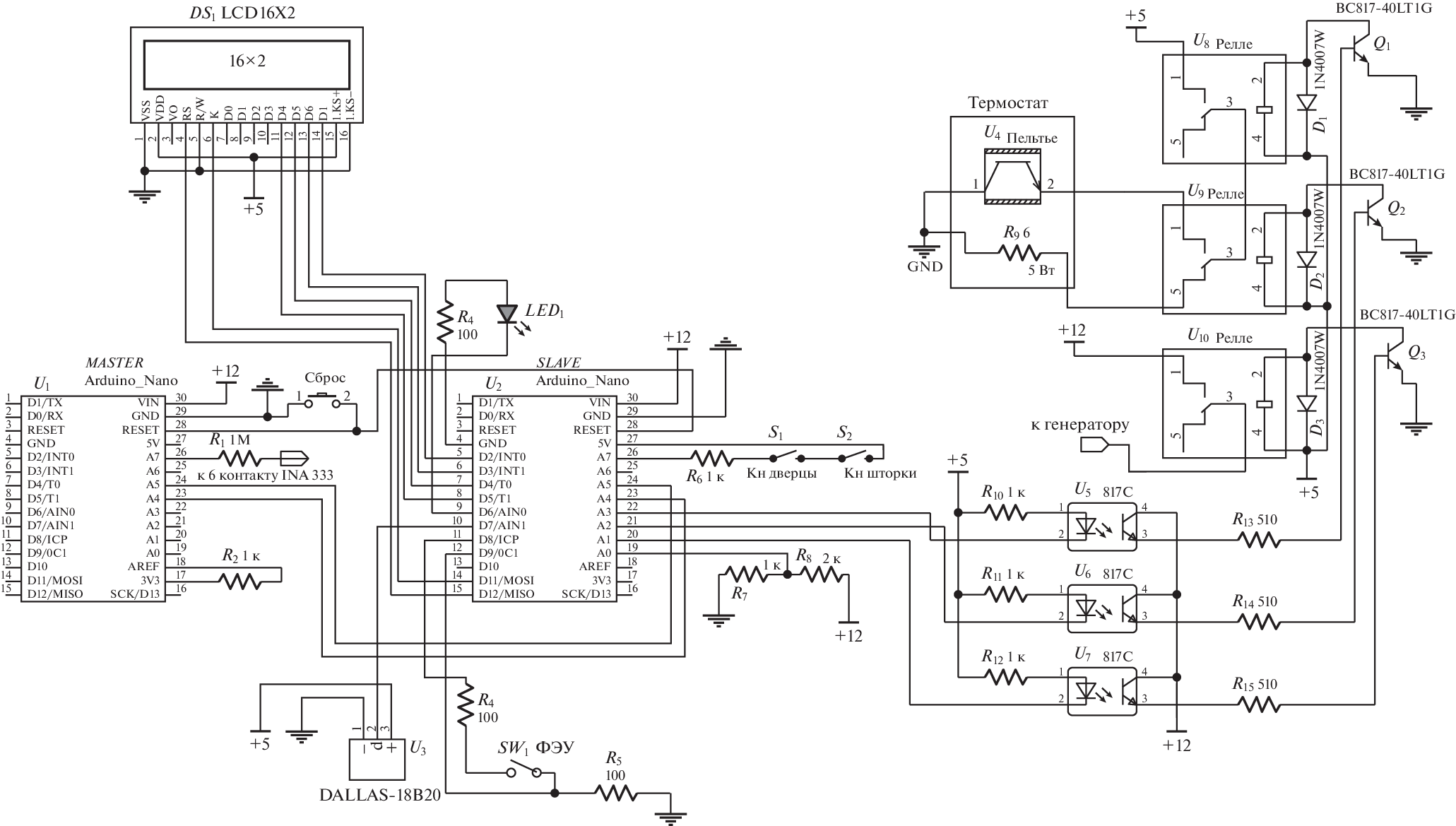
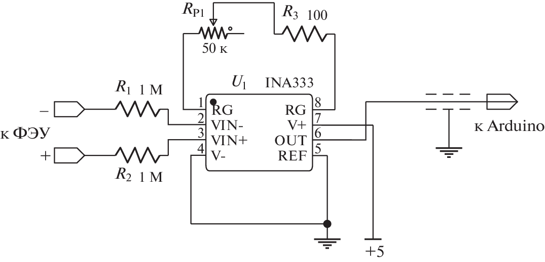
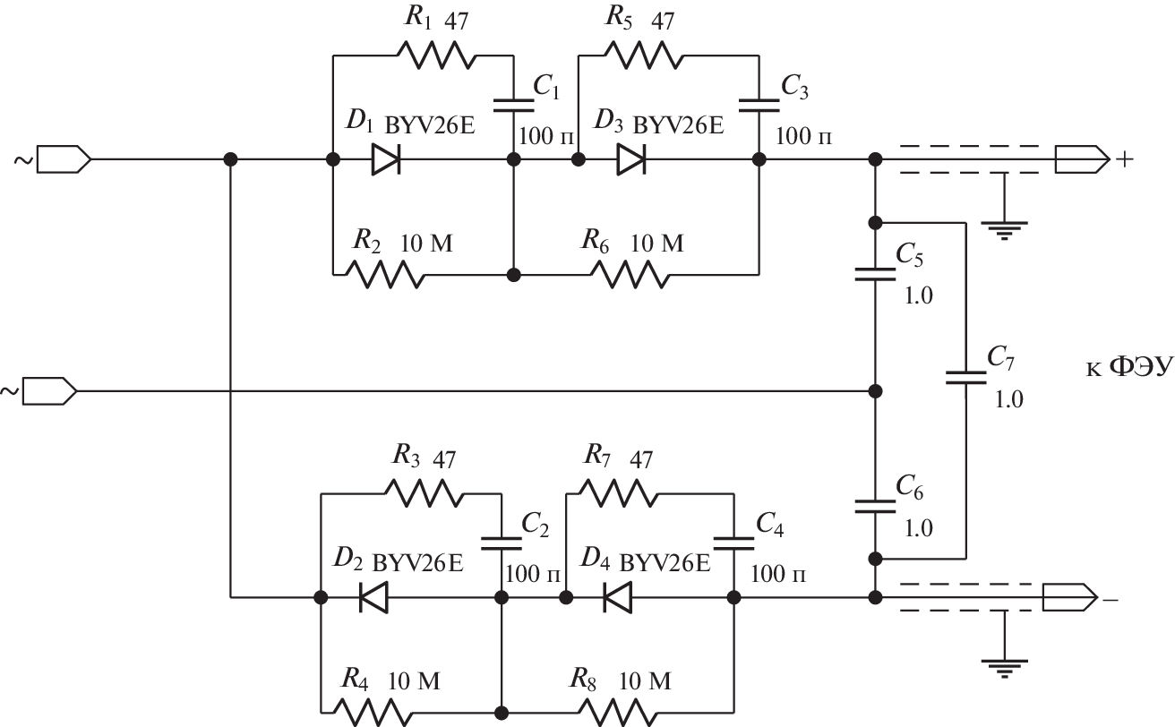
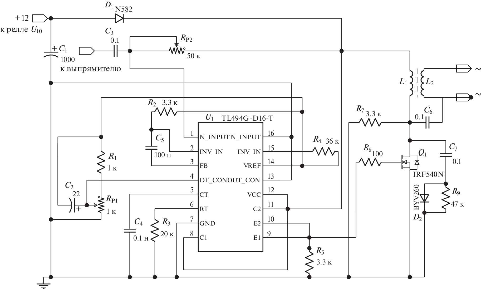
Описано устройство и принцип работы люминометра, предназначенного для определения концентрации пероксида водорода в водных растворах посредством измерения интенсивности светового потока. Обозначены ключевые моменты, на которые следует обратить внимание при изготовлении прибора. Описаны результаты лабораторных испытаний, согласно которым в диапазоне концентраций пероксида водорода от 0.12 до 1.95 ⋅ 10−6 М сохраняется линейная зависимость (r2 = 0.97) интенсивности сигнала от концентрации H2O2. Представлены результаты измерения содержания пероксида водорода в листьях пшеницы в процессе деэтиоляции.
Об авторах
Р. В. Малышев
Институт биологии Коми научного центра УрО РАН
Email: malrus@ib.komisc.ru
Россия, 167982, Сыктывкар, ул. Коммунистическая, 28
Е. В. Силина
Институт биологии Коми научного центра УрО РАН
Автор, ответственный за переписку.
Email: silina@ib.komisc.ru
Россия, 167982, Сыктывкар, ул. Коммунистическая, 28
Список литературы
- Цаплев Ю.В. Хемилюминесцентное определение пероксида водорода // В кн. Люминесцентный анализ. М.: Наука, 2015. Глава 8. С. 228−244.
- Бабко А.К., Дубовенко Л.И., Луковская Н.М. Хемилюминесцентный анализ. Киев: Киевская книжная фабрика Октябрь, 1966.
- МУК 4.1.966-99* Методы контроля. Химические факторы. Определение общего железа в питьевой и пресной воде хемилюминесцентным методом. Дата введения 2000-06-01.
- Образцов И.В., Годков М.А. // Молекулярная медицина. 2013. № 4. С. 3.
- Ибрагимова Д.А., Камиль О.М., Янькова Т.В., Яштулов Н.А., Зайцев Н.К. // Химия и технология органических веществ. 2017. Т. 12. № 6. С. 71. https://doi.org/10.32362/2410-6593-2017-12-6-71-76
- Garmash E.V., Velegzhaninov I.O., Grabelnych O.I., Borovik O.A., Silina E.V., Voinikov V.K., Golovko T.K. // Journal of Plant Physiology. 2017. V. 215. P. 110. https://doi.org/10.1016/j.jplph.2017.05.023
Дополнительные файлы














