ИСПЫТАТЕЛЬНЫЙ ГЕНЕРАТОР СИГНАЛОВ ПРОИЗВОЛЬНОЙ ФОРМЫ
- Авторы: Пиксаев В.М.1, Зайчиков Д.И.1, Пьянзин Д.В.2
-
Учреждения:
- ПАО “Электровыпрямительˮ
- Национальный исследовательский Мордовский государственный университет им. Н.П. Огарёва
- Выпуск: № 2 (2023)
- Страницы: 64-72
- Раздел: ЭЛЕКТРОНИКА И РАДИОТЕХНИКА
- URL: https://bakhtiniada.ru/0032-8162/article/view/138326
- DOI: https://doi.org/10.31857/S003281622302009X
- EDN: https://elibrary.ru/PXUQVZ
- ID: 138326
Цитировать
Полный текст
Аннотация
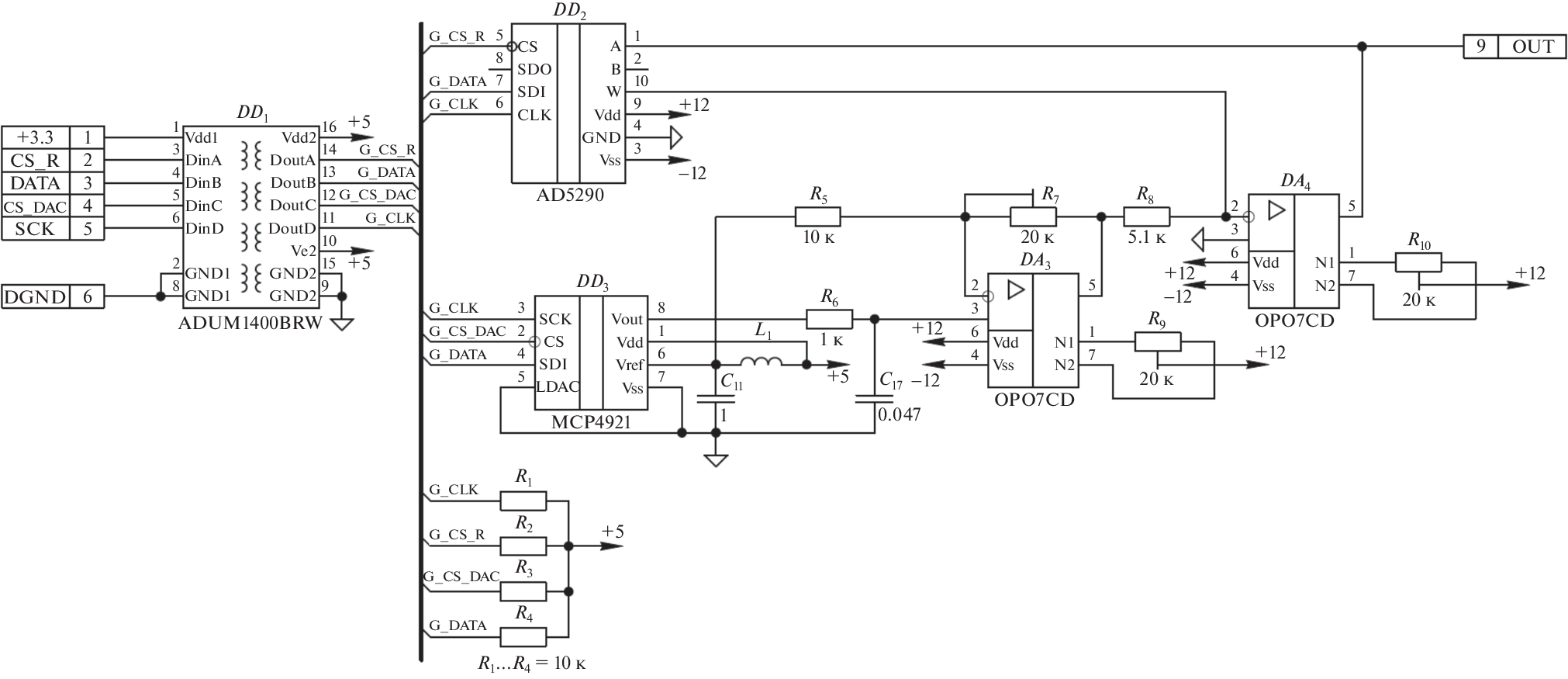
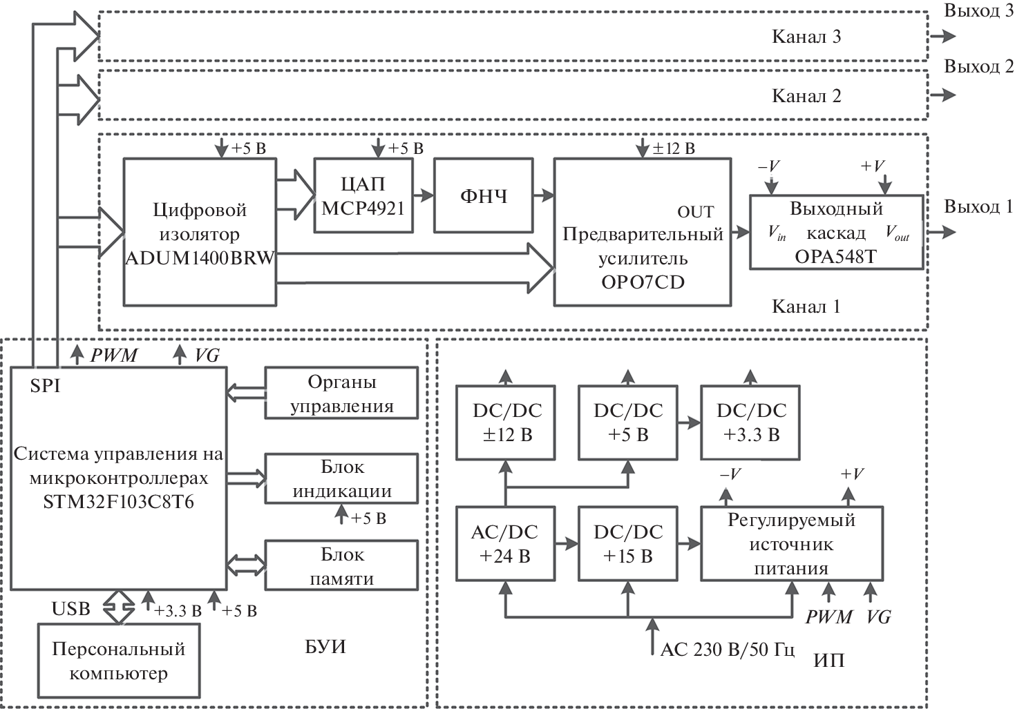
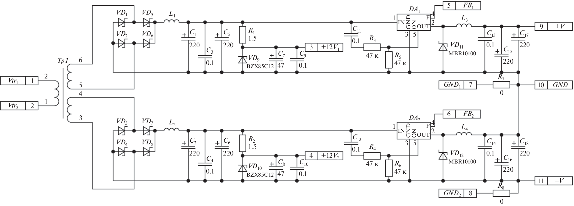
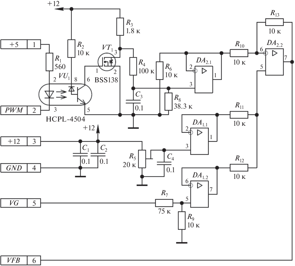
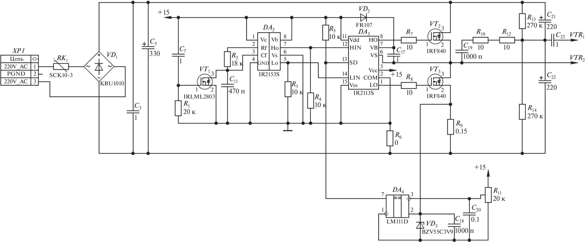
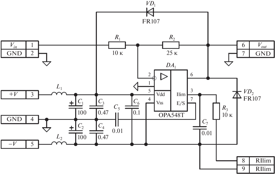
Представлены результаты разработки трехканального генератора сигналов произвольной формы с функцией программируемого источника питания для настройки и отладки плат систем автоматического управления преобразовательными устройствами, требующими синхронизации с сетью. Особенностями устройства являются возможность имитации трехфазной искаженной сети для проверки и настройки синхронизации плат управления, а также наличие гальванической развязки между тремя каналами, что позволяет использовать генератор в качестве источника питания трехфазных цепей. Генератор обеспечивает формирование выходных сигналов для каждого из каналов в диапазоне напряжений ±25 В с максимальным током до 2 А. Частотный диапазон переменных сигналов генератора 0.01–10 кГц. В настоящее время генератор применяется на ПАО “Электровыпрямительˮ для имитации провалов, искажений сети и перекосов фаз, для настройки систем фазовой автоподстройки частоты, а также аналоговых и цифровых фильтров.
Об авторах
В. М. Пиксаев
ПАО “Электровыпрямительˮ
Email: pyanzin-dv@yandex.ru
Россия, 430001, Республика Мордовия, Саранск, ул. Пролетарская, 126
Д. И. Зайчиков
ПАО “Электровыпрямительˮ
Email: pyanzin-dv@yandex.ru
Россия, 430001, Республика Мордовия, Саранск, ул. Пролетарская, 126
Д. В. Пьянзин
Национальный исследовательский Мордовский государственный университет им. Н.П. Огарёва
Автор, ответственный за переписку.
Email: pyanzin-dv@yandex.ru
Россия, 430005, Республика Мордовия, Саранск, ул. Большевистская, 68
Список литературы
- Куско А., Томпсон М. Качество энергии в электрических сетях / Пер. с англ. А.Н. Рабодзея. М.: Додэка-ХХI, 2008.
- Милешин В.И. Транзисторная преобразовательная техника. М.: Техносфера, 2005.
- Бурков А.Т. Электронная техника и преобразователи. Учеб. для вузов трансп. M.: Транспорт, 1999.
- Потехин В.А. Схемотехника цифровых устройств: учеб. пособие для вузов. Томск: В-Спектр, 2012.
- Carter B., Mancini R. Op Amps for Everyone: Newnes. 5th edition. 2017.
- https://www.tdk-electronics.tdk.com/inf/80/db/fer/er_35_20_11.pdf
- https://www.ti.com/lit/ds/symlink/lm2596.pdf
Дополнительные файлы













