МЕТОДИКА ОЦЕНКИ ВЕЛИЧИНЫ ГЕНЕРИРУЕМОЙ МОЩНОСТИ ОРОТРОНОВ С ДВУХРЯДНОЙ ПЕРИОДИЧЕСКОЙ СТРУКТУРОЙ В ДИАПАЗОНЕ 180–400 ГГц
- Авторы: Мясин Е.А.1, Евдокимов В.В.1, Ильин А.Ю.1
-
Учреждения:
- Фрязинский филиал Института радиотехники и электроники им. В.А. Котельникова РАН
- Выпуск: № 2 (2023)
- Страницы: 58-63
- Раздел: ЭЛЕКТРОНИКА И РАДИОТЕХНИКА
- URL: https://bakhtiniada.ru/0032-8162/article/view/138325
- DOI: https://doi.org/10.31857/S0032816223020088
- EDN: https://elibrary.ru/PXSTIM
- ID: 138325
Цитировать
Полный текст
Аннотация
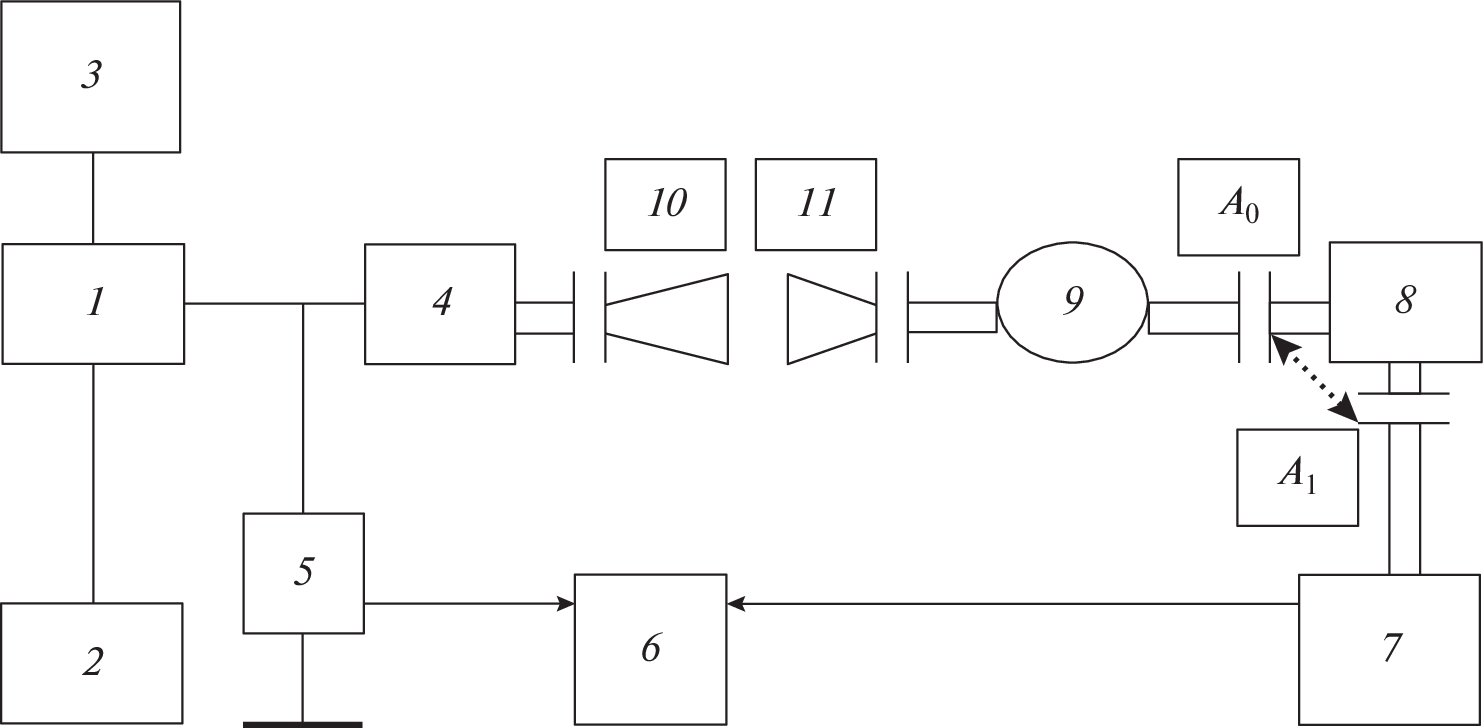
Описана методика оценки величины генерируемой мощности экспериментальными макетами оротронов с двухрядной периодической структурой, работающих в импульсном режиме с длительностью импульса 2 ⋅ 10–6 с и периодом следования 0.02 с в диапазоне частот от 180 до 400 ГГц. Для реализации методики создан стенд для проведения измерений ослабления СВЧ-тракта в широком частотном диапазоне (180–400 ГГц) на основе ламп обратной волны ОВ-66 (180–260 ГГц) и ОВ-65 (260–360 ГГц), непакетированных в магнитную фокусирующую систему, и показана возможность их работы в импульсном режиме питания с большой скважностью.
Об авторах
Е. А. Мясин
Фрязинский филиал Института радиотехники и электроники им. В.А. Котельникова РАН
Email: eam168@ms.ire.rssi.ru
Россия, 141190, Московской обл., Фрязино, пл. Введенского, 1
В. В. Евдокимов
Фрязинский филиал Института радиотехники и электроники им. В.А. Котельникова РАН
Email: eam168@ms.ire.rssi.ru
Россия, 141190, Московской обл., Фрязино, пл. Введенского, 1
А. Ю. Ильин
Фрязинский филиал Института радиотехники и электроники им. В.А. Котельникова РАН
Автор, ответственный за переписку.
Email: eam168@ms.ire.rssi.ru
Россия, 141190, Московской обл., Фрязино, пл. Введенского, 1
Список литературы
- Русин Ф.С., Богомолов Г.Д. // Письма в ЖЭТФ. 1966. Т. 4. № 6. С. 236.
- Мясин Е.А. // Радиотехника. 2004. № 2. С. 22.
- Мясин Е.А., Соловьёв А.Н. // Радиотехника и электроника. 2021. Т. 66. № 7. С. 673. https://doi.org/10.31857/S0033849421070093
- Мясин Е.А. // Радиотехника и электроника. 2008. Т. 53. № 9. С. 1.
- Мясин Е.А., Евдокимов В.В., Ильин А.Ю. // Труды II Всероссийской микроволновой конференции. М.: Изд-во ИРЭ РАН, 2014. С. 322.
- Мясин Е.А., Евдокимов В.В., Ильин А.Ю. // Изв. вузов. Радиофизика. 2016. Т. 59. № 5. С. 409.
- Негирев А.А., Фёдоров А.С. // Электронная техника. 1999. № 4. С. 41.
- Аплеталин В.Н., Дьяконова О.А., Казанцев Ю.Н., Солосин В.С. // Измерительная техника. 1991. № 7. С. 40.
Дополнительные файлы








