АЛГОРИТМ РАБОТЫ ЦИФРОВОГО МОДУЛЯ УСТРОЙСТВА ДЛЯ ДЕТЕКТИРОВАНИЯ ПРОЛЕТНЫХ ИМПУЛЬСОВ
- Авторы: Сухачев К.И.1, Телегин А.М.1, Григорьев Д.П.1, Шестаков Д.А.1, Дорофеев А.С.1
-
Учреждения:
- Самарский национальный исследовательский университет им. академика С.П. Королева
- Выпуск: № 2 (2023)
- Страницы: 46-51
- Раздел: ТЕХНИКА ЯДЕРНОГО ЭКСПЕРИМЕНТА
- URL: https://bakhtiniada.ru/0032-8162/article/view/138321
- DOI: https://doi.org/10.31857/S003281622301024X
- EDN: https://elibrary.ru/PWFVXL
- ID: 138321
Цитировать
Полный текст
Аннотация
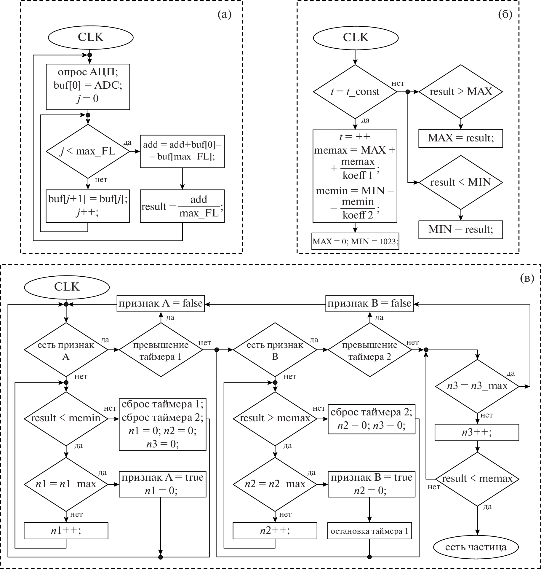
Описаны метод и устройство детектирования пролетных импульсов в системе управления линейного электродинамического ускорителя. Представлены структура адаптивного детектора частиц и принцип, позволяющий повысить достоверность детектирования импульса ожидаемой формы на фоне шумов различной природы происхождения.
Об авторах
К. И. Сухачев
Самарский национальный исследовательский университет им. академика С.П. Королева
Email: talex85@mail.ru
Россия, 443086, Самара, Московское ш., 34
А. М. Телегин
Самарский национальный исследовательский университет им. академика С.П. Королева
Email: talex85@mail.ru
Россия, 443086, Самара, Московское ш., 34
Д. П. Григорьев
Самарский национальный исследовательский университет им. академика С.П. Королева
Email: talex85@mail.ru
Россия, 443086, Самара, Московское ш., 34
Д. А. Шестаков
Самарский национальный исследовательский университет им. академика С.П. Королева
Email: talex85@mail.ru
Россия, 443086, Самара, Московское ш., 34
А. С. Дорофеев
Самарский национальный исследовательский университет им. академика С.П. Королева
Автор, ответственный за переписку.
Email: talex85@mail.ru
Россия, 443086, Самара, Московское ш., 34
Список литературы
- Телегин А.М., Пияков А.В. // ПТЭ. 2017. № 6. С. 101. https://doi.org/10.7868/S0032816217060131
- Семкин Н.Д., Воронов К.Е., Телегин А.М., Изюмов М.В., Сухачев К.И. // Физика волновых процессов и радиотехнические системы. 2012. № 1. С. 79.
- Семкин Н.Д., Пияков А.В., Воронов К.Е., Богоявленский Н.Л., Горюнов Д.В. // ПТЭ. 2007. № 2. С. 140.
- Piyakov A.V., Rodin D.V., Rodina M.A., Telegin A.M., Kondratiev S.N. // CEUR Workshop Proceedings. 2018. V. 2212. P. 158. https://doi.org/10.18287/1613-0073-2018-2212-158-164
- Герштейн Г.М. Моделирование полей методом электростатической индукции. М.: Наука, 1970.
- Иновенков А.Н., Константинов О.В., Пирогов В.И. // ЖТФ. 1993. Т. 63. Вып. 9. С. 1.
- Thomas E., Auer S., Drake K., Horányi M., Munsat T., Shu A. // Planetary and Space Science. 2013. V. 89. P. 71. https://doi.org/10.1016/j.pss.2013.09.004
- Brakel J.P.G. Robust peak detection algorithm using z-scores. Stack Overflow. 2014. URL: https://stackoverflow.com/questions/22583391/peak-signal-detection-in-realtime-timeseries-data/22640362#22640362 (Дата обращения: 20.05.2022).
- Каламбет Ю.А., Мальцев С.А., Козьмин Ю.П. // Заводская лаборатория. Диагностика материалов. 2015. Т. 81. № 1–I. С. 69.
Дополнительные файлы









