Realization of Two-Wire and Four-Wire Electrical Resistance Measurement Schemes in Dynamic Experiments
- Authors: Kulish M.I.1, Emelyanov A.N.1, Golyshev A.A.1, Dudin S.V.1, Shakhrai D.V.1
-
Affiliations:
- Institute of Problems of Chemical Physics, Russian Academy of Sciences
- Issue: No 1 (2023)
- Pages: 100-111
- Section: ОБЩАЯ ЭКСПЕРИМЕНТАЛЬНАЯ ТЕХНИКА
- URL: https://bakhtiniada.ru/0032-8162/article/view/138289
- DOI: https://doi.org/10.31857/S0032816222060155
- EDN: https://elibrary.ru/JPXKJU
- ID: 138289
Cite item
Full Text
Abstract
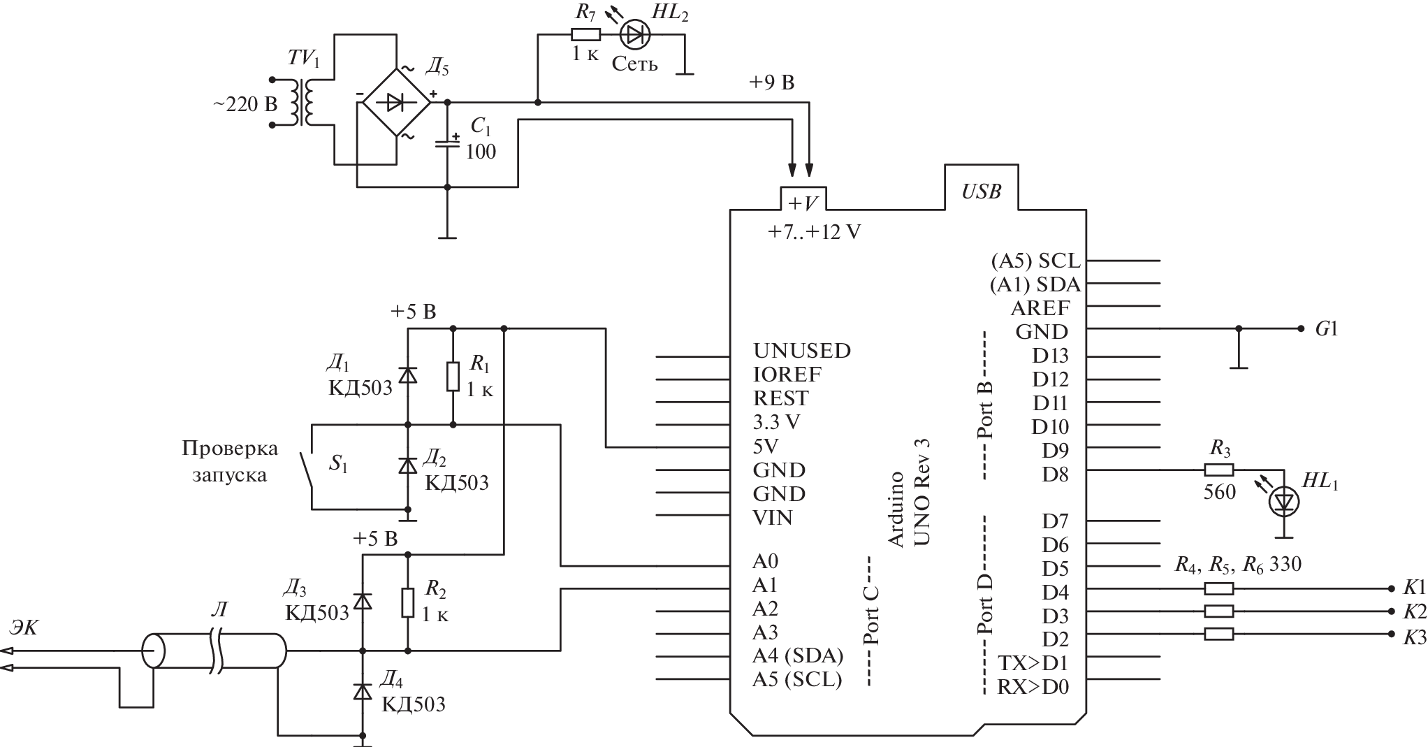
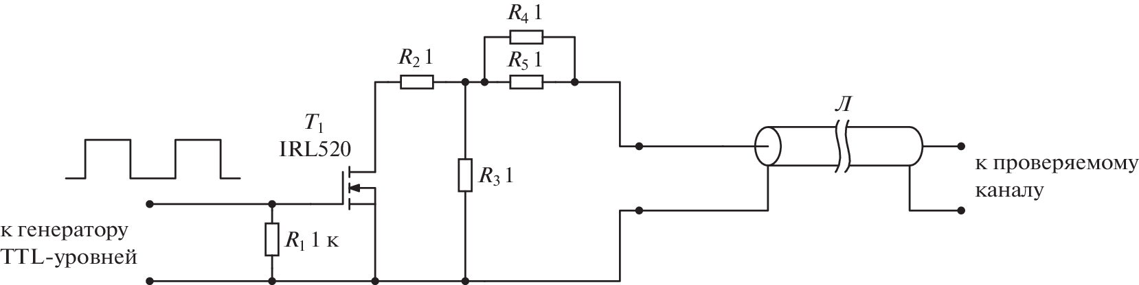
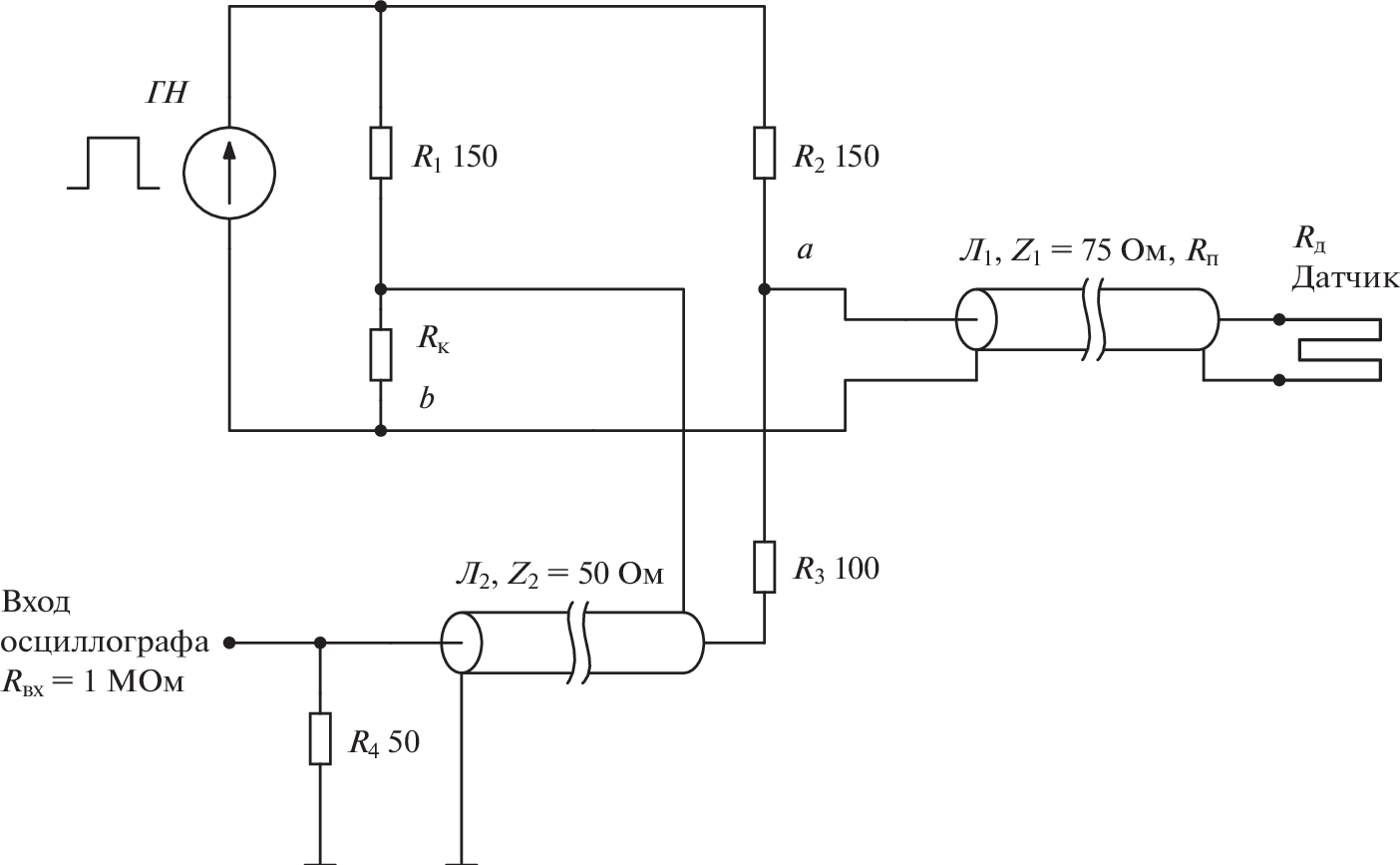
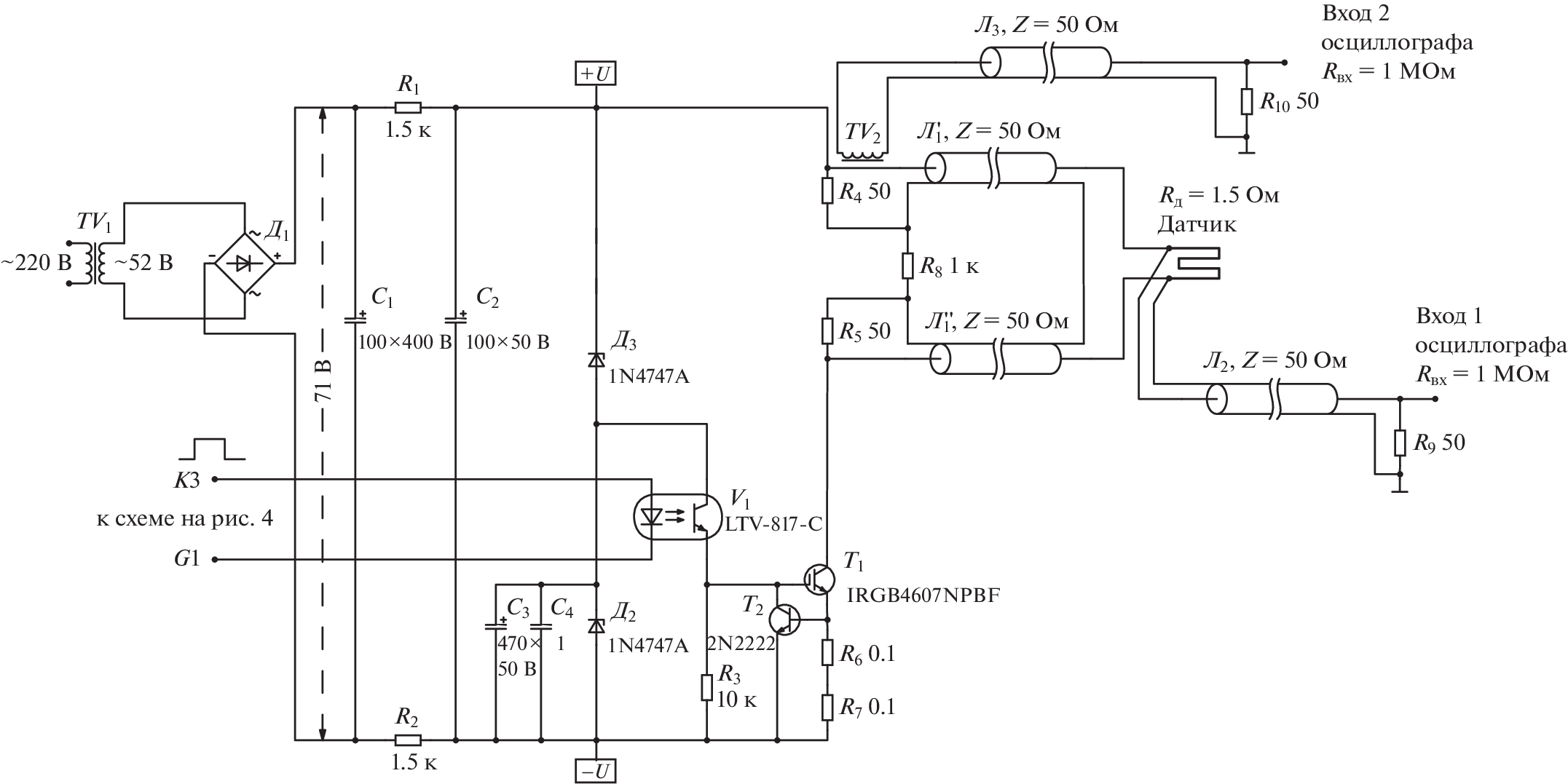
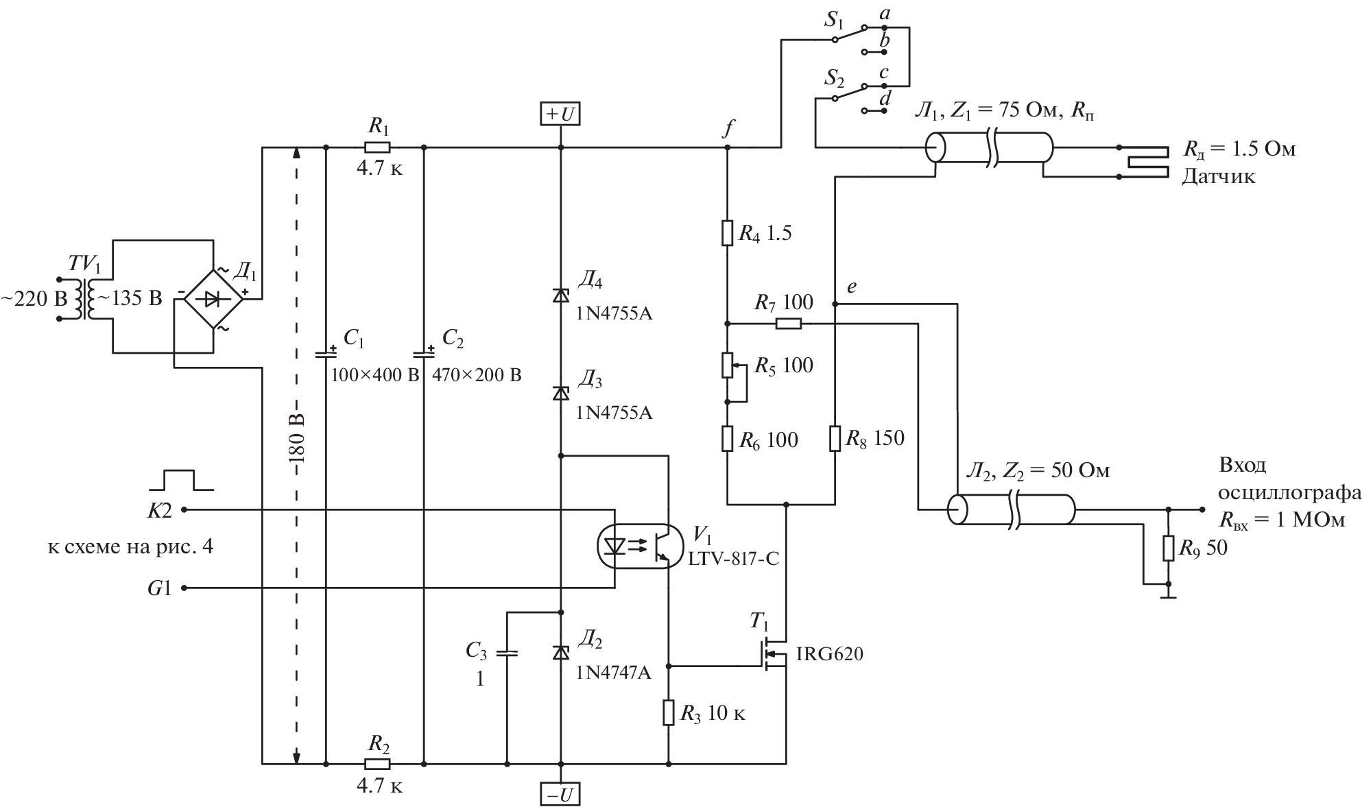
The realization of schemes for measuring rapidly changing resistances in dynamic (explosive) experiments is considered. Practical schemes of two-wire and four-wire resistance measurement techniques are presented. The results of the application of the described techniques in an explosive experiment are presented.
About the authors
M. I. Kulish
Institute of Problems of Chemical Physics, Russian Academy of Sciences
Email: emelyanov@ficp.ac.ru
142432, Chernogolovka, Moscow oblast, Russia
A. N. Emelyanov
Institute of Problems of Chemical Physics, Russian Academy of Sciences
Email: emelyanov@ficp.ac.ru
142432, Chernogolovka, Moscow oblast, Russia
A. A. Golyshev
Institute of Problems of Chemical Physics, Russian Academy of Sciences
Email: emelyanov@ficp.ac.ru
142432, Chernogolovka, Moscow oblast, Russia
S. V. Dudin
Institute of Problems of Chemical Physics, Russian Academy of Sciences
Email: emelyanov@ficp.ac.ru
142432, Chernogolovka, Moscow oblast, Russia
D. V. Shakhrai
Institute of Problems of Chemical Physics, Russian Academy of Sciences
Author for correspondence.
Email: emelyanov@ficp.ac.ru
142432, Chernogolovka, Moscow oblast, Russia
References
- Фортов В.Е. // УФН. 2007. Т. 177. № 4. С. 347.
- Зельдович Я.Б., Райзер Ю.П. Физика ударных волн и высокотемпературных гидродинамических явлений. М.: Физматгиз, 1963.
- Nellis W.J., Holmes N.C., Mitchell A.C., Hamilton D.C., Nicol M. // The Journal of Chemical Physics. 1997. V. 107. P. 9096.
- Гилев С.Д. // Физика горения и взрыва. 2011. Т. 47. № 4. С. 3.
- Molodets A.M., Shakhray D.V., Golyshev A.A., Fortov V.E. // Phys. Rev. B. 2007. V. 75. P. 224111. https://doi.org/10.1103/PhysRevB.75.224111
- Berrada M., Secco R.A. // Frontiers in earth science. 2021. V. 9. Article. 732289. https://doi.org/10.3389/feart.2021.732289
- Канель Г.И., Разоренов С.В., Уткин А.В., Фортов В.Е. Ударно-волновые явления в конденсированных средах. М.: Янус-К, 1996.
- Голышев А.А., Молодец А.М. // ФГВ. 2013. V. 49. № 3. С. 106. https://doi.org/10.1134/S0010508213020135
- Yiannakopoulos G. A review of manganin gauge technology for measurements in the gigapascal range // MRL Technical Report. 1990. MRL-TR-90-5.
- Mashimo T., Hanaoka Y., Nagayama K. // Journal of Applied Physics. 1988. V. 63. P. 327. https://doi.org/10.1063/1.340298
- Якушев В.В. // ФГВ. 1978. Т. 14. № 2. С. 3.
- Grady D.E. //Review of Scientific Instruments. 1969. V. 40. P. 1399. https://doi.org/10.1063/1.1683808
- Fowles G.R., Duvall G.E., Asay J., Bellamy P., Feistmann F., Grady D., Michaels T., Mitchel R. // Review of Scientific Instruments. 1970. V. 41. P. 984. https://doi.org/10.1063/1.1684739
- Tasker D.G. // Shock Compression of Condensed Matter: AIP Conference Proceedings. 2017. V. 1793. P. 060028. https://doi.org/10.1063/1.4971584
- SPICE-cимyлятop LTspice URL: https://www.analog.com/ru/design-center/design-tools-and-calculators/ltspice-simulator.html
- Хоровиц П., ХиллУ. Искусство схемотехники. М.: Мир, 1984.
Supplementary files












