Biomass and Functional Diversity of Microbial Communities in Catenas of Virgin and Arable Gray Soils and Chernozems
- Authors: Dushchanova K.S.1, Ukrainskiy P.A.2, Kashirskaya N.N.1, Khomutova T.E.1, Borisov A.V.1
-
Affiliations:
- Institute of Physicochemical and Biological Problems in Soil Science of the Russian Academy of Sciences
- Belgorod State National Research University
- Issue: No 2 (2024)
- Pages: 286-302
- Section: SOIL BIOLOGY
- URL: https://bakhtiniada.ru/0032-180X/article/view/261910
- DOI: https://doi.org/10.31857/S0032180X24020078
- EDN: https://elibrary.ru/XYJKZI
- ID: 261910
Cite item
Full Text
Abstract
The biomass and functional diversity of microbial communities were studied in the watershed, transit, and accumulative positions in catenas of virgin gray soils (Luvic Retic Phaeozems) and chernozems (Haplic Chernozems) of the “Belogorye” nature reserve and arable variants outside the reserve. Microbial biomass was determined by the substrate induced respiration (SIR) and the determination of the content of phospholipids. Multisubstrate testing of respiratory responses in the MicroResp system after the addition of amino acids, carboxylic acids and carbohydrates was carried out. It was established that in the virgin chernozem, microbial biomass decreased in from the watershed towards the accumulative part of the slope; in the gray forest soil, minimal values were in the transit part of the catena. In the plowed horizon of agrochernozems, it was close in all parts of the catena and 2–3.5 times less than in virgin chernozems. For the agro-gray soils, an increase in microbial biomass was fixed in the soils of the transit and accumulative parts of the catena. Cluster analysis of respiratory responses in the 0–10 and 10–20 cm layers identified two groups of the most demanded substrates. The first group in both layers included citric and ketoglutaric acids, the second – fructose and succinic acid. Ascorbic acid, sucrose, and glutamine were included in the first group in the 0–10 cm layer and in the second group (along with asparagine and glycine) in the 10–20 cm layer. In all virgin and arable catenas, an increase in metabolic diversity was noted from the watershed to the accumulative part of the catena. At the same time, plowing led to its decrease in the 0–10 cm layer: up to 1.5 times in chernozems and up to 4 times in gray soils. In the 10–20 cm layer, similar trend was observed, except for the agro-gray soil in the transit part of the catena, where the number of significant responses increased 3.6 times in comparison with the virgin variant.
Full Text
ВВЕДЕНИЕ
Многолетняя распашка и связанные с ней изменения водно-воздушного режима почв, отчуждение больших объемов фитомассы, использование химических удобрений и средств защиты растений неизбежно оказывают влияние на почвенные микробные сообщества. В такой ситуации изменения состояния микробных сообществ, связанные с антропогенными воздействиями, могут быть оценены путем сравнения с эталонными почвами, в качестве которых могут использоваться почвы заповедных территорий. Такие исследования проводились, например, на территории Стрелецкого участка Центрально Черноземного заповедника [3] и заповедника “Белогорье” (Белгородская область). Для последнего проведены исследования условий почвообразования [9] и почвенного покрова [18]. Наиболее подробно были изучены участки заповедника “Лес на Ворскле” [18] и “Ямская степь” [14, 15, 19], где сравнивалась микробиологическая активность целинных серых почв, залежей и пашни [11]. Как правило, в сферу интересов исследователей попадали почвы локальных водоразделов, где эрозионно-аккумулятивные процессы не проявляются. Однако, начиная с северной границы зоны степей, по мере возрастания гумидности климата, увеличивается расчлененность ландшафтов, и резко возрастают площади склоновых участков. При этом физиологическая активность почвенных микробных сообществ в разных геоморфологических позициях в пределах одного склона остается малоизученной [17, 30]. В связи с этим изучение состояния почвенного микробного сообщества в катенарном аспекте является весьма актуальным.
Также следует отметить явный тренд в сторону изучения количественных характеристик почвенного микробного сообщества по сравнению с изучением их функционального состояния. Функциональное разнообразие почвенного микробного сообщества связывают со способностью микроорганизмов ассимилировать различные группы низкомолекулярных соединений [28, 30, 31]. Гарланд и Миллс [29] ввели термин физиологических профилей на уровне сообщества (CLPP) для описания функционального разнообразия микробных сообществ почвы. Этот подход позволяет получить информацию о размере микробной биомассы и о том, как почвы могут реагировать на различные нарушающие факторы [25]. Использование единственного углеродного субстрата для получения информации о метаболических возможностях почвенной микрофлоры привели к разработке различных систем, которые способны давать быстрые и чувствительные результаты. Примером могут служить системы “Biolog” [29] и “Эколог” [5], где оцениваются ростовые характеристики микробных сообществ. Другим вариантом оценки функционального разнообразия микробных сообществ стала регистрация их дыхательных откликов на добавление различных низкомолекулярных субстратов [26]. Разработанная система MicroResp [24] с использованием колориметрической детекции микробного дыхания и автоматического планшетного ридера позволяет быстро оценить функциональное состояние микробной биомассы почвы.
Цель работы – сравнение функционального разнообразия почвенных микробных сообществ в катенах целинных серых почв и черноземов на территории заповедника “Белогорье” и в катенах пахотных почв в однотипных ландшафтно-геоморфологических и литологических условиях. Рабочая гипотеза состояла в том, что распашка будет приводить к сокращению микробной биомассы и, как следствие, к сокращению функционального разнообразия агропочв. Исходили из предположения, что в условиях однотипных агроценозов метаболические профили агросерых почв и агрочерноземов будут близкими.
ОБЪЕКТЫ И МЕТОДЫ
Исследования проводили на почвах заповедника “Белогорье” (Белгородская область), который расположен на юге Среднерусской возвышенности. Рельеф местности типично эрозионный, преобладают склоны различной крутизны, расчлененные оврагами и балками. Территории заповедника принадлежат Донскому и Днепровскому бассейнам. Глубина залегания грунтовых вод на разных участках колеблется от 3 до 30 м. Преобладающими почвообразующими породами на территории заповедника являются карбонатные лёссовидные отложения. На территории заповедника преобладают лесные экосистемы – 65%, степные и луговые занимают 24% от общей площади.
Для исследования были выбраны два участка заповедника: “Лес на Ворскле” и “Ямская степь”, а также расположенные рядом с ними участки современной пашни.
На ключевом участке “Лес на Ворскле” на всех участках катены целинных почв были развиты темно-серые почвы (Luvic Retic Phaeozems (Loamic, Pachic)) [13]) на лёссовидных суглинках, толща которых составляла 5–10 м. Мощность горизонта АU достигала 55–60 см. Пахотные почвы в привершинной области локального водораздела и в транзитной зоне были представлены агросерыми абрадированными супесчаными почвами на лёссовидных породах (Luvic Retic Phaeozems (Aric, Loamic) [13]). В аккумулятивной позиции катены были развиты агросерые агропроградированные легкосуглинистые почвы.
На ключевом участке “Ямская степь” на всех участках катены целинных почв были развиты черноземы миграционно-мицелярные мощные тяжелосуглинистые глубоко карбонатные, на карбонатных лёссовидных суглинках (Haplic Chernozems (Loamic, Pachic)) [13]). Мощность горизонта АU закономерно изменялась, возрастая от 50–60 на водоразделе и в транзитной области до 70–80 см – в аккумулятивной части катены. Верхняя граница горизонта ВСАmc располагалась на глубине 77–85 см. В катене пахотных почв исследованы агрочерноземы сегрегационные мощные тяжелосуглинистые глубококарбонатные на карбонатных (в аккумулятивной зоне – некарбонатных) лёссовидных суглинках (Haplic Chernozems (Aric, Loamic, Pachic) [13]). Отмечена некоторая тенденция к утяжелению гранулометрического состава и увеличению мощности сохранившейся части горизонта АU в аккумулятивной области катены.
Распашка на территориях, прилегающих к участку Лес на Ворскле, началась в последней трети XIX – начале XX в. В районе участка Ямская степь распашка ведется с 30-х гг. XX в. Как заповедные, так и пахотные участки располагались на склонах южной экспозиции с одинаковым уклоном (3°–4°).
Изучали почвы в трех позициях катен: локальный водораздел – транзитная зона – аккумулятивная зона. На рис. 1 представлены точки отбора почвенных образцов в катенах целинных и пахотных почв.
В каждой точке катены делали две прикопки глубиной 0.5 м. Проводили морфолого-генетическое описание профилей и отбор образцов почв на химические анализы.
Рис. 1. Точки отбора почвенных образцов: a – ключевой участок “Лес на Ворскле”; b – ключевой участок “Ямская степь”; С – серые целинные. АС – агросерые, Ч – черноземы целинные, АЧ – агрочерноземы. Малые индексы: в – водораздел, т – транзитная зона, а – аккумулятивная зона.
Образцы почв для исследования состояния микробных сообществ отбирали из верхних слоев 0–10 и 10–20 см в полиэтиленовые пакеты, репрезентативно и с соблюдением асептических условий. Отбор производили в мае. После транспортировки в лабораторию образцы усредняли, удаляли корни и растительные остатки, просеивали через сито с диаметром ячеек 2 мм и доводили до воздушно-сухого состояния. До начала экспериментов образцы хранили в полиэтиленовых пакетах при комнатной температуре.
Физические и химические свойства почв определяли в ЦКП ИФХиБПП РАН. Определение содержания органического углерода (Сорг) в слое (0.5 м) проводили титриметрическим вариантом метода И.В. Тюрина в модификации СПбГУ с окислением в термостате при температуре 140°С [4]. Определение содержания карбонатов проводили ацидометрическим методом, рН водной вытяжки – потенциометрическим [2], определение гранулометрического состава – пипеточным методом по Качинскому [12].
Микробную биомассу определяли по содержанию фосфолипидов (С-ФЛ) как описано ранее [20]. Из почвенного образца фосфолипиды экстрагировали однофазной смесью метанол : хлороформ : фосфатный буфер (1 мМ, рН 7.4) в соотношении 1 : 2 : 0.8, затем вытяжку расслаивали на водную и органическую фазы. Из органической фазы, содержащей липиды, отбирали аликвоты; фосфатные группы фосфолипидов отщепляли в реакции с персульфатом калия; их количество определяли спектрофотометрически (λ = 610 нм), после реакции с молибдатом аммония и окраски малахитовым зеленым. Количество фосфолипидов переводили в единицы углерода микробной биомассы, считая, что 190 нМ фосфолипидов соответствует 1 мг Сорг [27].
Микробную биомассу определяли также методом субстрат-индуцированного дыхания (С-СИД), на газовом хроматографе Кристаллюкс 4000М (ЦКП ИФХиБПП РАН), используя при расчетах пересчетный коэффициент 40.04 [1, 22].
Функциональное разнообразие микробных сообществ оценивали методом мультисубстратного тестирования дыхательной активности в планшетах [23]. В тестировании микробных сообществ использовались следующие дыхательные субстраты: L-изомеры аминокислот: глицин (Гли), аланин (Ала), аргинин (Арг), гистидин (Гис), серин (Сер), аспарагин (Асп), фенилаланин (Фен), лейцин (Лей), глутамин (Глу), лизин (Лиз) и цистеин (Цис)), карбоновые кислоты (аскорбиновая (Аск), лимонная (Лим), молочная (Мол), уксусная (Укс), щавелевая (Щав), янтарная (Янт), малеиновая (Мал), кетоглутаровая (Кет)) и простые углеводы (манноза (Ман), сахароза (Сах), арабиноза (Ара), фруктоза (Фру), мальтоза (Мал), глюкоза (Глю)). Все растворы субстратов доводили до рН 5, путем добавления 1 M NaOH или 1 M НСl. Итоговые концентрации соединений-субстратов составляли: аминокислоты – 15 мМ, соли карбоновых кислот – 190 мМ, простые углеводы – 30 мМ, как рекомендовано Дегенсом и Харрисом [26].
Навески почв (500 мг) отбирали в 96-луночные планшеты, увлажняли до 60% ПВ, закрывали парафильмом и проводили предварительную инкубацию, как указано разработчиками метода [24]. В лунки с почвой в трехкратной повторности добавляли 25 мкл раствора одного из 25 субстратов, в контрольные лунки добавляли воду. Планшеты закрывали крышками с детекционным гелем на основе агара и индикационного раствора (KCl [150 мМ], NaHCO3 [2.5 мМ], крезол красный [12.5 мМ]) в пропорции 1 : 2. Измерения проводили на ридере xMark™ Microplate Spectrophotometer (Bio-Rad) при длине волны 570 нм в соответствии с рекомендациями разработчиков [24]. В результате выделения углекислого газа при дыхании микробных сообществ окраска детекционного геля изменяла цвет от малинового до желтого. Интенсивность окраски детекционного геля калибровали одновременным измерением концентрации CO₂ на газовом хроматографе Кристаллюкс 4000М. Дыхательную активность микробных сообществ рассчитывали в мкг С–CO₂/(г почвы ч).
Все анализы выполняли в 3-кратной повторности. Статистическую обработку данных проводили стандартными методами, с использованием кластерного анализа в программе Heatmapper и метода главных компонент в программе PC-ORD5.
РЕЗУЛЬТАТЫ И ОБСУЖДЕНИЕ
Физико-химические показатели участка “Лес на Ворскле”. Подробное описание химических свойств и гранулометрического состава целинных серых почв в катене “Серая целинная” и агросерых почв в катене “Агросерая” приведены ранее [6]. Содержание физической глины в профиле почв возрастало с глубиной от 20 до 43% (табл. 1).
Таблица 1. Некоторые химические свойства заповедных и пахотных почв
Катена | Геоморфологическое положение | Глубина, см | Cорг | CaCO₃ | pH | Ил, <1 мкм | Физическая глина, <10 мкм |
% | % | ||||||
Ключевой участок Лес на Ворскле, серые почвы | |||||||
Серая целинная | Водораздел | 0–10 | 2.7 | 0.74 | 5.8 | 3 | 20 |
10–20 | 1.7 | 0.67 | 5.5 | 5 | 25 | ||
Транзитная часть склона | 0–10 | 1.3 | 0.52 | 4.7 | 3 | 22 | |
10–20 | 0.9 | 0.45 | 4.9 | 3 | 22 | ||
Аккумулятивная часть склона | 0–10 | 2.7 | 0.89 | 5.7 | 6 | 24 | |
10–20 | 2.1 | 0.82 | 5.8 | 8 | 27 | ||
Агро- серая | Водораздел | 0–10 | 0.7 | 0.45 | 4.4 | 4 | 14 |
10–20 | 0.9 | 0.30 | 4.9 | 4 | 14 | ||
Транзитная часть склона | 0–10 | 0.8 | 0.59 | 4.9 | 8 | 19 | |
10–20 | 0.8 | 0.22 | 5.3 | 7 | 19 | ||
Аккумулятивная часть склона | 0–10 | 1.1 | 0.82 | 5.2 | 9 | 27 | |
10–20 | 1.1 | 0.30 | 5.3 | 9 | 26 | ||
Ключевой участок Ямская степь, черноземы | |||||||
Чернозем целинный | Водораздел | 0–10 | 6.2 | 1.11 | 6.2 | 9 | 28 |
10–20 | 4.8 | 1.19 | 6.3 | 11 | 34 | ||
Транзитная часть склона | 0–10 | 6.2 | 1.04 | 5.9 | 8 | 29 | |
10–20 | 4.1 | 1.04 | 6.2 | 11 | 32 | ||
Аккумулятивная часть склона | 0–10 | 5.4 | 1.49 | 7.3 | 10 | 31 | |
10–20 | 4.0 | 1.41 | 7.4 | 13 | 35 | ||
Агро- чернозем | Водораздел | 0–10 | 3.3 | 1.19 | 6.6 | 21 | 44 |
10–20 | 3.1 | 1.04 | 6.5 | 21 | 43 | ||
Транзитная часть склона | 0–10 | 2.7 | 1.11 | 6.3 | 24 | 46 | |
10–20 | 4.8 | 1.04 | 6.3 | 23 | 43 | ||
Аккумулятивная часть склона | 0–10 | 3.0 | 1.19 | 6.9 | 23 | 46 | |
10–20 | 2.4 | 1.19 | 7.1 | 24 | 48 | ||
В почвах преобладала фракция крупной пыли (до 47%). Гранулометрический состав пахотных почв был близок к лесным вариантам, однако можно отметить некоторый сдвиг этого показателя в сторону увеличения более легких фракций.
Величины содержания Сорг в целинных почвах на водораздельном участке и аккумулятивной части склона были достаточно близки и находились на уровне 2.7. Некоторое снижение величины Сорг было отмечено в транзитной части склона в верхнем 0–10 см слое. Показатели pH располагались в слабокислой области, близкие к нейтральным величинам – кроме транзитного участка, где значения pH были смещены в кислую область. В этих же почвах заметно меньше была емкость катионного обмена. В составе обменных оснований преобладал Ca2+.
В пахотных почвах, в аккумулятивной части склона, шкала pH с глубиной возрастала до величины, близкой к нейтральному значению. Содержание Сорг в верхних слоях почвы было небольшим и достигало 1% только в аккумулятивной части склона. Емкость катионного обмена на почвах водораздельного участка была минимальной и постепенно увеличивалась вниз по склону.
Физико-химические показатели почв на участке “Ямская степь”. Гранулометрический состав почв в катенах черноземов и агрочерноземов был довольно близким, с некоторой тенденцией к утяжелению в пахотных почвах. Обращает внимание схожесть гранулометрического состава во всех позициях катены.
Значения содержания Сорг во всех позициях целинных катен составляли 5–6%. В пахотных почвах во всех позициях катены эти значения были в 2 раза меньше. Значения показателя pH располагались в нейтральной области, кроме почв аккумулятивной части склона, где реакция была смещена в щелочную область. Почвы характеризовались заметным уменьшением емкости катионного обмена.
Гранулометрический состав и химические свойства почвенных профилей черноземов (0–50 см) на ключевом участке “Ямская степь” приведены в табл. S1, S2.
Микробная биомасса. Величины микробной биомассы в слое 0–10 и 10–20 см целинных и пахотных серых почв, и черноземов, оцененные двумя методами (С-ФЛ и С-СИД) представлены на рис. 2.
Рис. 2. Микробная биомасса в катенах целинных и пахотных почв, оцененная методами С-ФЛ и С-СИД.
В целинных почвах, в слое 0–10 см, микробная биомасса в большинстве случаев была в 1.5–2.5 раза больше, чем в слое 10–20 см. Распашка привела к ее уменьшению. В катене агрочерноземов значения этого показателя снижались в 2–3.5 раза в слое 0–10 см и на 30–50% в слое 10–20 см. В катене агросерых почв микробная биомасса снизилась в 3.5 раза на водоразделе и на 50% – в транзитной и аккумулятивной позициях. Неожиданными оказались различия в значениях показателя между верхней и нижней частью пахотного горизонта. Так, в некоторых случаях в слое 10–20 см пахотного горизонта микробная биомасса была выше, чем в верхнем слое. Возможно, это связано с дифференциацией исходно однотипного почвенного материала со временем, прошедшим между обработкой почвы и отбором почвенных образцов; либо это связано с оборотом пласта, в результате чего богатый растительными остатками поверхностный слой почвы оказался перекрыт почвой из более глубоких слоев.
Оба метода в большинстве случаев показали сходную динамику микробной биомассы. В катене целинных черноземов она постепенно уменьшалась вниз по склону, а в катене целинных серых почв была минимальной в транзитной области.
В катене агрочерноземов различия в микробной биомассе, определенной двумя методами, были незначительными. Более сложной была ситуация при сопоставлении результативности двух методов в катене агросерых почв. Здесь метод С-СИД, при сходной динамике микробной биомассы, показывал более низкие ее значения.
Таким образом, можно констатировать, что распашка привела к ожидаемому уменьшению микробной биомассы, как в черноземах, так и в серых почвах. Однако при общем сходстве динамики биомассы в катенах исследованных почв выявлены и некоторые различия. Полагаем, что они связаны с различиями жизненных процессов, на оценке которых основаны эти методы (дыхание микроорганизмов (С-СИД), морфология клеток и целостность клеточных мембран (С-ФЛ)). При использовании обоих методов применены коэффициенты пересчетов, которые также могут вносить некоторые искажения реальной ситуации.
Метаболическое разнообразие микробных сообществ, оцененное по дыхательным откликам в системе мультисубстратного тестирования. Субстратами дыхательной активности выступали низкомолекулярные соединения из групп аминокислот, карбоновых кислот и углеводов. Были протестированы 11 аминокислот, 8 карбоновых кислот и 6 углеводов.
Амплитуда откликов на внесение субстратов группы аминокислот в целинных катенах обеих почв нарастала в направлении водораздел – аккумулятивная часть склона. В катенах серых и агросерых почв (рис. S1) абсолютные значения были в 2–3 раза меньше, чем в катенах черноземов (рис. S2). Амплитуда откликов на карбоновые кислоты была более специфичной: как в катене черноземов, так и в катене серых почв она нарастала вниз по катене в слое 0–10 см, а в слое 10–20 см катены черноземов амплитуда откликов снижалась. Амплитуда откликов на углеводы в катенах целинных черноземов и серых почв нарастала в слое 0–10 см в направлении – водораздел–склон, а в слое 10–20 см – снижалась. В обеих исследованных почвах дыхательные отклики в слое 0–10 см были больше, чем в слое 10–20 см: в серых на водоразделе – в 1.3–2.9 раз, в транзитной части в 1.3–9 раз, в аккумулятивной части склона в 2–12 раз; а в черноземах – в 1.2–9 раз, в 1.7 и в 2.5–10 раз соответственно.
В агросерых почвах дыхательная активность микробных сообществ была в 2–10 раз меньше, чем в целинных вариантах. Вниз по катене агросерых почв в слое 0–10 см амплитуда откликов и число откликов с высокой амплитудой увеличивались. По сравнению с верхним слоем почвы, в слое 10–20 см катены агросерых почв амплитуда откликов на все группы субстратов была больше в транзитной части катены, а в аккумулятивной части отклики были выше лишь на углеводы.
В пахотных черноземах дыхательная активность микробных сообществ была меньше в 1.5–7 раз по сравнению с целинными вариантами. В обоих слоях агрочерноземов вниз по катене число субстратов, дающих высокие отклики, и амплитуда откликов возрастали. Основываясь на числе этих субстратов дыхания и их амплитуде, можно сказать, что микробные сообщества почв в катенах целинных почв были метаболически более разнообразными, поскольку численность соответствующих группировок была больше, чем в пахотных вариантах. В свою очередь, метаболическое разнообразие в катене целинных черноземов также было богаче, чем в катене целинных серых почв.
Поскольку величины микробной биомассы в целинных и пахотных почвах в значительной мере варьируют, очевидно, что дыхательные отклики микробных сообществ будут выше там, где больше микробная биомасса. Иными словами, абсолютные значения дыхательных откликов, рассчитанные на единицу массы почвы, представляют собой экологический параметр, отражающий состояние почвы в экосистеме, а не состояние самого почвенного микробного сообщества. Для сравнительного анализа дыхательных откликов на уровне самого микробного сообщества, было проведено их нормирование на единицу микробной биомассы, т. е. оценено удельное метаболическое разнообразие микробных сообществ.
Различия в величинах удельного метаболического разнообразия целинных и пахотных вариантов (нормированные значения) характеризуют внутреннюю структуру, состояние и активность микробных сообществ. Можно говорить о том, что нормированные на единицу микробной биомассы значения метаболического разнообразия в большей степени отражают последствия трансформации микробных сообществ в ответ на изменения условий почвообразования в связи с хозяйственной деятельностью.
После нормирования значений дыхательных откликов общая картина метаболического разнообразия существенным образом изменилась (рис. S1, S2). Практически во всех случаях удельные дыхательные оклики пахотных почв оказались выше целинных аналогов. Это дает основания говорить, что единица микробной биомассы пахотных почв способна более эффективно ассимилировать доступные источники питания, чем аналогичная единица биомассы целинных почв. Следует отметить, что в слое 10–20 см удельные дыхательные отклики, как в целинных, так и в пахотных вариантах стали больше, чем в слое 0–10 см. Это объясняется более постоянными гидротермическими условиями в слое 10–20 см по сравнению с верхним слоем почвы.
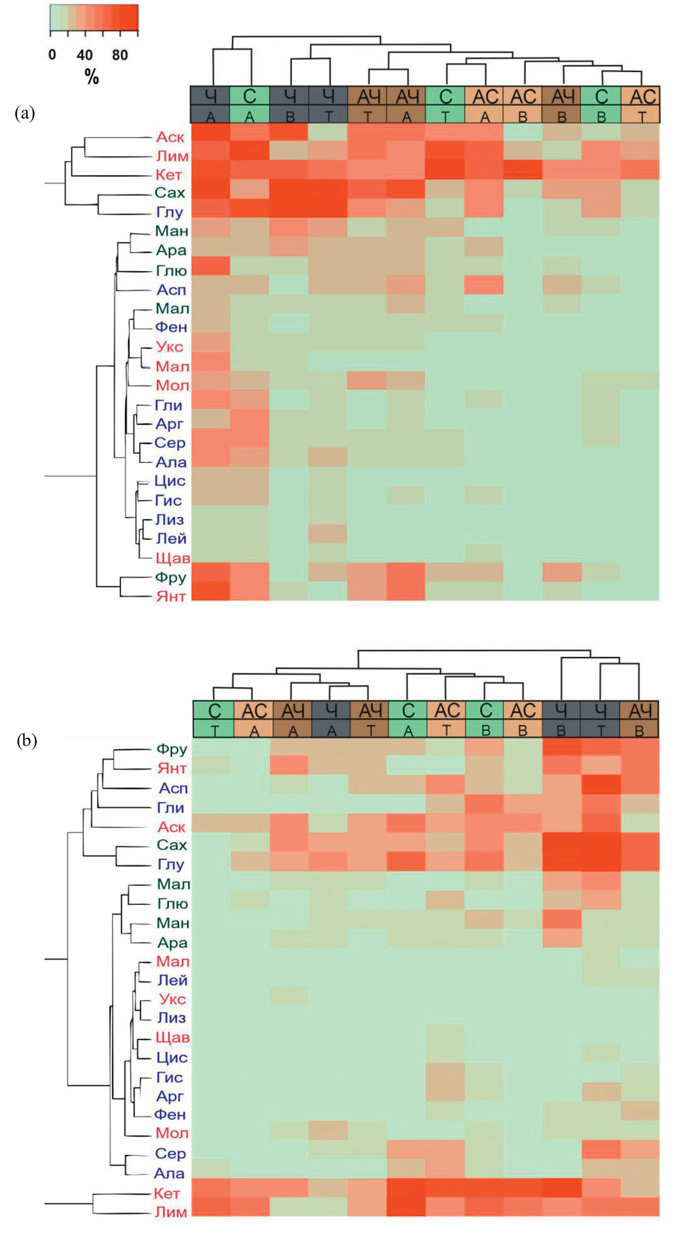
Статистическая обработка. На рис. 3 приведены карты кластерного анализа с корреляционной матрицей значений дыхательных откликов микробных сообществ целинных и пахотных почв для слоев 0–10 и 10–20 см. Для построения карты был проведен расчет значений откликов относительно максимального значения в каждой группе низкомолекулярных соединений.
Рис. 3. Кластеризованная тепловая карта метаболического разнообразия микробных сообществ целинных и пахотных почв. a – слой 0–10 см, b – слой 10–20 см. По вертикали синим цветом обозначены аминокислоты, красным – карбоновые кислоты, зеленым – углеводы. По горизонтали показана кластеризация целинных и пахотных почв. Условные обозначения: С – серая целинная, АС – агросерая, Ч – чернозем целинный, АЧ – агрочернозем. Малые индексы: в – водораздел, т – транзитная зона, а – аккумулятивная зона.
В слое 0–10 см для всех анализируемых почв можно отметить группу субстратов (аскорбиновая, лимонная, кетоглутаровая кислоты, сахароза и глутамин), отклики на которые были наиболее высокими. Максимальными внутри каждой группы являлись отклики на аскорбиновую кислоту, глутамин и сахарозу. Эти отклики приходились на микробные сообщества катены целинных черноземов: на водоразделе отмечен максимальный отклик в ответ на сахарозу, в транзитной части – на глутамин и в аккумулятивной частит катены – на аскорбиновую кислоту. Для целинных серых почв наиболее высокими оказались отклики микробных сообществ на кетоглутаровую кислоту в транзитной части катены и на лимонную кислоту – в аккумулятивной части.
Кластеризация почв по характеру потребления субстратов на первом этапе выявила две группы. Малая группа включала аккумулятивные зоны целинных черноземов и серых почв и характеризовалась высокими откликами на большинство субстратов. В большой группе, разделенной на 2 подгруппы, особое внимание привлекает подгруппа целинных черноземов водораздела и транзитной части катены, которые характеризовались наиболее высокими дыхательными откликами микробных сообществ на глутамин и сахарозу. При этом в транзитной части катены, в отличие от водораздела, наблюдались заметные отклики на группу следующих субстратов: цистеин, гистидин, лизин, лейцин и щавелевая кислота. Подгруппа, включающая все варианты пахотных почв, а также серые целинные на водоразделе и в транзитной части катены, отличалась низкими откликами на ряд этих субстратов.
Следующий этап кластеризации выделил подгруппу агрочерноземов в транзитной и аккумулятивной части катены. Между этими почвами наблюдалось значительное сходство метаболического разнообразия микробных сообществ. В отличие от черноземов, где целинные и пахотные варианты разделялись на отдельные группы, в серых почвах такая закономерность не прослеживалась. Транзитный участок катены серых почв и аккумулятивный участок агросерой катены входили в одну подгруппу, где число низких откликов увеличивалось. В другую подгруппу входили транзитный участок агросерой катены и водораздельные зоны целинных серых и агросерых почв, а также агрочерноземов. Здесь низкие отклики составляли более половины всех метаболических откликов.
Таким образом, кластерный анализ почв слоя 0–10 см показал значительное сходство метаболического разнообразия микробных сообществ целинных черноземов и серых почв в аккумулятивных участках катен, а также сходство целинных серых и агросерых почв с агрочерноземным вариантом.
Расчет суммарных значений метаболических откликов выявил, что во всех катенах, как пахотных, так и целинных, суммарные отклики микробных сообществ верхнего слоя уменьшаются в ряду водораздел – транзитная часть – аккумулятивная часть. При этом влияние распашки приводило к снижению суммарных откликов в 2–3 раза, за исключением транзитной части катены целинных черноземов.
На рис. 3b показана кластеризация ответов микробных сообществ во всех анализируемых почвах, в слое 10–20 см. Наиболее значимыми были отклики на кетоглутаровую и лимонную кислоты, а также на сахарозу и глутамин. Отмечены высокие отклики на аскорбиновую кислоту, глицин, аспарагин, янтарную кислоту и фруктозу. Максимальные отклики приходились на катену черноземов, как это было отмечено для верхнего слоя: на водоразделе – в ответ на кетоглутаровую кислоту и сахарозу, в транзитной части – на глутамин.
Слои 10–20 см на первом этапе кластеризации были поделены на группы, в одну из которых входили водораздельный и транзитный участок катены целинных черноземов и водораздельный участок агрочерноземов, а в другую – все остальные варианты, разделенные на две подгруппы. В первую подгруппу входили водораздельная зона серой и агросерой катен, транзитная часть агросерой катены, аккумулятивная часть – серой катены, во вторую – транзитная часть серой катены и аккумулятивная часть агросерой катены вместе с черноземами целинными (аккумулятивной частью) и агрочерноземами (транзитной и аккумулятивной частями катены).
Таким образом, микробное разнообразие целинных черноземов было близким в обоих слоях, в то время как в целинной серой почве, а также агросерой и агрочерноземе выявлены различия в послойном сравнении ответов на представленные субстраты. В слое 10–20 см можно выявить тенденцию на сближение агросерых почв и целинных черноземов.
Рис. 4. Кластеризованная тепловая карта изменений метаболического разнообразия микробных сообществ целинных и пахотных почв под влиянием распашки на различных участках катены. a – слой 0–10 см, b – слой 10–20 см. По вертикали синим цветом обозначены аминокислоты, красным – карбоновые кислоты, зеленым – углеводы. Условные обозначения: С – серая целинная, АС – агросерая, Ч – чернозем целинный, АЧ – агрочернозем. Малые индексы: в – водораздел, т – транзитная зона, а – аккумулятивная зона.
На рис. 4 все варианты почв рассматривались в связи с влиянием геоморфологической позиции и распашки на метаболическое разнообразие микробных сообществ. Для построения этой тепловой карты было принято исходное условие, что все отклики ниже 10% от максимального значения в каждой группе, соответствующие зеленым полям на рис. 3, рассматриваются как незначимые. Число незначимых откликов составляло 38 и 47% в слоях 0–10 и 10–20 см соответственно.
Изменения метаболического разнообразия микробных сообществ оценивались по изменению числа значимых откликов. Деление субстратов на три основные группы, соответствующие первому и второму этапам кластеризации, не изменилось относительно результатов кластерного анализа, полученных при дифференцированном подходе к значениям низких откликов.
В верхнем слое 0–10 см для всех вариантов почв были характерны высокие отклики на первую группу субстратов энергетического обмена, включающую лимонную и кетаглутаровую кислоту, входящие в цикл трикарбоновых кислот.
В эту же группу входили аскорбиновая кислота, сахароза и глутамин, который может быть связан с циклом Кребса, поскольку способен превращаться через глутамат в α-кетоглутарат. Среди остальных субстратов выделялись янтарная кислота, также входящая в цикл трикарбоновых кислот, и фруктоза. Эти два субстрата, входящие во вторую группу, были востребованы микробными сообществами в меньшей степени, чем субстраты первой группы: заметные отклики в слое 0–10 см здесь наблюдались только в 60% всех вариантов почв. Все остальные субстраты, входящие в третью группу, демонстрировали наибольшую вариабельность в ряду целинных и пахотных почв.
В серой целинной почве на водоразделе число значимых откликов составляло 48% от их общего количества. Распашка привела к снижению числа значимых откликов в 4 раза. Микробное сообщество агросерой почвы на водоразделе давало значимые отклики только на сахарозу, лимонную кислоту и особенно – на кетаглутаровую кислоту, что неудивительно при снижении отклика на глутамин, который может служить дополнительным источником кетоглутарата.
В транзитной зоне метаболическое разнообразие целинной почвы было выше, чем на водоразделе: здесь число значимых откликов составляло 60%. Выявились значимые отклики на шесть субстратов – арабинозу, глюкозу, мальтозу, фенилаланин, аланин и янтарную кислоту, отсутствующие в верхнем слое на водоразделе. При этом снизились до значений менее 10% от максимальных величин отклики только на три субстрата – глицин, аргинин и молочную кислоту. Влияние распашки на метаболическое разнообразие микробного сообщества верхнего слоя серой почвы в транзитной части катены было заметно в меньшей степени, по сравнению с водоразделом. Здесь число значимых откликов уменьшилось в 2.5 раза по сравнению с целинным вариантом. В числе значимых остались все отклики на первую группу субстратов, не исключая глутамин; кроме того, появился значимый отклик на молочную кислоту, отсутствующий в целинной почве.
Наиболее высокое метаболическое разнообразие было выявлено в верхнем слое целинной серой почвы в аккумулятивной части катены. Здесь значимыми были отклики на все 25 субстратов, причем их высокие величины наблюдались не только на внесение субстратов первой и второй группы, но и на ряд субстратов третьей группы, особенно – на серин и аргинин. Распашка привела к снижению числа значимых откликов в 1.8 раза, что свидетельствует о меньшем ее влиянии на серую почву в аккумулятивной части катены по сравнению с водоразделом и транзитной частью, где аналогичное снижение составляло 4 и 2.5 раза соответственно.
Таким образом, в верхнем слое серых целинных почв и агросерых почв было выявлено увеличение метаболического разнообразия микробных сообществ в ряду водораздел – транзитная зона – аккумулятивная зона; в этом же ряду снижалось влияние распашки. В результате распашки, различия метаболического разнообразия верхнего слоя агросерых почв на разных геоморфологических позициях заметно возросли, по сравнению с целинными вариантами. Так, число значимых откликов в катене целинных почв от водораздела к аккумулятивной зоне увеличивалось в 2 раза, а в пахотных вариантах – в 4.6 раза.
В верхних слоях черноземов наблюдалась аналогичная тенденция. В целинных вариантах число значимых откликов составляло 68, 92 и 100% от общего числа откликов на водоразделе, в транзитной зоне и в аккумулятивной зоне соответственно. После распашки оно снижалось в 1.5, 1.4 и 1.3 раза по сравнению с целинными почвами. Во всех пахотных вариантах сохранялись высокие отклики на первую группу субстратов. На водоразделе в агрочерноземе выявились значимые отклики на фруктозу и аспарагин, отсутствовавшие в целинном черноземе. В транзитной части катены в агрочерноземе, несмотря на общее снижение метаболического разнообразия, появился значимый отклик на янтарную кислоту, заметно возросли отклики на аскорбиновую и молочную кислоты, а также на сахарозу и фруктозу. В аккумулятивной части катены все отклики в пахотном варианте были ниже, чем соответствующие отклики в целинном варианте. В целом, число значимых откликов в катене целинных почв от водораздела к аккумулятивной зоне увеличивалось в 1.5 раза, а в пахотных вариантах – в 1.8 раза. Таким образом, влияние положения в катене на черноземы было существенно ниже, по сравнению с серыми почвами, где аналогичное снижение достигало 2 и 4.6 раза соответственно.
Таким образом, тенденция изменений метаболического разнообразия микробных сообществ верхнего почвенного слоя, в зависимости от распашки почв и их положения в катене, была общей для серых почв и черноземов. От водораздела к транзитной части катены метаболическое разнообразие увеличивалось, а распашка приводила к его наибольшему снижению на водоразделе и к наименьшему – в аккумулятивной части катены. Как в серых почвах, так и в черноземах увеличение числа значимых откликов от водораздела к аккумулятивной части катены коррелировало с увеличением содержания илистых и глинистых частиц вниз по катене, с коэффициентами корреляции 0.7 для целинных вариантов и 0.8 – для пахотных. Очевидно, на верхний слой почв значительное влияние оказывал снос почвенного материала вниз по склону, причем на пахотные варианты больше, чем на целинные, вследствие нарушения структуры верхнего слоя.
Максимальные значения откликов в каждой группе субстратов, взятые для расчета метаболического разнообразия микробных сообществ в слое 10–20 см (рис. 4b), были меньше, чем максимальные значения в слое 0–10 см: для группы аминокислот – на 86%; для групп карбоновых кислот и углеводов – на 13 и 23% соответственно. Кластеризация субстратов в этом слое так же, как в слое 0–10 см, позволила выявить три основные группы. В состав первой группы, с высокими откликами во всех вариантах почв, вошли только лимонная и кетоглутаровая кислоты. Сахароза, глутамин и аскорбиновая кислота, отмеченные в составе первой группы для слоя 0–10 см (рис. 4a), попали здесь во вторую группу, где была отмечена высокая вариабельность. В эту же группу вошли фруктоза и янтарная кислота – единственные субстраты второй группы в слое 0–10 см, а также аспарагин и глицин. Остальные субстраты сформировали третью группу, с наибольшей вариабельностью откликов в ряду целинных и пахотных почв. Коэффициенты вариации в первой, второй и третьей группах для слоя 0–10 см составляли 54, 92 и 116, а для слоя 10–20 см – 40, 75 и 158% соответственно.
В отличие от верхнего слоя серых и агросерых почв, где в результате распашки на водоразделе существенное снижение амплитуды откликов наблюдалось во всех кластерах субстратов, слой 10–20 см показал такое снижение только в третьем кластере (рис. 4b). Здесь были утрачены практически все значимые отклики, кроме отклика на внесение маннозы.
В транзитной части катены слой 10–20 см серой целинной почвы отличался чрезвычайно низким метаболическим разнообразием. Только 20% откликов были здесь значимыми, причем во второй группе выявлялись отклики на аскорбиновую и янтарную кислоты, а в третьей группе – на аланин. Распашка в транзитной зоне привела микробное сообщество нижнего слоя агросерой почвы к существенному росту метаболического разнообразия. Число значимых откликов увеличилось здесь в 3.6 раза по сравнению с целинным вариантом, что сопровождалось увеличением микробной биомассы. Сопоставление данных, полученных для слоев 0–10 и 10–20 см агросерой почвы в транзитной части катены, свидетельствует о лучших условиях для функционирования микробного сообщества в нижнем слое. По-видимому, здесь наибольшее влияние оказал оборот пласта, в результате которого поверхностный слой почвы, богатый растительными остатками, оказался перекрыт почвенным материалом из более глубоких слоев.
В аккумулятивной части катены, по сравнению с вариантом на водоразделе, были утрачены значимые отклики на янтарную кислоту и глицин, а также молочную кислоту, мальтозу, гистидин и аргинин. Здесь число значимых откликов снижалось в 1.8 раза, причем были утрачены высокие отклики на большую часть субстратов второго кластера – фруктозу, янтарную кислоту, аспарагин и глицин. Если сравнить верхний и нижний слои серых целинных и агросерых почв аккумулятивной зоны, то можно заметить, что в обоих случаях число значимых откликов снижалось с глубиной в 2.3 раза. На водоразделе, наоборот отмечался рост метаболического разнообразия с глубиной – число значимых откликов увеличивалось в 1.4 раза в целинной серой почве и в 3.3 раза в агросерой почве.
В слое 10–20 см целинных черноземов наблюдалась аналогичная тенденция. В целинных вариантах число значимых откликов составляло 60, 84 и 52% от общего числа откликов на водоразделе, в транзитной зоне и в аккумулятивной зоне соответственно. В пахотных вариантах оно снижалось, за исключением агрочернозема на водоразделе, где число значимых дыхательных откликов было в 1.3 раза выше, чем в целинном черноземе. В слое 10–20 см агрочерноземов так же, как во всех остальных случаях, сохранялись высокие отклики на первую группу субстратов. На водоразделе и в транзитной части катены значимые отклики в агрочерноземах выявлялись на те же субстраты, что и в целинных черноземах (исключение составлял серин в агрочерноземе на водоразделе, которого не было в целинных почвах в той же позиции катены), хоть они не были столь высокими. В аккумулятивной части катены можно отметить появление отклика на уксусную кислоту, которого не было выявлено на всех точках целинной катены, и более высокий отклик на янтарную кислоту, по сравнению откликом в аккумулятивной части целинной катены черноземов. В целом, в слое 10–20 см, число значимых откликов в катене целинных черноземов на водоразделе и в аккумулятивной части катены было близко, а в транзитной части катены увеличивалось в 1.5 раза. В агрочерноземах от водораздела к транзитной зоне оно уменьшалось в 1.7 раза и не изменялось в аккумулятивной зоне относительно транзитной зоны. Таким образом, влияние положения в катене на черноземы было отличным от серых почв, где выявлено снижение 1.5 и 1.7 раза соответственно в направлении водораздел – транзитная часть –аккумулятивная часть катены.
В серых почвах слой 10–20 см выпадает из тренда: в целинном варианте вероятно влияние южной экспозиции склона (резкое снижение числа значимых откликов), а в пахотном варианте имело место перемешивание слоев при вспашке.
Для выявления взаимосвязей между метаболическим разнообразием микробных сообществ и физико-химическими свойствами в катенах целинных серых почв и черноземов, а также пахотных вариантов, использовали метод главных компонент, в котором рассматривали полученные показатели (микробная биомасса, определенная по содержанию фосфолипидов и субстрат-индуцированному дыханию микроорганизмов – МБ-ФЛ и МБ-СИД соответственно), суммарный отклик микробных сообществ на эффективные субстраты группы углеводов – УВ, карбоновых кислот – КК и аминокислот – АМК) (рис. 5). При анализе абсолютных величин дыхательных откликов на факторной плоскости с фактором 1, объясняющим 53% вариации, были преимущественно связаны показатели pH, содержание Сорг, CaCO₃, соотношение C/N, биомасса С-СИД и ответ на группу углеводов. Дыхательный отклик на группу аминокислот демонстрировал слабую отрицательную взаимосвязь с обоими факторами, в большей степени – с фактором 2, объясняющим 27% вариации.
Рис. 5. Положение микробных сообществ разных участков целинных и пахотных катен на плоскости главных компонент: абсолютные величины дыхательных откликов (a – слой 0–10 см, b – слой 10–20 см), нормированные величины дыхательных откликов (c – слой 0–10 см, d – слой 10–20 см). Условные обозначения: С – серая целинная, АС – агросерая, Ч – чернозем целинный, АЧ – агрочернозем. Малые индексы: в – водораздел, т – транзитная зона, а – аккумулятивная зона.
Отрицательная взаимосвязь с фактором 2 была показана для микробной биомассы С-ФЛ и откликами на аминокислоты, указывающими на то, что тип почвы и распашка являются основными причинами различий в метаболическом разнообразии микробных сообществ.
При оценке удельных (нормированных) характеристик функционального разнообразия микробных сообществ на факторной плоскости с фактором 1 (55% вариации) были преимущественно связаны содержание ила, глины, соотношение C/N, что привело к группировке серых почв в правой, а черноземов в левой полуплоскости. Наиболее тесная положительная взаимосвязь с фактором 2 (21% вариации) была выявлена для дыхательного отклика на внесение аминокислот: целинные черноземы, группировались в верхней, а агрочерноземы – в нижней полуплоскости. Следует отметить, что в катене агрочерноземов дыхательные отклики микробных сообществ были выше, чем в целинном варианте, тогда как в катенах серых почв (целинной и пахотной) таких различий не выявлено. Группировка объектов по типу почвы обусловлена климатическими различиями и доступностью питательных веществ для микробных сообществ под лесной подстилкой в серых почвах и травяной растительностью в черноземах. Черноземы в целом характеризуются ожидаемо более высоким метаболическим разнообразием микробных сообществ по сравнению с серыми почвами. Можно также отметить, что в целинных катенах верхний и нижележащий слои почв (0–10 и 10–20 см соответственно) различаются, особенно в серой почве, где существенные различия в величине микробной биомассы влияют на обособление транзитного участка при статистическом анализе данных.
Очевидно, что исчезновение (ослабление) одних метаболических откликов микробного сообщества и появление (усиление) других откликов происходит в ответ на смену условий внешней среды. На уровне микробного сообщества происходит изменение типологического биоразнообразия [7, 20]. Смена одних трофических групп микроорганизмов другими группами обусловлена не только изменениями таксономического разнообразия в ходе микробной сукцессии, но и метаболической перестройкой микроорганизмов, трофические предпочтения которых могут значительно варьировать в различных условиях. Изменение содержания и состава органического вещества почвы, водного и воздушного режимов, нарушение структуры почвы при распашке и внесение удобрений создают множество вариантов питательной среды в микрозонах [8]. Известно, что изменчивость микроорганизмов в зависимости от условий их культивирования нередко связана со способностью клеток к переходу в покоящееся состояние [10]. Биохимическая пластичность, которая проявляется в многообразии путей метаболизма, обусловлена способностью бактерий и грибов к синтезу альтернативных ферментов. В отличие от изоферментов, катализирующих ключевые биохимические реакции центрального метаболизма, альтернативные ферменты, отвечающие за осуществление аналогичных реакций, кодируются иными генами и характеризуются иной структурой молекулы – от первичной аминокислотной последовательности до конфигурации активного центра [15]. Таким образом, в связи с пластичностью метаболизма почвенных микроорганизмов в ответ на изменение внешних условий, максимальный суммарный дыхательный отклик будет зависеть от определенного набора низкомолекулярных субстратов, особенно необходимых микробному сообществу в данный момент.
ЗАКЛЮЧЕНИЕ
Предположение, что распашка будет приводить к сокращению микробной биомассы и, как следствие, к сокращению функционального разнообразия пахотных почв подтвердилось лишь отчасти. Распашка обусловила снижение микробной биомассы в агросерых почвах и агрочерноземах, но тренды изменения этого показателя различались в почвах разных типов. Так, в агрочерноземах отмечено нивелирование этого показателя в пахотном горизонте на всех участках катены, в то время как в агросерых почвах уменьшение микробной биомассы в большей степени затронуло водораздел и транзитный участок катены.
Кластерный анализ дыхательных откликов выявил три группы субстратов, две из которых были в наибольшей степени востребованы микробными сообществами и составляли 28 и 36% для слоев 0–10 и 10–20 см соответственно. Третья группа включала все остальные субстраты. Снижение числа значимых откликов от первой к третьей группе составляло 97–71–48 и 100–81–35% в слоях 0–10 и 10–20 см соответственно. При этом коэффициент вариации увеличивался от 54–40 в первой группе до 116–158% в третьей группе. Первая группа в обоих слоях включала лимонную и кетоглутаровую кислоты, вторая – фруктозу и янтарную кислоту. Аскорбиновая кислота, сахароза и глутамин входили в первую группу в слое 0–10 см и во вторую группу (вместе с аспарагином и глицином) в слое 10–20 см.
В целинных почвах метаболическое разнообразие микробных сообществ ожидаемо было наибольшим в катене черноземов. В верхнем слое метаболическое разнообразие черноземов и серых почв сближалось от водораздела к аккумулятивной части катены. В целинных вариантах на водоразделе и в транзитной части число значимых откликов в черноземах было в 1.5 раза выше, чем в серых почвах, а в аккумулятивной части их число не различалось, достигая 100% значимых откликов от их общего числа. В верхнем слое пахотных вариантов различия в числе значимых откликов между агрочерноземами и агросерыми почвами также снижались вниз по катене – от 3.7 до 1.5 раза.
Во всех изученных катенах, в верхних слоях почв выявлено заметное увеличение числа значимых откликов от водораздела к аккумулятивной части, коррелирующее с увеличением содержания илистых и глинистых частиц вниз по катене, с коэффициентами корреляции 0.7 для целинных вариантов и 0.8 – для пахотных.
В слое 10–20 см, как правило, наблюдалось снижение числа значимых откликов по сравнению с верхним слоем. В целинных вариантах исключение составляла серая почва на водоразделе, где было отмечено увеличение их числа в 1.4 раза. В пахотных вариантах число значимых откликов в нижнем слое агросерой почвы увеличивалось на водоразделе и в транзитной части катены, а в черноземе – только на водоразделе.
Кластерный анализ почв слоя 0–10 см показал значительное сходство метаболического разнообразия микробных сообществ целинных черноземов и серых почв в аккумулятивных участках катен, а также сходство целинных серых и агросерых почв с агрочерноземным вариантом.
ФИНАНСИРОВАНИЕ РАБОТЫ
Работа выполнена при поддержке РНФ, грант 22-68-00010. В работе использованы данные, полученные в рамках госзадания 0191-2022-0008.
КОНФЛИКТ ИНТЕРЕСОВ
Авторы заявляют об отсутствии у них конфликта интересов.
ДОПОЛНИТЕЛЬНАЯ ИНФОРМАЦИЯ
Онлайн версия содержит дополнительные материалы, доступные по адресу https://doi.org/10.31857/S0032180X24020078
About the authors
K. S. Dushchanova
Institute of Physicochemical and Biological Problems in Soil Science of the Russian Academy of Sciences
Email: nkashirskaya81@gmail.com
ORCID iD: 0000-0002-7980-9560
Russian Federation, Pushchino, 142290
P. A. Ukrainskiy
Belgorod State National Research University
Email: nkashirskaya81@gmail.com
Russian Federation, Belgorod, 308015 Russia
N. N. Kashirskaya
Institute of Physicochemical and Biological Problems in Soil Science of the Russian Academy of Sciences
Author for correspondence.
Email: nkashirskaya81@gmail.com
Russian Federation, Pushchino, 142290
T. E. Khomutova
Institute of Physicochemical and Biological Problems in Soil Science of the Russian Academy of Sciences
Email: nkashirskaya81@gmail.com
Russian Federation, Pushchino, 142290
A. V. Borisov
Institute of Physicochemical and Biological Problems in Soil Science of the Russian Academy of Sciences
Email: nkashirskaya81@gmail.com
Russian Federation, Pushchino, 142290
References
- Ананьева Н.Д., Благодатская Е.В., Орлинский Д.Б., Мякшина Т.Н. Методические аспекты определения скорости субстрат-индуцированного дыхания почвенных микроорганизмов // Почвоведение. 1993. № 11. С. 72–77.
- Аринушкина Е.В. Руководство по химическому анализу почв. М.: Изд-во МГУ, 1970. 487 с.
- Белякова О.И. Многолетняя динамика разложения растительного опада в основных экосистемах Центральной лесостепи. Автореф. … дис. кан. биол. наук. Воронеж, 2001. 27 с.
- Воробъева Л.А. Теория и практика химического анализа почв // М.: ГЕОС. 2006. 400 с.
- Горленко М.В., Кожевин П.А. Дифференциация почвенных микробных сообществ с помощью мультисубстратного тестирования // Микробиология. 1994. Т. 63. № 2. С. 289–293.
- Дущанова К.С., Хомутова Т.Э., Украинский П.А., Каширская Н.Н., Лисецкий Ф.Н., Борисов А.В. Биомасса и функциональное разнообразие почвенных микробных сообществ естественных и антропогенно-преобразованных экосистем (на примере почв заповедника “Белогорье”) // Почвоведение. 2022. № 4. С. 488–499. https://doi.org/10.31857/S0032180X22040086
- Залепухин В.В. Теоретические аспекты биоразнообразия. Волгоград: Изд-во Волгогр. гос. ун-та, 2003.
- Звягинцев Д.Г. Почва и микроорганизмы. М.: Изд-во МГУ, 1987. 256 с.
- Касаткина Г.А., Федорова Н.Н., Русаков А.В. Почвы и почвенный покров заповедника “Белогорье” // Вестник СПбГУ. 2012. Вып. 1. Сер. 3. С. 121–138.
- Лойко Н.Г., Кряжевских Н.А., Сузина Н.Е., Демкина Е.В., Муратова А.Ю., Тураковская О.В., Козлова А.Н., Гальченко В.Ф., Эль-Регистан Г.И. Покоящиеся формы Sinorhizobium meliloti // Микробиология. 2011. Т. 80. № 4. С. 465–476.
- Мостовая А.С., Курганова И.Н., Лопес де Гереню В.О., Хохлова О.С., Русаков А.В., Шаповалов А.С. Изменение микробиологической активности серых лесных почв в процессе естественного лесовосстановления // Вестник Воронеж. гос. ун-та. 2015. Сер. Химия. Биология. Фармация. № 2. С. 64–72.
- Практикум по почвоведению / Под ред. И.С. Кауричева. М.: Колос, 1973. 279 с. Workshop on soil science / Edited by I.S. Kaurichev. M.: Kolos, 1973. 279 p.
- Рабочая группа IUSS WRB. 2015. Мировая реферативная база почвенных ресурсов 2014, исправленная и дополненная версия 2015. Международная система почвенной классификации для диагностики почв и создания легенд почвенных карт. Доклады о мировых почвенных ресурсах № 106. ФАО, Рим. 216 с.
- Русаков А.В. Почвенное разнообразие Ямской степи (заповедник “Белогорье”, Белгородская область) по “Классификации и диагностике почв России” (2004 г.) // Современные почвенные классификации и проблемы их региональной адаптации: материалы всероссийской научной конференции. Владивосток: Мор. гос. ун-т, 2010. С. 33–37.
- Русаков А.В., Бакунович Н.О., Городилова Н.Ю., Яковенко М.В. Новые данные по характеристике почвенного покрова охраняемых участков заповедника “Белогорье” (Белгородская область) // Проблемы природопользования и экологическая ситуация в Европейской России и сопредельных странах: материалы IV Междунар. науч. конф. Белгород: Константа, 2010. С. 153–158.
- Рыжкова Е.П. Альтернативные ферменты как особая стратегия адаптаций у прокариот (обзор) // Прикладная биохимия и микробиология. 2017. Т. 53. № 5. С. 435–448.
- Семенов М.В., Манучарова Н.А., Краснов Г.С., Никитин Д.А., Степанов А.Л. Биомасса и таксономическая структура микробных сообществ в почвах правобережья р. Оки // Почвоведение. 2019. № 8. С. 974–985. https://doi.org/10.1134/S0032180X19110078
- Счастная Л.С., Касаткина Г.А. Почвенно-географические исследования в заповеднике “Лес на Ворскле” – “Белогорье” // Вестник СПб. ун-та. Сер.3. Биология. 2006. Вып. 1. C. 81–88.
- Украинский П.А., Щербаков К.В. Эрозионный рельеф участка Ямская степь (природный заповедник “Белогорье”) // Науки о земле. 2014. № 1–2. С. 84–91.
- Хомутова Т.Э., Демкина Т.С., Борисов А.В., Шишлина Н.И. Состояние микробных сообществ подкурганных палеопочв пустынно-степной зоны эпохи средней бронзы (XXVII–XXVI вв. до н. э.) в связи с динамикой увлажненности климата // Почвоведение. 2017. № 2. С. 239–248. https://doi.org/10.7868/S0032180X1702006X
- Юрцев Б.А. Мониторинг биоразнообразия на уровне локальных флор // Бот. журн. 1997. Т. 82. № 6. С. 60–70.
- Anderson J.P.E., Domsch K.H. A physiological method for the quantitative measurement of microbial biomass in soils // Soil Biol. Biochem. 1978. V. 10. № 3. P. 215–221.
- Campbell C.D., Chapman S.J., Cameron C.M., Davidson M.S., Potts J.M. A rapid microtiter plate method to measure carbon dioxide evolved from carbon substrate amendments so as to determine the physiological profiles of soil microbial communities by using whole soil // Appl. Environ. Microbiol. 2003. V. 69. P. 3593–3599.
- Campbell C.D., Chapman S.J., Cameron C.M., Davidson M.S., Potts J.M. A rapid microtiter plate method to measure carbon dioxide evolved from carbon substrate amendments so as to determine the physiological profiles of soil microbial communities by using whole soil // Appl. Environ. Microbiol.2003. V. 69. P. 3593–3599.
- Chapman S.J., Campbell C.D., Artz R.R.E. Assessing CLPPs Using MicroResp™ A Comparison with Biolog and multi-SIR // J. Soils Sediments. 2007. V. 7. P. 406–410. https://doi.org 10.1065/jss2007.10.259
- Degens B.P., Harris J.A. Development of a physiological approach to measuring the catabolic diversity of soil microbial communities // Soil Biol. Biochem. 1997. V. 29. P. 1309–1320.
- Findlay R. The use of phospholipid fatty acids to determine microbial community structure // Molecular Microbial Ecology Manual. 1996. V. 4.1.4. H. 1–17.
- Fraq M., Oszust K., Lipiec J. Community level physiological profiles (CLPP), characterization and microbial activity of soil amended with dairy sewage sludge // Sensors (Basel). 2012. V. 3. P. 3253–3268.
- Garland J.L., Mills A.L. Classification and characterization of heterotrophic microbial communities on the basis of patterns of community-level sole-carbon-source utilization // Appl. Environ. Microbiol. 1991. № 57. P. 2351–2359
- Oren A., Steinberger Y. Catabolic profiles of soil fungal communities along a geographic climatic gradient in Israel // Soil Biol. Biochem. 2008. V. 40. P. 2578–2587. https://doi.org10.1016/j.soilbio.2008.05.024
- Rutgers M., Wouterse M., Drost S.M., Breure A.M., Mulder C., Stone, Bloem J. Monitoring soil bacteria with community-level physiological profiles using Biolog™ ECO-plates in the Netherlands and Europe // Appl. Soil Ecol. 2016. V. 97. P. 23–35. https://doi.org/10.1016/j.apsoil.2015.06.007
Supplementary files






