Эмиссия СО2 почвами экотонной зоны севера Западной Сибири
- Авторы: Гончарова О.Ю.1, Матышак Г.В.1, Тимофеева М.В.1,2, Чуванов С.В.1,2, Тархов М.О.1, Исаева А.В.1,3
-
Учреждения:
- Факультет почвоведения МГУ им. М.В. Ломоносова
- Почвенный институт им. В.В. Докучаева
- Институт глобального климата и экологии им. академика Ю.А. Израэля,
- Выпуск: № 9 (2023)
- Страницы: 1034-1048
- Раздел: ДЫХАНИЕ ПОЧВ В ПРИРОДНЫХ ЦЕНОЗАХ
- URL: https://bakhtiniada.ru/0032-180X/article/view/138180
- DOI: https://doi.org/10.31857/S0032180X23600336
- EDN: https://elibrary.ru/QRTQQL
- ID: 138180
Цитировать
Полный текст
Аннотация
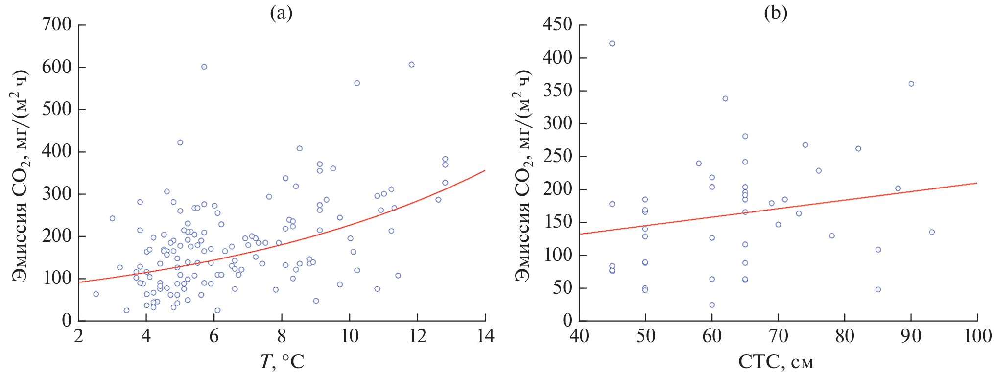
Район исследования почвенного дыхания, север Западной Сибири, расположен на южном пределе распространения близко залегающих многолетнемерзлых пород, в экотонной зоне на границе типичных таежных ландшафтов и южной тундры. Участок характеризуется наличием контрастных ландшафтов: сосняков с торфяно-подбурами и подзолами (Albic Podzols); мерзлых торфяников (Cryic Histosols) с торфяно-криоземами (Histic Oxyaquic Turbic Cryosols) и болотных экосистем с торфяными олиготрофными почвами (Fibric Histosols). В задачи исследования входила оценка величин эмиссии СО2 (\({\text{{Э}}}{{{\text{{М}}}}_{{{\text{{С}}}{{{\text{{О}}}}_{{\text{2}}}}}}}\)) почвами ключевых ландшафтов в вегетационные сезоны 2019–2022 гг. и анализ факторов пространственной вариабельности данного показателя и его межгодовой изменчивости. Исследование включало анализ базы данных \({\text{{Э}}}{{{\text{{М}}}}_{{{\text{{С}}}{{{\text{{О}}}}_{{\text{2}}}}}}}\) (метод статичных закрытых камер) и гидротермических параметров почв, фиксированных в течение 4 лет в августе. При отсутствии тренда к изменению климатических параметров за последние 10 лет, наблюдалось постепенное увеличение температуры почв всех ландшафтов и увеличение глубины протаивания на торфяниках. Данные изменения не сопровождались существенными изменениями величины \({\text{{Э}}}{{{\text{{М}}}}_{{{\text{{С}}}{{{\text{{О}}}}_{{\text{2}}}}}}}\). Она составила в лесных экосистемах в среднем от 485 до 540 мг СО2/(м2 ч), на торфяно-болотном комплексе от 150 до 255 мг СО2/(м2 ч) с высокими коэффициентами пространственной вариабельности. Высокие величины \({\text{{Э}}}{{{\text{{М}}}}_{{{\text{{С}}}{{{\text{{О}}}}_{{\text{2}}}}}}}\) в лесных экосистемах определяются благоприятными гидротермическим режимом, водно-физическими свойствами, высокими запасами корневой биомассы. Часть СО2, продуцируемого почвами торфяников, переносится надмерзлотными водами и выделяется с поверхности болотных почв. Температура почв, регулируемая сезонным протаиванием, явилась значимым предиктором пространственной вариабельности \({\text{{Э}}}{{{\text{{М}}}}_{{{\text{{С}}}{{{\text{{О}}}}_{{\text{2}}}}}}}\) на почвах торфяно-болотного комплекса.
Об авторах
О. Ю. Гончарова
Факультет почвоведения МГУ им. М.В. Ломоносова
Автор, ответственный за переписку.
Email: goncholgaj@gmail.com
Россия, 119991, Москва, Ленинские горы, 1
Г. В. Матышак
Факультет почвоведения МГУ им. М.В. Ломоносова
Email: goncholgaj@gmail.com
Россия, 119991, Москва, Ленинские горы, 1
М. В. Тимофеева
Факультет почвоведения МГУ им. М.В. Ломоносова; Почвенный институт им. В.В. Докучаева
Email: goncholgaj@gmail.com
Россия, 119991, Москва, Ленинские горы, 1; Россия, 119017, Москва, Пыжевский пер., 7, стр. 2
С. В. Чуванов
Факультет почвоведения МГУ им. М.В. Ломоносова; Почвенный институт им. В.В. Докучаева
Email: goncholgaj@gmail.com
Россия, 119991, Москва, Ленинские горы, 1; Россия, 119017, Москва, Пыжевский пер., 7, стр. 2
М. О. Тархов
Факультет почвоведения МГУ им. М.В. Ломоносова
Email: goncholgaj@gmail.com
Россия, 119991, Москва, Ленинские горы, 1
А. В. Исаева
Факультет почвоведения МГУ им. М.В. Ломоносова; Институт глобального климата и экологии им. академика Ю.А. Израэля,
Email: goncholgaj@gmail.com
Россия, 119991, Москва, Ленинские горы, 1; Россия, 107258, Москва, ул. Глебовская, 20б
Список литературы
- Булыгина О.Н., Разуваев В.Н., Трофименко Л.Т., Швец Н.В. Описание массива данных среднемесячной температуры воздуха на станциях России. Св-во о гос. регистрации базы данных № 2014621485 http://meteo.ru/data/156-temperature#описание-массива-данных.
- Геокриология СССР: монография. Западная Сибирь. М., 1989. Вып. Недра. 453 с.
- Гончарова О.Ю., Матышак Г.В., Бобрик А.А., Петров Д.Г., Тархов М.О., Удовенко М.М. Вклад климатических факторов в формирование температурных режимов почв прерывистой криолитозоны северной тайги Западной Сибири // Бюл. Почв. ин-та им. В.В. Докучаева. 2017. № 87. С. 39–54. https://doi.org/10.19047/0136-1694-2017-87-39-54
- Гончарова О.Ю., Матышак Г.В., Бобрик А.А., Тимофеева М.В., Сефилян А.Р. Оценка вклада корневого и микробного дыхания в общий поток СО2 из торфяных почв и подзолов севера Западной Сибири методом интеграции компонентов // Почвоведение. 2019. № 2. С. 234–245. https://doi.org/10.1134/S0032180X19020059
- Димо В. Тепловой режим почв СССР. М., 1972. Вып. Колос. 360 с.
- Добровольский Г.В. Педосфера – оболочка жизни планеты Земля // Биосфера. 2009. Т. 1. № 1. С. 6–14.
- Карелин Д.В., Азовский А.И., Куманяев А.С., Замолодчиков Д.Г. Значение пространственного и временно́го масштаба при анализе факторов эмиссии СО2 из почвы в лесах Валдайской возвышенности // Лесоведение. 2019. № 1. С. 29–37. https://doi.org/10.1134/S0024114819010078
- Классификация и диагностика почв России. Смоленск: Изд-во Ойкумена, 2004. 341 с.
- Кудеяров В.Н. Современное состояние углеродного баланса и предельная способность почв к поглощению углерода на территории России // Почвоведение. 2015. Т. 2015. № 9. С. 1049–1060. https://doi.org/10.7868/S0032180X15090087
- Кудеяров В.Н. Почвенные источники эмиссии углекислого газа на территории России // Круговорот углерода на территории России. М., 1999. С. 165–201.
- Матышак Г.В., Богатырев Л.Г., Гончарова О.Ю., Бобрик А.А. Особенности развития почв гидроморфных экосистем северной тайги Западной Сибири в условиях криогенеза // Почвоведение. 2017. № 10. С. 1155–1164. https://doi.org/10.7868/S0032180X17100069
- Полевые и лабораторные методы исследования физических свойств и режимов почв / Под ред. Шейна Е.В. М.: Изд-во Моск. ун-та, 2001. 200 с.
- Смагин А.В. Газовая фаза почв. М.: Изд-во МГУ, 2005. 301 с.
- Тимофеева М.В., Гончарова О.Ю., Матышак Г.В., Чуванов С.В. Потоки углерода в экосистеме торфяно-болотного комплекса криолитозоны Западной Сибири // Геосферные исследования. 2022. № 3. С. 109–125. https://doi.org/10.17223/25421379/24/7
- Astakhov V., Nazarov D. Correlation of Upper Pleistocene sediments in northern West Siberia // Quaternary Sci. Rev. 2010. V. 29. № 25–26. P. 3615–3629. https://doi.org/10.1016/j.quascirev.2010.09.001
- Bäckstrand K., Crill P.M., Jackowicz-Korczyñski M., Mastepanov M., Christensen T.R., Bastviken D. Annual carbon gas budget for a subarctic peatland, Northern Sweden // Biogeosciences. 2010. V. 7. P. 95–108. https://doi.org/10.5194/bg-7-95-2010
- Ball B.A., Virginia R.A., Barrett J.E., Parsons A.N., Wall D.H. Interactions between physical and biotic factors influence CO2 flux in Antarctic dry valley soils // Soil Biology and Biochemistry. 2009. V. 41. P. 1510–1517. https://doi.org/10.1016/j.soilbio.2009.04.011
- Bond-Lamberty B., Thomson A. A global database of soil respiration data // Biogeosciences. 2010. V. 7. P. 1915–1926. https://doi.org/10.5194/bg-7-1915-2010
- Cai Y., Sawada K., Hirota M. Spatial Variation in Forest Soil Respiration: A Systematic Review of Field Observations at the Global Scale // SSRN J. 2023. V. 874. P. 162348. https://doi.org/10.1016/j.scitotenv.2023.162348
- Dagg J., Lafleur P. Vegetation Community, Foliar Nitrogen, and Temperature Effects on Tundra CO2 Exchange across a Soil Moisture Gradient // Arctic, Antarctic, and Alpine Research. 2011. V. 43. P. 189–197. https://doi.org/10.1657/1938-4246-43.2.189
- Estop-Aragonés C., Czimczik C.I., Heffernan L., Gibson C., Walker J.C., Xu X., Olefeldt D. Respiration of aged soil carbon during fall in permafrost peatlands enhanced by active layer deepening following wildfire but limited following thermokarst // Environ. Res. Lett. 2018. V. 13. P. 085002. https://doi.org/10.1088/1748-9326/aad5f0
- Falloon P., Jones C.D., Ades M., Paul K. Direct soil moisture controls of future global soil carbon changes: An important source of uncertainty: soil moisture and soil carbon // Global Biogeochem. Cycles. 2011. V. 25. P. n/a-n/a. https://doi.org/10.1029/2010GB003938
- Goncharova O.Yu., Matyshak G.V., Bobrik A.A., Petrov D.G., Tarkhov M.O., Udovenko M.M. The Input of the Climatic Factors in the Temperature Regime of Soils of Discontinuous Permafrost of Northern Taiga of Western Siberia // DSB. 2017. P. 39–54. https://doi.org/10.19047/0136-1694-2017-87-39-54
- Goncharova O.Yu., Matyshak G.V., Epstein H.E., Sefilian A.R., Bobrik A.A. Influence of snow cover on soil temperatures: Meso- and micro-scale topographic effects (a case study from the northern West Siberia discontinuous permafrost zone) // Catena. 2019. V. 183. P. 104224. https://doi.org/10.1016/j.catena.2019.104224
- Hartley I.P., Ineson P. Substrate quality and the temperature sensitivity of soil organic matter decomposition // Soil Biol. Biochem. 2008. V. 40. P. 1567–1574. https://doi.org/10.1016/j.soilbio.2008.01.007
- Jauhiainen J., Alm J., Bjarnadottir B., Callesen I., Christiansen J.R., Clarke N., Dalsgaard L., He H. et al. Reviews and syntheses: Greenhouse gas exchange data from drained organic forest soils – a review of current approaches and recommendations for future research // Biogeosciences. 2019. V. 16. P. 4687–4703. https://doi.org/10.5194/bg-16-4687-2019
- Karelin D., Goryachkin S., Zazovskaya E., Shishkov V., Pochikalov A., Dolgikh A., Sirin A., Suvorov G., Badmaev N., Badmaeva N., Tsybenov Y., Kulikov A., Danilov P., Savinov G., Desyatkin A., Desyatkin R., Kraev G. Greenhouse gas emission from the cold soils of Eurasia in natural settings and under human impact: Controls on spatial variability // Geoderma Regional. 2020. V. 22. P. e00290. https://doi.org/10.1016/j.geodrs.2020.e00290
- Kirschbaum M. The temperature dependence of organic-matter decomposition—still a topic of debate // Soil Biol. Biochem. 2006. V. 38. P. 2510–2518. https://doi.org/10.1016/j.soilbio.2006.01.030
- Klene A.E., Nelson F.E., Shiklomanov N.I., Hinkel K.M. The N-factor in Natural Landscapes: Variability of Air and Soil-Surface Temperatures, Kuparuk River Basin, Alaska, U.S.A. // Arctic, Antarctic, and Alpine Res. 2001. V. 33. P. 140–148. https://doi.org/10.2113/gscpgbull.63.2.192
- Lagomarsino A., Agnelli A.E. Influence of vegetation cover and soil features on CO2, CH4 and N2O fluxes in northern Finnish Lapland // Polar Sci. 2020. V. 24. P. 100531. https://doi.org/10.1016/j.polar.2020.100531
- Liang C., Schimel J.P., Jastrow J.D. The importance of anabolism in microbial control over soil carbon storage // Nat Microbiol. 2017. V. 2. P. 17105. https://doi.org/10.1038/nmicrobiol.2017.105
- Luan J., Liu S., Zhu X., Wang J., Liu K. Roles of biotic and abiotic variables in determining spatial variation of soil respiration in secondary oak and planted pine forests // Soil Biol. Biochem. 2012. V. 44. P. 143–150. https://doi.org/10.1016/j.soilbio.2011.08.012
- Lunardini V. Theory of n-factors and correlation of data // 3rd International Conference on Permafrost. Ottava: National Research Council of Canada, 1978. P. 40–46.
- Luo J., Chen Y., Wu Y., Shi P., She J., Zhou P. Temporal-Spatial Variation and Controls of Soil Respiration in Different Primary Succession Stages on Glacier Forehead in Gongga Mountain, China // PLoS ONE. 2012. V. 7. P. e42354. https://doi.org/10.1371/journal.pone.0042354
- Masyagina O.V., Menyailo O.V. The impact of permafrost on carbon dioxide and methane fluxes in Siberia: A meta-analysis // Environ. Res. 2020. V. 182. P. 109096. https://doi.org/10.1016/j.envres.2019.109096
- Matyshak G.V., Goncharova O.Y., Moskalenko N.G., Walker D.A., Epstein H.E., Shur Y. Contrasting Soil Thermal Regimes in the Forest-Tundra Transition Near Nadym, West Siberia, Russia // Permafrost and Periglacial Processes. 2017. V. 28. P. 108–118. https://doi.org/10.1002/ppp.1882
- Oertel C., Matschullat J., Zurba K., Zimmermann F., Erasmi S. Greenhouse gas emissions from soils—A review // Geochemistry. 2016. V. 76. P. 327–352. https://doi.org/10.1016/j.chemer.2016.04.002
- Post W.M., Emanuel W.R., Zinke P.J., Stangenberger A.G. Soil carbon pools and world life zones // Nature. 1982. V. 298. P. 156–159. https://doi.org/10.1038/298156a0
- Poyatos R., Heinemeyer A., Ineson P., Evans J.G., Ward H.C., Huntley B., Baxter R. Environmental and Vegetation Drivers of Seasonal CO2 Fluxes in a Sub-arctic Forest–Mire Ecotone // Ecosystems. 2014. V. 17. P. 377–393. https://doi.org/10.1007/s10021-013-9728-2
- Reichstein M., Beer C. Soil respiration across scales: The importance of a model–data integration framework for data interpretation // Z. Pflanzenernähr. Bodenk. 2008. V. 171. P. 344–354. https://doi.org/10.1002/jpln.200700075
- Rustad L.E., Huntington T.G., Boone R.D. Controls on soil respiration: Implications for climate change // Biogeochemistry. 2000. V. 48. P. 1–6. https://doi.org/10.1023/A:1006255431298
- Ryan M.G., Law B.E. Interpreting, measuring, and modeling soil respiration // Biogeochemistry. 2005. V. 73. P. 3–27. https://doi.org/10.1007/s10533-004-5167-7
- Saiz G., Byrne K.A., Butterbach-Bahl K., Kiese R., Blujdea V., Farrell E.P. Stand age-related effects on soil respiration in a first rotation Sitka spruce chronosequence in central Ireland: stand age-related effects on soil respiration // Global Change Biol. 2006. V. 12. P. 1007–1020. https://doi.org/10.1111/j.1365-2486.2006.01145.x
- Scharlemann J.P., Tanner E.V., Hiederer R., Kapos V. Global soil carbon: understanding and managing the largest terrestrial carbon pool // Carbon Management. 2014. V. 5. P. 81–91. https://doi.org/10.4155/cmt.13.77
- Sommerkorn M. Micro-topographic patterns unravel controls of soil water and temperature on soil respiration in three Siberian tundra systems // Soil Biol. Biochem. 2008. V. 40. P. 1792–1802. https://doi.org/10.1016/j.soilbio.2008.03.002
- Sun T., Wang Y., Hui D., Jing X., Feng W. Soil properties rather than climate and ecosystem type control the vertical variations of soil organic carbon, microbial carbon, and microbial quotient // Soil Biol. Biochem. 2020. V. 148. P. 107905. https://doi.org/10.1016/j.soilbio.2020.107905
- Swift M.J., Heal O.W., Anderson J.M. Decomposition in Terrestrial Ecosystems. Berkeley and Los Angeles, 1979. 372 p.
- Tuomi M., Vanhala P., Karhu K., Fritze H., Liski J. Heterotrophic soil respiration—Comparison of different models describing its temperature dependence // Ecological Modelling. 2008. V. 211. P. 182–190. https://doi.org/10.1016/j.ecolmodel.2007.09.003
- Virkkala A.-M., Virtanen T., Lehtonen A., Rinne J., Luoto M. The current state of CO2 flux chamber studies in the Arctic tundra: A review // Progress in Physical Geography: Earth and Environment. 2018. V. 42. P. 162–184. https://doi.org/10.1177/0309133317745784
- Wang W., Zeng W., Chen W., Yang Y., Zeng H. Effects of Forest Age on Soil Autotrophic and Heterotrophic Respiration Differ between Evergreen and Deciduous Forests // PLoS ONE. 2013. V. 8. P. e80937. https://doi.org/10.1371/journal.pone.0080937
- Watts J.D., Natali S.M., Minions C., Risk D., Arndt K., Zona D., Euskirchen E.S. et al. Soil respiration strongly offsets carbon uptake in Alaska and Northwest Canada // Environ. Res. Lett. 2021. V. 16. P. 084051. https://doi.org/10.1088/1748-9326/ac1222
- Wrb I.W.G. World reference base for soil resources 2014, update 2015: International soil classification system for naming soils and creating legends for soil maps // World Soil Resources Reports No. 106. 2015. P. 192.
- Zhou T., Shi P., Hui D., Luo Y. Global pattern of temperature sensitivity of soil heterotrophic respiration (Q10) and its implications for carbon-climate feedback: global pattern of temperature sensitivity // J. Geophys. Res. 2009. V. 114.https://doi.org/10.1029/2008JG000850
- Zobitz J.M., Moore D.J.P., Sacks W.J., Monson R.K., Bowling D.R., Schimel D.S. Integration of Process-based Soil Respiration Models with Whole-Ecosystem CO2 Measurements // Ecosystems. 2008. V. 11. P. 250–269. https://doi.org/10.1007/s10021-007-9120-1
- https://www2.gwu.edu/~calm/data/north.htm





