Ecological and Geochemical State of Soil Cover in Gusinoozersk in the Zone of Influence of Coal Thermal Power Plant
- Authors: Sycheva D.G.1, Kosheleva N.E.1
-
Affiliations:
- Lomonosov Moscow State University
- Issue: No 8 (2023)
- Pages: 953-969
- Section: DEGRADATION, REHABILITATION, AND CONSERVATION OF SOILS
- URL: https://bakhtiniada.ru/0032-180X/article/view/138151
- DOI: https://doi.org/10.31857/S0032180X23600270
- EDN: https://elibrary.ru/OJFDFW
- ID: 138151
Cite item
Full Text
Abstract
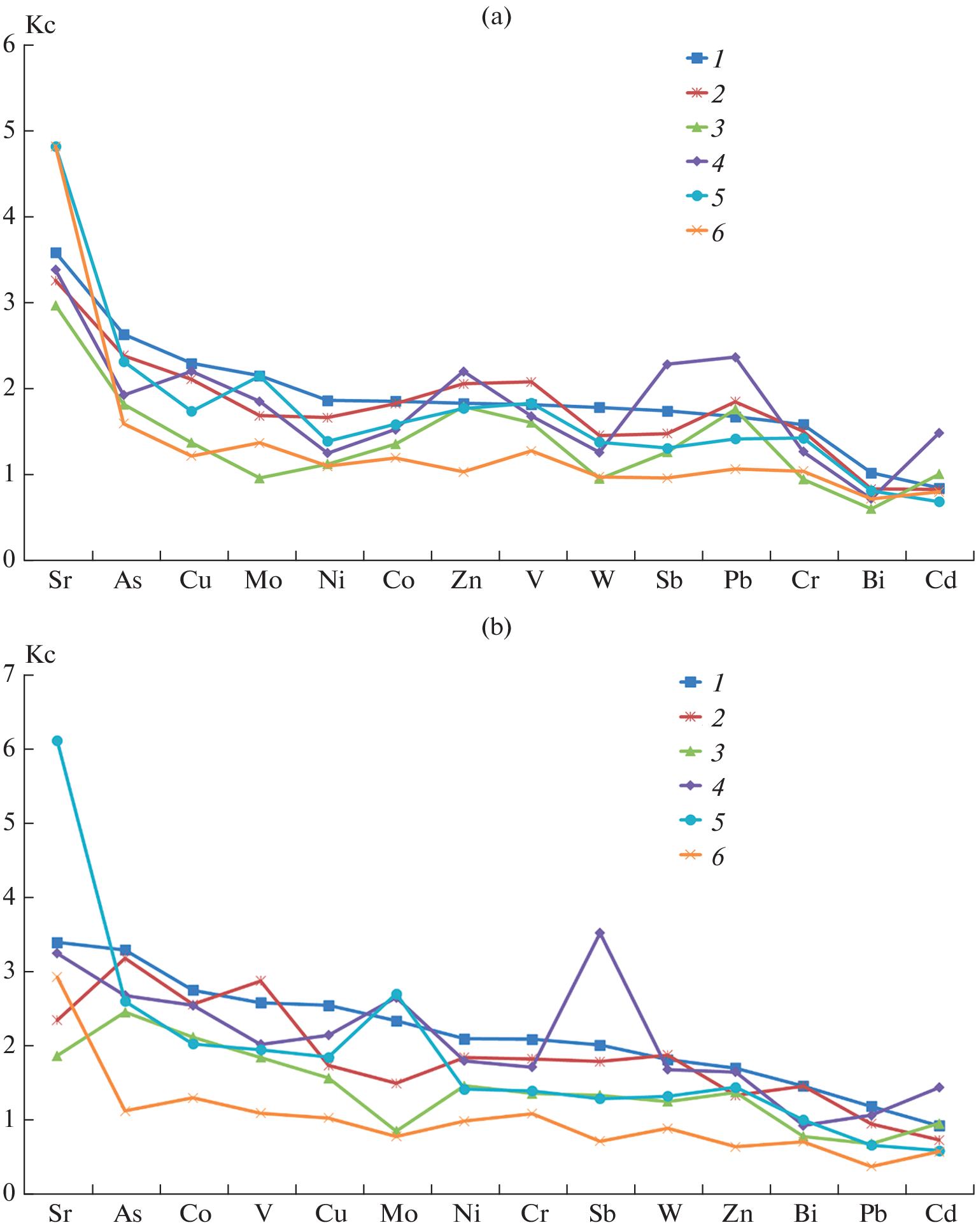
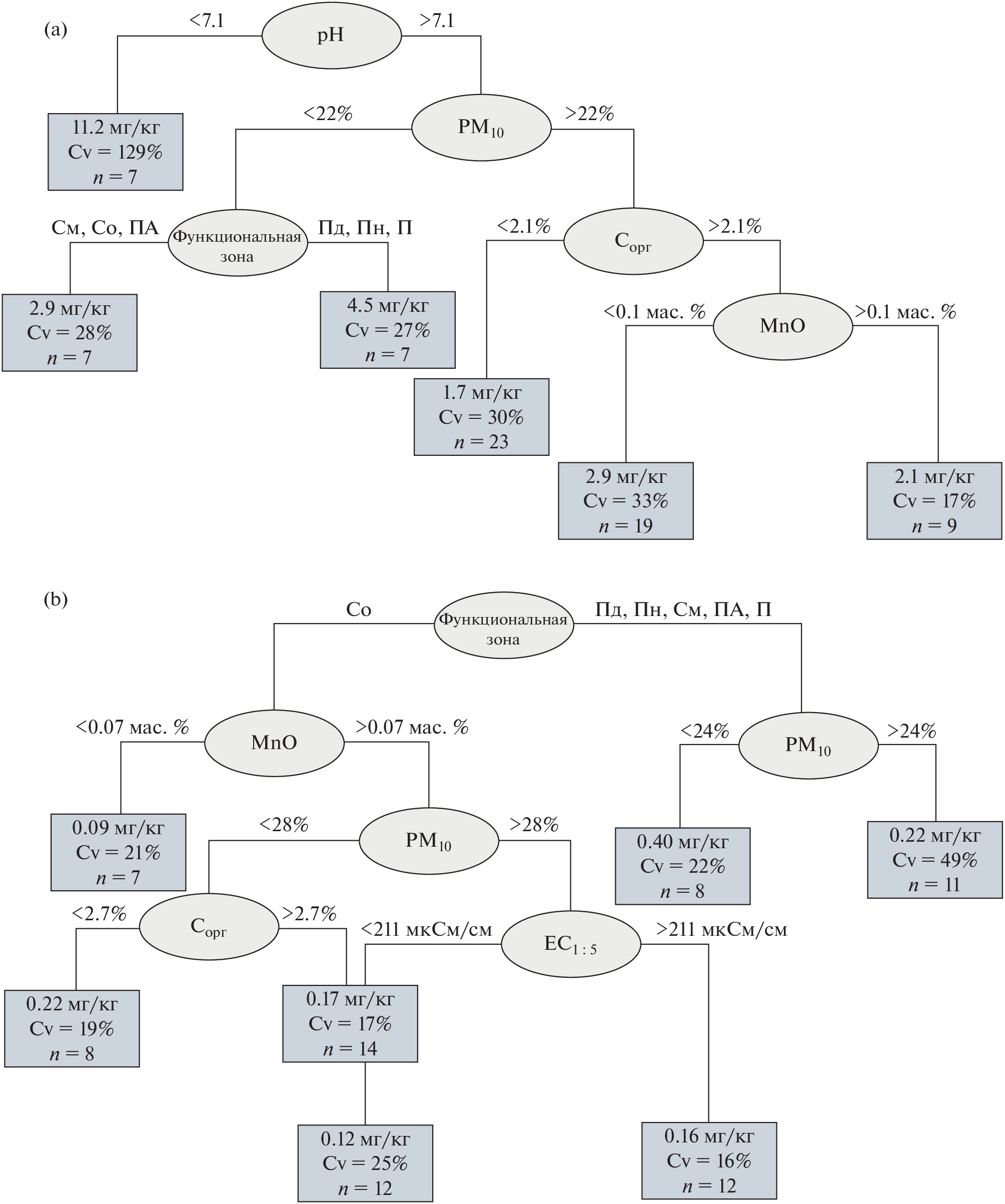
The pollution of the topsoils of the city of Gusinoozersk (Republic of Buryatia) under the influence of emissions from State District Power Plant (SDPP) which used the Okino-Klyuchevskiy brown coal as fuel was studied. The content of 14 elements (Sr, As, Co, Mo, Sb, V, Cu, Ni, Cr, W, Zn, Bi, Cd, Pb) in bulk samples, as well as in the fraction of physical clay (particles with a diameter <10 µm, PM10) and in samples of brown coal and ash from the SDPP. Strontium, As, Co, Mo, Sb, V are the priority pollutants in the soils of Gusinoozersk with higher concentrations of most elements in the PM10 fraction. Soils and the PM10 fraction in the industrial operating subzone are the most polluted with Sr, As, Co, V, Cu, Mo, Ni, Cr, which are contained in the fly ash of the Gusinoozerskaya SDPP. Most of the territory (57% for soils in general and 47% for the PM10 fraction) is characterized by a low level of pollution (Zc = 8–16). Arsenic poses the greatest environmental hazard; in the PM10 fraction, its concentrations exceeded the MPC in 90% of the studied samples. In soils and their PM10 fraction, the leading factors for the accumulation of elements are the content of Fe2O3, organic matter, soil texture, alkaline-acid conditions, and belonging to a functional zone, which determine the formation of various classes of geochemical barriers. The polluting effect of brown coals depends on the content of heavy metals and metalloids in them. Comparison of the chemical composition of the Okino-Klyuchevskii brown coal and ash from the Gusinoozerskaya SDPP and the Kansk-Achinskii coal and ash from the Central Thermal Power Plant of Severobaikalsk showed that the brown coal and ash from Severobaikalsk were slightly enriched in metals and metalloids, which significantly reduced their accumulation in soils.
Keywords
About the authors
D. G. Sycheva
Lomonosov Moscow State University
Author for correspondence.
Email: l.msu@yandex.ru
Russia, 119991, Moscow
N. E. Kosheleva
Lomonosov Moscow State University
Email: l.msu@yandex.ru
Russia, 119991, Moscow
References
- Белоголовов В.Ф. Геохимический атлас Улан-Удэ. Улан-Удэ: Бурят. кн. изд-во, 1989. 52 с.
- Битюкова В.Р. Экологический рейтинг регионов России // Ежегодник Русского географического общества / Под ред. Касимова Н.С. М.: Эксмо, 2021. 336 с.
- Власов Д.В., Кукушкина О.В., Кошелева Н.Е., Касимов Н.С. Уровни и факторы накопления металлов и металлоидов в придорожных почвах, дорожной пыли и их фракции РМ10 в Западном округе Москвы // Почвоведение. 2022. № 5. С. 538–555. https://doi.org/10.31857/S0032180X22050112
- Волошин А.Л. Причины и некоторые аспекты настоящего снижения водности рек Западного Забайкалья // Мат-лы IX Междунар. конф. “Реки Сибири и Дальнего Востока”. Улан-Удэ. 2015. С. 124–128.
- Герасимова М.И., Строганова М.Н., Можарова Н.В., Прокофьева Т.В. Антропогенные почвы: генезис, география, рекультивация. Смоленск: Ойкумена, 2003. 268 с.
- Голубцов В.А., Рыжов Ю.В., Кобылкин Д.В. Почвообразование и осадконакопление в Селенгинском среднегорье в позднеледниковье и голоцене. Иркутск: Изд-во Института географии им. В.Б. Сочавы СО РАН, 2017. 139 с.
- Государственный доклад “О состоянии озера Байкал и мерах по его охране в 2020 году”. Иркутск: ИНЦХТ, 2017. 374 с.
- Григорьев Н.А. Распределение химических элементов в верхней части континентальной коры. Екатеринбург: УрО РАН, 2009. 382 с.
- Журавлева М.А., Зубрев Н.И., Кокин С.М. Загрязнение полосы отвода // Мир транспорта. 2016. № 3. С. 112–118.
- Казанцев И.В. Железнодорожный транспорт как источник загрязнения почв тяжелыми металлами // Самарский научный вестник. 2015. № 2. С. 94–96.
- Касимов Н.С. Экогеохимия ландшафтов. М.: ИП Филимонов М.В., 2013. 208 с.
- Касимов Н.С., Власов Д.В. Кларки химических элементов как эталоны сравнения в экогеохимии // Вестник Моск. ун-та. Сер. география. 2015. № 2. С. 7–17.
- Касимов Н.С., Власов Д.В., Кошелева Н.Е. Химический состав дорожной пыли и ее фракции PM10 как индикатор загрязнения городской среды // Экология и промышленность России. 2021. Т. 25. № 10. С. 43–49.
- Касимов Н.С., Власов Д.В., Кошелева Н.Е., Никифорова Е.М. Геохимия ландшафтов Восточной Москвы. М.: АПР, 2016. 276 с.
- Кошелева Н.Е., Касимов Н.С., Власов Д.В. Факторы накопления тяжелых металлов и металлоидов на геохимических барьерах в городских почвах // Почвоведение. 2015. № 5. С. 536–553.
- Кошелева Н.Е., Никифорова Е.М., Тимофеев И.В. Загрязнение тяжелыми металлами и металлоидами и экологическое состояние почв г. Северобайкальска // Почвоведение. 2022. № 5. С. 571–585. https://doi.org/10.31857/S0032180X22050045
- Основные показатели охраны окружающей среды. Статистический бюллетень. Федеральная служба государственной статистики. 2021. 110 с.
- Ратанова М.П. Экологические основы общественного производства. Смоленск: СГУ, 1999. 176 с.
- Сает Ю.Е., Ревич Б.А., Янин Е.П., Смирнова Р.С., Башаркевич Е.Л., Онищенко Т.Л., Павлова Л.Н., Трефилова Н.Я., Ачкасов А.И., Саркисян С.Ш. Геохимия окружающей среды. М.: Недра, 1990. 335 с.
- Юдович Я.Э., Кетрис М.П. Токсичные элементы-примеси в ископаемых углях. Екатеринбург: УрО РАН, 2005. 655 с.
- Altikulac A., Turhan S., Kurnaz A., Goren E., Duran C., Hançerliogullari A., Ugur F.A. Assessment of the Enrichment of Heavy Metals in Coal and Its Combustion Residues // ACS Omega. 2022. V. 7. P. 21239–21245. https://doi.org/10.1021/acsomega.2c02308
- Alves C.A., Vicente A.M.P., Calvo A.I., Baumgardner D., Amato F., Querol X., Pio C., Gustafsson M. Physical and chemical properties of non-exhaust particles generated from wear between pavements and tyres // Atmos. Environ. 2020. V. 224. P. 24–35. https://doi.org/10.1016/j.atmosenv.2019.117252
- Anaman R., Peng C., Jiang Z., Liu X., Zhou Z., Guo Z., Xiao, X. Identifying sources and transport routes of heavy metals in soil with different land uses around a smelting site by GIS based PCA and PMF // Sci. Total Environ. 2022. V. 823. P. 153759. https://doi.org/10.1016/j.scitotenv.2022.153759
- Demetriades A., Birke M. Urban geochemical mapping manual: sampling, sample preparation, laboratory analysis, quality control check, statistical processing and map plotting // Brussels: EuroGeoSurveys, 2015. 162 p. https://doi.org/10.1016/j.gexplo.2017.10.024
- Facchinelli A., Sacchi E., Mallen L. Multivariate statistical and GIS-based approach to identify heavy metal sources in soils // Environ. Poll. 2001. V. 114. P. 313–324. https://doi.org/10.1016/S0269-7491(00)00243-8
- Fan H., Zhao C., Yang Y. A comprehensive analysis of the spatio-temporal variation of urban air pollution in China during 2014–2018 // Atmospheric Environment. 2020. V. 220. P. 117066. https://doi.org/10.1016/j.atmosenv.2019.117066
- Fu B., Liu G., Mian M.M., Sun M., Wu D. Characteristics and speciation of heavy metals in fly ash and FGD gypsum from Chinese coal-fired power plants // Fuel. 2019. V. 251. P. 593–602. https://doi.org/10.1016/j.fuel.2019.04.055
- Ghosh S.P., Maiti S.K. Evaluation of heavy metal contamination in roadside deposited sediments and road surface runoff: a case study // Environmental earth sciences. 2018. V. 77. P. 1–13. https://doi.org/10.1007/s12665-018-7370-1
- Gulia S., Nagendra S., Khare M., Khanna I. Urban air quality management-A review // Atmospheric Pollution Research. 2015. V. 6. P. 286–304. https://doi.org/10.5094/APR.2015.033
- Harrison R.M., Jones A.M., Gietl J., Yin J., Green D.C. Estimation of the contributions of brake dust, tire wear, and resuspension to nonexhaust traffic particles derived from atmospheric measurements // Environ. Sci. Technol. 2012. V. 46. P. 63–79. https://doi.org/10.1021/es300894r
- Hu Z., Gao S. Upper crustal abundances of trace elements: A revision and update // Chem. Geol. 2008. V. 253. P. 205–221. https://doi.org/10.1016/j.chemgeo.2008.05.010
- Huang X., Hu J., Qin F., Quan W., Cao R., Fan M., Wu X. Heavy metal pollution and ecological assessment around the Jinsha Coal-Fired Power Plant (China) // Int. J. Environ. Res. Public Health. 2017. V. 14. P. 15–23. https://doi.org/10.3390/ijerph14121589
- Kelepertzis E. Accumulation of heavy metals in agricultural soils of Mediterranean: Insights from Argolida basin, Peloponnese, Greece // Geoderma. 2014. V. 221. P. 82–90. https://doi.org/10.1016/j.geoderma.2014.01.007
- Limbeck A., Puls C. Particulate emissions from on-road vehicles // Urban airborne particulate matter: origin, chemistry, fate and health impacts. Heidelberg: Springer-Verlag Berlin. 2011. P. 63–76. https://doi.org/10.1007/978-3-642-12278-1_4
- Lin B., Zhu J. Changes in urban air quality during urbanization in China // J. Cleaner Production. 2018. V. 188. P. 312–321. https://doi.org/10.1016/j.jclepro.2018.03.293
- Meij R., Te Winkel B. The emissions and environmental impact of PM10 and trace elements from a modern coal-fired power plant equipped with ESP and wet FGD // Fuel Processing Technology. 2004. V. 85 (6-7). P. 641–656. https://doi.org/10.1016/j.fuproc.2003.11.012
- Moses E.A., Orok U.B. Contamination and health risk assessment of suspended particulate matter (SPM) in Uyo, Niger Delta, Nigeria // J. Scientific Res. Rep. 2015. P. 276–286. https://doi.org/10.9734/JSRR/2015/16296
- Nan J., Xiaohan L., Shanshan W., Xue Y., Shasha Y., Shiguang D., Shenbo W., Ruiqin Z., Shengli L. Pollution characterization, source identification, and health risks of atmospheric-particle-bound heavy metals in PM10 and PM2.5 at multiple sites in an emerging megacity in the central region of China // Aerosol and Air Quality Research. 2019. V. 19. P. 247–271. https://doi.org/10.4209/aaqr.2018.07.0275
- Rovira J., Domingo J.L., Schuhmacher M. Air quality, health impacts and burden of disease due to air pollution (PM10, PM2. 5, NO2 and O3): Application of AirQ+ model to the Camp de Tarragona County (Catalonia, Spain) // Sci. Total Environ. 2020. V. 703. P. 135538. https://doi.org/10.1016/j.scitotenv.2019.135538
- Rudnick R.L., Gao S. Composition of the Continental Crust // Treatise on Geochemistry. 2014. P. 1–51. https://doi.org/10.1016/B978-0-08-095975-7.00301-6
- Saha D., Chatterje D., Chakravarty S., Roychowdhury T. Investigation of environmental-concern trace elements in coal and their combustion residues from thermal power plants in Eastern India // Natural Resources Research. 2019. V. 28(4). P. 1505–1520. https://doi.org/10.1007/s11053-019-09451-2
- Sanders P.G., Xu N., Dalka T.M., Maricq M.M. Airborne brake wear debris: size distributions, composition, and a comparison of dynamometer and vehicle tests // Environ. Sci. Technol. 2003. V. 37. P. 4060–4069. https://doi.org/10.1021/es034145s
- Savic D., Nisic D., Malic N., Dragosavljevic Z., Medenica D. Research on power plant ash impact on the quality of soil in Kostolac and Gacko coal basins // Minerals. 2018. V. 8. P. 54–67. https://doi.org/10.3390/min8020054
- Truong M.T., Nguyen L.S.P., Hien T.T., Pham T.D.H., Do T.T.L. Source Apportionment and Risk Estimation of Heavy Metals in PM10 at a Southern Vietnam Megacity // Aerosol and Air Quality Research. 2022. V. 22. P. 220094. https://doi.org/10.4209/aaqr.220094
- Verma C., Madan S., Hussain A. Heavy metal contamination of groundwater due to fly ash disposal of coal-fired thermal power plant, Parichha, Jhansi, India // Cogent Eng. 2016. V. 3. P. 112–125. https://doi.org/10.1080/23311916.2016.1179243
Supplementary files








