The first Genetic data on Lernaea Cyprinacea Linnaeus, 1758 from the European North of Russia (The Pinega River)
- Authors: Kuznetsova I.A.1, Kondakov A.V.1, Eliseeva T.A.1
-
Affiliations:
- ФГБУН Федеральный исследовательский центр комплексного изучения Арктики имени академика Н.П. Лаверова УрО РАН
- Issue: Vol 58, No 3 (2024)
- Pages: 194-214
- Section: Articles
- URL: https://bakhtiniada.ru/0031-1847/article/view/257701
- DOI: https://doi.org/10.31857/S0031184724030025
- EDN: https://elibrary.ru/CVPHKA
- ID: 257701
Cite item
Full Text
Abstract
Morphological and molecular genetic data about Lernaea cyprinacea Linnaeus, 1758, collected from pike (Esox lucius Linnaeus, 1758) in the European North of Russia (Pinega river) in 2022, were presented. Molecular genetic studies were carried out based on the analysis of COI mtDNA, 18S rDNA and 28S rDNA gene sequences. A significant genetic distance for the COI gene from individuals of the same species collected in other territories (China, Australia, South Africa, Canada, Austria, Argentina, Pakistan, Iran, India, Japan, Romania, Egypt and Western Siberia) was revealed, which indicates the existence of a cryptic species L. cyprinacea in the European North of Russia. Analysis of 28S rDNA sequences showed the presence of two substitutions fixed in the population, which may indicate a fairly long-standing divergence of sister species. The 18S rDNA gene fragment is less suitable for identifying L. cyprinacea due to low variability compared to the other two gene regions.
Keywords
Full Text
Паразитический рачок Lernaea cyprinacea L., 1758 является наиболее распространенным возбудителем опасного эктопаразитарного заболевания пресноводных рыб – лернеоза. Паразитические копеподы этого вида обнаружены более чем на 45 видах карповых и на представителях других семейств рыб (Smith, 2019). Широкому распространению L. cyprinacea способствуют отсутствие обязательного промежуточного хозяина в жизненном цикле (Kearn, 2004), высокая адаптивность к новым хозяевам (Stavrescu-Bedivan et al., 2014), непреднамеренное использование зараженных рыб в аквакультуре (Acosta et al., 2012), аквариумистике (Fryer, 1968) и рыболовном спорте (Piasecki et al., 2004). Наибольшие показатели интенсивности и экстенсивности заражения наблюдаются в условиях жаркого климата в водоемах с низкой скоростью водного потока, способствующих ускорению развития яиц и науплий L. cyprinacea (Mancini et al., 2008) и успешности инфицирования рыб (McCredden, 2016).
Несмотря на то, что оптимальной температурой воды для развития L. cyprinacea считается 26–28°C (Hossain et al., 2013), этого паразита обнаруживают в реках северных широт (Доровских, 2001) со среднепятилетней температурой воды самого теплого месяца в году 19.4–20.6°C (Двоеглазова, Шелутко, 2021).
В естественных популяциях в регионах с умеренным климатом интенсивность и экстенсивность заражения представителями данного вида, как правило, низкие, однако в аквакультуре ввиду высокой плотности рыб лернеоз может привести к значительным коммерческим потерям вследствие снижения товарной привлекательности, возникновения вторичных инфекций (Kashinskaya et al., 2021) и массовой гибели рыб (Hoole et al., 2001; Ahnelt et al., 2018). Кроме того, в условиях глобального потепления климата велика вероятность увеличения интенсивности и экстенсивности заражения рыб и расширения ареала L. cyprinacea на север (Ahnelt et al., 2018). Для целей ихтиопатологии и борьбы с паразитами в аквакультуре важно точно определить вид возбудителя заболевания (Pallavi et al., 2017). Ввиду высокой степени внутривидовой изменчивости особей рода Lernaea и небольшого числа морфологических признаков точная идентификация представителей рода затруднена (Fryer, 1961; Hua et al., 2019).
Изменение морфологии L. cyprinacea в зависимости от вида хозяина, места прикрепления и времени года сбора образцов показали низкую надежность признака «форма якоря» для идентификации (Harding, 1950; Pallavi, 2017). Последние исследования подкрепили этот вывод молекулярными данными (Hua et al., 2019).
Таким образом, при выявлении и идентификации представителей рода Lernaea необходимо приводить как морфологическое описание, так и результаты молекулярного анализа (Pallavi et al., 2017).
Применение опубликованных в международных базах данных (BoldSystem V4 и GenBank) нуклеотидных последовательностей в целях идентификации видов рода Lernaea затруднено в связи с их малым количеством и разнородностью, а также отсутствием морфологического описания особей, из которых были получены нуклеотидные последовательности.
Молекулярно-генетические данные наиболее широко представлены для особей вида Lernaea, собранных на территории Китая (Hua et al., 2019; Song et al., 2008) и Австралии (Zhu et al., 2021; McCredden, 2016), в значительно меньшем объеме опубликованы результаты исследований с территорий Южной Африки (Chakona et al., 2019; Welicky et al., 2017), Канады (Young, 2016), Австрии и Аргентины (Waicheim et al., 2019; Soares et al., 2018), Пакистана, Ирана, Индии и Японии (Nagasawa, Torii, 2015), Румынии (Stavrescu-Bedivan et al., 2014) и Египта (Abu-Elala et al., 2018). В России ранее были получены только две последовательности 28S рДНК для L. cyprinacea от серебряного карася из оз. Чаны Новосибирской области (Kashinskaya et al., 2021).
L. cyprinacea была обнаружена в водоемах и водотоках бассейнов Азовского и Черного морей, Западной Сибири, Урала и Северо-Запада России, в связи с чем представляется актуальным дополнить имеющиеся сведения о распространении этого вида на Европейском Севере России на основе морфологических и молекулярно-генетических данных.
Целью нашей работы является применение интегративного подхода для изучения L. cyprinacea, обнаруженной на щуке на Европейском Севере России (р. Пинега).
МАТЕРИАЛ И МЕТОДИКА
Методы отбора проб и получения морфологических и молекулярно-генетических данных
Две особи L. cyprinacea были выявлены в результате обследования щуки, выловленной ручными орудиями лова в августе 2022 г. из р. Юла, приток р. Пинега (бассейн р. Северная Двина). Координаты точки отбора 63.322950 N, 44.475773 E. Паразитические ракообразные располагались рядом с жаберной полостью на брюшной стороне рыбы (рис. 1). Места прикрепления паразитов отличаются тонкой кожей и расположены на небольшом удалении от жаберной полости, в которой проходят развитие копеподитные стадии лерней. Обе особи паразита были отпрепарированы путем надреза кожи рыбы в месте прикрепления, извлечения погруженной части головогруди и помещены в 96% этиловый спирт.
Рисунок 1. Щука с прикрепленной особью Lernaea cyprinacea L., 1758, одна особь удалена.
Figure 1. Pike with an attached individual of Lernaea cyprinacea L., 1758, one individual was removed.
Видовую идентификацию проводили с помощью определителей паразитов рыб (Бауер, 1987; Kabata, 1988) после удаления яйцевых мешков, взятых для целей генетического анализа. Морфологическое исследование осуществляли после препарирования образцов в 85% молочной кислоте с помощью световых микроскопов Leica M165 C (Leica Microsystems Inc., Buffalo Grove, Illinois) и ZEISS AxioLabA1 (Carl Zeiss Microscopy GmbH 07745, Jena, Germany), оснащенных видеокамерами. Рисунки выполняли на основании послойных фотографий одной особи в редакторе векторной графики Inkscape 1.2.2 (Free Software Foundation, Inc.) с помощью графического планшета Wacom Cintiq 16.
Выделение ДНК из яйцевых мешков выполняли методом фенол-хлороформной экстракции (Sambrook et al., 1989) отдельно для каждой особи. Смесь для ПЦР общим объёмом 25 мкл содержала примерно 100 нг клеточной ДНК, 10 пмоль каждого праймера, 200 мкмоль каждого dNTP, 2.5 мкл ПЦР-буфера (10×2 ммоль MgCl2), 0.8 ед. ДНК-полимеразы Taq (ООО «СибЭнзим», Россия). Праймеры используемые при ПЦР участков генов COI, 28S и 18S рДНК приведены в табл. 1. Во всех случаях программа амплификации включала в себя этап первоначальной денатурации ДНК 5 мин +95°С; 27–31 циклов синтеза фрагмента ДНК: +95°С 45 сек, +47–65°С 50 сек, +72°С 50 сек, а также этап окончательной элонгации цепи: +72°С 5 мин.
Таблица 1. Последовательности праймеров для ПЦР-амплификации и секвенирования
Table 1. Primer sequences for PCR amplification and sequencing
Фрагмент гена | Название праймера | Направление | Последовательность праймера (5’–3’) | Источник |
COI | LoboF1 | Прямой | kbtchacaaaycayaargayathgg | Lobo et al., 2013 |
LoboR1 | Обратный | taaacytcwggrtgwccraaraayca | ||
18S рДНК | 3F | Прямой | gttcgattccggagaggga | Giribet et al., 1996 |
9R | Обратный | gatccttccgcaggttcacctac | ||
18Sa2.0 | Прямой | atggttgcaaagctgaaac | Whiting et al., 1997 | |
18Sbi | Обратный | gagtctcgttcgttatcgga | ||
28S рДНК | C1 | Прямой | acccgctgaatttaagcat | Mollaret et al., 1997 |
D2 | Обратный | tccgtgtttcaagacgg |
Продукты амплификации очищали ацетатом аммония и этиловым спиртом. Прямое и обратное секвенирование проводили на приборе ABI PRISM® 3730 DNA (Thermo Fisher Scientific Inc., Waltham, MA, USA) с использованием набора реагентов ABI PRIS® BigDye Terminator v.3.1. Проверку полученных последовательностей выполняли вручную с помощью редактора выравнивания BioEdit версии 7.2.5 (Hall, 1999). Последовательности были размещены в NCBI GenBank под номерами: OR945731, OR945732 (COI, 636 п.н., для двух особей), OR945736, OR945737 (18S рДНК, 726 п.н., для двух особей), OR947420 (28S рДНК, 1420 п.н., для одной особи).
Филогенетический анализ
Для построения филогенетического дерева из базы данных GenBank были взяты последовательности участков генов I cубъединицы цитохромоксидазы митохондриальной ДНК (COI) представителей рода Lernaea, а также в качестве внешней группы (Приложение) последовательности Parabrachiella anisotremi Castro-Romero et Baeza-Kuroki, 1989; P. auriculata Castro-Romero et Baeza-Kuroki, 1987; P. platensis Montes, Castro-Romero et Martorelli, 2017; P. merluccii Bassett-Smith, 1896; Ergasilida sp. Khodami, Mercado-Salas, Tang et Martinez Arbizu, 2019; Poecilostomatoida sp., Lepeophtheirus parviventris Wilson, 1905 и Caligus furcisetifer Redkar, Rangnekar et Murti, 1949.
Выравнивание набора последовательностей COI выполняли по алгоритму MUSCLE (Edgar, 2004) в пакете программ MEGA11 (Tamura et al., 2021). Затем проводили фильтрацию выравниваний в программе Gblocks с наименее строгими параметрами (Dereeper et al., 2008; Castresana, 2000) и удаление идентичных гаплотипов с помощью сервиса DNAcollapser. Построение дерева максимального правдоподобия (Hoang et al., 2017) с предварительным подбором наиболее подходящей модели эволюции по критерию BIC (Kalyaanamoorthy et al., 2017) осуществляли с помощью IQ-Tree web server (Trifinopoulos et al., 2016; Nguyen et al., 2014). Последовательности из GenBank, не отвечающие требованию полного перекрытия с полученными в данном исследовании, были удалены из выравнивания.
Для оценки эволюционной дивергенции последовательности 18S и 28S рДНК Lernaea sp. выравнивали по алгоритму MUSCLE (Edgar, 2004) в пакете программ MEGA 11 (Tamura et al., 2021). Вручную проводили фильтрацию и коллапсирование последовательностей с последующим выявлением нуклеотидных замен. Оценку межвидовой и внутривидовой дивергенции образцов COI мтДНК осуществляли с помощью показателя p-дистанции (Nei, Kumar, 2000), рассчитанного в пакете программ MEGA11.
РЕЗУЛЬТАТЫ
Морфологическое описание
Ключевым морфологическим признаком L. cyprinacea является наличие хорошо развитых выростов головогруди, с помощью которых копепода фиксируется в теле хозяина (Бауер, 1987; Kabata, 1988) (рис. 2).
Рисунок 2. Общий вид самки Lernaea cyprinacea L., 1758: А – Особь, фиксированная в 96% этиловом спирте; Б – Головогрудь с прикрепительным аппаратом после обработки молочной кислотой с дорсальной стороны; В – Особь после удаления яйцевых мешков и обработки молочной кислотой. Масштабная линейка 2.5 см.
Figure 2. General view of Lernaea cyprinacea L., 1758 female: A – Female fixed in 96% ethanol; Б – Cephalothorax with the attachment apparatus after treatment with lactic acid, dorsum view; В – Individual after removal of the egg sacs and treatment with lactic acid. Scale bar 2.5 cm.
Взрослая женская особь L. cyprinacea имеет удлиненное трубчатое тело (длиной 13 мм), слегка расширяющееся к заднему концу, и оканчивается вилочкой с двумя каудальными ветвями. Головогрудь включает первый грудной сегмент с первой парой плавательных ног, а также прикрепительный аппарат в виде двух пар вентральных и раздвоенных дорсальных отростков, в центре которых расположена очень маленькая шарообразная голова. Сегментация тела неочевидна, обозначена пятью парами плавательных ног, половая часть тела и брюшко отделены от тела длинной шеей. Выделяют головогрудь (с ротовыми придатками и первой парой плавательных ног (рис. 3)), грудь (со второй, третьей и четвертой парами плавательных ног) и выпуклое брюшко (с пятой и шестой парами плавательных ног, прегенитальным выступом и отверстиями, а также яйцевыми мешками). Два яйцевых мешка длиной 2.7 мм и шириной посередине 0.5 мм прикреплены к брюшку после пятой пары плавательных ног. Диаметр яиц около 0.1 мм. На спинной стороне груди и брюшка придатков нет.
Рисунок 3. Придатки головогруди самки Lernaea cyprinacea L., 1758: А – Ротовой аппарат; Б – Антеннула; В – Антенна; Г – Максилла II; Д – Максиллепеда со щетинкой (st) ; Е – Мандибула. Масштабная линейка 20 мкм.
Figure 3. Cephalothorax appendages of female Lernaea cyprinacea L., 1758: А – Oral apparatus; Б –Antennule; В – Antenna; Г – Maxilla II; Д – Maxilleped with seta (st); Е – Mandible. Scale bar 20 µm.
Антенны и антеннулы расположены на голове антеро-латерально (рис. 3). Антеннула (рис. 3В) длиной 200 мкм состоит из четырех подомеров, из которых второй, третий и четвертый несут по 11, 4 и 6 щетинок, соответственно. Антенна (рис. 3Б) длиной 130 мкм состоит из трех подомеров. Дистальный подомер антенны несет шесть щетинок и вооружен подвижным коготком (20 мкм). Треугольная верхняя и расположенная между максиллами II нижняя губы образуют буккальную полость (рис. 3А). Мандибулы размером 160 мкм состоят из трех подомеров (рис. 3Е). Дистальный подомер вооружен одним крючком (длиной 20 мкм) и тремя близко расположенными шипами (длиной 10 мкм каждый). Максиллы II (рис. 3Г) состоят из двух подомеров и оканчиваются сильным хитинизированным коготком с двумя выростами. Длина максилл II и когтя составляет 80 мкм и 26 мкм соответственно. Максиллипеды (длиной 110 мкм) состоят из двух подомеров (рис. 3Д). Вентральный подомер с внутренней стороны имеет одиночную щетинку длиной 10 мкм. Дистальный подомер несет на конце пять крючков длиной 17–50 мкм.
L. cyprinacea имеет шесть пар плавательных ног, две из которых значительно редуцированы (рис. 4А–4Д). Шестая пара ног редуцирована до пары коротких щетинок (рис. 4Е). На медиальной стороне протоподита первой пары ног (рис. 4А) имеется хитиновый крючок, а 2–4-я пары ног несут щетинку. Нередуцированные 1–4-я пары ног двуветвистые, каждая ветвь состоит из трех члеников, на боковых частях которых имеются оперенные и неоперенные щетинки (рис. 4А–4Г). Ноги пятой пары представлены округлым сегментом с четырьмя щетинками и сопровождаются одной щетинкой, расположенной на теле с латеральной стороны (рис. 4Д).
Рисунок 4. 1–6 пары ног и вилочка Lernaea cyprinacea L., 1758: А – Первая пара ног; Б – Вторая пара ног; В – Фрагмент ноги третьей пары; Г – Нога четвертой пары; Д – Пятая пара ног; Е – Шестая пара ног; Ж– Вилочка. Масштабная линейка, мкм: А–Д, Ж – 20; Е – 10.
Figure 4. 1–6 pairs of legs and furcal rami of Lernaea cyprinacea L., 1758: A – First pair of legs; Б – Second pair of legs; В – Fragment of a leg of the third pair; Г – Leg of the fourth pair; Д – Fifth pair of legs; Е – Sixth pair of legs; Ж – Furcal rami. Scale bar, µm: А–Д, Ж – 20; Е – 10.
Молекулярный анализ
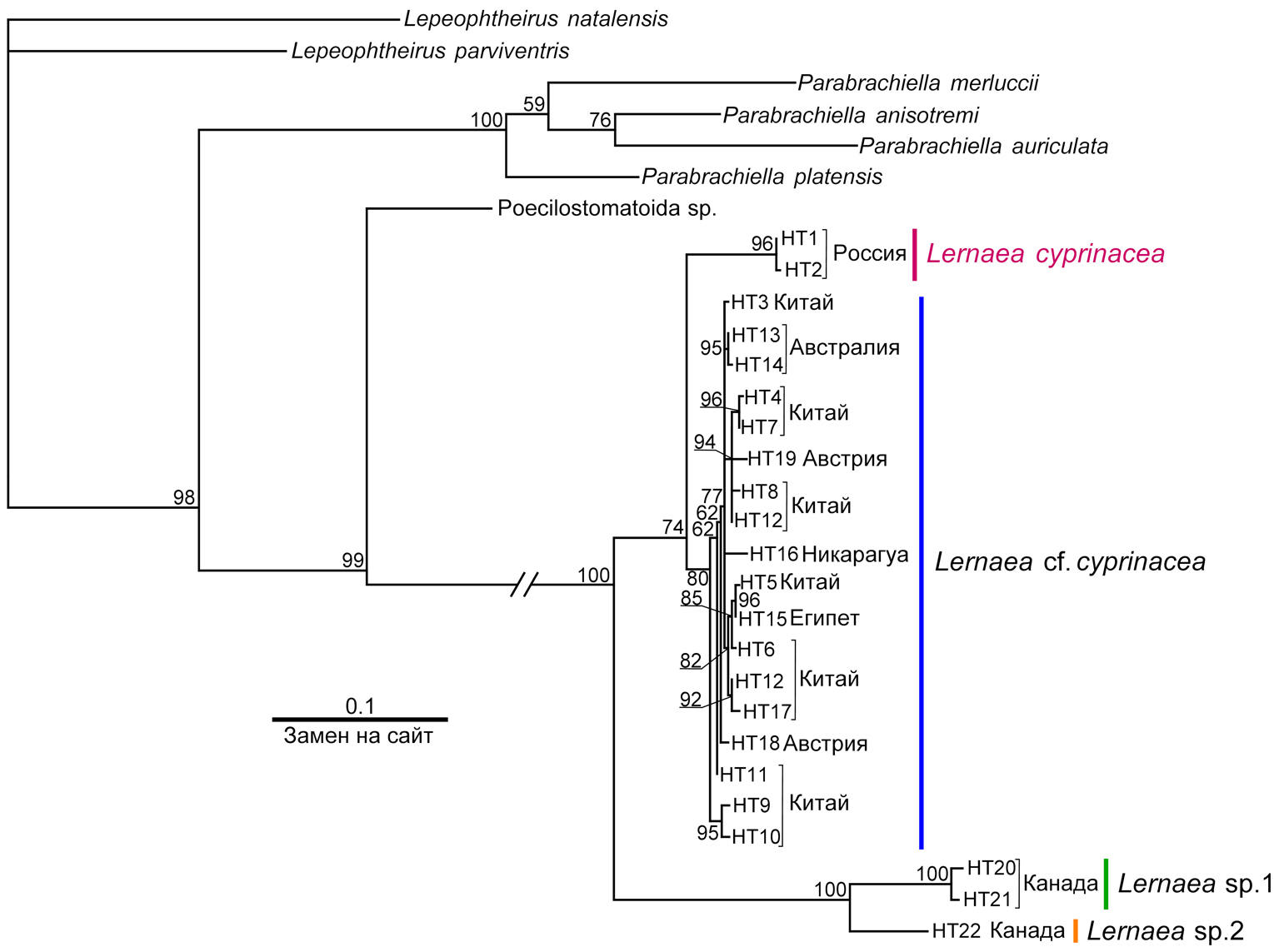
Филогенетическое дерево, построенное методом максимального правдоподобия по COI, позволяет выделить три клады (рис. 5): первая включает неуточненные виды рода Lernaea из Канады (бутстреп-поддержка BS = 100%), вторая – две последовательности L. cyprinacea из России, полученные авторами (BS = 74%), третья объединяет виды L. cyprinacea, L. cruciata Lesueur, 1824, L. ctenopharyngodontis Yin, 1960 и L. polymorpha Yü, 1938, собранные в Китае, Австралии, Австрии, Никарагуа и Египте (BS = 74%).
Исходя из полученного филогенетического дерева и рассчитанной матрицы генетических расстояний по гену COI, принимая за граничное значение для видов р-дистанции более 2% (Hebert et al., 2003), можно предположить наличие четырех видов: L. cyprinacea (Россия), L. cf. cyprinacea (Австралия, Австрия, Египет, Китай и Никарагуа) и Lernaea sp. 1 и Lernaea sp. 2 (Канада). Наибольшие межвидовые р-дистанции (18.0–18.3%) наблюдаются с двумя видами Lernaea sp. из Канады – 18.0% и 18.3%.
Таблица 2. Внутри- и межвидовые генетические расстояния COI (p-дистанции, %)
Table 2. Intra- and interspecific genetic distances (p-distances, %)
Предполагаемый вид | Межвидовые p-дистанции | Внутривидовые p-дистанции | ||
L. cyprinacea | L. cf. cyprinacea | Lernaea sp. 1 | ||
L. cyprinacea | 0.2 | |||
L. cf. cyprinacea | 6.4 ± 0.5 | 1.4 ± 0.6 | ||
Lernaea sp. 1 | 18.0 ± 0.1 | 17.3 ± 0.6 | 0.8 | |
Lernaea sp. 2 | 18.3 ± 0.1 | 16.6 ± 0.6 | 8.9 ± 0.1 | – |
Внутривидовые р-дистанции составили от 0.2 до 1.4% (табл. 2). Наибольшие значения характерны для группы с разнообразным географическим происхождением особей, что дает представление об обычных пределах внутривидовой дивергенции (Hebert et al., 2003).
Подтверждением сложности морфологической идентификации паразитов семейства лернеид выступают отсутствие зависимости p-дистанции от вида, указанного при депонировании последовательности, а также малые значения дистанций между особями, отнесенных к разным видам.
Оценка эволюционной дивергенции
Таблица 3. Нуклеотидные замены в последовательностях 28S рДНК представителей рода Lernaea
Table 3. Nucleotide substitutions in 28S rDNA sequences of individuals of the Lernaea genus
Виды | HT | 123 | 366 | 438 | 461 | 492 | 523 | 550 | 562 | 579 | 610 | 617 | 620 | 623 | 624 | 633 | 635 | 642 | 643 | 644 |
L. cyprinacea | 1 | T | A | C | G | T | C | T | A | T | T | G | A | T | G | A | G | G | A | C |
L. cyprinacea, L. cruciata, L.ctenopharyngodontis | 2 | · | G | · | · | · | · | · | · | · | · | · | · | · | · | · | · | · | C | · |
L. cyprinacea, L. polymorpha | 3 | · | G | · | · | · | T | · | · | · | · | · | · | · | · | · | · | · | C | · |
L. cyprinacea, L. polymorpha | 4 | C | G | · | · | · | T | · | · | · | · | · | · | · | · | · | · | · | C | · |
L. cyprinacea | 5 | · | G | T | · | · | · | · | · | · | · | · | · | · | · | · | · | · | C | · |
L. cyprinacea | 6 | · | G | · | A | · | · | · | · | · | · | · | · | · | · | · | · | · | C | · |
L. cyprinacea | 7 | · | G | · | · | C | · | · | · | · | · | · | · | · | · | · | · | · | C | · |
L. cyprinacea | 8 | · | G | · | · | · | · | C | · | · | · | · | · | · | · | · | · | · | C | · |
L. cyprinacea | 9 | · | G | · | · | · | · | · | T | · | · | · | · | – | · | · | T | * | ||
L. cyprinacea | 10 | · | G | · | · | · | · | · | · | C | · | · | · | · | · | · | · | · | C | · |
L. cyprinacea | 11 | · | G | · | · | · | · | · | · | · | · | C | · | · | · | · | · | · | C | · |
L. cyprinacea | 12 | · | G | · | · | · | · | · | · | · | · | · | C | · | · | · | · | · | C | · |
L. cyprinacea | 13 | · | G | · | · | · | · | · | · | · | – | · | · | · | – | – | – | C | G | T |
Примечания. HT – номер гаплотипа (см. Приложение); «·» – нуклеотид совпадает с нуклеотидом в верхней строке ряда; прочерк – делеция; * – последовательность окончена.
Сравнение последовательностей нуклеотидов 28S рДНК (табл. 3) показало наличие закрепленных в популяции замен: A = >G в позиции 366, которая характерна для всех ранее полученных последовательностей, и A = >С в позиции 643, что может указывать на достаточно давнее расхождение популяций.
Таблица 4. Нуклеотидные замены в последовательностях 18S рДНК представителей рода Lernaea
Table 4. Nucleotide substitutions in 18S rDNA sequences of individuals of the Lernaea genus
Виды, указанные при депонировании | HT | 319 | 458 | 540 | 663 | 666 | 667 | 674 | 691 | 721 | 786 | 787 | 796 | 814 | 824 | 831 | 1051 | 1207 |
L. cyprinacea | 1 | T | A | G | T | A | G | C | A | G | A | A | A | A | A | G | A | C |
L. cyprinacea, L.ctenopharyngodontis, L.cruciata, L.polymorpha | 2 | · | · | · | · | · | · | · | · | · | · | · | · | · | · | · | · | · |
L. cruciata | 3 | C | · | · | · | · | · | · | · | · | · | · | · | · | · | · | · | · |
L. cruciata | 4 | · | · | · | · | G | · | · | · | · | · | · | · | · | · | · | G | · |
L. cyprinacea | 5 | · | · | · | · | · | – | · | · | · | · | · | · | · | · | · | · | · |
L. cyprinacea | 6 | · | · | · | · | · | A | · | · | · | · | · | · | · | · | · | · | · |
L. cyprinacea | 7 | · | · | · | · | · | · | · | G | · | · | · | · | · | · | · | · | · |
L. cyprinacea | 8 | · | · | · | · | · | · | · | · | · | · | T | · | · | · | · | · | · |
L. cyprinacea | 9 | · | · | · | · | · | · | · | · | · | · | · | · | · | · | · | · | T |
L. cyprinacea | 10 | · | · | · | · | · | · | · | · | · | T | · | – | G | – | * | ||
L. cyprinacea | 11 | · | G | T | · | · | · | T | · | * | ||||||||
L. cyprinacea | 12 | · | · | T | · | · | · | T | · | * | ||||||||
L. polymorpha | 13 | · | · | · | C | · | · | · | · | · | · | · | · | · | · | · | · | · |
Приложение. Нуклеотидные последовательности, взятые для исследования
Supplement. List of the sequences used in this study
Последовательности 18S рДНК не содержат закрепленных в популяции замен (табл. 4), а ряд особей, отнесенных к разным видам, имеет идентичные последовательности, что может указывать как на проблемы морфологической идентификации вида, так и на непригодность гена 18S рДНК для идентификации видов семейства Lernaea.
Низкая репрезентативность таксонов лернеид в базе данных GenBank не позволила в данном исследовании провести филогенетический анализ с объединением разных генов (Петров, Владыченская, 2005).
Рисунок 5. Филогенетические дерево рода Lernaea на основе COI, построенное методом максимального правдоподобия. Масштабная линейка показывает процентное расхождение последовательностей отдельных видов, наложенное на длину ветвей. Числа возле узлов – значения поддержки бутстрепа.
Figure 5. Maximum likelihood phylogenetic tree of the genus Lernaea based on COI. The scale bar shows the percentage sequence divergence of individual species superimposed on branch lengths. The numbers next to the nodes represent the bootstrap support values.
ОБСУЖДЕНИЕ
Интеграционный подход позволил идентифицировать особь как L. cyprinacea по морфологическим признакам, однако молекулярно-генетические данные указывают на существование криптического вида на территории Европейского Севера России.
Сильная дифференциация трех групп таксонов на филогенетическом дереве по гену COI отражает географическую обособленность особей (с учетом инвазий) (Avise, Walker, 1999).
Следует учитывать, что отсутствие генетических данных представителей отдельных территорий может привести к существенной недооценке числа основных внутривидовых филогрупп, фактически присутствующих в пределах таксономического вида (Avise, Walker, 1999).
Генетические p-дистанции, обнаруженных особей, превышают уровень внутривидового различия относительно образцов, собранных на других территориях. Обособленное положение клады L. cf. cyprinacea, объединяющей образцы из разных зоогеографических областей, можно объяснить инвазионными процессами по всему миру, вследствие использования карповых рыб в качестве аквакультуры (Ahnelt et al., 2018). Стоит отметить, что популяция L. cyprinacea из бассейна реки Северная Двина не была вовлечена в этот процесс.
Наиболее масштабные работы по интродукции рыб в России осуществлялись в 1960–1980 г. и были направлены на повышение продуктивности малорыбных водоемов Зауралья, Новосибирской области и бывшей Казахской ССР. Рыбопосадочный материал поступал, в том числе, из Восточной Азии (Кудерский, 2001), что привело к инвазии многочисленных таксонов беспозвоночных (Kondakov et al., 2020). Особи из Новосибирской области России и Китая имеют идентичные последовательности 28S рДНК, что может быть связано с зарыблением водоемов области в 1958 г. белым Aristichthys nobilis Richardson, 1845 и пестрым Hypophthalmichthys molitrix Valenciennes, 1844 толстолобиками из Китая, способными нести на себе L. cyprinacea (Кудерский, 2001). Следует отметить, что генетические данные о двух особях L. cyprinacea, собранных с Carrassius gibelio L., 1758 из Новосибирской области России, не сопровождаются морфологическим описанием, что ограничивает их применение в целях интегративного подхода.
В настоящее время в реке Северная Двина отмечены интродуцированные виды рыб Каспийского и Балтийского морских бассейнов: белоглазка Abramis sapa Pallas, 1814 и обыкновенный жерех Leuciscus aspius L., 1758; из реки Печора – пелядь Coregonus peled Gmelin, 1789; с неизвестным происхождением – обыкновенный судак Sander lucioperca L., 1758 и головешка-ротан Perсcottus glenii Dybowski, 1877. Из них потенциальным хозяином-переносчиком может выступать только пелядь (Скрипченко, Несеренко, 1977; Пугачев, 2004.), в связи с чем вероятность интродукции L. cyprinacea в бассейн реки Северная Двина не велика.
Популяции L. cyprinacea бассейна Северной Двины адаптированы к холодному климату (Доровских, 2019), в то время как представители L. cf. cyprinacea, часто встречающиеся в аквакультуре, имеют значительно более высокие температурные оптимумы для реализации жизненного цикла (Hossain et al., 2018). Полученные результаты свидетельствуют, что процесс видообразования нашел свое отражение, как в изменениях в геноме, так и в физиологических характеристиках L. cyprinacea. Восстановить историю распространения L. cyprinacea в мире трудно, т.к. существуют затрудняющие факторы (антропогенный поток генов (по причине инвазии с рыбопосадочным материалом) и смешение генофондов аборигенной и пришлой популяций паразитов) и сохраняется недостаточность молекулярных данных о популяциях паразита, населяющих северные территории Евразии.
ВЫВОДЫ
Морфологическое исследование позволило идентифицировать паразита как L. cyprinacea. Морфологические признаки этого вида, по сравнению с морфологическими признаками, описанными в публикациях Бауера (1987) и Kabata (1988), особенностей не имели.
Фрагмент гена 18S рДНК, по сравнению с СОI мтДНК и 28S рДНК, ввиду его низкой скорости мутации, в меньшей степени подходит для идентификации вида и географического происхождения L. cyprinacea.
Сильная дивергенция фрагментов генов СОI мтДНК и 28S рДНК L. cyprinacea Архангельской области относительно особей того же вида той же зоогеографической области может быть связана с изоляцией, приведшей к формированию криптического вида.
Вид, указанный при депонировании | Номер доступа COI | Гаплотип COI | Номер доступа 18S рДНК | Гаплотип 18S рДНК | Номер доступа 28S рДНК | Гаплотип 28S рДНК | Место обнаружения | Источник |
1 | 2 | 3 | 4 | 5 | 6 | 7 | 8 | 9 |
L. cyprinacea | OR945731 | 1 | OR945736 | 1 | OR947420 | 1 | Россия | Наши данные |
L. cyprinacea | OR945732 | 2 | OR945737 | 1 | Россия | Наши данные | ||
L. cyprinacea | KM235194 | 3 | Китай | Su et al., 2016 | ||||
L. polymorpha | MK770191 | 3 | MK734007 | 2 | MK742757 | 3 | Китай | GenBank |
L. polymorpha | MK770192 | 3 | MK734008 | 2 | MK742758 | 3 | Китай | GenBank |
L. polymorpha | MK770193 | 3 | MK734009 | 2 | MK742760 | 3 | Китай | GenBank |
L. polymorpha | MK770194 | 3 | MK734010 | 2 | MK742759 | 4 | Китай | GenBank |
L. polymorpha | MK770195 | 3 | MK734011 | 2 | MK742765 | 4 | Китай | GenBank |
L. polymorpha | MK770196 | 3 | MK734012 | 2 | MK742761 | 3 | Китай | GenBank |
L. polymorpha | MK770197 | 3 | MK734013 | 13 | MK742762 | 3 | Китай | GenBank |
L. polymorpha | MK770198 | 3 | MK734014 | 2 | MK742763 | 3 | Китай | GenBank |
L. polymorpha | MK770199 | 3 | MK734015 | 2 | MK742766 | 3 | Китай | GenBank |
L. polymorpha | MK770200 | 3 | MK734016 | 2 | MK742764 | 4 | Китай | GenBank |
L. cyprinacea | MH982216 | 4 | MH982196 | 2 | MH982204 | 2 | Китай | Hua et al., 2019 |
L. cyprinacea | MK770175 | 4 | MK733991 | 2 | MK742741 | 2 | Китай | GenBank |
L. cyprinacea | MH982217 | 5 | MH982195 | 6 | MH982205 | 7 | Китай | Hua et al., 2019 |
L. cyprinacea | MK770176 | 5 | MK733992 | 2 | MK742742 | 7 | Китай | GenBank |
L. cyprinacea | MH982218 | 6 | MH982194 | 2 | MH982206 | 2 | Китай | Hua et al., 2019 |
L. cyprinacea | MK770177 | 6 | MK733993 | 2 | MK742743 | 2 | Китай | GenBank |
L. ctenopharyngodontis | MK770187 | 6 | MK734003 | 2 | MK742753 | 2 | Китай | GenBank |
L. ctenopharyngodontis | MK770188 | 6 | MK734004 | 2 | MK742754 | 2 | Китай | GenBank |
L. ctenopharyngodontis | MK770189 | 6 | MK734005 | 2 | MK742755 | 2 | Китай | GenBank |
L. ctenopharyngodontis | MK770190 | 6 | MK734006 | 2 | MK742756 | 2 | Китай | GenBank |
L. cyprinacea | MH982219 | 7 | MH982198 | 2 | MH982207 | 8 | Китай | Hua et al., 2019 |
L. cyprinacea | MK770178 | 7 | MK733994 | 2 | MK742744 | 8 | Китай | Hua et al., 2019 |
L. cyprinacea | MH982220 | 8 | MH982197 | 2 | MH982208 | 10 | Китай | Hua et al., 2019 |
L. cyprinacea | MK770179 | 8 | MK733995 | 2 | MK742745 | 10 | Китай | GenBank |
L. cyprinacea | MH982221 | 9 | MH982193 | 2 | MH982209 | 2 | Китай | Hua et al., 2019 |
L. cyprinacea | MH982222 | 9 | MH982192 | 2 | MH982210 | 6 | Китай | Hua et al., 2019 |
L. cyprinacea | MK770180 | 9 | MK733996 | 2 | MK742746 | 2 | Китай | GenBank |
L. cyprinacea | MK770181 | 9 | MK733997 | 2 | MK742747 | 6 | Китай | GenBank |
L. cruciata | MH982223 | 10 | MH982200 | 2 | MH982211 | 2 | Китай | Hua et al., 2019 |
L. cruciata | MH982224 | 10 | MH982202 | 2 | MH982212 | 2 | Китай | Hua et al., 2019 |
L. cruciata | MH982225 | 10 | MH982199 | 3 | MH982213 | 2 | Китай | Hua et al., 2019 |
L. cruciata | MH982226 | 11 | MH982201 | 2 | MH982214 | 2 | Китай | Hua et al., 2019 |
L. cruciata | MH982227 | 11 | MH982203 | 4 | MH982215 | 2 | Китай | Hua et al., 2019 |
L. cyprinacea | MK770182 | 11 | MK733998 | 2 | MK742748 | 2 | Китай | GenBank |
L. cyprinacea | MK770183 | 11 | MK733999 | 2 | MK742749 | 2 | Китай | GenBank |
L. cyprinacea | MK770184 | 12 | MK734000 | 2 | MK742750 | 2 | Китай | GenBank |
L. ctenopharyngodontis | MK770185 | 12 | MK734001 | 2 | MK742751 | 2 | Китай | GenBank |
L. ctenopharyngodontis | MK770186 | 12 | MK734002 | 2 | MK742752 | 2 | Китай | GenBank |
L. cyprinacea | MT371895 | 13 | MT367688 | 2 | MT371347 | 2 | Австралия | Zhu et al., 2021 |
L. cyprinacea | MT371896 | 13 | MT371348 | 2 | Австралия | Zhu et al., 2021 | ||
L. cyprinacea | MT371897 | 13 | MT367689 | 2 | MT371350 | 2 | Австралия | Zhu et al., 2021 |
L. cyprinacea | MT371898 | 13 | MT367692 | 2 | MT371353 | 2 | Австралия | Zhu et al., 2021 |
L. cyprinacea | MT371900 | 13 | MT367694 | 2 | MT371355 | 2 | Австралия | Zhu et al., 2021 |
L. cyprinacea | MT371901 | 13 | MT367695 | 2 | MT371356 | 2 | Австралия | Zhu et al., 2021 |
L. cyprinacea | MT371902 | 13 | MT367696 | 2 | MT371357 | 2 | Австралия | Zhu et al., 2021 |
L. cyprinacea | MT371907 | 13 | MT367702 | 2 | MT371362 | 2 | Австралия | Zhu et al., 2021 |
L. cyprinacea | MT371909 | 13 | MT367705 | 2 | MT371367 | 2 | Австралия | Zhu et al., 2021 |
L. cyprinacea | MT371899 | 14 | MT367693 | 2 | MT371354 | 2 | Австралия | Zhu et al., 2021 |
L. cyprinacea | MT371903 | 14 | MT367697 | 2 | MT371358 | 2 | Австралия | Zhu et al., 2021 |
L. cyprinacea | MT371904 | 14 | MT367698 | 2 | MT371359 | 2 | Австралия | Zhu et al., 2021 |
L. cyprinacea | MT371905 | 14 | MT367699 | 2 | MT371360 | 2 | Австралия | Zhu et al., 2021 |
L. cyprinacea | MT371906 | 14 | MT367701 | 2 | MT371361 | 2 | Австралия | Zhu et al., 2021 |
L. cyprinacea | MT371908 | 14 | MT367704 | 2 | MT371365 | 2 | Австралия | Zhu et al., 2021 |
L. cyprinacea | OL660670 | 15 | Египет | GenBank | ||||
L. cyprinacea | OM541913 | 16 | Никарагуа | Santacruz et al, 2022 | ||||
L. cyprinacea | ON943063 | 17 | Китай | GenBank | ||||
L. cyprinacea | PAVEA148-22 | 18 | Австрия | BOLD System | ||||
L. cyprinacea | PAVEA149-22 | 18 | Австрия | BOLD System | ||||
L. cyprinacea | PAVEA151-22 | 18 | Австрия | BOLD System | ||||
L. cyprinacea | PAVEA150-22 | 19 | Австрия | BOLD System | ||||
Lernaea sp. | ECTCR010-14* | 20 | Канада | Young, 2016 | ||||
Lernaea sp. | ECTCR013-14* | 21 | Канада | Young, 2016 | ||||
Lernaea sp. | ECTCR011-14* | 22 | Канада | Young, 2016 | ||||
L. cyprinacea | KP235363 | 2 | KP235364 | 2 | Япония | Nagasawa, Torii, 2015 | ||
L. cyprinacea | KM281816 | 10 | KM281817 | 2 | Иран | GenBank | ||
L. cyprinacea | KX258625 | 2 | KX258626 | 2 | Египет | Abu-Elala et al., 2018 | ||
L. cyprinacea | DQ107554 | 8 | DQ107546 | 3 | Китай | Song, 2008 | ||
L. cyprinacea | DQ107555 | 5 | DQ107547 | 4 | Китай | Song, 2008 | ||
L. cyprinacea | DQ107556 | 7 | DQ107548 | 5 | Китай | Song, 2008 | ||
L. cyprinacea | MT367690 | 2 | MT371351 | 2 | Австралия | Zhu et al., 2021 | ||
L. cyprinacea | MT367691 | 2 | MT371352 | 2 | Австралия | Zhu et al., 2021 | ||
L. cyprinacea | MT367703 | 2 | MT371363 | 2 | Австралия | Zhu et al., 2021 | ||
L. cyprinacea | MT367700 | 2 | Австралия | Zhu et al., 2021 | ||||
L. cyprinacea | DQ107557 | 9 | Китай | Song, 2008 | ||||
L. cyprinacea | MK336635 | 2 | Китай | GenBank | ||||
L. cyprinacea | MK336636 | 2 | Китай | GenBank | ||||
L. cyprinacea | MK336637 | 2 | Китай | GenBank | ||||
L. cyprinacea | MK336638 | 2 | Китай | GenBank | ||||
L. cyprinacea | MK336639 | 2 | Китай | GenBank | ||||
L. cyprinacea | MK336640 | 2 | Китай | GenBank | ||||
L. cyprinacea | MK336641 | 2 | Китай | GenBank | ||||
L. ctenopharyngodontis | MK336642 | 2 | Китай | GenBank | ||||
L. ctenopharyngodontis | MK336643 | 2 | Китай | GenBank | ||||
L. ctenopharyngodontis | MK336644 | 2 | Китай | GenBank | ||||
L. ctenopharyngodontis | MK336645 | 2 | Китай | GenBank | ||||
L. ctenopharyngodontis | MK336646 | 2 | Китай | GenBank | ||||
L. ctenopharyngodontis | MK336647 | 2 | Китай | GenBank | ||||
L. polymorpha | MK336648 | 2 | Китай | GenBank | ||||
L. polymorpha | MK336649 | 2 | Китай | GenBank | ||||
L. polymorpha | MK336650 | 2 | Китай | GenBank | ||||
L. polymorpha | MK336651 | 2 | Китай | GenBank | ||||
L. polymorpha | MK336652 | 2 | Китай | GenBank | ||||
L. polymorpha | MK336653 | 2 | Китай | GenBank | ||||
L. polymorpha | MK336654 | 13 | Китай | GenBank | ||||
L. polymorpha | MK336655 | 2 | Китай | GenBank | ||||
L. polymorpha | MK336656 | 2 | Китай | GenBank | ||||
L. polymorpha | MK336657 | 2 | Китай | GenBank | ||||
L. cyprinacea | MH198049 | 2 | Аргентина | Waicheim et al., 2019 | ||||
L. cyprinacea | MH198050 | 11 | Аргентина | Waicheim et al., 2019 | ||||
L. cyprinacea | MH198051 | 11 | Аргентина | Waicheim et al., 2019 | ||||
L. cyprinacea | MH198052 | 11 | Аргентина | Waicheim et al., 2019 | ||||
L. cyprinacea | MH198053 | 12 | Аргентина | Waicheim et al., 2019 | ||||
L. cyprinacea | MH198054 | 11 | Аргентина | Waicheim et al., 2019 | ||||
L. cyprinacea | MW423693 | 2 | Россия | Kashinskaya et al., 2021 | ||||
L. cyprinacea | MW423694 | 2 | Россия | Kashinskaya et al., 2021 | ||||
L. cyprinacea | KY346866 | 13 | Австралия | McCredden, 2016 | ||||
L. cyprinacea | KY346867 | 2 | Австралия | McCredden, 2016 | ||||
L. cyprinacea | KY346868 | 9 | Австралия | McCredden, 2016 | ||||
L. cyprinacea | KX908211 | 2 | Австралия | Soares et al., 2018 | ||||
L. cyprinacea | OM827069 | 11 | Индия | GenBank | ||||
L. cyprinacea | OM827070 | 12 | Индия | GenBank | ||||
L. cyprinacea | OM835790 | 2 | Индия | GenBank | ||||
L. cyprinacea | MT371364 | 2 | Австралия | Zhu et al., 2021 | ||||
L. cyprinacea | MT371366 | 2 | Австралия | Zhu et al., 2021 | ||||
L. cyprinacea | MT371349 | 2 | Австралия | Zhu et al., 2021 | ||||
Parabrachiella anisotremi | KX815890 | ВГ | Чили | GenBank | ||||
P. auriculata | KX815907 | ВГ | Чили | GenBank | ||||
P. platensis | KY026084 | ВГ | Аргентина | GenBank | ||||
P. merluccii | KT208689 | ВГ | Северное море | GenBank | ||||
Poecilostomatoida sp. | MG314172 | ВГ | Канада | GenBank | ||||
Lepeophtheirus parviventris | MH242825 | ВГ | США | GenBank | ||||
L. natalensis | FJ447375 | ВГ | Южная Африка | Dippenaar, 2009 |
Примечания. Отнесение к видам на основании филогенетического дерева максимального правдоподобия: – L. cyprinacea, – L. cf. cyprinacea, – Lernaea sp. 1, – Lernaea sp. 2, ВГ – внешняя группа, * – последовательности получены из базы данных BOLD System.
ФИНАНСИРОВАНИЕ РАБОТЫ
Работа выполнена в рамках Государственного задания FUUW-2022-0039.
СОБЛЮДЕНИЕ ЭТИЧЕСКИХ СТАНДАРТОВ
В данной работе отсутствуют исследования человека и животных, соответствующих критериям Директивы 2010/63/EU.
КОНФЛИКТ ИНТЕРЕСОВ
Авторы данной работы заявляют, что у них нет конфликта интересов.
About the authors
I. A. Kuznetsova
ФГБУН Федеральный исследовательский центр комплексного изучения Арктики имени академика Н.П. Лаверова УрО РАН
Author for correspondence.
Email: kia.iepn@gmail.com
Russian Federation, пр. Никольский, 20, Архангельск, 163020
A. V. Kondakov
ФГБУН Федеральный исследовательский центр комплексного изучения Арктики имени академика Н.П. Лаверова УрО РАН
Email: kia.iepn@gmail.com
Russian Federation, пр. Никольский, 20, Архангельск, 163020
T. A. Eliseeva
ФГБУН Федеральный исследовательский центр комплексного изучения Арктики имени академика Н.П. Лаверова УрО РАН
Email: kia.iepn@gmail.com
Russian Federation, пр. Никольский, 20, Архангельск, 163020
References
- Бауер О.Н. 1987. Определитель паразитов пресноводных рыб фауны СССР. Паразитические многоклеточные. Л., Наука, 3 (2), 583 с.
- Двоеглазова К.С., Шелутко В.А. 2021. Динамика теплового стока реки Северная Двина. Труды Карельского научного центра Российской академии наук 9: 15–25.
- Доровских Г.Н. 2001. Lernaea cyprinacea (Copepoda: Lernaeidae) в условиях бассейна среднего течения реки Вычегды. Паразитология 35 (2): 154–158.
- Доровских Г.Н. 2019. Популяции карася Carassius carassius (Linnaeus, 1758) (Cepriniformes: Cyprinidae Bonaparte, 1832) и его паразита рачка Lernaea cyprinacea (Linnaeus, 1758) (Copepoda: Lernaeidae, Cobbold, 1879) из озера Длинное в бассейне среднего течения реки Вычегды в 1979–2016 годах. Ч. 3. Вестник Сыктывкарского университета. Серия 2: Биология. Геология. Химия. Экология, 412: 53–69.
- Кудерский Л.А. 2001. Акклиматизация рыб в водоемах России: состояние и пути развития. Вопросы рыболовства 2, 1 (5): 6–85.
- Петров Н.Б., Владыченская Н.С. 2005. Филогения группировки линяющих первичноротых животных (Ecdysozoa) по результатам реконструкции на основе последовательностей генов 18 и 28S рРНК. Молекулярная биология 39 (4): 590–601.
- Пугачев О.Н. 2004. Каталог паразитов пресноводных рыб Северной Азии. Нематоды, скребни, пиявки, моллюски, ракообразные, клещи. Труды ЗИН РАН. СПб., 304, 250 с.
- Скрипченко Э.Г., Несеренко Н.А. 1977. Фауна паразитов пеляди в связи с ее интродукцией в озера южной зоны Западной Сибири. В кн.: Круговорот вещества и энергии в водоемах. Рыбы и рыбные ресурсы. Лиственичное-на-Байкале, 221–222.
- Abu-Elala N.M., Attia M.M., Abd-Elsalam R.M. 2018. Chitosan-silver nanocomposites in goldfish aquaria: A new perspective in Lernaea cyprinacea control. International Journal of Biological Macromolecules 111: 614–622.
- Acosta A.A., Carvalho E.D., Silva R.J. 2012. First record of Lernaea cyprinacea (Copepoda) in a native fish species from a Brazilian river. Neotropical helminthology 7: 7–12.
- Ahnelt H., Konecny R., Gabriel A., Bauer A., Pompei L., Lorenzoni M., Sattmann H. 2018. First report of the parasitic copepod Lernaea cyprinacea (Copepoda: Lernaeidae) on gobioid fishes (Teleostei: Gobonellidae) in southern Europe. Knowledge and Management of Aquatic Ecosystems 419: 34.
- Avise J.C., Walker D. 1999. Species realities and numbers in sexual vertebrates: perspectives from an asexually transmitted genome. Proceedings of the National Academy of Sciences of the United States of America 963: 992–995.
- Castresana J. 2000. Selection of conserved blocks from multiple alignments for their use in phylogenetic analysis. Molecular Biology and Evolution 174: 540–52.
- Chakona A., Rennie C., Kadye W.T. 2019. First record of Lernaea cyprinacea (Copepoda: Lernaeidae) on an imperilled endemic anabantid, Sandelia bainsii (Teleostei: Anabantidae), from the Eastern Cape province, South Africa. African Journal of Aquatic Science 44 (2): 183–187.
- Dereeper A., Guignon V., Blanc G., Audic S., Buffet S., Chevenet F., Dufayard J.F., Guindon S., Lefort V., Lescot M., Claverie J.M., Gascuel O. 2008. Phylogeny.fr: robust phylogenetic analysis for the non-specialist. Nucleic Acids Research 1 (36): W465–9.
- Dippenaar S. 2009. Estimated molecular phylogenetic relationships of six Siphonostomatoid families (Copepoda) symbiotic on elasmobranchs. Crustaceana 82 (12): 1547–1567.
- Edgar R.C. 2004. MUSCLE: a multiple sequence alignment method with reduced time and space complexity. BMC Bioinformatics 5: 113.
- Fryer G. 1961. Variation and Systematic Problems in a Group of Lernaeid Copepods. Crustaceana 2 (4): 275–285.
- Fryer G. 1968. The parasitic copepod Lernaea cyprinacea L. in Britain. Journal of Natural History 24: 531–533.
- Giribet G., Carranza S., Baguna J., Riutort M., Ribera C. 1996. First molecular evidence for the existence of a Tardigrada+Arthropoda clade. Molecular Biology and Evolution 131: 76–84.
- Hall T.A. 1999. BioEdit: A user-friendly biological sequence alignment editor and analysis program for Windows 95/98/NT. Nucleic Acids Symposium Series 41: 95–98.
- Harding J.P. 1950. On some species of Lernaea (Crustacea, Copepoda: Parasites of freshwater fish). Bulletin of the British Museum (Natural History) Zoology 1: 1–27.
- Hebert P.D., Ratnasingham S., deWaard J.R. 2003. Barcoding animal life: cytochrome c oxidase subunit 1 divergences among closely related species. Proceedings of the Royal Society B: Biological Sciences 270: 96–99.
- Hoang D.T., Chernomor O., von Haeseler A., Minh B.Q., Vinh L.S. 2017. UFBoot2: Improving the Ultrafast Bootstrap Approximation. Molecular Biology and Evolution 352: 518–522.
- Hoole D., Bucke D., Burgess P., Wellby I. 2001. Diseases of Carp and Other Cyprinid Fishes. Fishing News Books, 264 p.
- Hossain M.M.M., Ferdoushi J., Rupom A.H. 2018. Biology of anchor worms (Lernaea cyprinacea). Journal of Entomology and Zoology Studies 6 (1): 910–917.
- Hossain M.M.M, Rahman M.Z., Islam M.A., Alam M.E., Rahman H. 2013. Lernaea (anchor worm) investigations. International journal of animal and fisheries science 1(1): 12–19.
- Hua C.J., Zhang D., Zou H., Li M., Jakovlić I., Wu S.G., Wang G.T., Li W.X. 2019. Morphology is not a reliable taxonomic tool for the genus Lernaea: molecular data and experimental infection reveal that L. cyprinacea and L. cruciata are conspecific. Parasites Vectors 12 (579).
- Kabata Z. 1988. Copepoda and Branchiura. In: Margolis L. and Kabata Z. (eds.). Guide to the parasites of fishes of Canada. Part II. Crustacea. Canadian Special Publication of Fisheries and Aquatic Sciences 101: 3–127.
- Kalyaanamoorthy S., Minh B., Wong T., von Haeseler A., Jermiin L.S. 2017. ModelFinder: fast model selection for accurate phylogenetic estimates. Nature Methods 14: 587–589.
- Kashinskaya E.N., Simonov E.P., Andree K.B., Vlasenko P.G., Polenogova O.V., Kiriukhin B.A., Solovyev M.M. 2021. Microbial community structure in a host-parasite system: the case of Prussian carp and its parasitic crustaceans. Journal of applied microbiology 1314: 1722–1741.
- Kearn G.C. 2004. Leeches, lice and lampreys: A natural history of skin and gill parasites of fishes. Dordrecht, the Netherlands, Springer, 432 p.
- Kondakov A.V., Bespalaya Y.V., Vikhrev I.V., Konopleva E.S., Gofarov M.Y., Tomilova A.A., Vinarski M.V., Bolotov I.N. 2020. The Asian pond mussels rapidly colonize Russia: successful invasions of two cryptic species to the Volga and Ob rivers. Bioinvasions Records 93: 504–518.
- Lobo J., Costa P.M., Teixeira M.A., Ferreira M.S., Costa M.H., Costa, F.O. 2013. Enhanced primers for amplification of DNA barcodes from a broad range of marine metazoans. BMC Ecology 131: 34.
- Mancini M., Rodriguez C., Ortiz M., Salinas V., Tanzola R. 2008. Lerneosis en peces silvestres y cultivados del centro de Argentina. Biología Acuática 24: 33–41.
- McCredden M. 2016. Anchors away: The susceptibility and response to infection between native and co-introduced fishes to the alien anchor worm Lernaea cyprinacea. PhD dissertation. Murdoch University, 115 p.
- Mollaret I., Jamieson B.G., Adlard R.D., Hugall A., Lecointre G., Chombard C., Justine J.L. 1997. Phylogenetic analysis of the Monogenea and their relationships with Digenea and Eucestoda inferred from 28S rDNA sequences. Molecular and Biochemical Parasitology 902: 433–438.
- Nagasawa K., Torii R-I. 2015. Lernaea cyprinacea (Copepoda: Lernaeidae) and Argulus sp. (Branchiura: Argulidae) parasitic on freshwater goby Rhinogobius sp. TO endemic to Japan. Biosphere Science 54: 71–74.
- Nei M., Kumar S. 2000. Molecular Evolution and Phylogenetics. Oxford, Oxford University Press, 333 pp.
- Nguyen L.-T., Schmidt H.A., von Haeseler A., Minh B.Q. 2014. IQ-TREE: A Fast and Effective Stochastic Algorithm for Estimating Maximum-Likelihood Phylogenies. Molecular Biology and Evolution 321: 268–274.
- Pallavi B., Shankar K.M., Abhiman P.B., Ahmed I. 2017. Molecular identification of the fish parasite Lernaea. Indian Journal of Fisheries 64: 76–82.
- Piasecki W., Goodwin A., Eiras J., Nowak B. 2004. Importance of Copepoda in freshwater Aquaculture. Zoological Studies 432: 193–205.
- Sambrook J., Fritsch E. R., Maniatis T. 1989. Molecular Cloning: A Laboratory Manual (2nd ed.). Cold Spring Harbor, NY, Cold Spring Harbor Laboratory Press, 1659 pp.
- Santacruz A., Barluenga M., Pérez-Ponce de León G. 2022. The macroparasite fauna of cichlid fish from Nicaraguan lakes, a model system for understanding host-parasite diversification and speciation. Scientific reports 121: 3944.
- Smith S.A. 2019. Fish diseases and medicine. Boca Raton, Florida, CRC Press, 397 pp.
- Soares I.A., Salinas V., Ponti O.D., Mancini M.A., Luque J.L. 2018. First molecular data for Lernaea cyprinacea (Copepoda: Cyclopoida) infesting Odontesthes bonariensis, a commercially important freshwater fish in Argentina. Revista brasileira de parasitologia veterinaria 271: 106–109.
- Song Y., Wang G.T., Yao W.J., Gao Q., Nie P. 2008. Phylogeny of freshwater parasitic copepods in the Ergasilidae (Copepoda: Poecilostomatoida) based on 18S and 28S rDNA sequences. Parasitology research 1022: 299–306.
- Stavrescu-Bedivan M.M., Popa O.P., Popa L.O. 2014. Infestation of Lernaea cyprinacea (Copepoda: Lernaeidae) in two invasive fish species in Romania, Lepomis gibbosus and Pseudorasbora parva. Knowledge and Management of Aquatic Ecosystems 414: 12.
- Su Y.B., Wang L.X., Kong S.C., Chen L., Fang R. 2016. Complete mitochondrial genome of Lernaea cyprinacea (Copepoda: Cyclopoida). Mitochondrial DNA. Part A, DNA mapping, sequencing, and analysis 272: 1503–1504.
- Tamura K., Stecher G., Kumar S. 2021. MEGA 11: Molecular Evolutionary Genetics Analysis Version 11. Molecular biology and evolution 38 (7): 3022–3027.
- Trifinopoulos J., Nguyen L.T., von Haeseler A., Minh B.Q. 2016. W-IQ-TREE: a fast online phylogenetic tool for maximum likelihood analysis. Nucleic Acids Research 44 (W1): W232–W235.
- Waicheim M.A., Arbetman M., Rauque C., Viozzi G. 2019. The invasive parasitic copepod Lernaea cyprinacea: updated host-list and distribution, molecular identification and infection rates in Patagonia. Aquatic Invasions 142: 350–364.
- Welicky R.L., De Swardt J., Gerber R., Netherlands E.C., Smit N.J. 2017. Drought-associated absence of alien invasive anchorworm, Lernaea cyprinacea (Copepoda: Lernaeidae), is related to changes in fish health. International journal for parasitology. Parasites and wildlife 63: 430–438.
- Whiting M.F., Carpenter J.C., Wheeler Q.D., Wheeler W.C. 1997. The Strepsiptera problem: phylogeny of the holometabolous insect orders inferred from 18S and 28S ribosomal DNA sequences and morphology. Systematic Biology 461: 1–68.
- Young R. 2016. Molecular Species Delimitation and Biogeography of Canadian Marine Planktonic Crustaceans. Ph.D. thesis, University of Guelph, Guelph, ON, 184 pp.
- Zhu X., Barton D., Skye W., Shamsi S. 2021. Morphological and genetic characterisation of the introduced copepod Lernaea cyprinacea Linnaeus (Cyclopoida: Lernaeidae) occurring in the Murrumbidgee catchment, Australia. Marine and Freshwater Research 72: 876–886.
Supplementary files







