Филогенетическое положение Polymorphus phippsi Kostylew, 1922 и Polymorphus magnus Skrjabin, 1913 (Palaeacanthocephala, Polymorphidae) по данным молекулярной филогении
- Авторы: Дюмина А.В.1, Галактионов К.В.1, Атрашкевич Г.И.2
-
Учреждения:
- Zoological Istitute of Russian Academy of Sciences
- Institute of the Biological Problems of the North Far East Branch of Russian Academy of Sciences
- Выпуск: Том 58, № 1 (2024)
- Страницы: 56-63
- Раздел: Статьи
- URL: https://bakhtiniada.ru/0031-1847/article/view/255551
- DOI: https://doi.org/10.31857/S0031184724010058
- EDN: https://elibrary.ru/SSJCAF
- ID: 255551
Цитировать
Полный текст
Аннотация
Сем. Polymorphidae входит в состав класса Palaeacanthocephala типа Acanthocephala (скребни) – облигатных паразитов позвоночных, использующих членистоногих в качестве промежуточных хозяев. Таксономия семейства на данный момент является предметом дискуссий. Согласно данным молекулярной филогении, типовой род семейства Polymorphidae – Polymorphus Lühe, 1911 – полифилетический. Мы получили последовательности генов 28S рДНК и CO1 митохондриальной ДНК и включили их в филогенетическую реконструкцию семейства Polymorphidae. Согласно полученным данным, P. magnus группируется в одну кладу с типовым видом рода – P. minutus Lühe, 1911, но при этом P. phippsi оказался в одной кладе с представителями рода Profilicollis Meyer, 1931. Филогенетическое положение P. phippsi согласуется с данными о полифилии рода Polymorphus и, соответственно, противоречит принятому в настоящее время таксономическому статусу данного вида.
Полный текст
Acanthocephala, so-called thorny-headed worms, is a small phylum of obligatory endoparasites related to the Syndermata (Ahlrichs, 1997). To date only ca. 1300 species of acanthocephalans have been described (Khokhlova, 1986; Amin, 2013; Smales, 2015).
Also known as thorny-headed worms, acanthocephalans have a complex life cycle involving the intermediate host (an arthropod) and the definitive host (a vertebrate) (Khokhlova, 1986). It was shown that several species use paratenic hosts (Sharpilo, Salamatin, 2005). Classes and major orders of the phylum Acanthocephala were considered as monophyletic taxa with strong support by molecular and morphological data (Garcia-Varela et al., 2000; Amin, 2013; Monks, 2001). However, the composition of families and genera based on morphological characters is ambiguous (Amin, 2013). Data of molecular phylogeny are contrary to taxonomy based on phenotypic characters, especially in regard to family Polymorphidae (Garcia-Varela et al., 2013).
Polymorphidae is a species-rich family related to the class Palaeacanthocephala. Its type genus Polymorphus Lühe, 1911 demonstrated polyphyly (Garcia-Varela et al., 2013). An assemblage of new molecular data from other Polymorphus spp. can yield to changes in polymorphid phylogenetic tree topology. In this study we obtained new sequences of two widespread highly pathogenic for definitive hosts (water birds) Polymorphus spp. – P. phippsi Kostylew, 1922 and P. magnus Skrjabin, 1913, and added them to the phylogenetic reconstruction of the Polymorphidae.
MATERIALS AND METHODS
Larvae of P. phippsi 2-3 were collected from naturally infected amphipods Gammarus setosus (Luvenga, White Sea, Russia, 11.07.2019) and juvenile P. phippsi 1 were collected from Herring gull Larus argentatus (Dalnye Zelentsy, Barents Sea, Russia, 2001) and identified using Uspenskaya (1963) guide. A subadult specimen of P. magnus was isolated from Slaty-backed gull Larus schistisagus experimentally infected with cystacanths from naturally infected G. lacustris collected in the tundra lake situated close to the mouth of Chaun-Pucheveem river in area of Chaun research station (Chaun Bay coast, East-Siberian sea, Russia, July 2019). Species identification was carried out basing on Khokhlova (1986) guide and our experience.
The acanthocephalans were fixed in 96% ethanol, stained in Bömer’s hematoxylin (except for P. phippsi 1) and mounted in Canada balsam. Before staining, pieces of tissue were cut off and DNA was extracted from them using Chelex-100 procedure (De Lamballerie et al., 1992). Polymerase chain reactions (PCR) were performed with 5X ScreenMix (Evrogen, Moscow). Partial CDS of 28s rRNA were amplified using two overlapping PCR fragments of 2000–2500 bp. Primers for amplicon 1 were forward 5’-CAAGTACCGTGAGGGAAAGTTGCGC and reverse 5’-CTTCTCCAAC(T/G)TCAGTCTTCAA; amplicon 2 forward 5’-CTAAGGAGTGTGTAACAACTCACC and reverse 5’-CTTCGCAATGATAGGAAGAGCC (Garcia-Varela, Nadler, 2005). Partial CDS of cytochrome-oxydase I were amplified using forward primer 5’-AGTTCTAATCATAA(R)GATAT(Y)GG and reverse 5’-TAAACTTCAGGGTGACCAAAAAATCA (Folmer et al., 1994). PCR cycling parameters included denaturation at 94ºC for 3 min, followed by 35 cycles of denaturation at 94ºC for 1 min, annealing at 65ºC(28s)/60º(CO1) for 1 min, and elongation at 72ºC for 2 min, followed by final elongation at 72ºC for 4 min. PCR products were sequenced using Sanger’s technology in the resource center “Development of molecular and cellular technology” of St. Petersburg State University. Initial sequence analysis and reads assemblage was performed using ChromasPro 1.42.
We used 28S rDNA and CO1 mtDNA alignments from Garcia-Varela et al. (2013) as a template (table 1). Both amplicons of 28s rDNA were added to the corresponding alignment and then aligned in SeaView 4 (Gouy et al., 2010). The same procedure was performed for both CO1 sequences. CO1 alignment was trimmed according to the shortest sequence, 588 bp in length. Alignment of 28S rDNA was trimmed according to the common length of two overlapping amplicons from P. phippsi samples, so that its length was 2966 bp. We counted optimal substitution models and phylogenetic distances using MEGA 11.0.11 (Tamura et al., 2021) for each separate alignment. After that we created a concatenate matrix using SeaView 4.
Table 1. Source information
Species | Host | Locality | 28s rDNA GenBank № | CO1 GenBank № |
Andracantha gravida | Phalacrocorax auritus | Yucatán, México | EU267814 | EU267822 |
Arhythmorhynchus frassoni 1 | Uca spinicarpa | Yucatán, México | JX442176 | EU189484 |
Arhythmorhynchus frassoni 2 | Eudocimus albus | Sinaloa, México | JX442177 | JX442188 |
Bolbosoma turbinella | Eschrichtius robustus | Monterey Bay, California, USA | JX442178 | JX442189 |
Bolbosoma sp. | Callorhinus ursinus | St. Paul Island, Alaska, USA | JX442179 | JX442190 |
Corynosoma australe | Phocarctos hookeri | New Zealand | JX442180 | JX442191 |
Corynosoma enhydri | Enhydra lutris | Monterey Bay, California, USA | AY829107 | DQ089719 |
Corynosoma magdaleni | Phoca hispida saimensis | Lake Saimaa, Finland | EU267815 | EF467872 |
Corynosoma obtuscens | Callorhinus ursinus | St. Paul Island, Alaska, USA | JX442181 | JX442192 |
Corynosoma strumosum | Phoca vitulina | Monterey Bay, California, USA | EU267816 | EF467870 |
Corynosoma validum | Callorhinus ursinus | St. Paul Island, Alaska, USA | JX442182 | JX442193 |
Ibirhynchus dimorpha | Eudocimus albus | Veracruz, México | GQ981437 | GQ981438 |
Hexaglandula corynosoma | Nyctanassa violacea | Veracruz, México | EU267817 | EF467869 |
Polymorphus brevis 1 | Nycticorax nycticorax | Michoacán, México | AY829105 | DQ089717 |
Polymorphus brevis 2 | Nycticorax nycticorax | Michoacán, México | JX442183 | JX442194 |
Polymorphus minutus | Gammarus pulex | Dijon, France | EU267819 | EF467865 |
Polymorphus obtusus | Ahythya affinis | Baja California Sur, México | JX442184 | JX442195 |
Polymorphus trochus | Fulica america | Sinaloa, México | JX442185 | JX442196 |
Profilicollis altmani | Enhydra lutris | Monterey Bay, California, USA | AY829108 | DQ089720 |
Profilicollis botulus 1 | Somateria mollissima | Denmark | EU267818 | EF467862 |
Profilicollis botulus 2 | Anas platyrhynchos | USA | AY829109 | DQ089721 |
Profilicollis bullocki | Emerita analoga | Caleta Lenga, Chile | JX442186 | JX442197 |
Pseudocorynosoma constrictum | Anas clypeata | Estado de México, México | EU267812 | EU267820 |
Pseudocorynosoma anatarium | Bucephala albeola | Durango, México | EU267813 | EU267821 |
Pseudocorynosoma sp. | Oxyura jamaicensis | Durango, México | JX442187 | JX442198 |
Southwellina hispida 1 | ND | Hallai, USA | EU267810 | EF467866 |
Southwellina hispida 2 | Tigrisoma mexicanum | Veracruz, México | EU267811 | EF467867 |
Centrorhynchus sp. | Falco peregrinus | California, USA | AY829104 | DQ089716 |
Gorgorhynchoides bullocki | Eugerres plumieri | Quintana Roo, México | AY829103 | DQ089715 |
Plagiorhynchus cylindraceus | Porcilio saber | Dijon, France | AY829102 | DQ089724 |
Polymorphus phippsi 1 (This study) | Larus argentata | Dalnye Zelentsy, Barents sea, Russia | OK235421 (1st amplicon) | - |
Polymorphus phippsi 2 (This study) | Gammarus setosus | Luvenga, White sea, Russia | - | OL676091 |
Polymorphus phippsi 3 (This study) | Gammarus setosus | Luvenga, White sea, Russia | ON667751 (2nd amplicon) | OL676687 |
Polymorphus magnus (This study) | Larus schistisagus | Chaun, Chukotka, Russia | - | OL689013 |
For P. phippsi 1 CO1 sequence and fragments of 28S rDNA for P. phippsi 3 and P. magnus was replaced with missing data, such as 28S rDNA ‒ for P. phippsi 3 and P. magnus (table 1).
Phylogenetic relationships were determined by maximum-likelihood analysis in CIPRES Science Gateway platform (Miller et al., 2010) with RaxML-HPC black box tool and by Bayesian analysis in MrBayes 3.2.7a (Ronquist et al., 2012). The following parameters were specified in Bayesian tree search: partitioned model (GTR+G and GTR+G+I for 28S rDNA and CO1, respectively) and setting outgroup identical to the taxset from Garcia-Varela et al. (2013).
RESULTS AND DISCUSSION
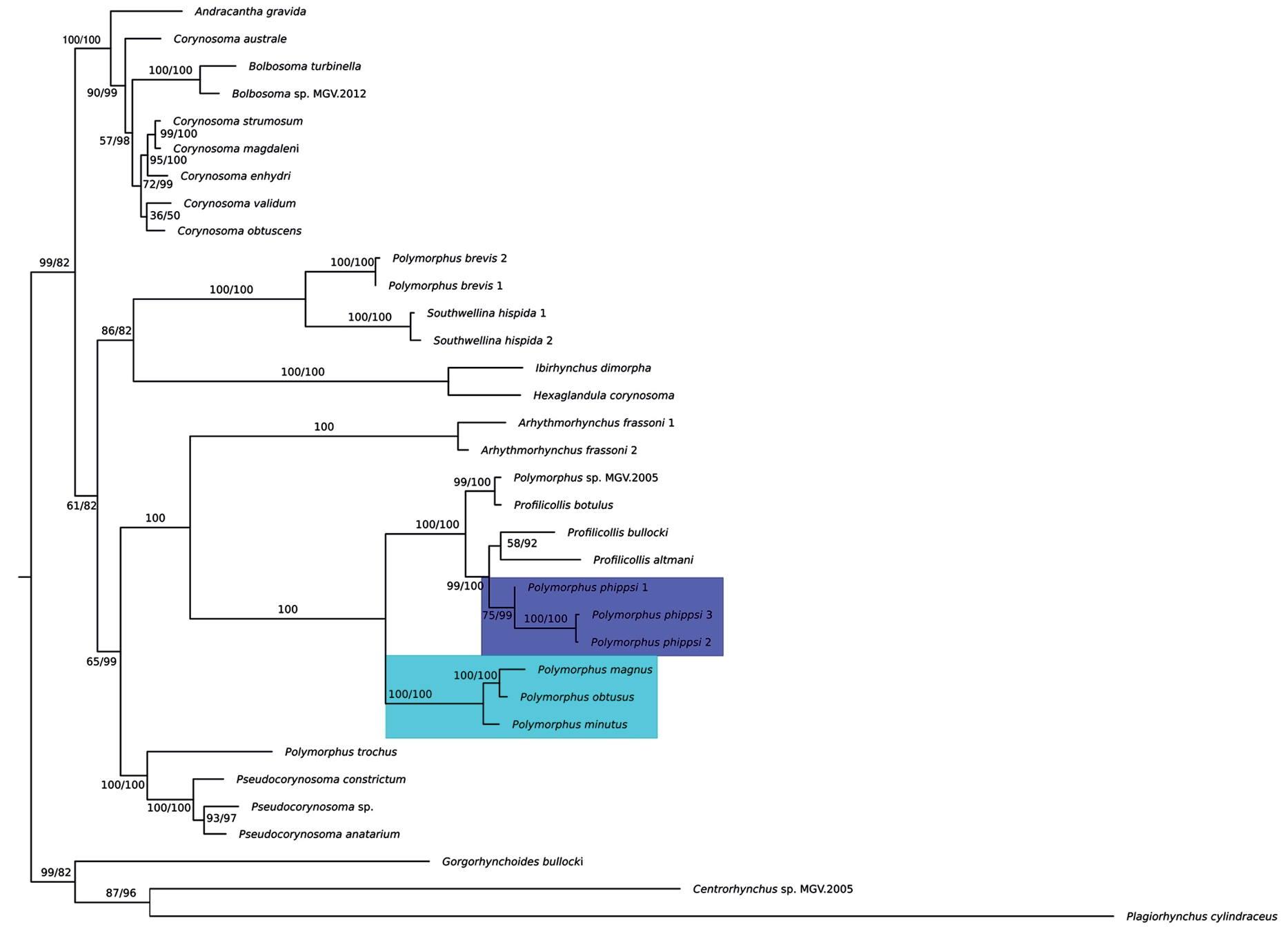
Interspecific genetic divergence between 28S rDNA sequences of P. phippsi 1 and P. phippsi 2 (0.028) was greater than that between the sequences from samples of one species (Arhytmorhynchus frassoni 0.016, Southwellina hispida 0.003, Polymorphus brevis 0.002) but smaller than the divergence between different congeneric species (average for Corynosoma spp. 0.06, for Profilicollis spp. 0.04). Divergence between P. phippsi 2 and P. phippsi 3 (0.008) was smaller than that between the sequences from samples of one species (Arhytmorhynchus frassoni 0.193 COI, Southwellina hispida 0.048, Polymorphus brevis 0.014). All the sequences from samples of P. phippsi were grouped together in a well-supported clade (fig. 1). We can conclude that the three samples were cophenetic. Overall topologies of our tree and the tree from the previous research (Garcia-Varela et al., 2013) were congruent. Bayesian and maximum-likelihood trees yielded the same topology (fig. 1). The clade containing P. phippsi sequences grouped with the clade containing Profilicollis bullocki and Pr. altmani, with Pr. botulus being basal to this clade. P. magnus grouped in one clade with P. obtusus, while P. minutus was basal to this clade.
Figure 1. Phylogenetic relationships inferred from combined 28S rDNA + COI data set. Numbers near internal nodes show ML/MP bootstrap clade frequencies (percents) and posterior probabilities clade frequencies (percents). Clade containing Polymorphus phippsi sequences is highlighted in violet and Polymorphus magnus – in blue.
The position of P. phippsi in our phylogenetic reconstructions supports the polyphyly of Polymorphus postulated by Garcia-Varela et al. (2013). The position of P. magnus corresponds to its accepted taxonomic status (Khokhlova, 1986). Thus, it is likely that assemblage of new molecular data can outline only more contradictions with accepted taxonomy of Polymorphidae. In this case the necessity of taxonomic characters revision, including additional data of comparative morphology, can appear.
ACKNOWLEDGEMENTS
Authors express their gratitude to K.V. Regel (Magadan, IBPN FEB RAS) for her help with sampling. Authors express gratitude to the administration of Kandalakschsky reserve and Murmansk Marine Biology Institute RAS for the possibility to collect and handle samples. The molecular studies were performed in the Saint-Petersburg State University resource center “Development of molecular and cellular technology”.
FUNDING
This work was supported by the Russian Science Foundation (grant no. 23-14-00329) and State Academic Programs no. 122031100260-0 “Biodiversity of parasites, their life cycles, biology and evolution” and no. 1021060307693-0 “Helminths in the Biocenoses of North-Eastern Asia: Biodiversity, Morphology, and Molecular Phylogenetics”.
ETHICS APPROVAL AND CONSENT TO PARTICIPATE
This work does not contain any studies involving human and animal subjects.
CONFLICT OF INTEREST
This work does not contain any studies involving human and animal subjects.
Об авторах
А. В. Дюмина
Zoological Istitute of Russian Academy of Sciences
Автор, ответственный за переписку.
Email: aleksandra.diumina@zin.ru
Россия, Universitetskaya emb., 1, Saint-Petersburg, 199034
К. В. Галактионов
Zoological Istitute of Russian Academy of Sciences
Email: kirill.galaktionov@zin.ru
Россия, Universitetskaya emb., 1, Saint-Petersburg, 199034
Г. И. Атрашкевич
Institute of the Biological Problems of the North Far East Branch of Russian Academy of Sciences
Email: gatr@ibpn.ru
Россия, Portovaya str., 18, Magadan, 685000
Список литературы
- Ahlrichs W.H. 1997. Epidermal ultrastructure of Seison nebaliae and Seison annulatus, and a comparison of epidermal structures within the Gnathifera. Zoomorphology 117 (1): 41–48.
- Amin O.M. 2013. Classification of the Acanthocephala. Folia Parasitologica 60 (4): 273–305.
- De Lamballerie X., Zandotti C., Vignoli C., Bollet C., De Micco P. 1992. A one-step microbial DNA extraction method using “Chelex 100” suitable for gene amplification. Research in Microbiology 143 (8): 785–790.
- Folmer O., Black M., Hoeh W., Lutz R., Vrijenhoek R. 1994. Phylogenetic uncertainty. Molecular Marine Biology Biotechnology 3: 294–299.
- García-Varela M., Pérez-Ponce de León G., de la Torre P., Cummings M.P., Sarma S.S.S., Laclette J.P. 2000. Phylogenetic relationships of Acanthocephala based on analysis of 18S ribosomal RNA gene sequences. Journal of Molecular Evolution 50: 532–540.
- García-Varela M., Nadler S.A. 2005. Phylogenetic relationships of Palaeacanthocephala (Acanthocephala) inferred from SSU and LSU rDNA gene sequences. Journal of Parasitology 91(6): 1401–1409.
- García-Varela M., de León G.P.P., Aznar F.J., Nadler S.A. 2013. Phylogenetic relationship among genera of Polymorphidae (Acanthocephala), inferred from nuclear and mitochondrial gene sequences. Molecular Phylogenetics and Evolution 68(2) 176–184.
- Gouy M., Guindon S., Gascuel O. 2010. SeaView version 4: a multiplatform graphical user interface for sequence alignment and phylogenetic tree building. Molecular Biology and Evolution 27(2): 211–224.
- Khokhlova I.G. 1986. Acanthocephala of terrestrial vertebrates of the USSR. Moscow, Nauka, 275 pp. [In Russian].
- Miller M.A., Pfeiffer W., Schwartz T. 2010. Creating the CIPRES Science Gateway for inference of large phylogenetic trees // 2010 gateway computing environments workshop (GCE). Ieee 1–8.
- Monks S. 2001. Phylogeny of the Acanthocephala based on morphological characters // Systematic Parasitology 48(2): 81–115.
- Ronquist F., Eslenko M., Van der Mark P., Ayres D.L., Arling A.D., Höhn S., Larget B., Suchard M.A., Huelsenbeck J.P.H. 2012. MrBayes 3.2: efficient Bayesian phylogenetic inference and model choice across a large model space // Systematic biology 61 (3): 539–542.
- Sharpilo V.P., Salamatin R. 2005. Paratenic parasitism: origins and development of the concept. Ukraine, Kyiv, Logos, 237 pp. [In Russian].
- Smales L. 2015. Acanthocephala. In: Schmidt-Rhaesa A. (Ed.) Handbook of Zoology. V. 3. Gastrotricha, Cycloneuralia, Gnathifera. De Gruyter Publ., 317–336.
- Tamura K., Stecher G., Kumar S. 2021. MEGA11: molecular evolutionary genetics analysis version 11. 38(7): 3022–3027.
- Uspenskaya A.V. 1963. The parasite fauna of deep-water Crustacea in East Murmansk. Moscow-Leningrad, USSR Academy of Sciences, 128 pp.
Дополнительные файлы



