New Radiolarian Species Pseudodictyomitra venusta sp. nov. from the Coniacian–Santonian Deposits of Perapedhi Formation, Cyprus
- Authors: Bragina L.G.1
-
Affiliations:
- Geological Institute, Russian Academy of Sciences
- Issue: No 1 (2024)
- Pages: 24-32
- Section: Articles
- URL: https://bakhtiniada.ru/0031-031X/article/view/268743
- DOI: https://doi.org/10.31857/S0031031X24010024
- EDN: https://elibrary.ru/FQUFIL
- ID: 268743
Cite item
Full Text
Abstract
Numerous representatives of the Pseudodictyomitra Pessagno, 1977 were studied from the Upper Cretaceous deposits of Perapedhi Formation (Cyprus). New species P. venusta sp. nov. is described. The stratigraphic ranges of P. crassa Bragina are expanded. Description and stratigraphic range of P. crassa Bragina are refined.
Keywords
Full Text
ВВЕДЕНИЕ
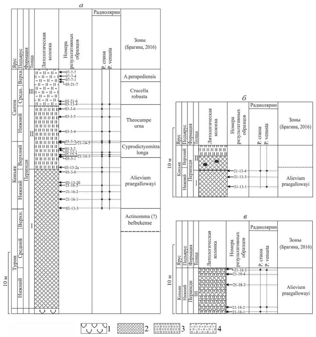
В результате исследований комплексов радиолярий Кипра из карьера Мангалени (формация Перапеди, верхи среднего турона–верхний сантон), была создана сверхдетальная схема расчленения верхнего мела для тетических районов Евразии (Брагина, 2016). Для этой схемы вид Pseudodictyomitra crassa Bragina, 2013 избран одним из характерных видов зоны Alievium praegallowayi (нижний коньяк). Позднее, в рамках российско-кипрского проекта (грант РФФИ 19-55-25001-Cyprus_a), проведено исследование радиолярий из разрезов формации Перапеди (рис. 1, 2). В результате были получены первые данные из разрезов Асгата, Акамас, Трулли, а также нескольких разрезов, расположенных в окрестностях карьера Мангалени (рис. 1, 2). В перечисленных местонахождениях были найдены многочисленные экземпляры P. crassa, что позволило уточнить описание этого важного для верхнемеловой стратиграфии вида и его стратиграфическое распространение (табл. I, фиг. 1–11; рис. 1, 2). В отложениях верхнего мела Кипра также постоянно встречается неизвестный по литературным данным таксон, относящийся к роду Pseudodictyomitra (P. venusta sp. nov.), описание которого приводится в этой публикации (табл. II фиг. 1–9). Таким образом, настоящая работа продолжает серию статей, посвященных описанию новых видов радиолярий из верхнего мела Кипра (Брагина, Брагин, 1995, 1996; Брагина, Вишневская, 2007; Брагина, 2008, 2010, 2013, 2014, 2023; Bragina, Bragin, 2016, 2018).
Рис. 1. Местонахождение изученных радиолярий на Кипре: а – схема расположения разрезов; б–г – литологические колонки: б – разрез Асгата, в – разрез Акамас, г – разрез Трулли. Обозначения: 1 – офиолитовый массив Троодос, 2 – разлом Аракапас, 3 – верхние пиллоу-лавы, 4 – умбриты с прослоями радиоляриевых кремней и массивных абиогенных кремней, 5 – кремни с прослоями кремнистых аргиллитов.
Рис. 2. Литологические колонки: а – композитный разрез Мангалени, б – разрез Мангалени-4, в – разрез Мангалени-8. Обозначения: 1 – верхние пиллоу-лавы, 2 – умбриты с прослоями радиоляриевых кремней и массивных абиогенных кремней, 3 – кремни с прослоями кремнистых аргиллитов, 4 – кремни опоковидные, марганцовистые.
Палеонтологическое описание проводится с использованием общепринятых терминов. В работе использована классификация П. Думитрика (Dumitrica, 1995) и Л. О’Догерти с соавт. (O’Dogherty et al., 2009) с некоторыми изменениями. В работе применяется зональная схема по радиоляриям для тетических районов Евразии (Брагина, 2016).
Коллекция меловых радиолярий Кипра № 4878 хранится в Геологическом ин-те РАН (ГИН РАН).
Работа выполнена в рамках Госзадания ГИН РАН.
Автор выражает благодарность М.С. Афанасьевой и В.С. Вишневской за критические замечания и советы; Н.В. Горьковой за помощь в электронно-микроскопических работах.
ОПИСАНИЕ ТАКСОНОВ
ТИП SARCODINA
КЛАСС RADIOLARIA
ОТРЯД NASSELLARIA
СЕМЕЙСТВО PSEUDODICTYOMITRIDAE PESSAGNO, 1977
Род Pseudodictyomitra Pessagno, 1977, emend. nov.
Типовой вид – Pseudodictyomitra pentacolaensis Pessagno, 1977; США, Береговые хребты Калифорнии, верхний альб.
Диагноз. Длинная коническая многокамерная раковина. Цефалис и торакс лишены пор, со сглаженной стенкой или с намечающимися ребрами. Цефалис обычно конический и лишенный апикального рога, остальные камеры субцилиндрические по форме. Обычно камеры быстрее увеличиваются в ширину, чем в высоту. Абдомен и все постабдоминальные камеры обычно отделены друг от друга двойным рядом главных пор, расположенных на межкамерных пережимах. Абдомен и постабдоминальные камеры ребристые; ребра прерываются, не пересекая межкамерные пережимы. Реликтовые поры находятся между ребрами. Одна или несколько наиболее близких к устью постабдоминальных камер могут иметь слаборазвитые или полностью редуцированные ребра. Финальная постабдоминальная камера обычно имеет широкую септу с узкой апертурой.
Видовой состав. 29 видов: типовой вид из верхнего альба Береговых хребтов Калифорнии, США; P. altiturris Dumitrica, 1997 из берриаса офиолитового пояса Масирах султаната Оман; P. blabla Schaaf, 1981 из верхнеаптской части скважины 463 Срединно-Тихоокеанских гор; P. camajuanica Vishnevskaya, 1991 из верхнего альба–турона зоны Камахуани Кубы; P. carpatica (Lozyniak, 1969) из неокома Пеннинской зоны Карпат Украины; P. conicostriata Dumitrica, 1997 из баррема офиолитового пояса Масирах султаната Оман; P. crassa Bragina, 2013 из нижнего коньяка Кипра; P. depressa Baumgartner, 1984 из нижнего мела Румынии; P. hornatissima (Squinabol, 1904) из альба–сеномана Венецианских Альп Северной Италии; P. lanceloti Schaaf, 1981 из верхнеаптской части скважины 463 Срединно-Тихоокеанских гор; P. languida O’Dogherty, 1994 из верхнего альба Умбра-Маркских Апеннин Центральной Италии; P. lodogaensis Pessagno, 1977 из верхнего альба разреза Грейт Велли Калифорнии, США; P. matsuokai Dumitrica, 1997 из готерива офиолитового пояса Масирах султаната Оман; P. minoensis Mizutani, 1981 из титона формации Мазегава Центральной Японии; P. nakasekoi Taketani, 1982 из сеномана группы Йезо о. Хоккайдо, Япония; P. nodocostata Dumitrica, 1997 из баррема офиолитового пояса Масирах султаната Оман; P. okamurai Mizutani, 1981 из титона формации Мазегава Центральной Японии; P. pachicostata Wu et Li, 1982 из турона Южного Хизанда Тибета; P. paronai (Aliev, 1965) из альбских отложений северо-востока Азербайджана; P. primitiva Matsuoka et Yao, 1985 из верхнеюрских отложений Японии; P. pseudomacrocephala (Squinabol, 1903) из альба–сеномана Венецианских Альп Северной Италии; P. quasilodogaensis Bragina, 2004 из верхнего сеномана формации Томалар Северной Турции; P. recta Vishnevskaya, 1991 из верхнего альба–турона зоны Камахуани Кубы; P. rigida Wu, 1986 из сеномана Южного Хизанга Тибетa; P. suyarii Dumitrica, 1997 из верхнего валанжина–готерива офиолитового пояса Масирах султаната Оман; P. thurowi Dumitrica, 1997 из баррема офиолитового пояса Масирах султаната Оман; P. tiara (Holmes, 1900) из верхнего мела Колсдона, Сюррей, Англия; P. vestalensis Pessagno, 1977 из нижнего сеномана разреза Грейт Велли Калифорнии, США; P. venusta sp. nov. из нижнего коньяка Кипра.
Сравнение. Отличается от рода Dictyomitra Zittel, 1876 двойным рядом пор на межкамерных пережимах, а также не сплошными, а прерывающимися ребрами на межкамерных пережимах.
Замечание. В состав рода, помимо P. crassa Bragina, 2013, помещены виды, у которых несколько наиболее близких к устью камер могут иметь полностью редуцированные ребра (напр., P. carpatica (Lozyniak, 1969), P. nodocostata Dumitrica, 1997 и P. thurowi Dumitrica, 1997). Последнее привело к дополнению диагноза рода следующей характеристикой: не только финальная камера, но и несколько наиболее близких к устью постабдоминальных камер могут иметь полностью редуцированные ребра.
Pseudodictyomitra crassa Bragina, 2013, emend. nov.
Табл. I, фиг. 1–11
Объяснение к таблице I
Фиг. 1–11. Pseudodictyomitra crassa Bragina, 2013: 1 – экз. ГИН, № 4878/251; 2 – экз. ГИН, № 4878/252; 3 – экз. ГИН, № 4878/253; 4 – экз. ГИН, № 4878/254; 5 – голотип ГИН, № 4878/78 (Брагина, 2013, табл. I, фиг. 2а, 2б): 5а – хорошо видна широкая септа с узкой апертурой; 5б – фрагмент, демонстрирующий развитие двух рядов пор между соседними ребрами: один из них имеет единственную пору, а другой – две поры; 5в – фрагмент, показывающий развитие единственного вертикального ряда из двух пор между соседними ребрами; 5г – фрагмент, демонстрирующий постепенную редукцию двойного ряда главных пор на межкамерных пережимах по направлению к финальной камере; 6 – экз. ГИН, № 4878/105 (Брагина, 2013, табл. I, фиг. 1а, 1б); 7 – экз. ГИН, № 4878/255; 8 – экз. ГИН, № 4878/256; 9 – экз. ГИН, № 4878/257; 10 – экз. ГИН, № 4878/258; 11 – экз. ГИН, № 4878/259; Кипр, формация Перапеди; разрез Мангалени-6, обр. 21-16-1, зона Alievium praegallowayi, нижний коньяк (фиг. 1); композитный разрез Мангалени (фиг. 2, 3, 5–7): 2 – обр. 21-14-1, зона Cyprodictyomitra longa, верхний коньяк; 3, 6, 7 – зона Alievium praegallowayi, нижний коньяк: 3 – обр. 21-16-1, 6 – обр. 03-3-0, 7 – обр. 21-16-3; 5 – обр. 03-3-5, зона Theocampe urna, нижний сантон; разрез Акамас, обр. 19-18-1, зона Alievium praegallowayi, нижний коньяк (фиг. 4); разрез Мангалени-8, зона Alievium praegallowayi, нижний коньяк (фиг. 8–10): 8 – обр. 21-18-5, 9 – обр. 21-18-2, 10 – обр. 21-18-5; разрез Мангалени-4, обр. 21-13-1, зона Alievium praegallowayi, нижний коньяк (фиг. 11). Длина масштабной линейки 100 мкм: а – для фиг. 1, 2, 3, 4, 5а, 6–9; б – для фиг. 5г; в – для фиг. 5б, 5в.
Pseudodictyomitra sp. A: Bragina, 2012, табл. I, фиг. 11.
Pseudodictyomitra crassa: Брагина, 2013, с. 4, табл. I, фиг. 1, 2.
Голотип – ГИН РАН, № 4878/78; Кипр, композитный разрез Мангалени; нижний сантон, формация Перапеди, толща II (верхняя часть), обр. 03-3-5, зона Theocampe urna.
Описание. Раковина конической формы. Цефалис конический и лишенный апикального рога. Цефалис и торакс образуют высокий конус. Цефалис, торакс, абдомен и одна–две наиболее близкие к устью постабдоминальные камеры отделены друг от друга единственным рядом пор (табл. I, фиг. 5г, 6). Между остальными камерами развит двойной ряд главных пор. Абдомен, первая и вторая постабдоминальные камеры увеличиваются в ширину быстро, а последующие постабдоминальные камеры, вплоть до последней, незначительно (табл. I). Четвертая постабдоминальная камера может быть незначительно уже, чем третья (табл. I, фиг. 4, 8, 11), в отдельных случаях третья постабдоминальная камера уже, чем вторая (табл. I, фиг. 10). Абдомен и первые три–пять постабдоминальных камер ребристые. Ребра имеют форму тонкого полумесяца. На первой и второй постабдоминальных камерах число ребер варьирует от 10 до 13. Один или два ряда реликтовых пор развиты между соседними ребрами. Каждый из рядов состоит из двух пор; в отдельных случаях один из двух рядов реликтовых пор, расположенных между соседними ребрами, может быть представлен двумя порами, а второй – только одной порой (табл. I, фиг. 5б). Две (иногда три и более) самые близкие к устью постабдоминальные камеры лишены ребер. Финальная постабдоминальная камера завершается широкой септой с узкой апертурой (табл. I, фиг. 5а).
Размеры в мкм:
Экземпляр | Hc | Wc | Ht | Wt | Ha | Wa | W | d |
№ 4878/78 (голотип) | 35 | 41 | 21 | 56 | 29 | 87 | 212 | 6-8 |
№ 4878/253 | 29 | 35 | 20 | 50 | 24 | 70 | 230 | 6-9 |
№ 4878/259 | 32 | 35 | 21 | 59 | 29 | 94 | 285 | 6-9 |
Обозначения (здесь и далее): Hc – высота цефалиса, Wc – ширина цефалиса, Ht – высота торакса, Wt – ширина торакса, Ha – высота абдомена, Wa – ширина абдомена, W – максимальная ширина раковины, d – диаметр пор.
Сравнение. Вид P. crassa Bragina, 2013 отличается: (1) от видов P. altiturris Dumitrica, 1997, P. depressa Baumgartner, 1984, P. languida O’Dogherty, 1994, P. pentacolaensis Pessagno, 1977, P. pseudomacrocephala (Squinabol, 1903) и P. suyarii Dumitrica, 1997 редукцией ребер на последних постабдоминальных камерах; (2) от видов P. carpatica (Lozyniak, 1969), P. conicostriata Dumitrica, 1997, P. nakasekoi Taketani, 1982, P. pseudomacrocephala (Squinabol, 1903) и P. suyarii Dumitrica, 1997 формой ребер в виде тонкого полумесяца; (3) от видов P. pseudomacrocephala (Squinabol, 1903) и P. nakasekoi Taketani, 1982 развитием двойного ряда пор между соседними ребрами.
Замечания. Описание вида P. crassa Bragina, 2013 дополнено следующими характеристиками: (1) не только цефалис, торакс, абдомен, но и одна–две наиболее близкие к устью постабдоминальные камеры отделены друг от друга единственным рядом пор; (2) не только абдомен и первая постабдоминальная камера, но также и вторая постабдоминальная камера быстро увеличиваются в ширину; (3) четвертая постабдоминальная камера может быть незначительно уже, чем третья; в отдельных случаях третья постабдоминальная камера может быть уже, чем вторая; (4) не только абдомен и первые три постабдоминальные камеры ребристые, но также четвертая и пятая постабдоминальные камеры могут быть ребристыми; (5) две (иногда три и более) самые близкие к устью постабдоминальные камеры лишены ребер; (6) один или два ряда реликтовых пор развиты между соседними ребрами, при этом каждый из рядов состоит из двух пор; в отдельных случаях в соседних рядах наблюдается чередование единственной поры и двух пор.
Распространение. Нижний коньяк–средний сантон Кипра.
Материал. 27 экз.: 15 экз. из типового местонахождения, четыре экз. из разреза Асгата (нижний сантон–средний сантон), три экз. из разреза Трулли (нижний коньяк), три экз. из разреза Мангалени-8 (нижний коньяк), один экз. из разреза Мангалени-4 (нижний коньяк) и один экз. из разреза Акамас (нижний коньяк).
Pseudodictyomitra venusta Bragina, sp. nov.
Табл. II, фиг. 1–9
Объяснение к таблице II
Фиг. 1–9. Pseudodictyomitra venusta sp. nov.: 1 – экз. ГИН, № 4878/260; 2 – экз. ГИН, № 4878/261: 2а – общий вид раковины, 2б – фрагмент, демонстрирующий развитие двух рядов пор между соседними ребрами, один из этих рядов имеет единственную пору, а другой – две поры; 3 – экз. ГИН, № 4878/262: 3а – общий вид раковины, 3б – увеличенный фрагмент раковины демонстрирует горизонтальный ряд из двух пор между соседними ребрами; 4 – голотип ГИН, № 4878/263 (Bragina et al., 2021, рис. 5.G): 4а – общий вид раковины, 4б – фрагмент, демонстрирующий развитие двух рядов пор между соседними ребрами, причем верхние поры обоих рядов не прободенные, 4в – фрагмент, демонстрирующий развитие двух рядов пор между соседними ребрами; 5 – паратип ГИН, № 4878/264: 5а – общий вид раковины, 5б – увеличенный фрагмент раковины, демонстрирующий развитие единственного ряда пор между соседними ребрами; 6 – экз. ГИН, № 4878/265; 7 – экз. ГИН, № 4878/266; 8 – экз. ГИН, № 4878/267: 8а – общий вид раковины, 8б – увеличенный фрагмент раковины, демонстрирующий развитие двух рядов пор между соседними ребрами, один из этих рядов имеет единственную пору, а другой – две поры; 9 – экз. ГИН, № 4878/268; Кипр, формация Перапеди; разрез Мангалени-8, обр. 21-18-5, зона Alievium praegallowayi, нижний коньяк (фиг. 1); разрез Асгата, обр. 21-29-2, зона Theocampe urna, нижний сантон (фиг. 2); композитный разрез Мангалени (фиг. 3, 5, 6, 8); 3, 6 – зона Theocampe urna, нижний сантон: 3 – обр. 03-3-3а, 6 – обр. 03-3-4; 5, 8 – зона Cyprodictyomitra longa, верхний коньяк: 5 – обр. 21-14-1; 8 – обр. 21-14-5; 9 – обр. 03-13-4, нижняя часть зоны Crucella robusta, средний сантон; разрез Акамас, обр. 19-18-1, зона Alievium praegallowayi, нижний коньяк (фиг. 4); разрез Трулли, обр. 21-25-3, зона Alievium praegallowayi, нижний коньяк (фиг. 7). Длина масштабной линейки 100 мкм: а – для фиг. 1, 2а, 3а, 4а, 5а, 6а, 7, 8а, 9; б – для фиг. 2б, 4б, 4в, 5б, 6б, 8б; в – для фиг. 3б.
Pseudodictyomitra cf. crassa: Bragina et al., 2021, рис. 5, G.
Название вида от venustus лат. – прекрасный.
Голотип – ГИН РАН, № 4878/263; о-в Кипр, разрез Акамас; нижний коньяк, формация Перапеди, толща I (верхняя часть), обр. 19-18-1, зона Alievium praegallowayi.
Описание. Раковина конической формы. Цефалис конический и лишенный апикального рога. Цефалис и торакс образуют высокий конус. Цефалис, торакс и абдомен (и иногда первая постабдоминальная камера) отделены друг от друга единственным рядом пор. Абдомен, первая и вторая постабдоминальные камеры увеличиваются в ширину быстро, а последующие – незначительно (табл. II). Абдомен и последующие постабдоминальные камеры ребристые. Ребра имеют форму тонкого полумесяца. На первой постабдоминальной камере количество ребер варьирует от семи до девяти (иногда до 10). Число ребер незначительно возрастает к финальной постабдоминальной камере, достигая 11–14. Единственный ряд из двух реликтовых пор или два ряда (каждый из двух пор) развиты между соседними ребрами (табл. II, фиг. 5б, 6б). Диаметр реликтовых пор, развитых между ребрами, больше или равен диаметру главных пор на межкамерных пережимах. Финальная постабдоминальная камера завершается широкой септой с узкой апертурой (табл. II, фиг. 5а).
Размеры в мкм:
Экземпляр | Hc | Wc | Ht | Wt | Ha | Wa | W | d |
№ 4878/263 (голотип) | 20 | 23 | 11 | 34 | 18 | 47 | 125 | 5-7 |
№ 4878/261 | 21 | 31 | 14 | 43 | 21 | 53 | 128 | 5-7 |
№ 4878/265 | 29 | 35 | 21 | 50 | 23 | 60 | 141 | 5-7 |
Сравнение. Новый вид отличается от P. crassa Bragina, 2013 наличием ребер, развитых до финальной камеры включительно, а также наличием двойного ряда главных пор на межкамерных пережимах от первой постабдоминальной камеры до финальной.
Замечания. У отдельных экземпляров P. venusta sp. nov. один из двух рядов реликтовых пор, расположенных между соседними ребрами, может быть представлен двумя порами, а другой – только одной порой (табл. II, фиг. 2б, 4в, 8б). Вертикальный ряд из двух реликтовых пор может быть развит на отдельных постабдоминальных камерах вида P. tiara (Holmes, 1900) (Bragina, Bragin, 2016, табл. 7, фиг. 7, 8), распространенного в разрезах Италии и Англии в верхнем сеномане–туроне (Holmes, 1900; Marcucci et al., 1991; O’Dogherty, 1994). Возможно, P. tiara является предком видов P. venusta sp. nov. и P. crassa Bragina, 2013.
Распространение. Нижний коньяк–средний сантон Кипра.
Материал. 18 экз.: 10 экз. из типового местонахождения, два экз. из разреза Асгата (нижний сантон–средний сантон), два из разреза Мангалени-4 (нижний коньяк), два экз. из разреза Мангалени-8 (нижний коньяк), один экз. из разреза Акамас (нижний коньяк) и один экз. из разреза Трулли (нижний коньяк).
About the authors
L. G. Bragina
Geological Institute, Russian Academy of Sciences
Author for correspondence.
Email: l.g.bragina@mail.ru
Russian Federation, Moscow, 119017
References
- Брагина Л.Г. Радиолярии семейства Neosciadiocapsidae турона–сантона формации Перапеди (Южный Кипр) // Палеонтол. журн. 2008. № 2. С. 27–37.
- Брагина Л.Г. Новые виды меловых радиолярий рода Afens Riedel et Sanfilippo // Палеонтол. журн. 2010. № 1. С. 13–16.
- Брагина Л.Г. Новые радиолярии семейства Pseudodictyomitridae из коньяка–сантона формации Перапеди (Южный Кипр) // Палеонтол. журн. 2013. № 5. С. 3–6.
- Брагина Л.Г. Новые виды радиолярий отряда Nassellaria из коньяка–сантона формации Перапеди (Южный Кипр) // Палеонтол. журн. 2014. № 2. С. 3–10.
- Брагина Л.Г. Зональная схема меловых (альб–сантонских) отложений тетических районов Евразии по радиоляриям // Стратигр. Геол. корреляция. 2016. Т. 24. № 2. С. 41–66.
- Брагина Л.Г. Новые виды радиолярий рода Patellula Kozlova из отложений турона–маастрихта Кипра и Крыма // Палеонтол. журн. 2023. № 4. С. 14–20.
- Брагина Л.Г., Брагин Н.Ю. Радиолярии и стратиграфия кампан–маастрихтских отложений Юго-Западного Кипра // Стратигр. Геол. корреляция. 1995. Т. 3. № 2. С. 53–61.
- Брагина Л.Г., Брагин Н.Ю. Стратиграфия и радиолярии стратотипического разреза формации Перапеди верхнего мела Кипра // Стратигр. Геол. корреляция. 1996. Т. 4. № 3. С. 38–45.
- Брагина Л.Г., Вишневская В.С. Новые виды меловых радиолярий рода Multastrum Vishnevskaya и их палеобиогеографическое распространение // Палеонтол. журн. 2007. № 6. С. 3–8.
- Bragina L.G. Radiolarian biostratigraphy of the Perapedhi Formation (Cyprus): implications for the geological evolution of the Troodos Ophiolite // Bull. Soc. Géol. France. 2012. V. 183. № 4. P. 347–353.
- Bragina L., Bragin N. Cretaceous (Albian to Turonian) radiolarians from chert blocks of the Moni Mélange (Southern Cyprus) // Rev. micropaléontol. 2016. V. 59. № 4. P. 311–338.
- Bragina L., Bragin N. Family Pseudoaulophacidae (Radiolaria) from the Upper Cretaceous (Coniacian-Maastrichtian) of Cyprus // Rev. micropaléontol. 2018. V. 61. P. 55–79.
- Bragina L., Bragin N., Tsiolakis E. et al. Late Cretaceous (Coniacian) age of the Perapedhi Formation in the Akamas Peninsula, Cyprus // Cret. Res. 2021. V. 127. https://doi.org/10.1016/j.cretres.2021.104912.
- Dumitrica P. Systematic framework of Jurassic and Cretaceous Radiolaria // Middle Jurassic to Lower Cretaceous Radiolaria of Tethys: Occurrences, Systematics, Biochronology / Eds. Baumgartner P., Dogherty L., Gorican S. Lausanne, 1995. P. 19–35 (Mém. Géol. Lausanne. V. 23).
- Holmes W.M. On Radiolaria from the Upper Chalk at Coulsdon (Surrey) // Quart. J. Geol. Soc. London. 1900. V. 56. P. 694–704.
- Marcucci M., Bettini P., Dainelli J., Sirugo A. The “Bonarelli Horizon” in the central Apennines (Italy): radiolarian biostratigraphy // Cret. Res. 1991. V. 12. P. 321–331.
- O’Dogherty L. Biochronology and paleontology of mid-Cretaceous radiolarians from northern Apennines (Italy) and Betic Cordillera (Spain) // Mém. Géol. Lausanne. 1994. V. 21. P. 1–413.
- O’Dogherty L., Carter E.S., Dumitrica P. et al. Catalogue of Mesozoic radiolarian genera. Pt. 2. Jurassic-Cretaceous // Geodiversitas. 2009. V. 31. P. 271–356.
- Pessagno E.A., Jr. Lower Cretaceous radiolarian biostratigraphy of the Great Valley Sequence and Franciscan Coast Ranges // Publ. Cusman Found. Foraminiferal Res. 1977. V. 15. P. 1–87.
Supplementary files






