Palmatolepis abramovaе sp. nov. – новый вид конодонтов из макаровских отложений фаменского яруса (верхний девон) западного склона Южного Урала
- Авторы: Тагариева Р.Ч.1
-
Учреждения:
- Институт геологии УФИЦ РАН
- Выпуск: № 2 (2024)
- Страницы: 80-87
- Раздел: Статьи
- URL: https://bakhtiniada.ru/0031-031X/article/view/268483
- DOI: https://doi.org/10.31857/S0031031X24020084
- EDN: https://elibrary.ru/FHCBVJ
- ID: 268483
Цитировать
Полный текст
Аннотация
Описан новый вид конодонтов рода Palmatolepis – Pa. abramovaе sp. nov. из отложений макаровского горизонта фаменского яруса по материалам четырех разрезов западного склона Южного Урала: Большая Барма, Аккыр, Ряузяк и Кук-Караук. Приведен онтогенетический ряд описанного вида и его возможные филогенетические взаимосвязи. Pa. abramovaе sp. nov. является характерным видом для зоны Upper triangularis.
Ключевые слова
Полный текст
ВВЕДЕНИЕ
Макаровский горизонт, или слои с Cheiloceras, Zilimia polonica и Cyrtospirifer archiaci (Марковский, 1948, 1975), на западном склоне Южного Урала соответствует интервалу стандартных конодонтовых зон фаменского яруса Upper triangularis, crepida, rhomboidea и Lower marginifera (Субрегиональные ..., 1993; Барышев, Абрамова, 1996; Абрамова, 1999; Состояние изученности…, 2008). Зональные ассоциации конодонтов горизонта содержат таксоны родов Ancyrognathus, Icriodus, Mehlina, Palmatolepis, Pelekysgnathus, Polygnathus, Polylophodonta и Vjaloviodus (Кононова, 1969; Кононова, Липина, 1971; Путеводитель..., 1995; Абрамова, 1999; Abramova, Artyushkova, 2004; Artyushkova et al., 2011; Tagarieva, 2013, 2020; Тагариева, Мизенс, 2015; Тагариева, Артюшкова, 2020). Род Palmatolepis представлен богатым видовым и количественным разнообразием, среди которого выявлен новый вид Palmatolepis abramovae sp. nov., ранее не описанный в литературе.
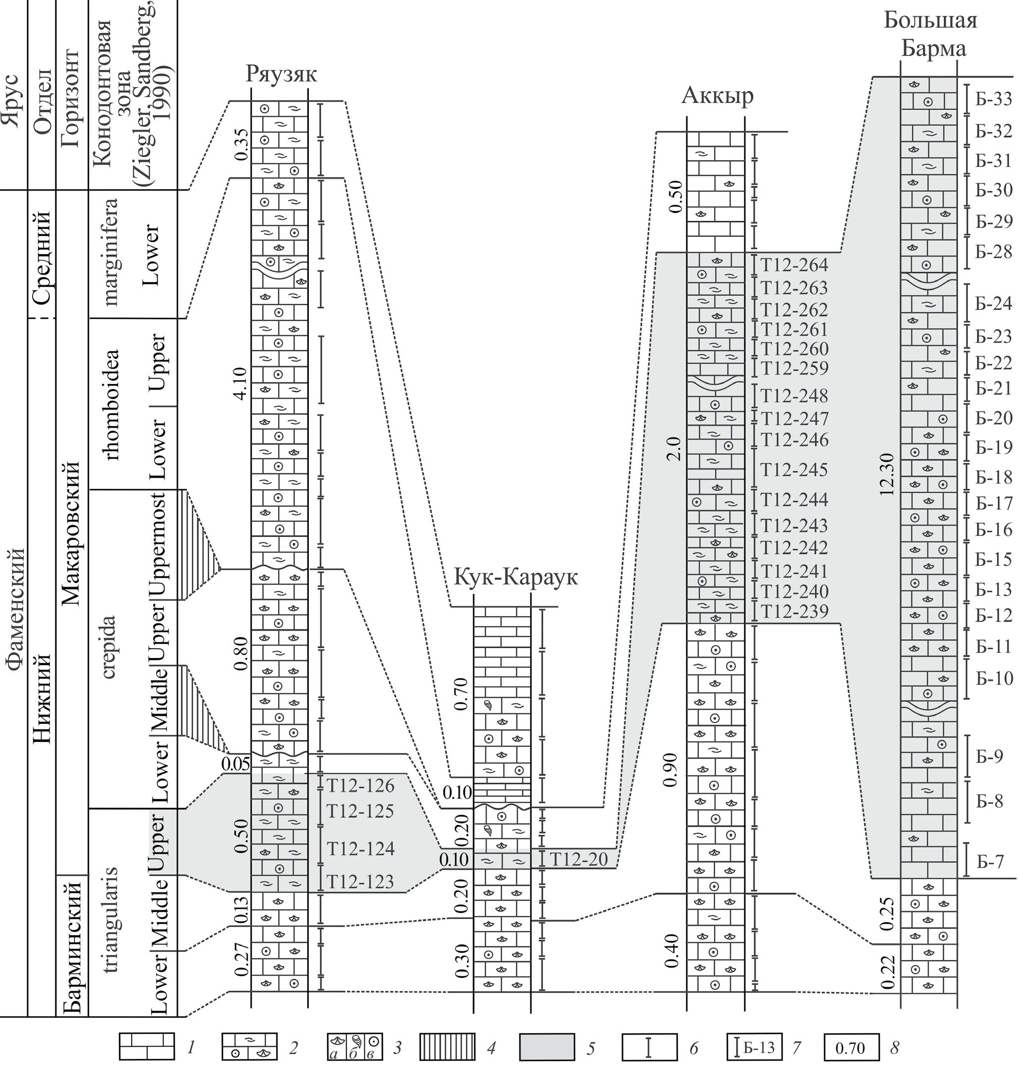
Изученный материал по конодонтам происходит из четырех классических разрезов Южного Урала: Большая Барма, Аккыр, Ряузяк и Кук-Караук, расположенных в Западно-Уральской внешней зоне складчатости (рис. 1). Отложения макаровского горизонта в рассматриваемых разрезах сложены светло-серыми органогенно-полидетритовыми известняками, содержащими многочисленные остатки члеников криноидей, раковины брахиопод, ругозы, конодонты и ихтиофауну (рис. 2).
Рис. 1. Схема расположения изученных разрезов: А – обзорная карта России, прямоугольником обозначен район исследования (см. выделение); Б – расположение изученных разрезов. Обозначения: 1, 2 – населенные пункты; 3 – границы Западно-Уральской внешней зоны складчатости; 4 – изученные разрезы.
Рис. 2. Схема корреляции отложений макаровского горизонта изученных разрезов западного склона Южного Урала. Обозначения: 1 – известняки, 2 – органогенно-полидетритовые известняки, 3 – фауна (а – брахиоподы, б – ругозы, в – криноидеи), 4 – перерыв, 5 – стратиграфический интервал распространения вида Palmatolepis abramovaе sp. nov., 6 – интервалы отобранных образцов, 7 – образцы, в которых встречены Pa. abramovaе sp. nov., 8 – мощность в метрах.
В изученных комплексах конодонтов Palmatolepis abramovae sp. nov. встречается совместно с Palmatolepis arcuata Schülke, 1995, Pa. barskovi Tagarieva et Artyushkova, 2020, Pa. clarki clarki Ziegler, 1962, Pa. clarki gablei Schülke, 1995, Pa. delicatula delicatula Branson et Mehl, 1934, Pa. delicatula platys Ziegler et Sandberg, 1990, Pa. d. postdelicatula Schülke, 1995, Pa. lobicornis Schülke, 1995, Pa. minuta minuta Branson et Mehl, 1934, Pa. perlobata perlobata Ulrich et Bassler, 1926, Pa. protorhomboidea Sandberg et Ziegler, 1973, Pa. quadrantinodosalobata praeterita Schülke, 1995, Pa. sandbergi Ji et Ziegler, 1993, Pa. spathula Schülke, 1995, Pa. subperlobata Branson et Mehl, 1934, Pa. tenuipunctata Sannemann, 1995, Pa. triangularis Sannemann, 1995. Ассоциации конодонтов дополняются Ancyrognathus cryptus Ziegler, 1962, Icriodus alternatus alternatus Branson et Mehl, 1934, I. a. helmsi Sandberg et Dreesen, 1984, I. aff. deformatus Han, 1987, I. iowaensis iowaensis Youngquist et Peterson, 1947, Polygnathus brevilaminus Branson et Mehl, 1934, Po. praecursor Matyia, 1993 и Pelekysgnathus planus Sannemann, 1995. По наличию зонального вида Palmatolepis minuta minuta и сопутствующих характерных форм в выделенных комплексах интервал соотносится с конодонтовой зоной Upper triangularis, что соответствует нижней части макаровского горизонта (рис. 2).
Во многих известных разрезах западного склона Южного Урала (Кукташ, Мендым, Зиган и др.) в основании макаровского горизонта фиксируется стратиграфический перерыв, равный интервалу от одной до нескольких конодонтовых зон (Абрамова, 1999; Abramova, Artyushkova 2004; Artyushkova et al., 2011). Разрезы Большая Барма, Аккыр, Ряузяк и Кук-Караук являются уникальными полными последовательностями от верхнего франа до нижнего фамена, в которых можно изучить комплексы конодонтов в непрерывной стратиграфической последовательности. Во всех изученных разрезах Palmatolepis abramovae sp. nov. встречен в отложениях основания макаровского горизонта, в конодонтовой зоне Upper triangularis. Этот новый вид, по мнению автора, может рассматриваться как характерный вид – эквивалент зонального вида, появление которого определяет нижнюю границу макаровского горизонта.
Коллекция конодонтов включает в себя 215 экз. вида Palmatolepis abramovae sp. nov., которая хранится в лаб. стратиграфии палеозоя Ин-та геологии УФИЦ РАН (г. Уфа) (ИГ УФИЦ РАН) под № 165.
Фотографирование конодонтов выполнено на сканирующем электронном микроскопе в ИГ УФИЦ РАН (г. Уфа). При описании вида автор придерживалась плана описания и терминологии конодонтовых элементов (рис. 3), принятых в России (Барсков и др., 1975), и использовала пространственную ориентировку конодонтовых элементов, предложенную в работе (Purnell et al., 2000).
Рис. 3. Морфология P1-элементов рода Palmatolepis.
СЕМЕЙСТВО POLYGNATHIDAE BASSLER, 1925
Род Palmatolepis Ulrich et Bassler, 1926
Palmatolepis abramovaе Tagarieva, sp. nov.
Табл. VII, фиг. 1–14
Объяснение к таблице VII
Для всех фигур вид с оральной стороны (кроме 1б и 1в).
Фиг. 1–14. Palmatolepis abramovae sp. nov.; западный склон Южного Урала, Республика Башкортостан, верхний девон, фаменский ярус, нижний подъярус, макаровский горизонт, зона Upper triangularis: 1 – голотип ИГ УФИЦ РАН, № 165/10-10: 1а – орально, 1б – с каудальной стороны, 1в – аборально; разрез Ряузяк, обр. Т12-123; 2 – экз. ИГ УФИЦ РАН, № 165/10-12; разрез Ряузяк, обр. Т12-123; 3 – экз. ИГ УФИЦ РАН, № 165/10-11; разрез Ряузяк, обр. Т12-123; 4 – экз. ИГ УФИЦ РАН, № 165/28-18; разрез Кук-Караук, обр. Т12-20; 5 – экз. ИГ УФИЦ РАН, № 165/28-15 (переходный от Palmatolepis quadrantinodosalobata praeterita Schülke, 1995); разрез Ряузяк, обр. Т12-123; 6 – экз. ИГ УФИЦ РАН, № 165/28-26; разрез Аккыр, обр. Т12-248; 7 – экз. ИГ УФИЦ РАН, № 165/5-4; разрез Кук-Караук, обр. Т12-20; 8 – экз. ИГ УФИЦ РАН, № 165/28-16; разрез Ряузяк, обр. Т12-126; 9 – экз. ИГ УФИЦ РАН, № 165/28-1; разрез Ряузяк, обр. Т12-126; 10 – экз. ИГ УФИЦ РАН, № 165/10-17; разрез Кук-Караук, обр. Т12-20; 11 – экз. ИГ УФИЦ РАН, № 165/6-70 (= Palmatolepis sp., из: Тагариева, Артюшкова, 2020, рис. 3, фиг. 12); разрез Большая Барма, обр. Б-15; 12 – экз. ИГ УФИЦ РАН, № 165/28-6; разрез Ряузяк, обр. Т12-124; 13 – экз. ИГ УФИЦ РАН, № 165/28-14; разрез Ряузяк, обр. Т12-123; 14 – экз. ИГ УФИЦ РАН, № 165/28-25; разрез Кук-Караук, обр. Т12-20.
Palmatolepis sp.: Тагариева, Артюшкова, 2020, рис. 3, фиг. 12.
Название вида – в память Алевтины Абрамовой, стратиграфа и исследователя остракод девона западного склона Южного Урала и Русской платформы.
Голотип – ИГ УФИЦ РАН № 165/10-10, синистральный P1-элемент; западный склон Южного Урала, Республика Башкортостан, Ишимбайский р-н, прав. берег р. Ряузяк, в 5 км выше д. Саргаево, разрез Ряузяк, обр. Т12-123; верхний девон, фаменский ярус, нижний подъярус, макаровский горизонт, зона Upper triangularis (табл. VII, фиг. 1).
Описание. P1-элемент с неправильно-округло-треугольной платформой, имеющей отчетливо выраженную широкую длинную лопасть. Лопасть округленно-заостренная, расположена на уровне или несколько вентральнее главного зубца, оконтурена неглубокими вентральным и дорсальным синусами. Дорсальная часть платформы короткая, широкая, со слегка заостренным или округлым дорсальным концом. Дорсальный конец у декстральных элементов направлен в синистральную, у синистральных элементов в декстральную стороны. Каудально-дорсальная часть платформы значительно шире рострально-дорсальной части. Осевой гребень слабо дугообразно изогнут. Вентральная карина низкая, состоит из закругленных зубцов, постепенно понижающихся к главному зубцу P1-элемента. Дорсальная карина состоит из цепочки трех–шести отдельно стоящих зубцов и обычно не достигает дорсального конца платформы. Главный зубец отчетливый, значительно крупнее зубцов осевого гребня, тупоконический. Может присутствовать вторичная карина. Свободный лист короткий, несет один-три высоких зубца, составляет 1/5–1/7 длины платформы, иногда отсутствует. Оральная поверхность платформы равномерно орнаментирована беспорядочно расположенными бугорками. Аборальная поверхность платформы гладкая с тонким килем и точечной базальной полостью.
Размеры голотипа в мм: длина P1-элемента – 1.0, ширина P1-элемента с учетом лопасти – 0.83.
Изменчивость вида проявляется в очертании дорсального конца платформы, который варьирует от широкого округлого (табл. VII, фиг. 1, 2, 4, 7–9, 12–14) до зауженного и заостренного (табл. VII, фиг. 3, 6, 10, 11). У некоторых экземпляров на стыке лопасти и вентрального края платформы присутствует небольшая выпуклость (табл. VII, фиг. 1, 3, 6, 9, 10, 14).
Онтогенетические изменения. В коллекции конодонтов присутствуют юношеские, взрослые и старческие экземпляры (рис. 4). Мелкие (юные) формы не встречены.
Рис. 4. Схема изменений в онтогенезе размеров, формы и орнаментации P1-элемента вида Palmatolepis abramovaе sp. nov. (западный склон Южного Урала, правый берег р. Ряузяк, в 5 км выше д. Саргаево, разрез Ряузяк; фаменский ярус, макаровский горизонт, зона Upper triangularis, обр. Т12-123). Для всех фигур вид с оральной стороны: а – экз. № 165/21-17; б – экз. № 165/10-10; в – экз. № 165/15-14.
У юношеских форм (рис. 4, а; длина P1-элемента: 0.35–0.7 мм, ширина P1-элемента с учетом лопасти: 0.7–0.75 мм) платформа почти круглая, симметричная, с хорошо выраженной лопастью. Вентральные края платформы примыкают к осевому гребню почти на одинаковом уровне. Свободный лист составляет 1/5– 1/6 длины платформы. Оральная поверхность платформы покрыта мелкими бугорками.
У взрослых форм (рис. 4, б; длина P1-элемента: 0.8–1.1 мм, ширина P1-элемента с учетом лопасти: 0.8–0.85 мм) платформа широкая округло-треугольная, с длинной и широкой лопастью. Вентральные края платформы примыкают к осевому гребню на разных уровнях. Свободный лист составляет 1/7 длины платформы. Орнаментация оральной поверхности платформы представлена хорошо обособленными, крупными бугорками.
У старческих форм (рис. 4, в; длина P1-элемента: 1.2 мм и более, ширина P1-элемента с учетом лопасти: 0.86 мм и более) платформа неправильно-округлая с сильно расширенной и удлиненной лопастью. Наблюдается округление дорсально-каудальной части платформы, укрупнение зубцов передней карины и главного зубца. У некоторых экземпляров отмечается углубление вентрального и дорсального синусов. У старческих форм свободный лист может отсутствовать.
Сравнение. Pа. abramovae sp. nov. из-за округлого очертания платформы, четко выраженной длинной широкой лопасти и бугорчатой орнаментации оральной поверхности имеет сходство с позднефранским видом Pа. semichatovae Ovnatanova, 1976. Отличается от него направлением дорсального конца платформы: у декстральных элементов в синистральную, у синистральных элементов – в декстральную стороны (у Pa. semichatovae дорсальные концы платформы у декстральных элементов направлены в декстральную, у синистральных – в синистральную стороны), а также отсутствием парапета. Округло-широкая платформа с хорошо развитой длинной и широкой лопастью делает новый вид похожим на раннефаменский вид Pa. barskovi Tagarieva et Artyushkova, 2020. Различие выражается в орнаментации оральной поверхности P1-элементов сравниваемых видов: у Pa. barskovi она тонкошагреневая, у Pa. abramovae sp. nov. покрыта многочисленными беспорядочно расположенными бугорками. Также у нового вида вентральная карина протягивается до главного зубца P1-элемента, тогда как у Pa. barskovi она не достигает главного зубца.
Замечания. В раннефаменское время (фаза Late triangularis) возникновение Pa. abramovae sp. nov., возможно, произошло от Pa. quadrantinodosalobata praeterita, который в свою очередь является потомком Pa. triangularis (рис. 5). От предполагаемого предка Pa. quadrantinodosalobata praeterita новый вид унаследовал слабодугообразный изгиб осевого гребня, уплотненную вентрально-ростральную часть платформы и бугорчатую орнаментацию оральной поверхности. Эволюционные изменения у Pa. abramovae sp. nov. выразились в уменьшении дорсальной части P1-элемента, расширении и округлении платформы, расширении и удлинении лопасти и сокращении зубцов дорсальной карины. В изученных разрезах западного склона Южного Урала новый вид не встречен выше зоны Upper triangularis. Не прослеживаются и переходные формы. Возможно, к началу фазы Early crepida раннефаменского времени филогенетическая линия Pa. abramovae sp. nov. обрывается.
Рис. 5. Возможные филогенетические связи вида Palmatolepis abramovaе sp. nov.
Распространение. Россия, западный склон Южного Урала; верхний девон, фаменский ярус, зона Upper triangularis, макаровский горизонт.
Материал. 215 экз. хорошей сохранности из четырех местонахождений: правый берег р. Большая Барма (правый приток р. Аскын) в 1.3 км выше ее устья, разрез Большая Барма (23 экз.); правый берег р. Зилим в устье руч. Большая Киндерля, в 6 км выше д. Ташасты, разрез Аккыр (18 экз.); правый берег р. Ряузяк, в 5 км выше д. Саргаево, разрез Ряузяк (157 экз.); правый берег р. Сикася против устья руч. Кук-Караук, в 5 км восточнее с. Макарово, разрез Кук-Караук (17 экз.).
* * *
Автор выражает глубокую благодарность О.В. Артюшковой, Ю.А. Гатовскому и Я.М. Гутак за рекомендации, конструктивную критику и ценные замечания.
Работа выполнена в рамках госзадания № НИОКТР FMRS – 2022–0010 “Основные события фанерозоя: палеонтология, стратиграфия, корреляция”.
Об авторах
Р. Ч. Тагариева
Институт геологии УФИЦ РАН
Автор, ответственный за переписку.
Email: trezeda88@mail.ru
Россия, Уфа, 450077
Список литературы
- Абрамова А.Н. Франский ярус западного склона Южного Урала. Препринт. Уфа: ИГ УфНЦ РАН, 1999. 55 с.
- Барсков И.С., Халымбаджа В.Г., Косенко З.А. и др. Терминология и план описания платформенных конодонтов // Палеонтол. журн. 1975. № 3. С. 121–126.
- Барышев В.Н., Абрамова А.Н. Зональное расчленение верхнедевонских отложений западного склона Южного Урала по конодонтам // Ежегодник-1995. Информационные материалы. Уфа: УНЦ РАН, 1996. С. 26–30.
- Кононова Л.И. Комплексы конодонтов из верхнедевонских и нижнекаменноугольных отложений разреза р. Сиказы (Южный Урал) // Бюлл. Моск. об-ва испыт. прир. Отд. геол. 1969. Т. 44. Вып. 1. С. 121–138.
- Кононова Л.И., Липина О.А. Соотношение зональных схем верхнего фамена и нижнего турне по фораминиферам и конодонтам на западном склоне Южного Урала // Вопр. микропалеонтол. 1971. Вып. 14. С. 39–69.
- Марковский Б.П. Очерк стратиграфии девонских отложений западного склона Среднего и Южного Урала // Матер. ВСЕГЕИ. Общая серия. 1948. Сборник 8. С. 22–28.
- Марковский Б.П. Макаровская свита (слои) // Стратиграфический словарь СССР. Кембрий, ордовик, силур, девон / Ред. Занина И.Е., Лихарев Б.К. Л.: Недра, 1975. С. 287–288.
- Путеводитель геологической экскурсии по разрезам палеозоя и верхнего докембрия западного склона Южного Урала и Приуралья / Ред. Пучков В.Н. Уфа, 1995. 177 с.
- Состояние изученности стратиграфии докембрия и фанерозоя Росии. Задачи дальнейших исследований. Постановления Межведомственного стратиграфического комитета и его постоянных комиссий. Вып. 38. СПб.: Изд–во ВСЕГЕИ, 2008. 131 с.
- Субрегиональные стратиграфические схемы девона западного склона Урала (докембрий, палеозой) // Стратиграфические схемы Урала (докембрий, палеозой) / Ред. Анцыгин Н.Я., Попов Б.А., Чувашов Б.И. Екатеринбург, 1993.
- Тагариева Р.Ч., Артюшкова О.В. Конодонтовая зональность нижнефаменских отложений карбонатных разрезов западного склона Южного Урала // Бюлл. Моск. об-ва испыт. прир. Отд. геол. 2020. Т. 95. Вып. 2. С. 16–32.
- Тагариева Р.Ч., Мизенс А.Г. Разрезы западного склона Южного Урала, перспективные для выбора точки регионального стратотипа нижней границы фаменского яруса // Литосфера. 2015. № 3. С. 33–56.
- Abramova A.N., Artyushkova O.V. The Frasnian-Famennian boundary in the Southern Urals // Geol. Quarterly. 2004. V. 48. № 3. Р. 137–154.
- Artyushkova O.V., Maslov V.A., Pazukhin V.N. et al. Devonian and Lower Carboniferous type sections of the western South Urals // Pre-Conference Field Excursion Guidebook. International Conference “Biostratigraphy, Paleogeography and Events in Devonian and Lower Carboniferous”, Ufa, Sterlitamak, Russia, July 20–25. Ufa, 2011. 92 p.
- Purnell M.A., Donoghue P.C.J., Aldridge R.J. Orientation and anatomical notation in conodonts // J. Paleontol. 2000. V. 74. № 1. P. 113–122.
- Tagarieva R.Ch. Conodont biodiversity of the Frasnian-Famennian boundary interval (Upper Devonian) in the Southern Urals // Bull. Geosci. 2013. V. 88. № 2. Р. 297–314.
- Tagarieva R.Ch. Biostratigraphy and lithology of the Makarovo Horizon deposits (Famennian Stage) in the stratotype section (western slope of the Southern Urals) // Proc. Kazan Golovkinsky Young Scientists’ Stratigraphic Meeting, 2020. Sedimentary Earth Systems: Stratigraphy, Geochronology, Petroleum Resources. Kazan, 2020. P. 280–287
- Ziegler W., Sandberg С. The Late Devonian standard conodont zonation // Cour. Forsch-Inst. Senckenb. 1990. V. 121. Р. 1–115.
Дополнительные файлы








