Currents and Tides in the Fram Strait and Greenland Sea
- Authors: Morozov E.G.1,2,3, Frey D.I.1,2,3
-
Affiliations:
- Shirshov Institute of Oceanology
- Moscow Institute of Physics and Technology
- Marine Hydrophysical Institute
- Issue: Vol 64, No 5 (2024)
- Pages: 752-764
- Section: Физика моря
- URL: https://bakhtiniada.ru/0030-1574/article/view/281280
- DOI: https://doi.org/10.31857/S0030157424050022
- EDN: https://elibrary.ru/OGAUMC
- ID: 281280
Cite item
Full Text
Abstract
Measurements of oceanographic characteristics, currents, and tides in the Fram Strait and the Greenland Sea are analyzed using historical measurement data. Measurements on moorings across the Fram Strait made it possible to estimate the speeds of the East Greenland and West Spitsbergen currents. It is shown that the speeds of these currents are low (within 10 cm/s) and the amplitudes of the speed of tidal currents are two or more times greater. Tidal currents are intensifying on the shelf of Greenland and Spitsbergen. Direct measurements are compared with the University of Oregon barotropic tide model.
Full Text
ВВЕДЕНИЕ
Исследование динамики вод в полярных и субполярных районах крайне важно для изучения изменчивости климата Земли. Процесс обмена теплом между атмосферой и океаном в субарктической зоне Северной Атлантики влияет на климат Европы и России, и это многократно отмечалось в литературе [18, 5]. Течения в верхнем слое океана имеют наибольшее влияние на перенос тепла в океане и взаимодействие с атмосферой.
Водообмен между Северной Атлантикой и Северным Ледовитым океаном является одним из важнейших процессов, которые приводят к возникновению меридиональной циркуляции и изменчивости водных масс Атлантики. Поток теплых и соленых вод Атлантики в Северный Ледовитый океан охлаждается в северных морях. Происходят процессы замерзания и таяния, и в результате в мелководных районах формируются пресные воды и лед, а соленые воды погружаются на большие глубины. Поток арктических вод на юг дает начало глубинному лимбу глобальной термохалинной циркуляционной ячейки в Атлантике. Эти процессы без сомнения играют важнейшую роль в изменчивости климата на межгодовых и десятилетних временных масштабах [8].
К северу от Норвегии, Норвежское течение разветвляется на поток теплого Нордкапского течения в Баренцево море и Западно-Шпицбергенское течение, несущее теплые и соленые атлантические воды дальше на север к Шпицбергену. В Гренландском море существуют два основных течения: Западно-Шпицбергенское течение переносит атлантические воды в Арктику, а Восточно-Гренландское – холодные арктические воды в Атлантику. По мере продвижения на север теплые воды охлаждаются (на 0.25°С за 100 км пройденного расстояния) [7]. Перенос вод Западно-Шпицбергенским течением оценивается в пределах 6–9 Св [10, 17, 6]. В отличие от Западно-Шпицбергенского течения, перенос вод Восточно-Гренландским течением сохраняется почти постоянным и равным 4 Св [10, 17], что больше, чем оценка 2 Св в работе [13]. К переносу на юг добавляется около 2 Св рециркуляции Западно-Шпицбергенского течения [10, 19, 14]. Это течение вносит основной вклад в вынос морского льда из Арктики [20], а также определяет значительный вынос пресной воды из Арктики в Атлантику. Схема течений в северных морях показана на рис. 1.
Рис. 1. Схема течений в Гренландском море [6, 12]. Красная линия показывает Норвежское течение и его продолжение – Западно-Шпицбергенское течение. Синяя линия – Восточно-Гренландское течение. Желтыми точками показаны положения 13 буев в 1997–1998 гг. Зеленые точки – положения буев в 1987–1989 гг.
ДАННЫЕ И МЕТОДЫ ИССЛЕДОВАНИЯ
Район интенсивно изучается с помощью постановок буев, СTD-разрезов [10, 17, 6] и наблюдений за дрейфующим льдом и айсбергами [21].
В нашей работе мы проводили анализ данных измерений течений на буйковых станциях в 14 точках в проливе Фрама в 1997–1998 и 2016–2018 гг., выполненных по международному проекту ASOF (https://asof.awi.de/science/projects/13-monitoring-of-oceanic-fluxes-across-fram-strait/) учеными из германского института Alfred Wegener Institute (AWI, Германия) и норвежского института Norwegian Polar Institute (NPI, Норвегия). Буйковые станции выставлялись вдоль разреза поперек пролива Фрама примерно по 79° с.ш. (рис. 1). Координаты точек буев в 1997–1998 гг. приведены в таблице 1.
Таблица 1. Координаты точек постановки буев в 1997–1998 гг.
Индекс буя | Широта, сев. | Долгота, вост., зап. | Глубина, м |
F1 | 78.830 | 8.636 | 305 |
F2 | 78.860 | 8.335 | 751 |
F3 | 78.846 | 7.961 | 1045 |
F4 | 78.828 | 6.933 | 1490 |
F5 | 78.823 | 6.450 | 1989 |
F6 | 78.828 | 4.995 | 2629 |
F7 | 78.811 | 4.045 | 2299 |
F8 | 78.831 | 2.611 | 2454 |
F9 | 78.990 | 0.261 | 2449 |
F10 | 79.008 | –2.041 | 2564 |
F12 | 78.997 | –4.227 | 1826 |
F13 | 78.972 | –5.319 | 990 |
F14 | 79.029 | –6.852 | 264 |
В работе [3] проведен сравнительный анализ потоков объема, тепла и соли, рассчитанных по данным инструментальных наблюдений на автономных буйковых станциях в проливе Фрама, с аналогичными потоками, рассчитанными по реанализам GLORYS2v4, ORAS5, GloSea5 и C-GLORSv7. В нашей работе анализируются также CTD-разрезы в этом регионе. Данные находятся в свободном доступе в базе данных Ocean data view. Из этих данных мы выбрали два CTD-разреза по 79° и 75° с.ш., по которым можно составить представление о гидрологии района.
В 1987–1998 гг. использовались измерители течений RCM, Aanderaa, в более поздних буйковых постановках стали применяться измерители течений Aquadopp и ADCP, смотрящие вверх. При этом плавучесть заглублялась примерно на 50 м, а излучения измерителя ADCP вверх хватало для прописывания всей верхней толщи моря (выше плавучести), в которой могли быть айсберги и лед.
Кроме того, в работе использовались данные 12 буев эксперимента “Гренландское море”, которые были выставлены на восточном склоне Гренландии и в открытом море в 1987–1989 гг. Эксперимент проводился исследовательской лабораторией NOAA/PMEL (США). Данные в проливе Фрама находятся в свободном доступе на сайте [11]. Данные эксперимента 1987–1989 гг. распространялись на диске с архивными данными эксперимента WOCE.
ГИДРОЛОГИЯ БАССЕЙНА ГРЕНЛАНДСКОГО МОРЯ
Гидрологические условия в Гренландском море исследовались по двум разрезам в июле – августе 1998 г. по 75° и 79° с.ш. (рис. 2, 3) и другим станциям в этом регионе. Разрезы температуры и солености показывают, что на шельфе и континентальном склоне Гренландии располагаются холодные опресненные арктические воды, которые Восточно-Гренландское течение несет на юг. Теплое Западно-Шпицбергенское течение несет на север вдоль берега Шпицбергена теплые (до 7°С на поверхности летом и +4°С на поверхности зимой) воды продолжения ветвей Северо-Атлантического течения. Эти воды к западу от Шпицбергена и воды в фиордах на западе Шпицбергена не замерзают зимой. Глубокие слои занимают холодные и плотные арктические воды. При таком распределении водных масс даже летом на глубинах 200–500 м в районе широты 80° с.ш. в западной части Гренландского моря существует наведенный максимум температуры воды (тропического происхождения) из-за присутствия холодных вод Восточно-Гренландского течения в верхнем слое и холодных плотных арктических вод в глубинных слоях. Этот теплый слой более соленых атлантических вод утончается в направлении на запад (рис. 2, 3). Южнее 79–80° с.ш. этот подповерхностный слой выходит на поверхность из-за того, что холодные арктические воды проникают на юг, в основном, только вдоль побережья Гренландии.
Рис. 2. Разрезы потенциальной температуры и солености по 79° с.ш. по данным разреза, выполненного летом 1998 г. Белые вертикальные линии показывают положения зондирований.
Рис. 3. Разрезы потенциальной температуры и солености по 75° с.ш. по данным разреза, выполненного летом 1998 г. Белые линии показывают положения зондирований.
Теплая и соленая атлантическая вода на разрезе по 79° с.ш. больше смещена на запад, чем на разрезе по 75° с.ш. Это связано с рециркуляцией потока этих вод, которые занимают большее пространство в проливе Фрама, чем в южной части Гренландского моря.
СРЕДНИЕ ТЕЧЕНИЯ В ПРОЛИВЕ ФРАМА
Для суждения о постоянных течениях в проливе Фрама были построены карта геострофических течений по данным абсолютной динамической топографии за период 1993–2020 гг. и аналогичная карта для марта 1998 г. (период совместной работы буев, рис. 4). Обе карты показывают Восточно-Гренландское течение в генеральном направлении на юг, а также Западно-Шпицбергенское течение, которое переносит атлантические воды на север. На обеих картах видна рециркуляция Западно-Шпицбергенского течения.
Рис. 4. Геострофические течения по данным абсолютной динамической топографии района пролива Фрама по спутниковой альтиметрии за период 1993–2020 гг. и за март 1998 г. Черными точками показаны расположения буев.
Средние меридиональные течения рассчитывались по меридиональной компоненте течений на буйковых станциях в проливе. Известно, что в проливе Фрама постоянно присутствуют два течения. Восточно-Гренландское течение переносит холодные воды на юг из Арктики в Атлантику, а Западно-Шпицбергенское течение – относительно теплые воды Атлантики в Арктику. Максимальные скорости Западно-Шпицбергенского течения в непродолжительные периоды времени превышают 50 см/с. Средние течения Восточно-Гренландского течения не отличаются высокими скоростями: 6–10 см/с. Максимальные скорости отмечаются на поверхности и достигают 60 см/с. Течение занимает глубины до 500 м на шельфе Гренландии (рис. 5). Приливные течения характеризуются более высокими скоростями, чем средние фоновые. Разрез меридиональных скоростей течений на шельфе и континентальном склоне Гренландии в средней части Гренландского моря (75° с.ш.) показан на рис. 6.
Рис. 5. Разрез средних за 1997–1998 гг. меридиональных скоростей течений по 78°50ʹ с.ш.
Рис. 6. Разрез средних за 1997–1998 гг. меридиональных скоростей течений по 75°30ʹ с.ш.
В верхних 150 м Восточно-Гренландского течения переносится холодная полярная вода с низкой соленостью. Низкая соленость во многом связана со стоком пресной воды в результате таяния морского льда. Типичными характеристиками полярной воды являются температура ниже 0°C почти до температуры замерзания около –1.7°C. Соленость сильно изменяется от 30 psu (у поверхности) до 34 psu на глубине 150 м. Слой под полярными водами известен как слой атлантических вод. Он простирается примерно до 1000 м. Этот слой относительно теплой воды, и он более соленый. Температура обычно превышает 0°C, а соленость от 34 psu на глубине 150 м увеличивается примерно до 35 psu на глубине 1000 м. Атлантическая вода в Восточно-Гренландском течении поступает из двух разных источников. Первый источник атлантической воды берет свое начало из рециркуляции атлантических вод Западно-Шпицбергенского течения в проливе Фрама. Поскольку эти воды более плотные, чем поверхностные полярные воды, они опускаются на промежуточную глубину. Второй источник атлантических вод – рециркуляция атлантических вод в Арктике.
По данным измерений 1997–1998 гг., в поверхностном слое (0–100 м) нами построены вектора течений. Средние за год значения температуры отличались от летних и зимних не более чем на несколько сотых градуса. Поэтому вектора течений раскрашены в палитру цветов, соответствующих средней за год температуре воды по измерениям датчиком температуры в измерителе течений. Карта средних за год векторов течений в поверхностном слое и соответствующих значений температуры этих вод показана на рис. 7. На карте четко просматривается рециркуляция теплых вод Западно-Шпицбергенского течения. Часть струи течения с меньшими скоростями на внешней стороне шельфа разворачивается сначала на северо-запад, потом на запад и образует циклоническую рециркуляционную струю.
Рис. 7. Карта векторов течений верхнего слоя (0–300 м) и соответствующих значений температуры вод по данным измерений на буях.
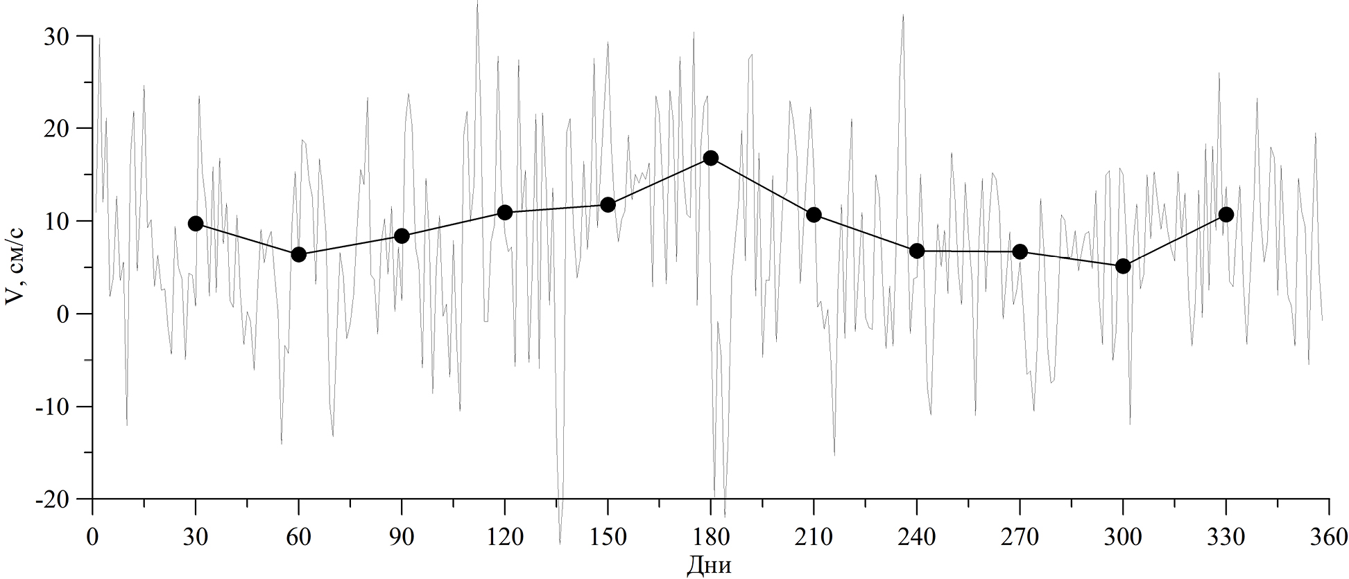
Сезонная изменчивость течений изучалась в работах [4, 20], и она невелика. Для иллюстрации приведем пример среднесуточных и среднемесячных значений меридиональной компоненты Западно-Шпицбергенского течения на буе F3, горизонт 1040 м (рис. 8). По мере переноса вод на юг эти воды перетекают через Датский пролив и являются частью Северо-Атлантической глубинной воды [16, 2].
Рис. 8. Среднемесячные (черные точки и линия) и среднесуточные (серая линия) значения меридиональной скорости течений по данным измерений на буе F3 (горизонт 1040 м).
ПРИЛИВНЫЕ ТЕЧЕНИЯ
Амплитуда скорости приливных течений много больше скоростей среднего переноса. Приливные течения более сильны в верхних 1500 м. Придонные приливные течения в глубокой части пролива слабее. Это хорошо видно на спектрах приливных течений (рис. 9). Обычно прилив М2 – самый сильный на спектрах. Суточная компонента прилива и прилив S2 слабее, но на отдельных буях на верхних горизонтах полусуточный прилив S2 превалирует над приливом М2. На буях, установленных на шельфе, придонные течения несколько сильнее, чем в верхнем слое. На рис. 10 приведен пример спектра приливных течений для верхнего и нижнего слоев на буйковой станции F1 на шельфе Шпицбергена.
Рис. 9. Спектры приливных течений (меридиональная компонента) в точке F7 на горизонтах 60 (черный), 280 (красный), 1430 (синий) и 2299 м (зеленый) по ряду измерений в 1997–1998 гг. Шкалы логарифмические, для того чтобы графики спектров не сливались.
Рис. 10. Спектры приливных течений (меридиональная компонента) в точке F1 на горизонтах 80 и 280 м по ряду измерений в 1997–1998 гг.
Приливные течения в самых глубоких точках пролива слабее, чем во всей толще. На шельфах Шпицбергена и Гренландии приливные течения сильнее, чем в центральной части пролива. Это происходит, вероятно, из-за того, что большая масса воды во время прилива ускоряется при уменьшении глубины. Для примера на рис. 11 показаны спектры меридиональной компоненты течений на горизонтах 260–280 м на шельфе (точки F1, F13) и в открытой части пролива (точка F7), которые характеризуют интенсификацию приливных течений на шельфе.
Рис. 11. Спектры скоростей течений (меридиональная компонента) в точках F1, F7, F13 на глубинах 260–280 м по рядам измерений в 1997–1998 гг.
Спектральные плотности на частоте прилива характеризуют энергию прилива. Для демонстрации изменчивости энергии прилива вдоль разреза поперек пролива Фрама мы построили разрез спектральных плотностей компонент скорости U и V на горизонтах 200–300 м на частоте М2. Графики на рис. 12 наглядно показывают увеличение энергии прилива в шельфовых районах и на склонах.
Рис. 12. Изменчивость спектральных плотностей компонент скорости U (нижняя кривая) и V (верхняя кривая) по горизонтали вдоль разреза на горизонтах 200–300 м на частоте прилива М2.
Усиление приливных течений в шельфовом районе подтверждается и сравнением приливных эллипсов (годографов скорости). Ряды измерений течений были подвернуты полосовой фильтрации, которая пропускает полусуточные колебания в диапазоне частот, соответствующих периодам 11.5–13.0 ч. Мы выбрали две даты – усиления приливов в полнолуние и их ослабления через 7 дней. В 1998 г. полнолуние наблюдалось 13 марта, что соответствовало сизигийным приливам, а первая четверть Луны была 20 марта (квадратурные приливы). По рядам измеренных течений после полосового фильтра были построены приливные эллипсы, которые показали, что и сизигийные, и квадратурные приливы сильнее на шельфе. Для иллюстрации приведем приливные эллипсы для измерений на буе F7 в середине пролива и буе F1 на шельфе Шпицбергена (рис. 13).
Рис. 13. Приливные эллипсы (годографы скоростей) по данным измерений на буях F7 (260 м) и F1 (280 м) за 13–14 марта и 20–21 марта 1998 г. (верхний ряд). Полнолуние – 13 марта, а 20 марта – первая четверть Луны. На нижнем ряде рисунка показаны эллипсы по данным модели TPXO9 [9].
Аналогичная процедура была проделана для рядов температуры по данным буйковых измерений. Температурные флуктуации отражают колебания, вызванные внутренними волнами, хотя сами колебания сильно зашумлены тонкой температурной структурой и другими мелкомасштабными процессами. Спектры, рассчитанные по колебаниям температуры, также сильно зашумлены, хотя на всех спектрах имеются полусуточные пики. Для определения амплитуд колебаний, связанных с внутренними волнами, требуются несколько датчиков температуры по вертикали, однако в этом эксперименте таких датчиков не было. Температурные флуктуации с полусуточным периодом после полосовой фильтрации были обработаны для выделения временного ряда амплитуд полусуточных колебаний на горизонтах измерений 230–260 м. После этого амплитуды колебаний были поделены на вертикальный градиент температуры по данным CTD-зондирований на разрезе поперек пролива. И в этом случае шумы временного ряда были весьма значительны. Однако получены разумные результаты. На шельфе Шпицбергена среднегодовая амплитуда полусуточных внутренних волн оценена как 12 м. На шельфе Гренландии амплитуда составила 8 м, а в глубокой части пролива – 7 м. Это совпадает с представлениями о внутренних полусуточных волнах в закритических широтах. Полусуточные внутренние волны существуют только на подводных склонах. Над ровным дном они быстро затухают [1, 15]. В проливе Фрама нет ровного дна, однако в середине пролива уклоны значительно меньше, чем на свале шельфа.
На основании имеющихся данных можно изучить изменчивость энергии прилива по вертикали и сравнить с баротропной приливной моделью [9]. Для этого мы исследовали изменчивость приливных течений по вертикали. Ряды измерений на буях были подвергнуты полосовой фильтрации, которая пропускает полусуточные колебания в диапазоне частот, соответствующих периодам 11.5–13.0 ч. В результате были получены осциллирующие ряды скоростей течений с меняющейся амплитудой. Средние амплитуды колебаний за срок наблюдений на каждом из четырех горизонтов буя F7 за годовой период были следующие: на горизонте 80 м – 3.3 см/с, на 260 м – 3.0 см/с, на 1430 м – 3.15 см/с, на 2229 м – 1.2 см/с. На буе F1 на шельфе Шпицбергена амплитуды колебаний были больше: на глубине 80 м – 4.8 см/с и на 280 м – 5.6 см/с. Таким образом, измерения показывают, что во всем слое, кроме придонного горизонта в глубокой части пролива, приливные скорости почти одинаковые, но у дна становятся меньше. Скорости, зарегистрированные на шельфовом буе, – выше, чем в середине пролива, и у дна скорости немного выше.
По результатам такого сравнения на одном примере можно заключить, что приливная модель баротропного прилива неплохо описывает приливы в проливе и отображает различия между приливами на шельфе и в глубокой части пролива. Однако реальные инструментальные измерения отличаются от модельных расчетов, что и должно всегда иметь место.
После проведения полосовой фильтрации и выделения ряда меняющихся амплитуд колебаний мы получили годичный ряд амплитуд с дискретностью около 12.4 часа. По этому ряду был построен частотный спектр. На спектре присутствует доверительный пик на частоте, соответствующей периоду полумесячных приливных неравенств 14.77 суток (рис. 14), возникающий из-за биений двух синусоидальных колебаний с периодами 12.4 ч (М2) и 12.0 ч (S2).
Рис. 14. Спектр по ряду амплитуд приливных течений компоненты V на буе F7, горизонт 280 м.
ЗАКЛЮЧЕНИЕ
Продолжительные измерения на буйковых станциях и CTD-разрезы в Гренландском море и проливе Фрама позволили выявить ряд важных особенностей гидрологии структуры вод, средних течений и приливных колебаний в этом районе. Западно-Шпицбергенское течение переносит теплые атлантические воды в Арктику. Его скорость максимальна на шельфе и континентальном склоне. Воды с температурой выше 0°С занимают слой до 500 м глубины. В более глубоких слоях залегают холодные арктические воды. Средние скорости течения – около 10–12 см/с, но максимальные в непродолжительные периоды времени превышают 50 см/с. Перенос изменяется в пределах 6–9 Св, и часть потока на север рециркулирует около пролива Фрама на юг. Эти воды сливаются с Восточно-Гренландским течением. Средние течения Восточно-Гренландского течения не отличаются высокими скоростями: 6–10 см/с. Течение переносит самые холодные воды с отрицательными значениями температуры в пределах глубин до 500 м на долготах западнее 4° з.д. Южнее пролива Фрама течение несколько ускоряется и затем выносит холодные арктические воды в Атлантику через Датский пролив. Перенос на юг этим течением – около 4 Св, но к нему добавляются воды рециркуляции Западно-Шпицбергенского течения (около 2 Св), и медленный поток на юг расширяется от склона Гренландии до 4° в.д. Рециркуляция теплой и соленой атлантической воды приводит к тому, что в северной части Гренландского моря эта вода продвигается на запад дальше, чем в центральной его части.
Приливные течения в проливе значительно сильнее средних течений. Приливные течения почти постоянны по глубине, однако уменьшаются около самых больших глубин в середине пролива. Приливные эллипсы (скорости приливных течений) уменьшаются и увеличиваются с периодом приливных неравенств (14.77 суток). Они разумно описываются баротропной приливной моделью TPXO. В середине пролива приливные течения меньше, чем на шельфах Гренландии и Шпицбергена.
Источник финансирования. Исследование проведено при поддержке Федеральной программы “Климат и Экология” в рамках госзадания Минобрнауки FMWE-2023–0002 (система мониторинга термогидродинамических характеристик субполярной Северной Атлантики и создание долговременных массивов характеристик структуры водных масс и динамики переносов вод на основе стационарных буйковых постановок, дрейфующих буев и специализированных судовых наблюдений) и гранта РНФ № 22-77-10004 (анализ данных течений).
About the authors
E. G. Morozov
Shirshov Institute of Oceanology; Moscow Institute of Physics and Technology; Marine Hydrophysical Institute
Author for correspondence.
Email: egmorozov@mail.ru
Russian Federation, Moscow; Dolgoprudny, Mosсow region; Sevastopol
D. I. Frey
Shirshov Institute of Oceanology; Moscow Institute of Physics and Technology; Marine Hydrophysical Institute
Email: egmorozov@mail.ru
Russian Federation, Moscow; Dolgoprudny, Mosсow region; Sevastopol
References
- Морозов Е.Г., Писарев С.В. Внутренний прилив в арктических широтах (численные эксперименты) // Океанология. 2002. T. 42. № 2. С. 165–173.
- Морозов Е.Г., Фрей Д.И., Гладышев С.В., Гладышев В.С. Гидродинамика потока донных вод из Арктики в Атлантику в Датском проливе // Изв. РАН Сер. ФАО. 2020. T. 56. № 5. С. 551–560. https://doi.org/10.31857/S0002351520050090
- Смирнов А.В., Иванов В.В., Соколов А.А. Сравнительный анализ тепломассопереносов, рассчитанных по инструментальным измерениям и продуктам океанского реанализа в проливе Фрама // Морской гидрофизический журнал. 2024. Том 40 № 3. С. 402–425.
- von Appen W.-J., Schauer U., Hattermann T., Beszczynska-Möller A. Seasonal cycle of mesoscale instability of the West Spitsbergen Current // J. Phys. Oceanogr. 2016. V. 46(4). P. 1231–1254. https://doi.org/10.1175/JPO-D-15–0184.1
- Arctic–Subarctic Ocean Fluxes: Defining the Role of the Northern Seas in Climate, Eds: R.R. Dickson, J. Meincke, P. Rhines. Springer, Dordrecht, 2008. 432 p.
- Beszczynska-Möller A., Fahrbach E., Schauer U., Hansen E. Variability in Atlantic water temperature and transport at the entrance to the Arctic Ocean, 1997–2010 // ICES J. Mar. Sci. 2012. V. 69. № 5. P. 852–863. https://doi.org/10.1093/icesjms/fss056
- Cokelet E.D., Tervalon N., Bellingham J.G. Hydrography of the West Spitsbergen Current, Svalbard branch: autumn 2001 // J. Geophys. Res.: Oceans. 2008. V. 113. C01006. https://doi.org/10.1029/2007JC00415
- Daniault N., Mercier H., Lherminier P., et al. The northern North Atlantic Ocean mean circulation in the early 21st century // Progress in Oceanography. 2016. V. 146. P. 142–158.
- Egbert G.D., Erofeeva S. Efficient inverse modeling of barotropic ocean tides // J. Atmos. Ocean Tech. 2002. V. 19. P. 183–204. https://doi.org/10.1175/1520-0426(2002)019<0183: EIMOBO>2.0.CO;2
- Fahrbach E., Meincke J., Østerhus S., et al. Direct measurements of volume transports through Fram Strait // Polar Res. 2001. V. 20. № 2. P. 217–224. https://doi.org/10.1111/j.1751-8369.2001.tb00059.x
- Fahrbach E., Rohardt G., Schauer U. Physical oceanography and current meter data from mooring F1–1 – F1–14. AWI, Helmholtz Centre for Polar and Marine Research, Bremerhaven. 2012 PANGAEA. https://doi.org/10.1594/PANGAEA.800280, https://doi.org/10.1594/PANGAEA.800324, https://doi.org/10.1594/PANGAEA.800338, https://doi.org/10.1594/PANGAEA.800349, https://doi.org/10.1594/PANGAEA.800362, https://doi.org/10.1594/PANGAEA.800375, https://doi.org/10.1594/PANGAEA.800388, https://doi.org/10.1594/PANGAEA.800398, https://doi.org/10.1594/PANGAEA.800408, https://doi.org/10.1594/PANGAEA.800290, https://doi.org/10.1594/PANGAEA.800424, https://doi.org/10.1594/PANGAEA.800304, https://doi.org/10.1594/PANGAEA.800307
- Fieg K., Gerdes R., Fahrbach E., et al. Simulation of oceanic volume transports through Fram Strait 1995–2005 // Ocean Dyn. 2010. V. 60(3). P. 491–502.
- Foldvik A., Aagaard K., Tørresen T. On the velocity field of the East Greenland Current // Deep-Sea Res. I. 1988. V. 35(8). P. 1335–1354.
- Hattermann T., Isachsen P.E., von Appen W.J., et al. Eddy-driven recirculation of Atlantic Water in Fram Strait // Geophys. Res. Lett. 2016. V. 43. P. 3406–3414. https://doi.org/10.1002/2016GL068323
- Kurkina O.E., Talipova T.G. Huge internal waves in the vicinity of the Spitsbergen Island (Barents Sea) // Natural Hazards Earth System Studies. 2011. V. 11. P. 981–986. https://doi.org/10.5194/nhess-11-981-2011.
- Mauritzen C. Production of dense overflow waters feeding the North Atlantic across the Greenland-Scotland Ridge. Part 1: Evidence for a revised circulation scheme // Deep Sea Res. Part I. 1996. V. 43 (6). P. 769–806. https://doi.org/10.1016/0967-0637(96)00037-4
- Schauer U., Fahrbach E., Osterhus S., Rohardt G. Arctic warming through the Fram Strait: Oceanic heat transport from 3 years of measurements // J. Geophys. Res.: Oceans. 2004. V. 109. C06026. https://doi.org/10.1029/2003JC001823.
- Seager R., Battisti D.S., Yin J.H., et al. Is the Gulf Stream responsible for Europe’s mild winters? // Quarterly J. Royal Met. Society. 2002. V. 128(586). P. 2563–2586. https://doi.org/10.1256/qj.01.128
- de Steur L., Hansen E., Mauritzen C., et al. Impact of recirculation on the East Greenland Current in Fram Strait: Results from moored current meter measurements between 1997 and 2009 // Deep-Sea Res. Part I. 2014. V. 92. P. 26–40. https://doi.org/10.1016/j.dsr.2014.05.018
- Woodgate R.A., Fahrbach E., Rohardt G. Structure and transports of the East Greenland Current at 75°N from moored current meters // J. Geophys. Res.: Oceans. 1999. V. 104 (C8). P. 18059–18072. https://doi.org/10.1029/1999JC900146
- Yulmetov R., Marchenko A., Loset S. Iceberg and sea ice drift tracking and analysis off north-east Greenland // Ocean Engineering. 2016. V. 123. P. 223–237.
Supplementary files
















