Differences in Megabenthos Communities in the Eastern and Western Parts of the Kara Sea Based on Video Observations
- Authors: Udalov A.A.1, Anisimov I.M.1, Muravya V.O.1, Lesin A.V.1, Kuzmin V.Y.1, Zalota A.K.1, Chikina M.V.1
-
Affiliations:
- Shirshov Institute of Oceanology, Russian Academy of Sciences
- Issue: Vol 64, No 2 (2024)
- Pages: 332-343
- Section: Морская биология
- URL: https://bakhtiniada.ru/0030-1574/article/view/264591
- DOI: https://doi.org/10.31857/S0030157424020099
- EDN: https://elibrary.ru/RVJORE
- ID: 264591
Cite item
Full Text
Abstract
The first quantitative video survey of the benthic megafauna was carried out on a transect in the eastern part of the Kara Sea from the slope of the Voronin Trough to the upper shelf in the depth range from 1680 to 70 metres. The data were obtained using the TU-V “Videomodule” during the 89th cruise of the R/V “Akademik Mstislav Keldysh” in autumn 2022. It was shown that the megabenthos in this area differs significantly from that of the western part of the sea and Blagopoluchiya Bay (Novaya Zemlya). In the eastern part of the Kara Sea, echinoderms dominated, among which ophiuroids were in the first place, whereas in the western part of the sea and in the Blagopoluchiya Bay, the key component of the megafauna was the snow crab Chionoecetes opilio. Single adults of Ch. opilio were recorded for the first time at almost all stations in the eastern part of the sea, but, in contrast to the western area, the snow crab has not yet become dominant here and has not influenced the benthic communities.
Keywords
Full Text
ВВЕДЕНИЕ
Мегафауна является одним из важнейших компонентов донных экосистем [40, 42, 43]. Крупные организмы играют важную роль в трансформации вещества и энергии, находясь в ключевых местах трофических цепей, будучи как хищниками, так и активными детритофагами-собирателями [33, 44]. Кроме того, достаточно активно модифицируя субстрат, они являются ландшафтообразующими организмами [40], а зачастую и важными промысловыми объектами [5]. Масштаб восприятия среды, обусловленный крупными размерами мегабентоса, длительностью жизненных циклов организмов и их высокой подвижностью обусловливает их ландшафтную и фациальную приуроченность — в отличие от макро- и мейобентоса, распределение которого гораздо более гетерогенно и часто определяется мелкомасштабным распределением факторов внутри одного ландшафта. Все эти особенности делают мегафауну удобным объектом при картировании морских акваторий, данные по распределению и составу мегафауны легли в основу многих схем районирования и вертикальной зональности донных сообществ [6, 8, 30, 38, 45–47].
Вместе с тем получение таких данных достаточно трудоемко, особенно вне глубин, доступных с использованием легководолазного снаряжения. Если в прошлом веке их основу составляла траловая съемка [30, 38, 47], то в настоящее время подавляющее большинство данных по распределению и динамике мегафауны получается благодаря видеонаблюдениям [34, 37, 41]. Обширные фотографические наблюдения за арктической мегафауной были впервые проведены во второй половине XX в. [39]. В исследованиях ИО РАН по проекту “Моря Российской Арктики”, видеонаблюдения стали широко применяться после ввода в эксплуатацию БНПА “Видеомодуль” [25]. С его помощью получены первые видеоданные по сообществам мегабентоса склона моря Лаптевых [7, 31], заливов архипелага Новая Земля [29], западной части Карского моря [10, 18, 48].
В данной работе мы приводим первые данные по видеонаблюдениям в восточной части Карского моря и сравниваем состояние донных сообществ мегабентоса восточной и западной частей моря в 2022 г по данным 89 рейса НИС “Академик Мстислав Келдыш”. Донные экосистемы Карского моря считались достаточно стабильными на протяжении прошлого века [22, 36]. Однако в последнее время, благодаря как климатическим изменениям, связанным с удлинением безледного периода, так и сопутствующей инвазии высокоподвижного крупного донного хищника краба-стригуна Chionoecetes opilio [20, 27, 48], наблюдаются существенные перестройки донных сообществ западной части Карского моря и заливов архипелага Новая Земля [24, 26, 31]. Донные сообщества восточной части Карского моря и желоба Воронина исследованы гораздо более фрагментарно, нежели остальные районы Карского моря [3, 6], хотя как ледовые условия, так и биотопическая обстановка (рельеф и характер субстрата) восточной части моря достаточно сильно отличаются от таковых западной и центральной его частей [22, 23, 30]. После появления в Карском море краба-стригуна подробных исследований донных сообществ в этой части моря не было.
МАТЕРИАЛЫ И МЕТОДЫ
Исследования донных сообществ Карского моря с целью оценки их современного состояния были проведены в ходе 89 рейса НИС “Академик Мстислав Келдыш” (сентябрь–октябрь 2022 г.). Было выполнено 12 станций в трех районах моря (рис. 1) – в заливе Благополучия (2 станции), в западной части моря (2 станции), в восточной части моря на разрезе в диапазоне глубин от 1650 до 70 м (8 станций).
Рис. 1. Карта станций, выполненных в ходе 89 рейса НИС “Академик Мстислав Келдыш”. (а) – расположение станций, (б) – профиль восточного разреза
Видеосъемка дна была проведена с помощью буксируемого необитаемого подводного аппарата (БНПА) “Видеомодуль”, разработанного и изготовленного специалистами ИО РАН. Оборудование БНПА “Видеомодуль” включает систему управления и передачи данных, что позволяет получать навигационно-привязанные, пространственно-ориентированные и масштабированные изображения дна [1, 25]. Аппарат буксировали на скорости порядка 0.5 узла на высоте от дна 1–1.5 м. На данной высоте средняя ширина кадра может варьировать в диапазоне 1.0–1.3 м, при этом качество картинки остается достаточным для анализа видеоинформации. Длина видеотрека зависела от условий навигации, но обычно составляла порядка 600 м. Общая протяженность маршрутов БНПА “Видеомодуль” по дну составила 7144 м. Получено и дешифровано 7 часов 22 минуты видеозаписи и 708 подводных фотографий высокого разрешения (табл. 1).
Таблица 1. Погружения БНПА “Видеомодуль” в 89 рейсе НИС “Академик Мстислав Келдыш”
Станция | Дата | Координаты начала трека | Диапазон глубин, м | Длина трека, м | Время записи, мин | Площадь покрытия видео, м2 | Количество фотографий |
7478 | 26.09.2022 | 75° 40.1035 N 063° 41.0908 E | 172–176 | 336 | 30 | 403 | 21 |
7473 | 27.09.2022 | 75° 38.0991 N 063° 37.7094 E | 71–54 | 603 | 38 | 724 | - |
7494 | 30.09.2022 | 82° 13.5918 N 078° 29.3749 E | 1666–1680 | 602 | 45 | 722 | 88 |
7495 | 30.09.2022 | 82° 05.0057 N 078° 30.6397 E | 448–446 | 1004 | 44 | 1205 | 88 |
7498 | 01.10.2022 | 80° 53.8674 N 081° 38.7246 E | 192–206 | 602 | 46 | 722 | 73 |
7500 | 02.10.2022 | 79° 44.0646 N 083° 02.3016 E | 80–86 | 601 | 38 | 721 | 77 |
7501 | 02.10.2022 | 79° 15.9779 N 087° 37.8236 E | 290–283 | 601 | 39 | 721 | 72 |
7502 | 02.10.2022 | 78° 36.0713 N 088° 04.6699 E | 239–232 | 402 | 23 | 482 | 43 |
7503 | 03.10.2022 | 78° 00.8646 N 087° 37.3647 E | 101–106 | 601 | 37 | 721 | 67 |
7505 | 03.10.2022 | 76° 58.0687 N 087°40.8157 E | 75–72 | 601 | 34 | 721 | 70 |
7506 | 05.10.2022 | 72° 24.8286 N 065° 29.0439 E | 109–113 | 600 | 38 | 720 | 49 |
7507 | 05.10.2022 | 71° 45.7362 N 065° 46.5077 E | 151–158 | 591 | 30 | 709 | 60 |
ВСЕГО | 54–1680 | 7144 | 442 | 7864 | 708 | ||
Предварительный учет организмов мегафауны проводили либо методом случайных кадров, либо с помощью визуального учета на всем протяжении трека или на его части. Первый способ применялся для учета мелких и многочисленных организмов, в основном офиур. На 30–50 случайно остановленных кадрах трека производили подсчет организмов, площадь каждого кадра пересчитывали с помощью масштабных лазерных указок. Редкие организмы учитывали на всей трансекте или на ее части (не менее 1/3, в разных ее частях), их плотность пересчитывали исходя из средней ширины кадра. Для наиболее мелких и трудно идентифицируемых организмов (таких как офиуры Ophiocten sericeum и Ophiacantha bidentata в совместных поселениях) использовали фотографии с камеры высокого разрешения. Также на станциях были проведены траления с использованием трала Сигсби, что позволяло подтверждать достоверность определений организмов мегафауны. Хотя при описании ландшафтов мы старались учитывать трубкообразующих полихет и ряд других более мелких организмов (большей частью с помощью фотографий), в анализе были использованы только данные по крупным формам мегафауны, учет которых одинаково репрезентативен на всех видеотреках.
Анализ сходства станций, выделение сообществ и видовых группировок были проведены с помощью методов кластерного анализа с использованием пакета программ PRIMER 7.0.
РЕЗУЛЬТАТЫ
Описания исследованных ландшафтов приведены в таблице 2.
Таблица 2. Характеристики исследованных донных ландшафтов Карского моря
Станция | Глубина | Характеристики грунта | Фауна |
Восточный разрез | |||
7494 | Нижняя часть склона, 1666–1680 м | Дно рыхлое, ровное, осадок сильно биотурбирован, много нор различного размера. Иногда выходы коренной породы, отдельные крупные камни с богатой эпифауной. Массово трубки полихеты Galathowenia spp. | Среди мегабентоса только Ophiopleura borealis (0.2 экз/10 м2) |
7495 | Середина склона, 488–446 м | Дно плотное, осадочное покрытие от 80 до 20%, отчетливые следы придонных течений. Большое количество камней и гальки разных размеров, выходы коренных пород. Мегафауна очень богата, большое количество сестонофагов | Доминируют: губки (170 экз/10 м2), Ophiacantha bidentata (1500 экз/10 м2), актинии (2.5 экз/10 м2), Gorgonocephalus arcticus (1.6 экз/10 м2), Heliometra sp. (0.34 экз/10 м2), Strongylocentrotus sp. (0.48 экз/10 м2), Lophaster furcifer (0.40 экз/10 м2). Регулярно: краб-стригун |
7498 | Кромка шельфа, 192–206 м | Осадочное покрытие 100%, дно мягкое, ровное, осадок коричневый, сильно биотурбирован, большое количество следов ползания офиур. На дне плотные поселения полихет в трубках сем. Chaetopteridae и Oweniidae, много нор креветок и амфипод | Доминируют: O. bidentata (98.2 экз/10 м2), O. borealis (17.5 экз/10 м2), Ophioscolex glacialis (8.3 экз/10 м2), Gersemia spP. (13.7 экз/10 м2), полихеты сем. Sabellidae (17 экз/10 м2). Встречены также: G. arcticus, актинии, Strongylocentrotus sp., Urasterias lincki, Linkia sp., краб-стригун |
7500 | Вершина морского поднятия, 80–86 м | Дно гетерогенное, большое количество камней разного размера, выходы породы, дно биотурбировано, встречаются норы разного размера, холмики, следы ползания, трубки полихет | Доминируют: O. bidentata (43 экз/10 м2), Gersemia spp. (16.8 экз/10 м2), актинии (1.8/10 м2), Heliometra sp. (0.7 экз/10 м2). Встречены также: G. arcticus, U. lincki, Pontaster tenuispinus, O. borealis. |
7501 | Впадина, 290–283 м. | Осадочное покрытие 100%, ровное очень мягкое дно. Мутность высокая, часть организмов утоплена в грунт, норы не замечены, многочисленные следы ползания офиур. | Доминируют: O. borealis (4.4 экз/10 м2), Saduria sabini (1.3 экз/10 м2). Встречены также: краб-стригун |
7502 | Шельф, 239–232 м | Осадочное покрытие 100%, дно мягкое, илистое, рыхлое, сильно биотурбировано, много следов ползания. Периодически скопления нор, приуроченные к плотному грунту и небольшим повышениям. Следы оползней. Поселения полихет в трубках. Часть организмов занесено илом | Доминируют: O. bidentata (96 экз/10 м2), O. borealis (24.9 экз/10 м2). Регулярно O. glacialis, актинии, креветки, краб-стригун |
7503 | Шельф, 101–106 м | Осадочное покрытие 100%, дно илистое, рыхлое, сильно биотурбировано. Изредка отдельные камни. Много следов ползания, большое количество нор разного размера, поселения полихет в трубках | Доминируют: O. bidentata (170 экз/10 м2), Gersemia spp. (0.97 экз/10 м2), Heliometra spp. (0.77 экз/10 м2), G. arcticus (0.51 экз/10 м2), U. lincki (0.57 экз/10 м2), O. glacialis (0.4 экз/10 м2), Lophaster sp. (0.13 экз/10 м2). Регулярно взрослый краб-стригун |
7505 | Внутренний шельф, 75–72 м | Осадочное покрытие 100 %, дно волнистое, мягкое, илистое, рыхлое, сильно биотурбировано. Встречаются оползневые формы рельефа, много нор, ракуша | Доминируют: O. bidentata (178 экз/10 м2), Ophiocten sericeum (192 экз/10 м2). Регулярно O. borealis (3.3 экз/10 м2), Strongylocentrotus sp. (0.5 экз/10 м2), Hymenaster pellucidus (0.29 экз/10 м2), Gersemia sp. (0.17 экз/10 м2), Heliometra sp. (0.12 экз/10 м2) |
Залив Благополучия | |||
7478 | Котловина, 172–176 м | Дно рыхлое, ровное, осадочное покрытие 100%. Осадок слабо биотурбирован, очень мало следов ползания, отмечены растительные остатки (талломы ламинарии и красные водоросли) | Доминируют: актинии Hormathia digitata (0.74 экз/10 м2), краб-стригун (0.82 экз/10 м2), U. linсki (0.46 экз/10 м2) |
7473 | Порог, 71–54 м | Дно — пологий склон. Осадочное покрытие 100%. Осадок серый, рыхлый, умеренно биотурбирован, много следов ползания | Доминируют: краб-стригун (4.6 экз/10 м2), Gersemia sp. (0.94 экз/10 м2) |
Западная часть моря | |||
7506 | 109–113 м | Осадочное покрытие 100%, дно мягкое, ровное, осадок – коричневый ил, испещрен большим количеством следов ползания. Нор немного, холмики выбросов отсутствуют, камней и выходов пород нет | Доминируют: актинии (16 экз/10 м2), мелкие звезды сем. Asteriidae (3.3 экз/10 м2). Регулярно O. bidentata (0.5 экз/10 м2), Gersemia sp. (0.2 экз/10 м2), крупные крабы-стригуны (0.16 экз/10 м2) |
7507 | 151–158 м | Осадочное покрытие 100%, дно мягкое, ровное, осадок – коричневый ил, испещрен большим количеством следов ползания | Доминируют: Gersemia spP. (7.6 экз/10 м2), актинии (8.8 экз/10 м2), O. bidentata (2.6 экз/10 м2), краб-стригун (0.95 экз/10 м2) |
В целом можно заметить, что восточный разрез отличается существенным разнообразием ландшафтов, привязанных к разнообразным геоморфологическим структурам дна моря (рис. 2).
Рис. 2. Характерные фрагменты видеотреков, полученных с помощью БНПА “Видеомодуль”
На дне часто наблюдаются следы гидродинамической активности, высока доля твердых субстратов, выходов коренных пород, камней, гальки, населенных богатой фауной сестонофагов. Дно обычно сильно биотурбировано, отмечено большое количество следов жизнедеятельности организмов, следов ползания, скопления нор, поселений трубкообразующих полихет. Общая плотность крупных организмов мегафауны здесь достаточно высока, на шельфе она меняется от 4.4 экз/10 м2 (в илистой депрессии на глубине 290 м, ст. 7501) до 373 экз/10 м2 (70 м, ст. 7505) и составляет в среднем 140 экз/10 м2. Станции склона стоят особняком, наибольшей плотностью организмов характеризуется станция средней части склона (490–445 м, ст. 7495) с гетерогенным грунтом и большим количеством сестонофагов, где плотность организмов достигает 1700 экз/10 м2. На нижней части склона (1670 м, ст. 7494) крупные формы представлены исключительно офиурой Ophiopleura borealis с низкой плотностью (менее 1 экземпляра на 10 м2).
Рассматривая распределение основных таксонов, можно заметить, что среди мегафауны доминируют офиуры, которые на разных станциях составляют от 68 до 100% от общей численности организмов. Распределение массовых видов офиур зависит от типа грунта и глубины, так Ophiopleura borealis и Ophioscolex glacialis доминируют на илах на глубинах свыше 200 м, Ophiocten sericeum отмечен на наиболее мелководной станции 7505 (70 м), а Ophiacantha bidentata обильна на смешанных и твердых субстратах во всем диапазоне глубин.
Ландшафты станций западной части моря и залива Благополучия существенно менее разнообразны, отличаются мягкими субстратами, а также меньшей численностью и разнообразием организмов. На станциях западной части моря численность мегафауны составляла около 20 экз/10 м2, на станциях залива Благополучия 1.9 и 5.7 экз/10 м2. Разнообразие также существенно ниже. Если на шельфовых станциях восточного разреза мы наблюдали 6–12 таксонов на станцию, то в западной части моря и заливе Благополучия эти значения составляли 3–7 таксонов. Доминирующие таксоны также существенно отличаются — в западной части моря по численности доминируют актинии, мягкие кораллы Gersemia sp. и мелкие морские звезды семейства Asteriidae, в заливе Благополучия доминирует краб-стригун Chionoecetes opilio, доля которого по численности составляет 36 и 72% на станциях внутренней котловины и внешнего порога соответственно, субдоминантами являются также актинии, мягкие кораллы Gersemia sp. и звезды семейства Asteriidae, из которых можно отметить крупных особей Urasterias lincki и Icasterias panopla (рис. 3).
Рис. 3. Таксономическая структура мегабентоса в разных районах моря в 2022 г. по видеоданным (данные по численности)
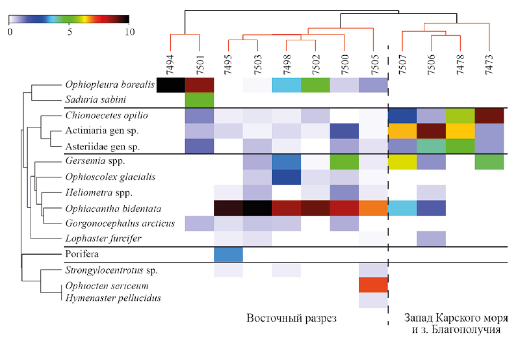
Статистический анализ результатов количественных учетов мегафауны на видеотреках также показывает отличия сообществ мегабентоса западной и восточной частей моря (рис. 4).
Рис. 4. Сравнительное распределение плотности массовых крупных представителей мегафауны по данным видеоучетов (Shade Plot Analysis). Виды и станции ранжированы в соответствии с положением на дендрограммах, построенных на основе соответствующих индексов сходства (индекс Брея–Кертиса для станций, индекс ассоциаций (Index of association) для видов)
В восточной части моря мы можем выделить сообщество Ophiacantha bidentata, населяющее практически весь шельф и верхнюю часть склона и переходящее на глубинах около 70 м в более мелководное сообщество Ophiacantha bidentata — Ophiocten sericeum, а при увеличении глубины и заилении в сообщество Ophiopleura borealis. В западной части моря и заливе Благополучия ядро сообщества составляют краб-стригун, актинии и морские звезды Asteriidae gen sp.
ОБСУЖДЕНИЕ
Если юго-западная часть Карского моря исследована очень подробно и покрыта плотными съемками [11, 15, 22, 36], то по восточной части моря работ существенно меньше. В первую очередь это связано с ледовой обстановкой, затруднявшей на протяжении XX в. доступ в эти районы. Наиболее свежие данные о донных сообществах восточной части Карского моря были получены в ходе рейсов ИО РАН в 2013–2015 гг. [6, 32]. Кроме того, в 2019 г. была проведена бентосная съемка прибрежных частей архипелага Северная Земля по программе “Открытый Океан — Архипелаги Арктики” [9], но результаты работы этой экспедиции пока не опубликованы.
Таким образом, данная работа является первым исследованием донных сообществ восточной части Карского моря после вселения в него краба-стригуна. Анализ видеотреков показал, что основную долю организмов здесь составляли иглокожие, среди которых первое место занимали офиуры. Такая картина была в целом характерна для донных сообществ Карского моря на протяжении всего XX века, не зря Карское море было названо “морем офиур”, и зональность моря была обусловлена распределением массовых видов иглокожих [30]. Наиболее ярко этот эффект проявляется при исследовании с помощью траловых съемок [2, 6, 12, 13, 30, 45, 46], тогда как при использовании дночерпателей учет этих крупных организмов неадекватен, что и объясняет различия районирования Карского моря в ряде работ [4, 36].
По данным видеонаблюдений наиболее глубокая часть склона (ст. 7494, 1680 м) населена сообществом, где в качестве массовых ландшафтообразующих форм представлены трубкообразующие полихеты семейства Oweniidae (вероятнее всего Galathowenia fragilis). Среди крупных организмов доминирует офиура Ophiopleura borealis. Наиболее свежие опубликованные данные по глубоководной части склона желоба Воронина были получены на сходной глубине (1580–1776 м, ст. 90 и 91а) в 1995 г на НИЛ “Поларштерн”, хотя станции были выполнены несколько восточнее. При этом, поскольку данные были получены только с использованием дночерпателя, авторы описывают сообщество этих глубин, как крайне бедное количественно и качественно, с доминированием мелких полихет и амфипод [3].
Начиная с глубины 450 м, с верхней части склона и выше, на погруженном шельфе до глубин 70 м, на протяжении всей трансекты видовой состав мегабентоса достаточно сходен. Встречаемость и количественное распределение массовых видов определяется типом грунта (наличие/отсутствие твердого субстрата), гидродинамической активностью и глубиной. Так, присутствие твердого субстрата и интенсивная гидродинамика определяют высокое обилие офиур Ophiacantha bidentata, морских лилий Heliometra sp. и морских ежей Strongylocentrotus sp. С увеличением глубины и доли мягких субстратов повышается обилие Ophiopleura borealis, на верхнем шельфе на небольших глубинах и смешанных субстратах доминирует Ophiocten sericeum. В аккумулятивных депрессиях (ст. 7501) наблюдается сообщество морского таракана Saduria sabini и офиуры Ophiopleura borealis. Таким образом, мы наблюдаем здесь пространственную мозаику мегабентоса, определяемую батиметрической сменой основных доминирующих видов (рис. 4).
Ранее в этом районе были описаны богатые сообщества с доминированием офиур Ophiacantha bidentata и ряда других подвижных сестонофагов [6, 14, 30]. Достаточно большая доля сестонофагов в северных районах, располагающихся на склоне Северной Земли, отмечена также при исследовании желоба Воронина [3]. При этом авторы показывают, что глубины бровки шельфа (порядка 240 м) оказываются очень богатыми количественно и по биомассе превышают биомассу бентоса на шельфе Карского моря в целом, включая его южные районы. Наши данные подтверждают этот факт, самой богатой станцией количественно оказалась станция верхней части склона на глубине 450 м, сообщество мегабентоса на большей части шельфа также можно охарактеризовать как сообщество Ophiacantha bidentata и сестонофагов.
На более глубоких участках с интенсивной седиментацией руководящим видом становится офиура Ophiopleura borealis. Сообщество с ее доминированием было описано в этом районе ранее [3, 6]. При переходе к мелководным участкам шельфа оно сменяется на сообщество Ophiocten sericeum (ст. 7505). Данное сообщество было впервые выделено З.А. Филатовой и Л.А. Зенкевичем [30], которые описали его как преимущественное для всей восточной части моря и оценили его как наиболее богатое видами сообщество Карского моря. Оно отличается высоким видовым разнообразием и имеет многочисленные региональные разновидности. В состав массовых форм мегафауны входят офиура Ophiacantha bidentata и морские звезды Ctenodiscus crispatus, Hymenaster pellucidus, Icasterias panopla и Pontaster tenuispinus.
Таким образом, состав доминирующих видов в 2022 г. соответствует данным 2013–2015 гг. [6]. Более того, полученные нами результаты хорошо соотносятся как с данными 1995 г. [3], так и с гораздо более ранними, полученными около 100 лет назад [14, 30]. При этом практически на всех станциях нами впервые отмечено присутствие единичных взрослых особей краба-стригуна Chionoecetes opilio, однако, в отличие от западной части моря, краб-стригун не входит в число доминирующих видов мегабентоса.
Напротив, в западной части моря и в заливе Благополучия в 2022 г. основу мегафауны составляли крабы-стригуны Chionoecetes opilio, крупные морские звезды Urasterias lincki, актинии Hormathia digitata и мягкие кораллы Gersemia sp. Это достаточно сильно контрастирует с данными по состоянию мегабентоса как восточной части моря в настоящее время, так и западной части Карского моря по данным траловых съемок прошлого века и первого десятилетия века нынешнего. Начиная с первых работ по описанию западной и центральной частей Карского моря этот район (за вычетом прибрежных мелководий) характеризовался доминированием офиур. В зависимости от глубины здесь чередовались мегабентосные сообщества с доминированием Ophiopleura borealis и сообщества с преобладанием Ophiocten sericeum — Ophiacantha bidentata [2, 6, 12, 13, 30]. В целом, районирование Карского моря показывало наличие похожих как по составу, так и по основным характеристикам мегабентосных сообществ, занимающих обширные площади на сходных глубинах на всем протяжении Карского моря с запада на восток [2, 6, 11, 22, 30]. Однако, начиная с момента интенсивного вселения краба-стригуна (после 2014–2016 гг.), наблюдаются изменения в сообществах мегабентоса западной части моря и заливов Новой Земли, в первую очередь связанного с увеличением численности краба-стригуна и уменьшением плотности офиур [24, 26].
Анализ видеотреков 2022 г. подтверждает эту картину. Офиуры, составлявшие в 2014 г до 90% биомассы и численности донных сообществ по данным траловых сборов [26, 31, 32], практически не встречены на видеотреках 2022 г. в западной части моря. Также не были встречены крупные изоподы. Были обнаружены только крупные морские звезды Urasterias lincki, горгонарии Gorgonocephalus arcticus, мягкий коралл Gersemia sp. Кроме того необходимо отметить высокую численность актиний на видеотрансектах 2022 г.
Распределение краба-стригуна по акватории Карского моря довольно неравномерно, и определяется путями вселения, характеристиками окружающей среды и, вероятно, кормовой базой [5, 18]. Оценка плотности поселений краба-стригуна, полученная с помощью пространственной съемки донным промысловым тралом в 2019 г., показала равномерное покрытие поселениями взрослого краба западной части моря с плотностью 100–500 экз/км2 [5]. Данные видеонаблюдений 2020 г. показывают среднюю плотность краба в этом районе около 1–2 экз/100 м2, наибольшие плотности краба обнаружены в заливе Благополучия (Новая Земля) – 70 экз/100 м2, в западном троге желоба Св. Анны, у пролива Карские ворота и у побережья Новой Земли — около 10–20 экз/100 м2 [10]. При этом необходимо упомянуть, что по данным видеонаблюдений плотность краба оказывается существенно выше, нежели по результатам тралений [18]. В целом на 2020 г. площадь, на которую распространился краб-стригун, составляла порядка 179 тыс. км2, или около 20% от акватории Карского моря [5]. Падение плотности краба к востоку вероятно связано как с наличием обширных опресненных областей на Объ-Енисейском мелководье, препятствующих распространению личинок, так и с ледовым покровом, который все еще, несмотря на потепление, достаточно долго держится в восточной части моря [16, 21, 23]. Продолжительность ледяного покрова, скорость схода льда определяют начало гидрологической весны, прогрев поверхностных вод, продуктивность, время появления и оседания личинок краба-стригуна [48]. Особенно актуальными подобные различия между восточной и западной частями Карского моря стали в последние несколько десятилетий, когда общее потепление этой части Арктики и более мягкие ледовые условия обеспечили быстрое расселение личинок краба в регионе.
При этом, если в западной части моря в первые годы вселения популяция краба поддерживалась поступлением личиночного пула из Баренцева моря [48], то уже в 2016 г. взрослые половозрелые самки с икрой составляли значительную часть популяции в юго-западной части моря у побережья Ямала, сформировав, очевидно, в этом районе самоподдерживающуюся популяцию [28, 48]. Присутствие большого количества личинок из обоих источников обеспечивает воспроизведение краба в западной части моря, тогда как в восточной части нами не было поймано ни одной крабовой личинки, а на дне были обнаружены только крупные особи, что свидетельствует о донном проникновении краба в эти районы [17].
До вселения краба-стригуна в донных сообществах Карского шельфа практически отсутствовали массовые крупные беспозвоночные высокоподвижные хищники, при этом практически единственным возможным хищником для краба-стригуна в Карском море является сам краб. Спектр пищевых объектов краба-стригуна в Баренцевом и Карском морях включает представителей практически всех основных групп бентоса. Анализ частоты встречаемости пищевых компонентов показал, что наиболее часто в желудках присутствовали двустворчатые моллюски, полихеты, высшие ракообразные, офиуры [19]. Анализ состава пищи в желудках краба-стригуна в заливе Благополучия показал, что этот вид ведет себя как безвыборочный эпи-бентофаг, питающийся растительной пищей и беспозвоночными, с элементами каннибализма. По частоте встречаемости в желудках преобладали офиуры (68.9% и более трети объема виртуального пищевого комка), детрит и растительные остатки, второстепенную роль играли двустворчатые моллюски и полихеты. Крабы-стригуны использовали в пищу почти все массовые и доступные ресурсы макро-эпибентоса, однако питания глубоко зарывающимися видами инфауны (сипункулиды) не отмечено [35]. Видимо, такая интенсивность питания, высокая мобильность краба-стригуна и отсутствие пресса сверху и привели к наблюдаемым изменениям в структуре донных сообществ западной части Карского моря.
ЗАКЛЮЧЕНИЕ
К настоящему моменту наши данные демонстрируют существенные изменения сообществ мегабентоса в западной части Карского моря, где они зачастую носят катастрофический характер, и отсутствие подобных изменений в восточной части моря. Вероятно, разнообразие грунтов, активная гидродинамика, близость склона и более интенсивный водообмен с Арктическим бассейном в восточной части моря приводят к увеличению разнообразия, сложности и устойчивости донных сообществ этого района, в противоположность западной части моря и заливам Новой Земли. Так, в более продуктивном Баренцевом море с более сложной видовой и трофической структурой бентоса появление краба не привело к значимым изменениям донных сообществ [19], напротив, краб встроился в уже существующие экосистемы. Кроме того, восточная часть Карского моря пока еще менее подвержена тем климатическим изменениям (температурным, изменениям состояния и динамики ледового покрова), которые способствовали успешному вселению и вспышке численности краба-стригуна в западной части моря. Данные, представленные в настоящей работе, можно считать реперной точкой при дальнейшем изучении динамики популяции краба-стригуна в этом регионе и оценке изменений структуры донных сообществ.
Источники финансирования. Экспедиционные работы, судовые видеонаблюдения, сбор бентосных данных выполнены в рамках государственного задания ИО РАН (тема № FMWE-2024-0021). Анализ видеоданных выполнен при поддержке РНФ (проект № 23-17-00156).
About the authors
A. A. Udalov
Shirshov Institute of Oceanology, Russian Academy of Sciences
Author for correspondence.
Email: aludal@mail.ru
Russian Federation, Moscow
I. M. Anisimov
Shirshov Institute of Oceanology, Russian Academy of Sciences
Email: aludal@mail.ru
Russian Federation, Moscow
V. O. Muravya
Shirshov Institute of Oceanology, Russian Academy of Sciences
Email: aludal@mail.ru
Russian Federation, Moscow
A. V. Lesin
Shirshov Institute of Oceanology, Russian Academy of Sciences
Email: aludal@mail.ru
Russian Federation, Moscow
V. Yu. Kuzmin
Shirshov Institute of Oceanology, Russian Academy of Sciences
Email: aludal@mail.ru
Russian Federation, Moscow
A. K. Zalota
Shirshov Institute of Oceanology, Russian Academy of Sciences
Email: aludal@mail.ru
Russian Federation, Moscow
M. V. Chikina
Shirshov Institute of Oceanology, Russian Academy of Sciences
Email: aludal@mail.ru
Russian Federation, Moscow
References
- Анисимов И.М., Залота А.К., Лесин А.В., Муравья В.О. Особенности исследования биологических и техногенных объектов с использованием глубоководных буксируемых аппаратов // Океанология. 2023. Т. 63. № 5. С. 840–852.
- Анисимова Н.А. Иглокожие южной части Карского моря (по результатам количественных сборов 1993–1994 гг. // Фауна беспозвоночных Карского, Баренцева и Белого морей. Апатиты: Изд-во КНЦ РАН, 2003. С. 111–130.
- Анисимова Н.А., Фролова Е.А., Любин П.А. и др. Видовой состав и количественное распределение макробентоса в районе желоба Воронина и на прилегающей части континентального склона // Фауна беспозвоночных Карского, Баренцева и Белого морей (информатика, экология, биогеография). Апатиты: Изд. КНЦРАН, 2003. С. 79–91.
- Антипова Т.В., Семенов В.Н. Состав и распределение бентоса юго- западных районов типично морских вод Карского моря // Экология и биоресурсы Карского моря. Апатиты: Изд. КНЦ АН СССР, 1989. С. 127–137.
- Баканев С.В., Павлов В.А. Перспективы промысла краба-стригуна Chionoecetes opilio в Карском море // Вопросы рыболовства. 2020. Т. 21. № 4. С. 478–487.
- Веденин А.А. Донная фауна сибирского сектора Арктики: состав, распределение сообществ, вертикальная зональность: Дис. … канд. биол. наук. М: ИО РАН, 2017. 214 с.
- Веденин А.А., Галкин С.В. Исследования континентального склона моря Лаптевых с использованием БНПА “Видеомодуль” // Материалы XVI всероссийской научно-технической конференции “Современные методы и средства океанологических исследований” (МСОИ-2019). Т. II. М.: ИД Академии Жуковского, 2019. C. 276–279.
- Виноградова Н.Г. Вертикальное распределение глубоководной донной фауны океана // Труды института океанологии АН СССР. 1958. Т. 27. С. 86–122.
- Гаврило М.В., Спиридонов В.А., Романенко Ф.А. и др. Экспедиции проекта “Открытый Океан” в 2019 году. Сообщение первое: О2А2-2019: Северная Земля // Российские полярные исследования. 2020. Т. 40. № 2. С. 42–46.
- Галкин С.В., Залота А.К., Удалов А.А., Пронин А.А. Оценка плотности популяций краба-вселенца Сhionoecetes opilio в Карском море с использованием БНПА “Видеомодуль” // Современные методы и средства океанологических исследований (МСОИ-2021). М.: ИО РАН, 2021. С. 207–210.
- Галкин С.В. Исследования макробентоса Карского моря в 49-м рейсе НИС “Дмитрий Менделеев” // Бентос высокоширотных районов. М.: ИО РАН, 1998. С. 34–41.
- Галкин С.В., Веденин А.А., Минин К.В. и др. Макробентос южной части желоба Святой Анны и прилежащих районов Карского Моря // Океанология. 2015. Т. 55. № 4. С. 677–686.
- Галкин С.В., Савилова Т.А., Москалев Л.И., Кучерук Н.В. Макробентос Новоземельского желоба // Океанология. 2010. Т. 50. № 6. С. 982–993.
- Горбунов Г. П. Донное население Новосибирского мелководья и центральной части Северного Ледовитого океана // Труды дрейфующей экспедиции Главсевморпути на ледокольном пароходе “Г. Седов” 1937–1940 гг. М.-Л.: Изд-во Главсевморпути, 1946. С. 30–136.
- Денисенко С.Г. Донная фауна Карского моря: очередные результаты и перспективы исследований // Труды Зоологического института РАН. 2021. Т. 325. № 2. С. 141–142.
- Думанская И.О. Некоторые тенденции в изменении ледовых характеристик арктических морей в XXI веке // Труды Гидрометеорологического научно-исследовательского центра Российской Федерации. 2016. № 362. С. 129–154.
- Залота А.К., Удалов А.А., Чикина М.В. и др. Первые находки вселенца краба-стригуна, Chionoecetes opilio (O. Fabricius, 1788) (Decapoda, Oregoniidae), в восточной части Карского моря // Океанология, в печати.
Supplementary files






