Geomagnetic Studies in the Norther Atlanic
- Authors: Palshin N.A.1, Ivanenko A.N.1, Gorodnitskiy A.M.1, Brusilovskiy Y.V.1, Veklich I.A.1, Shishkina N.A.1
-
Affiliations:
- Shirshov Institute of Oceanology RAS
- Issue: Vol 63, No 5 (2023)
- Pages: 796-812
- Section: Морская геология
- URL: https://bakhtiniada.ru/0030-1574/article/view/140448
- DOI: https://doi.org/10.31857/S0030157423050131
- EDN: https://elibrary.ru/PWDMTO
- ID: 140448
Cite item
Full Text
Abstract
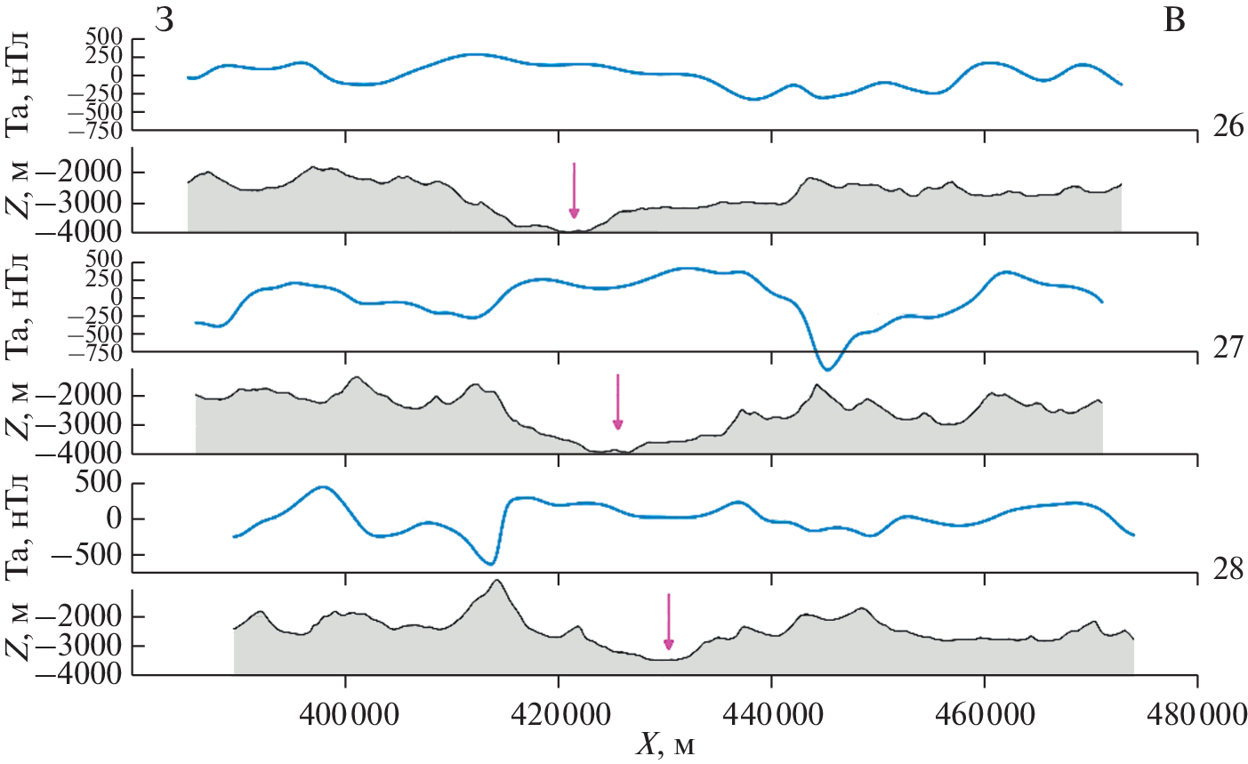
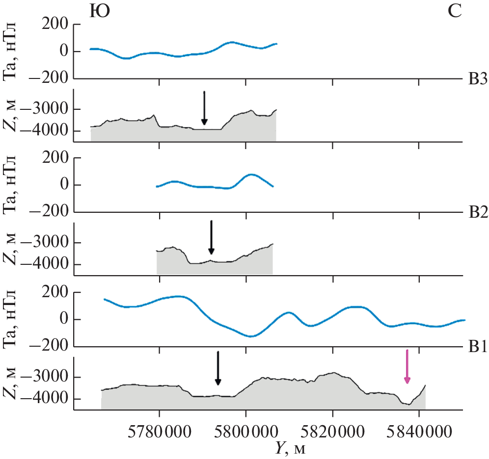
The paper deals with the description of new geomagnetic data collected in the North Atlantic during voyages of research vessels of the Russian Academy of Sciences performed in 2020–2022. Modern technologies of geomagnetic measurements in the ocean and methods of their processing are considered. The obtained geomagnetic data indicate the heterogeneous nature of the sources of magnetic anomalies in the Charlie-Gibbs fault zone and adjacent areas of the Mid-Atlantic Ridge and allow solving a wide range of geological and tectonic problems. Priority directions for further research aimed at adjusting spreading parameters and constructing models of the magnetic layer typical for transform faults and amagmatic segments of the Mid-Atlantic Ridge are formulated.
About the authors
N. A. Palshin
Shirshov Institute of Oceanology RAS
Author for correspondence.
Email: palshin@ocean.ru
Russia, Moscow
A. N. Ivanenko
Shirshov Institute of Oceanology RAS
Email: palshin@ocean.ru
Russia, Moscow
A. M. Gorodnitskiy
Shirshov Institute of Oceanology RAS
Email: palshin@ocean.ru
Russia, Moscow
Yu. V. Brusilovskiy
Shirshov Institute of Oceanology RAS
Email: palshin@ocean.ru
Russia, Moscow
I. A. Veklich
Shirshov Institute of Oceanology RAS
Email: palshin@ocean.ru
Russia, Moscow
N. A. Shishkina
Shirshov Institute of Oceanology RAS
Email: palshin@ocean.ru
Russia, Moscow
References
- Астафурова Е.Г., Городницкий А.М., Лукьянов С.В. и др. Природа магнитных аномалий и строение океанической коры Срединно-Атлантического хребта м прилегающих котловин в пределах Канаро-Багамского геотарверса // Природа магнитных аномалий и строение океанической коры. М.: Изд-во ВНИРО, 1996. С. 134–170.
- Брусиловский Ю.В., Городницкий А.М., Иваненко А.Н. Геомагнитное изучение подводных гор // Магнитное поле океана. М.: Наука, 1993. С. 231–271.
- Валяшко Г.М., Городницкий А.М., Лукьянов С.В. Геомагнитное изучение трансформных разломов // Магнитное поле океана. М.: Наука, 1993. С. 201–224.
- Городницкий А.М. Строение океанской литосферы и формирование подводных гор. М.: Наука, 1985. 166 с.
- Городницкий А.М., Шишкина Н.А. Обобщенная петромагнитная модель океанской литосферы // Природа магнитных аномалий и строение океанической коры. М.: Изд-во ВНИРО, 1996. С. 243–252.
- Городницкий А.М., Брусиловский Ю.В., Иваненко А.Н. и др. Гидратация океанической литосферы и магнитное поле океана // Геофизические исследования. 2017. Т. 18. № 4. С. 32–49.
- Иванов С.А., Меркурьев С.А. Интерпретация морских магнитных аномалий. Часть 1. Обзор существующих методов и анализ метода аналитический сигнал // Геомагнетизм и Аэрономия. 2014. Т. 54. № 3. С. 420–428.
- Иванов С.А., Меркурьев С.А. Интерпретация морских магнитных аномалий. Часть 2. Анализ нового метода и алгоритма на основе метода наименьших квадратов // Геомагнетизм и Аэрономия. 2014. Т. 54. № 4. С. 570–576.
- Пальшин Н.А., Иваненко А.Н., Алексеев Д.А. Неоднородное строение магнитоактивного слоя Курильской островной дуги // Геодинамика и тектонофизика. 2020. Т. 11(3). С. 583–594.
- Пейве А.А. “Сухой” спрединг океанической коры, тектонические и геодинамические аспекты // Геотектоника. 2004. № 6. С. 3–18.
- Пейве А.А., Соколов С.Ю., Иваненко А.Н. и др. Аккреция океанической коры в Срединно-атлантическом хребте (48°–51.5° с.ш.) в ходе “сухого спрединга” // Докл. РАН. Науки о Земле. 2023. Т. 508. № 2. С. 155–163.
- Пейве А.А., Соколов С.Ю., Разумовский А.А. и др. Соотношение магматических и тектонических процессов при формировании океанской коры к югу от разлома Чарли-Гиббс (Северная Атлантика) // Геотектоника. 2023. № 1. С. 48–74.
- Сколотнев С.Г., Санфилиппо А., Пейве А.А. и др. Геолого-геофизические исследования разломной зоны Чарли Гиббс (Северная Атлантика) // Докл. РАН. Науки о Земле. 2021. Т. 497. № 1. С. 5–9.
- Сколотнев С.Г., Пейве А.А., Санфилиппо А. и др. Геолого-геофизические исследования в Северной Атлантике в 53-м рейсе судна “Академик Сергей Вавилов” // Океанология. 2022. Т. 62. № 4. С. 664–666.
- Сколотнев С.Г., Пейве А.А., Иваненко А.Н. и др. Новые данные о геологическом строении восточного фланга трансформного разлома Чарли Гиббс (Северная Атлантика) // Докл. РАН. Науки о Земле. 2022. Т. 504. № 2. С. 121–126.
- Шрейдер А.А., Беляев И.И., Попов Э.А. и др. Геомагнитные исследования в рифтовой зоне хребта Рейкьянес // Рифтовая зона хребта Рейкьянес. М.: Наука, 1990. С. 62–78.
- Alken P., Thébault E., Beggan C.D. et al. International Geomagnetic Reference Field: the thirteenth generation // Earth Planets Space. 2021. V. 73. P. 49.
- Cannat M., Mével C., Maia M. et al. Thin crust, ultramafic exposures, and rugged faulting patterns at the Mid-Atlantic Ridge (22°–24° N) // Geology. 1995. V. 23(1). P. 49–52.
- Cande S.C., Kent D.V. Revised calibration of the geomagnetic polarity timescale for the late Cretaceous and Cenozoic // J. Geophys. Res. 1995. V. 100. P. 6093–6095.
- Choe H. The fate of Marine Magnetic Anomalies in Subduction Zone. Earth Sciences. Université de Paris, PhD Thesis, 2019.
- Dyment J., Arkani-Hamed J., Ghods A. Contribution of serpentinized ultramafics to marine magnetic anomalies at slow and intermediate spreading centres: insights from the shape of the anomalies // Geophys. J. Int. 1997. V. 129. P. 691–701
- Gee J.S., Kent D.V. Source of oceanic magnetic anomalies and the geomagnetic polarity reversals // Treatise on Geophysics, Geomagnetism / Kono M. (ed.). Amsterdam: Elsevier, 2007. V. 5. P. 455–508.
- Fryer P. Recent studies of serpentinite occurrences in the oceans: mantle-ocean interactions in the plate tectonic cycle // Geochemistry. 2002. V. 62(4). P. 257–302.
- Gorodnitskiy A.M., Brusilovskiy Yu.V., Ivanenko A.N. et al. New methods for processing and interpretation marine magnetic anomalies: Application to structure, oil and gas exploration, Kuril forearc, Barents and Caspian seas // Geoscience Frontiers. 2013. V. 4. P. 73–85.
- Heirtzler J.R., Dickson G.O., Herron E.M. et al. Marine magnetic anomalies, geomagnetic field reversals, and motions of the ocean floor and continents // J. Geophys. Res. 1968. V. 73. P. 2119–2136.
- Hensen C., Duarte J.C., Vannucchi P. et al. Marine Transform Faults and Fracture Zones: A Joint Perspective Integrating Seismicity, Fluid Flow and Life // Front. Earth Sci. 2019. V. 7. P. 39.
- Karson J.A., Lawrence R.M. Tectonic setting of serpentinite exposures on the western median valley wall of the MARK area in the vicinity of Site 920 // Proc ODP, Sci Results. 1997. College Station, TX (ODP). V. 153. P. 5–21.
- Kerrick D. Serpentinite Seduction // Science. 2002. V. 298. P. 1344–1345.
- Ligi M., Cuffaro M., Muccini F. et al. Generation and evolution of the oceanic lithosphere in the North Atlantic // Riv. Nuovo Cim. 2022. V. 45. P. 587–659.
- Maffione M., Morris A., Plumper J. et al. Magnetic properties of variably serpentinized peridotites and their implication for the evolution of oceanic core complexes // Geochem. Geophys. Geosyst. 2014. V. 15. P. 923–944.
- Merkouriev S., DeMets C. High-resolution Quaternary and Neogene reconstructions of Eurasia-North America plate motion // Geophys. J. Int. 2014. V. 198. P. 366–384.
- Mével C., Cannat M., Gente P. et al. Emplacement of deep crustal and mantle rocks on the west median valley wall of the MARK area (MAR 23° N) // Tectonophysics. 1991. V. 190. P. 31–53.
- Nazarova K.A. Serpentinized peridotites as a possible source for oceanic magnetic anomalies // Marine Geophysical Researches. 1994. V. 16. P. 455–462.
- Skolotnev S.G., Sanfilippo A., Peyve A.A. et al. Seafloor spreading and tectonics at the Charlie Gibbs transform system (52°–53° N, Mid Atlantic Ridge): Preliminary results from r/v A. N. Strakhov expedition S50 // Ofioliti. 2021. V. 46 (1). P. 83–101.
- Vacquier V. Geomagnetism in marine geology. Elsevier Oceanography series 6. 1972. 185 p.
- Vine F., Matthews D. Magnetic Anomalies Over Oceanic Ridges // Nature. 1963. V. 199. P. 947–949.
- White W.M., Klein E.M. Composition of the Oceanic Crust // Treatise on Geochemistry / Holland H.D., Turekian K.K. (Eds.). Elsevier, 2014. P. 457–496.
Supplementary files


















