Технологии получения низкоуглеродных авиационных топлив из биосырья и углекислого газа (обзор)
- Authors: Магомедова М.В.1,2, Галанова Е.Г.1, Порсин А.А.1, Лаврентьев В.А.1, Самойлов В.О.1, Максимов А.Л.1
-
Affiliations:
- Институт нефтехимического синтеза им. А.В. Топчиева
- Институт тонких химических технологий им. М.В. Ломоносова (РТУ МИРЭА)
- Issue: Vol 64, No 4 (2024)
- Pages: 284-303
- Section: Articles
- URL: https://bakhtiniada.ru/0028-2421/article/view/280344
- DOI: https://doi.org/10.31857/S0028242124040014
- EDN: https://elibrary.ru/MVUKQU
- ID: 280344
Cite item
Full Text
Abstract
Обобщена информации о технологиях получения экологически безопасного авиационного топлива из биосырья и СО2. Представлены основные маршруты переработки биосырья различного происхождения и информация об уровне технологического развития соответствующих технологий. Подчеркивается, что наиболее высоким уровнем развития характеризуются технологии переработки триглицеридов жирных кислот, выделяемых из масложирового сырья. Представлены также ключевые особенности предлагаемых схемных решений для переработки СО2 в авиационные топлива. Показано, что наиболее энергозатратной является стадия выделения СО2 из воздуха. Приведены сведения об экологических и экономических аспектах отдельных технологий. На основе опубликованных данных определены наиболее затратные стадии процессов: для биотехнологий основные капитальные затраты связаны с первой стадией конверсии биосырья, а для технологий получения авиатоплив из СО2 – с получением водорода.
Full Text
Направление создания технологий конверсии биосырья и СО2 в низкоуглеродные экологически безопасные авиационные топлива является мировым мейнстримом. Низкоуглеродные экологически безопасные авиационные топлива (в англоязычной литературе – Sustainable Aviation Fuels, SAF) получают из сырья органического или неорганического происхождения и используют в качестве компонента авиатоплива. Они имеют низкий углеродный след: согласно Европейскому соглашению, определяющему рамки для использования устойчивых видов топлива в гражданской авиации (Refuel EU), выбросы углерода у этих топлив на 70% ниже, чем у традиционных ископаемых топлив, – 94 г (СО2-экв)/МДж. Такие топлива получают с применением рациональных и природосберегающих технологий. Синонимом аббревиатуры SAF является термин RJF – Renewable Jet Fuel, что означает „возобновляемое авиационное топливо“. Для топлив, получаемых из СО2, используют также термин Renewable Fuels of Non-biological Origin (RFNBO), для топлив, получаемых из биосырья – Aviation Biofuel. Согласно директиве Европейского Союза, биотоплива не могут быть произведены из пальмового и кукурузного масел или пищевого сырья1.
Развитие отрасли получения экологически безопасных топлив связано прежде всего с развитием направления декарбонизации, которое включает в себя разработку мероприятий и реализацию мер по снижению углеродного следа авиационной отрасли и воздействия выбросов СО2 на изменение климата. Программы по регулированию использования биотоплив в транспортном секторе приняты в ряде стран, например в США – Renewable Fuel Standard (RFS)2, в Европейском Союзе – Renewable Energy Directive (RED)3, в Индии – National Policy on Biofuels (NPB)4. В Российской Федерации в 2021 г. утверждена „Стратегия социально-экономического развития РФ с низким уровнем выбросов парниковых газов до 2050 г.“5. Согласно данным Международного энергетического агентства в сценарии устойчивого развития, к 2050 г. мировой спрос на авиационное топливо составит около 460 млн т/год; при этом доля синтетических углеводородов составит 15%, а биотоплив достигнет 33%6 (рис. 1).
Рис. 1. Прогноз мирового спроса на авиационное топливо.
Технологии получения экологически безопасного авиационного топлива в зависимости от типа сырья и применяемых подходов могут быть разделены на три группы. Прежде всего это технологии получения топлива из биосырья (Biofuels – биотоплива), где сырьем является биомасса (сахарная, крахмальная, древесная, травяная, биоотходы) и жиры (растительные масла, талловое масло, масложировые отходы). Вторая группа – RFNBO – технологии получения топлив с использованием электрической энергии (Е-fuels, Power-to-Liquid технологии), где углеродсодержащим сырьем является СО2. Третья группа – технологии получения топлива в термохимических реакциях с использованием солнечной энергии (Solar Aviation Fuels); они предполагают использование тепла, генерируемого за счет солнечного излучения, для производства топлив, например из синтез-газа, полученного из СО2 и воды методом высокотемпературного электролиза. Последний подход получения топлив требует отдельного рассмотрения и останется за пределами данной работы.
Цель настоящего обзора – ознакомление читателя с современным состоянием отрасли и уровнем развития технологий получения авиационного топлива из биосырья и СО2. Поскольку направление синтеза низкоуглеродных экологически безопасных авиатоплив активно развивается прежде всего за рубежом (в странах Европейского союза и США) и к настоящему времени уже сформирована определенная терминология, то в тексте используются названия технологий и принятые обозначения на английском языке.
ТЕХНОЛОГИИ ПОЛУЧЕНИЯ АВИАТОПЛИВА ИЗ БИОСЫРЬЯ
Сырье и классификация процессов
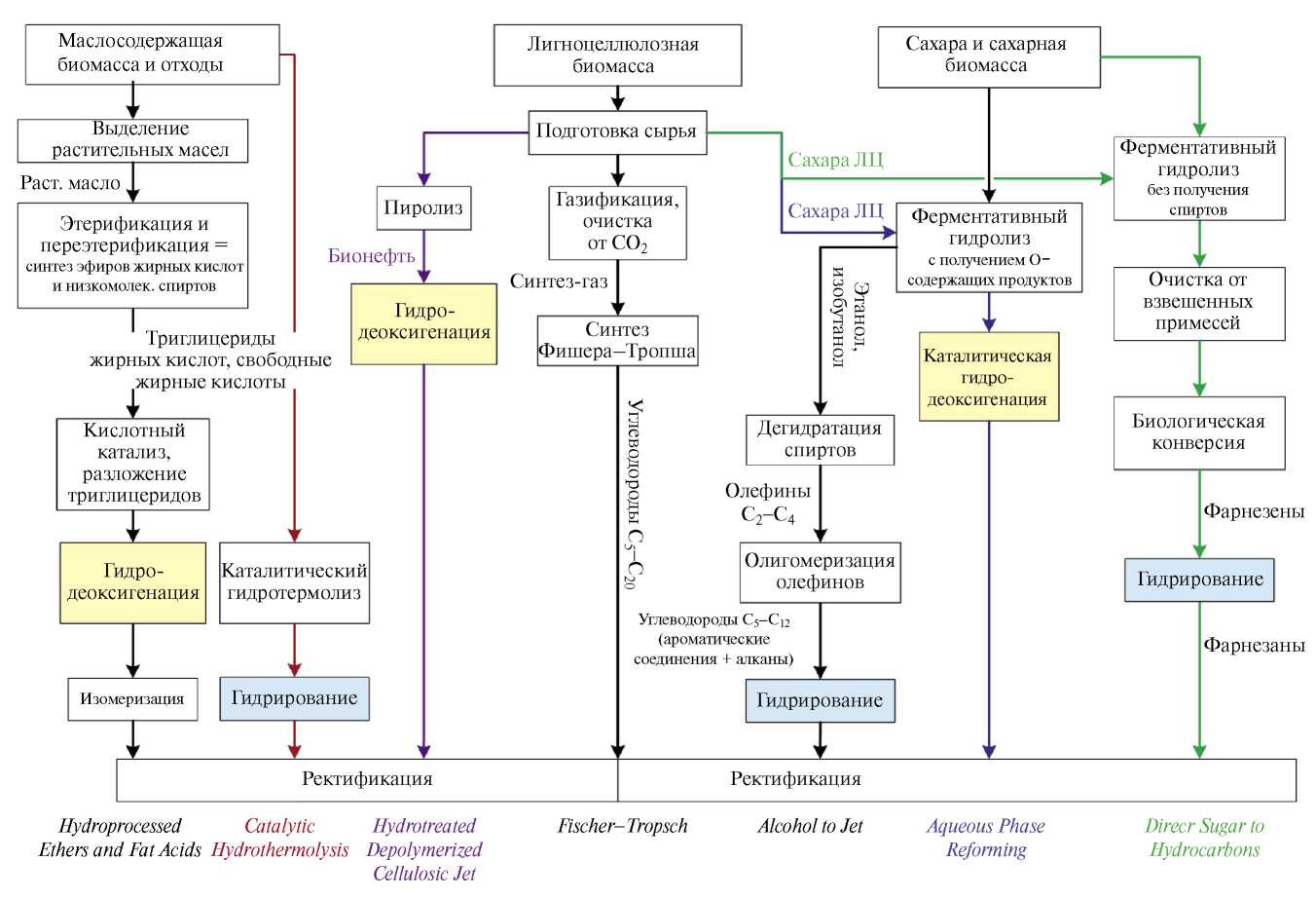
В качестве сырья для получения биотоплив, в том числе авиационных топлив, могут быть использованы растительные жиры (триглицериды жирных кислот рапсового масла, рыжикового масла, масла соевых бобов, а также растительное отработанное масло), сахара и сахарная биомасса (сахарный тростник, сахарная свекла, кукурузные злаки), лигноцеллюлозная биомасса (сельскохозяйственные отходы, отходы лесной промышленности, китайский тростник, тополь, просо) [1].
Технологии получения топлив из биосырья могут быть основаны на процессе гидрирования (гидродеоксигинации) триглицеридов жирных кислот и их эфиров – Hydroprocessed Ethers and Fat Acids (HEFA); на процессе газификации биомассы с получением синтез-газа и его дальнейшей конверсии в углеводороды по методу Фишера–Тропша (Fischer–Tropsch, FT); на процессе ферментации сахарной биомассы с получением фарнезенов с последующим их гидрированием в алканы – Direct Sugars to Hydrocarbons (DSHC); на процессе ферментации биомассы с получением спиртов и последующей их конверсией в низшие олефины и жидкие углеводороды – Alcohol to Jet (ATJ); на процессе пиролиза с получением бионефти и ее разделением методом ректификации – Hydrotreated Depolymerized Cellulosic Jet (HDCJ). Для некоторых видов сырья, например лигноцеллюлозы (ЛЦ), возможно несколько вариантов переработки с получением продуктов различного состава. Общая схема переработки биомассы различного происхождения представлена на рис. 2.
Рис. 2. Общая схема переработки биомассы различного происхождения.
Физические свойства авиатоплив
Авиационное топливо, получаемое из биосырья, по своему углеводородному составу значительно отличается от топлива, полученного из нефти. Например, авиакеросин марки Jet A-1 содержит преимущественно углеводороды С9– С14, с максимальным содержанием углеводородов С11 и С12 на уровне 25–27 мас.%. Топливная фракция, полученная при гидропереработке масла рыжика Camelina (HEFA Cam) представляет собой широкую фракцию углеводородов С8–С17, для которой характерно достаточно равномерное распределение компонентов – 7–12 мас.%; наибольшее содержание в данной фракции составляют углеводороды С16 – 15 мас.% (рис. 3) [2].
Рис. 3. Содержание углеводородов в топливе марки Jet A-1 и топливе, полученном при гидропереработке масла рыжика Camelina.
Углеводородный состав авиатоплив определяет его физические и эксплуатационные характеристики. Присутствие в топливе цикло- и изоалканов отвечает за низкотемпературные свойства топлива и его плотность, ароматических соединений – за смазывающие характеристики топлива и нормативное набухание полимерных уплотнений в топливной системе, олефиновых соединений – за термоокислительную стабильность при эксплуатации и хранении [3].
Авиационное топливо, полученное из нефти, например топливо марки Jet A-1, характеризуется наличием четырех групп углеводородов: н-алканов (28–30 мас.%), изоалканов (38– 40 мас.%), циклоалканов (около 15 мас.%) и ароматических соединений (13–15 мас.%). Авиационные топлива, полученные из биосырья, с использованием технологий синтеза Фишера–Тропша, конверсии спиртов или гидрирования триглицеридов жирных кислот и их эфиров, состоят из алканов нормального и изо-строения (10–20 и 80–90 мас.% соответственно); содержание циклоалканов и алкеновых углеводородов составляет менее 1.0 мас.%. Топливная фракция, полученная в процессе ферментации сахаров с последующим гидрированием, представляет собой фарнезан (96–98 мас.%) – изоалкан с брутто формулой C15H32, и содержит небольшие количества нафтенов (1–1.5 мас.%) и олефинов (до 0.5 мас.%). Авиатопливо, полученное пиролизом лигниноцеллюлозного сырья, не содержит в своем составе алканы, а состоит в основном из ароматических (60 мас.% ) и нафтеновых (35 мас.%) соединений; при этом содержание алкеновых углеводородов составляет около 4 мас.% [4]. Таким образом, углеводородный состав авиатоплив, полученный в процессах переработки биосырья, значительно отличается от углеводородного состава нефтяного авиакеросина, и его характеристики (плотность, зольность, температура вспышки) не могут отвечать эксплуатационным требованиям, предъявляемым к топливам, которые используют в самолетах. В связи с этим, независимо от источника биосырья и технологии его переработки, такие авиатоплива не могут применяться в турбинах самолетов без предварительного смешения (компаундирования) с авиатопливом, полученным из нефти.
Исследование влияния содержания биотоплива на относительное изменение ряда физических свойств при смешении с нефтяным авиатопливом подробно представлено в работе [5]. В качестве объектов исследования использованы авиатоплива, получаемые по технологиям синтеза Фишера–Тропша, гидродеоксигенации триглицеридов жирных кислот, переработке сахаров и спиртов. Показано, что для 100%-ного авиатоплива, полученного в синтезе Фишера–Тропша, значение высоты некоптящего пламени такое же, как и для нефтяного топлива. Но их смешение при объемном соотношении 50%/50% приводит к значительному увеличению высоты некоптящего пламени на 80%. В то же время для 100%-ного топлива, полученного в процессе гидродеоксигенации жирных кислот и их эфиров, высота некоптящего пламени почти на 95% выше, чем для топлива нефтяного происхождения; однако их смешение при том же объемном соотношении приводит к снижению показателя на 75%. Использование авиатоплива, полученного из сахаров, по данному показателю также не отличается от нефтяного топлива, но при смешении в объемном соотношении 20%/80% происходит увеличение высоты некоптящего пламени на 10%. Аналогичные исследования проведены для теплотворной способности, температуры замерзания, вязкости, плотности (рис. 4 а–г). Показано, что данные величины не являются аддитивными и для смесей различного состава требуются индивидуальные исследования свойств.
Рис. 4. Влияние содержания биотоплива на относительное изменение свойств авиационного топлива: а) теплотворной способности; б) температуры замерзания (помутнения); в) вязкости; г) плотности [5].
Сравнение ряда физических характеристик для авиатоплив различного происхождения приведено также в работах [6, 7]. Показано, что авиационное топливо, полученное при переработке масла рыжика (HEFA Cam), характеризуется по отношению к топливу марки Jet A-1 более низкой плотностью, высоким соотношением Н/C и низким содержанием ароматических соединений; при этом не уступает и даже превосходит его по температуре замерзания и низшей удельной теплоте сгорания. В свою очередь, фарнезан характеризуется узким интервалом температур выкипания фракции и высоким значением температуры вспышки (табл. 1).
Таблица 1. Сравнение свойств синтетического и нефтяного авиатоплив [7]
Свойство | Нефтян. авиатопливо | Биотопливо | ||
Jet A-1 | HEFA Cam | Фарнезан* | HEFA Jet UOP | |
Плотность при 15°С, кг/м3 | 802.3 | 759.5 | 770 | 761 |
Фракционный состав, | ||||
10%, °С | 178.5 | 164.4 | 243.5 | – |
Конец кипения, °С | 234.9 | 279 | 244 | – |
Отношение (Н/С)ат | 1.928 | 2.177 | 2.13 | – |
Содержание ароматических соединений, об. % | 19.7 | 0.3 | 0 | 0 |
Температура замерзания, °С | –55.4 | –57.2 | –40 | –57 |
Температура вспышки, °С | 50 | 43.5 | 145 | 45 |
Теплота сгорания, МДж/кг | 42.8 | 43.3 | 43.4 | 43.9 |
* Данные [5].
На авиационные топливные фракции, получаемые по определенным технологиям, имеющим свое название, разработаны и утверждены стандарты испытаний, а также их максимальное содержание в конечном авиационном топливе – стандартная спецификация для авиационного турбинного топлива, содержащего синтезированные углеводороды (стандарт ASTM D7566-20c) [8, 9]. Так, например, технологию на основе синтеза Фишера–Тропша используют для получения авиатоплива в процессах FT, FT-SKA (Synthesized Kerosene with Aromatics). Согласно стандарту ASTM D7566-20c, для его получения возможно использование в качестве сырья угля, природного газа и биомассы. Топливная фракция, полученная методом Фишера–Тропша из угля, успешно используется в качестве компонента авиатоплива (50%/50% по объему) с 1999 г., а с 2010 г. компанией Sasol (Катар) – в чистом виде [10, 11]. Топливная фракция, полученная из природного газа по методу Фишера–Тропша, используется в качестве компонента авиатоплива с 2012 г. компанией Shell (Великобритания)7 [12]. Максимальное содержание топливной фракции, полученной из биомассы по методу Фишера–Тропша, составляет 50 об. %. Такое же содержание допускается для топлив, полученных по технологиям при гидропереработке масел растительного происхождения, животных жиров, повторно используемых масел (HEFA), при переработке биомассы через синтез спиртов (ATJ-SPK) и триглицеридов жирных кислот и их эфиров, выделенных из масла соевых бобов, ятрофы, рыжика, тунга методом каталитического термолиза (CHJ). До 10 об.% в товарном авиационном топливе допускаются топливные фракции, полученные по технологиям при переработке сахарной биомассы (SIP) и при гидропереработке водорослей (HC-HEFA-SPK). Минимальное количество для авиационных топлив 5 об.% допускается содержание топливных фракций, полученных в процессах, совмещенных с гидропроцессами на нефтеперерабатывающем заводе – при гидропереработке жиров, масел (Co-HEFA) и по методу Фишера–Тропша (Co-FT)8 [8].
Реализация технологий в промышленности
В настоящее время технологии переработки масложирового сырья различного происхождения (HEFA) являются наиболее продвинутыми и характеризуются уровнем развития технологии TRL 9 (Technology Readiness Level) [13]. Это связано с тем, что для его переработки не требуется строительство новых мощностей. Их переработку осуществляют на нефтеперерабатывающих заводах с использованием существующих установок гидрирования и изомеризации топливных фракций. Процесс гидродеоксигенации проводят с использованием никель(кобальт)молибденовых катализаторов (NiMo/Al2O3, CoMo/Al2O3), процесс изомеризации – с применением силикоалюмофосфатных или цеолитных катализаторов, промотированных платиной (Pt–SAPO-11/Al2O3, Pt–ZSM-22/Al2O3, Pt–ZSM-23/Al2O3, Pt/ZSM-12, Pt/MgAPSO-31). Теоретические основы процесса и обзор современных катализаторов представлены в работах [14, 15].
Для получения биотоплив в промышленности наиболее распространены технологии Ecofining™ и UOP Renewable Jet Process™ компании Honeywell UOP (США), а также технология NexBTL компании Neste (Финляндия). Технологии компании UOP реализованы на нефтеперерабатывающих заводах компаний Eni (Италия), Altair Fuels (США), Petrixo (ОАЭ), SG Preston (США), Total (Франция) и Petromina (Индонезия) и позволяют получать как биодизель, так и авиационное топливо, в то время как технология компании Neste ориентирована на получение только биодизеля 9 10 11 . Мощность заводов HEFA-jet составляет от 105 до 360 тыс. т/год [16]. Следует отметить, что разработки технологии получения биотоплив из отработанного кулинарного масла активно ведет компания Sinopec (Китай) [17, 18]. В аппаратурном оформлении технологии Ecofining™ и UOP Renewable Jet Process™ не отличаются: реактор изомеризации для первой технологии используется как реактор гидрокрекинга и изомеризации для второй (см. рис. 5).
Рис. 5. Схемы технологий Ecofining™ и UOP Renewable Jet Process™.
В ближайшее время планируется реализация нескольких проектов на основе HEFA-jet. Например, энергетическая компания OMV Petrom (Румыния) планирует на территории нефтеперерабатывающего завода Petrobrazi построить технологию переработки рафинированного растительного масла в авиатопливо мощностью 250 тыс. т/год и два завода по производству „зеленого“ водорода суммарной мощностью 8 тыс. т/год (55 МВт) [19]. Кроме того, они планируют увеличить мощность производства биотоплив из отработанного кулинарного масла на нефтеперерабатывающем заводе Швехат (Австрия) до 700 тыс. т/год12. Топливо, получаемое при переработке растительных масел, животных жиров и отработанного кулинарного масла (HEFA) сертифицировано для применения в 2011 г. [8].
Как одну из разновидностей процесса переработки триглицеридов жирных кислот и их эфиров рассматривают процессы их совместной переработки со средними дистиллятами, полученными из нефтяного сырья, и процесс каталитического гидротермолиза. Такой подход позволяет использовать существующие мощности по гидрооблагораживанию и гидрокрекингу и соответственно снизить удельные капитальные затраты. Топливо, полученное при совместной переработке (Co-HEFA) сертифицировано и внесено как поправка в спецификацию на топливо ASTM D1655-20b [20].
Технология каталитического гидротермолиза Biofuels Iso-Conversion™ (BIC) разработана совместно ассоциацией прикладных исследований ARA (Applied Research Associated), компаниями Go Blue Sun (США) и Chevron Lummus Global (США). Она позволяет осуществлять конверсию растительного масла в присутствии воды в свехкритических условиях (200–250 атм, 500–600°С) при времени пребывания сырья в реакторе менее двух минут [15]. Использование воды в качестве реагента в сравнении с традиционным процессом гидродеоксигенации триглицеридов жирных кислот позволяет снизить потребление водорода на 25% и, соответственно, снизить выбросы углекислого газа, поскольку водород для нужд нефтеперерабатывающего завода получают методом паровой конверсии метана [21]. Упрощенная схема технологии BIC представлена на рис. 6.
Рис. 6. Схема каталитического термолиза растительного масла по технологии Biofuels Iso-Conversion.
В 2014 г. по технологии Biofuels Iso-Conversion была запущена в эксплуатацию демонстрационная установка получения биотоплив мощностью 100 бар/сут (3.7–4.2 тыс. т/год) в Сент-Джозофе (штат Миссури, США)13. Топливо, полученное в процессе каталитического гидротермолиза биомассы (CHJ) сертифицировано в 2020 г. [8].
Высокой степенью уровня готовности технологии TRL 6–8 характеризуется технология получения авиационных топлив из древесной биомассы через стадии получения синтез-газа и его конверсии в синтетические жидкие углеводороды по методу Фишера–Тропша [13]. При этом существуют определенные трудности реализации процесса, связанные с технологией конверсии биомассы в синтез-газ, выбор которой определяет и состав газа, состав побочных продуктов и энергетические затраты. Особенности применяемых для газификации биомассы реакторов, оценка влияния технологических параметров на процесс газификации и способы очистки синтез-газа от примесей подробно описаны в отчетах [22, 23].
Испытания технологии получения биодизеля из отходов лесообрабатывающей промышленности на уровне демонстрационной установки в 2009–2010 гг. проведены компанией NSE Biofuels (совместное предприятие компаний Neste Oil и Stora Enso) на заводе Stora Enso в Варкаусе (Финляндия). Газификатор мощностью 12 МВт позволил получать 656 т/год продукта. NSE Biofuels в партнерстве с Foster Wheeler и VTT планировала по данной технологии построить завод проектной мощностью 100 тыс. т/год и потенциальной датой запуска в эксплуатацию в 2016 г. Однако в августе 2012 г. Neste Oil и Stora Enso объявили, что планы по реализации завода приостановлены14.
Пилотная установка Bioliq суммарной мощностью по топливам 608 т/год запущена в эксплуатацию в 2015 г. в Технологическом университете Карлсруэ (Karlsruhe Institute of Technology, KIT) (рис. 7). Особенность процесса – двухступенчатая газификация биомассы (сухой древесной щепы и отходов лесного хозяйства) в реакторе Carbo-V (Air Liquid, Франция) в сочетании с реактором паровой конверсии СО для снижения концентрации СО2 в потоке15.
Рис. 7. Схема пилотной установки Bioliq на основе технологии Carbo-V для газификации биомассы.
В Великобритании при участии компании British Airlines в 2012 г. был реализован проект GreenSky мощностью 500–600 тыс. т/год по сырью с получением 50 тыс. т/год авиатоплива, 50 тыс. т/год биодизеля и бионафты. В рамках проекта получение топлив осуществляли через стадии плазменной газификации биомассы по технологии компании Solena Group (США) с получением синтез-газа и конверсии синтез-газа в жидкие углеводороды по методу Фишера– Тропша в микроканальных реакторах компании Oxford Catalysts Group, ныне Velosys (США). Но в настоящее время технологическая линия остановлена [11].
Еще несколько проектов реализовано при государственной поддержке в Европе и США для переработки отходов лесообрабатывающей промышленности и торрефицированной биомассы [24]. Прежде всего это проект BioTfuels мощностью 200 тыс. т/год авиа- и дизельного топлива во Франции. Он предполагает для получения синтез-газа газификацию биомассы по технологии PRENFLO PDQ™ компании Thyssenkrupp (ФРГ)16 (рис. 8) [25].
Рис. 8. Схема конверсии биомассы в авиационное топливо по технологии BioTfuels.
Вторым по значимости можно выделить проект компании Fulcrum Bioenergy (США) – завод Sierra BioFuels (штат Невада, США) по переработке бытовых отходов мощностью по сырью 175–200 тыс. т/год (30–32 тыс. т/год по топливу) [26].
Третьим можно выделить совместный проект компаний Velosys (Великобритания) и Red Rock (Великобритания) – создание демонстрационного завода для переработки отходов лесного хозяйства мощностью 140 тыс. т/год по сырью (суммарно 30–32 тыс. т/год по топливам) в Лейквилле (штат Орегон, США) [27]. Газификацию сырья осуществляют по технологиям TarFreeGas и PMFreeGas компании Frontline (Кипр) [28]. При этом компания Velosys активно анонсирует проект по переработке бытовых отходов в авиационное топливо – Altalto в Иммингеме (Великобритания) мощностью 500 тыс. т/год по сырью (около 45–47 тыс. т/год по толиву), и проект по переработке отходов лесного хозяйства (древесная щепа, порубочные остатки) – Bayou Fuels в Натчез (штат Миссисипи, США)1718. Топливо, получаемое из биомассы по методу Фишера–Тропша (FT) сертифицировано для применения в 2009 г., а топливо, полученное в сочетании с процессом алкилирования легкой ароматики (FT-SKA) в 2015 г. [8].
Высокой степенью технологической зрелости на уровне TRL 6–7 характеризуются технологии переработки сахаров и сахарной биомассы на основе процессов Direct Sugars to Hydrocarbons и Aqua Phase Reforming.
Процесс DSHC-конверсии сахаров направлен на получение алканов в процессе анаэробной ферментации сахаров без получения спиртов в качестве промежуточного продукта. Технология Biofene™, разработанная компаниями Amyris и Total для получения изопреноида фарнезенов, использует в качестве сырья сахарный тростник. Фарнезен на втором этапе процесса гидрируют с получением фарнезанов – компонента авиационного топлива. Промышленное производство фарнезенов мощностью 40 тыс. т/год реализовано в 2013 г. в г. Бротас (штат Сан-Паулу, Бразилия) [29]. Главным элементом технологии Biofene™ является штамм, который подходит для микробной ферментации и может расщеплять как шестиуглеродные (глюкозу, галактозу и маннозу), так и пятиуглеродные сахара (ксилозу и арабинозу). В технологии Biofene™ использованы не содержащие ГМО штаммы S. cerevisiae компании Microbiogen (Австралия) (рис. 9).
Рис. 9. Схема технологии получения авиационного топлива из сахарного тростника (BiofeneТМ).
Процесс Aqua Phase Reforming направлен на конверсию сахаров, растворенных в лигноцеллюлозном сырье, в процессе ферментативного гидролиза с получением водорода и кислородсодержащих продуктов – воды, спиртов, кетонов, кислот, гетероциклических соединений (в том числе фурфурола), которые подвергают каталитической гидродеоксигенации с получением углеводородов. Уровень развития технологии оценивается как TRL 6. Компания Virent (США) является единственным разработчиком технологии BioForming™ на основе этого процесса, и в 2013 г. она реализовала технологию в масштабе демонстрационной установки мощностью около 12 тыс. т/год суммарно по авиа- и дизельному топливу (рис. 10) [30]. Реакторный блок состоит из двух последовательно соединенных реакторов, в которых послойно загружено два катализатора: в первый реактор – катализатор гидрирования Ru/C и акватермолиза Pt–Re/C, во второй реактор – катализатор изомеризации Zr(WO4)2 и синтеза углеводородов цеолит ZSM-5. Согласно материальному балансу, из 100% перерабатываемого сырья (сахароза + ксилоза) может быть получено 25% СО2, 26% газов С1–С4, 43% фракции С5–С9, 5% фракции углеводородов С10+ [30]. Топливо, получаемое из ферментированных сахаров (SIP), сертифицировано для применения в 2014 г. [8].
Рис. 10. Схема конверсии биомассы в авиационное топливо по технологии BioForming компании Virent.
На том же технологическом уровне TRL 6 находится процесс получения бионефти (HDCJ – Hydrotreated Depolymerized Cellulosic Jet), для которого существуют два варианта переработки. При конверсии влажной лигноцеллюлозной биомассы получают бионефть с низким содержанием кислородсодержащих соединений. При пиролизе высушенной лигноцеллюлозной биомассы получают бионефть с высоким содержанием кислорода. Для обоих вариантов конверсия биомассы протекает в условиях гидротермального катализа и бионефть направляют на стадию гидрооблагораживания. Условия пиролиза биомассы и особенности аппаратурного оформления различных компаний подробно рассмотрены в обзоре [31].
Лидером в разработке и реализации процесса HDCJ является компания Licella (Австралия), которая построила и эксплуатирует с 2008 г. одну пилотную и с 2011–2013 гг. две демонстрационные установки в Сиднее (Австралия). При переработке 50 тыс. т/год сухой биомассы по технологии компании Licella может быть получено около 15–16 тыс. т/год бионефти. В процессе применяют реакторы оригинальной конструкции Cat-HTR, которые можно использовать не только для переработки лигноцеллюлозных отходов, биомассы, но и для переработки пластиковых отходов19. Топливо, получаемое из лигноцеллюлозной биомассы (HDCJ), до настоящего времени не сертифицировано для применения.
Уровень развития процесса синтеза авиационных топлив из биомассы Alcohol-to-Jet (ATJ) в настоящее время оценивается как TRL 4–6, поскольку процесс реализован только в пилотном и демонстрационном масштабе на установках мощностью по продукту до 1 т/сут. Процесс включает в себя четыре основные стадии – синтез спиртов (этанола и изобутанола), конверсию спиртов в низшие олефины (этилен и бутены), олигомеризацию низших олефинов с получением жидких углеводородов и гидрооблагораживание жидкого продукта [32, 33].
Получение спиртов из биомассы возможно различными методами.
Этанол может быть получен в процессе ферментации сахарной биомассы (сахарный тростник, свекла), гидролизованного крахмала (кукуруза, пшеница), гидролизованных полисахаридов лигноцеллюлозной биомассы или древесины (рис. 11) [34].
Рис. 11. Синтез этанола, изопропанола и бутанолов из биомассы при ферментативном брожении.
Синтез изо- и н-бутанола из лигноцеллюлозного биосырья основан на процессе ферментации полисахаридов различными видами штаммов бактерий. При использовании штамма бактерий Clostridium аcetobutylicum может быть получена смесь ацетон/бутанол/этанол (АБЭ) с массовым соотношением компонентов 3/6/1 [35]. Для получения смеси изопропанол/н-бутанол/этанол (ИБЭ) с соотношением компонентов 2/7.9/0.1 процесс ферментации проводят с использованием штамма бактерий вида Clostridium beijerinckii [36]. Изобутанол может быть получен с применением модифицированного штамма бактерий E. coli в анаэробных условиях [37]. Топливо, получаемое из спиртов (этанол, изобутанол), полученных в процессе ферментации сахаров (ATJ-SPK), сертифицировано для применения в 2016 г. [8]. Авиационное топливо, полученное из спиртов С2–С5 при брожении биомассы с высоким содержанием ароматических соединений (ATJ-SPA), до настоящего времени не сертифицировано.
Развитием технологии получения этанола из лигноцеллюлозного сырья и газов металлургических заводов занимаются компании Gevo (США) и Lanza Tech (США). По технологии Lanza Tech для переработки отходящих газов металлургического завода в 2018 г. запущен первый завод в Китае мощностью около 100 тыс. т/год по СО2 (около 60 тыс. т/год этанола). Там же в 2021–2022 гг. запущены в эксплуатацию еще два завода. Получаемый по технологии CarbonSmart™ этанол используют для получения полиэтилентерефталата, полиэтилена, н-октанола, моноэтиленгликоля.
Развитием технологии переработки этанола в авиационное топливо занимаются компании Gevo (США) и UOP (США). Технология Ethanol-to-JetTM компании UOP основана на реакции дегидратации этанола в этилен, олигомеризации этилена с образованием высших олефинов и их гидрировании. К сожалению, данная разработка находится на уровне концептуальных исследований, и информации о ее реализации со стороны UOP нет. Самым известным проектом конверсии этанола в авиатопливо является проект строительства завода Net-Zero 1 (NZ1) в Южной Дакоте (США) по лицензии компании Gevo. Мощность завода составит 165 тыс. т/год по топливу, кроме того, завод будет производить около 200 тыс. т пищевых продуктов и кукурузного масла20.
Таким образом, исходя из мощности установок получения биотоплив из биомассы, средний расходный коэффициент по сырью для технологий составляет от 3.3 до 5.4 т/т продукта. Все технологии конверсии биосырья в авиационные топлива разработаны в условиях сотрудничества больших частных компаний и активной поддержке государства, при этом от стадии анонсирования до стадии реализации проекта проходит от 10 до 15 лет.
POWER-TO-LIQUID ТЕХНОЛОГИИ
Технологии Power-to-Liquid (PtL) основаны на синтезе авиационных топлив из СО2 и „зеленого“ водорода, полученного с применением возобновляемых источников энергии: ветра, солнца. Технологии PtL могут быть разделены на две группы: модифицированный синтез Фишера–Тропша и получение топлив через метанол и олигомеризацию низших олефинов.
Источником СО2 является воздух. Технология получения СО2 из воздуха (Direct Air Capture) разработана компанией Carbon Engineering (Канада)21. Технология улавливания СО2 из воздуха включает в себя три основные стадии: улавливание СО2 с помощью абсорбента, регенерацию абсорбента, прокалку осадка и высвобождение СО2. На первой стадии вентилятор втягивает воздух в воздушный контактор, сконструированный по образцу градирни. Воздух проходит через тонкие пластины, по которым стекает абсорбент – водный раствор гидроксида калия. В результате химического взаимодействия СО2 и КОН образуется карбонат калия. Далее насыщенный раствор абсорбента К2СО3 подают в реактор-гранулятор; туда же подают насыщенный раствор гидроксида кальция. В результате взаимодействия происходит регенерация абсорбента и образование осадка в виде карбоната кальция. Регенерированный абсорбент в виде КОН направляют на стадию улавливания СО2 в воздушном контакторе. Карбонат кальция представляет собой гранулы, которые направляют на прокалку, чтобы высвободить СО2. Образующийся при этом в системе оксид кальция смешивают с водой в известь-гасителе и подают обратно в реактор-гранулятор (рис. 12).
Рис. 12. Технология улавливания СО2 из воздуха, Carbon Engineering.
Технология впервые реализована в Хеллишейди (Исландия) на промышленном объекте Orca для номинальной мощности до 4000 т CO2/год (DAC + STORAGE). Уловленный CO2 закачивают под землю по технологии хранения Carbfix компании Climeworks (Швейцария), где он должен в течение продолжительного времени минерализации перейти в горную породу. Аналогичный проект, но мощностью 36 000 т CO2/год также реализован в Хеллишейди (Исландия), на промышленном объекте Mammoth, где функционирует 12 модульных установок22. Оба проекта удачно реализованы в Исландии благодаря возможности использования бесплатной геотермальной энергии и природным подземным хранилищам Хеллишейди.
Второй проект по улавливанию СО2 – AIR TO FUELS™ PLANTS, будет построен в США (Пермский бассейн) при поддержке United Airlines. Он включает строительство двух технологических линий, каждая мощностью 0.5 млн т/год по СО223. Проект DAC 1 основан на применении технологий улавливания СО2 как с помощью твердых адсорбентов – фильтров СО2 компании Climeworks, или химических адсорбентов на основе аминов компании Global Thermostat, так и жидкого абсорбента, например гидроксида калия – Carbon Engineering.
Выделенный из воздуха СО2 может быть переработан по двум маршрутам.
Первый путь, так называемый „модифицированный“ синтез Фишера–Тропша, предполагает конверсию СО2 на бифункциональных Fe–Co-катализаторах через стадию получения СО. В этом случае может быть получен тот же продукт, что и при переработке синтез-газа, но его выход в расчете на перерабатываемый объем газа будет ниже. Подробно физико-химические аспекты для технологии синтеза Фишера–Тропша из СО2 представлены в обзорах [38].
Второй путь переработки СО2 в жидкие углеводороды, так называемый метанольный, предполагает на первой стадии конверсию СО2 в метанол с использованием традиционных Cu–Zn-содержащих катализаторов. Далее дегидратацию метанола в низшие олефины (этилен, пропилен, бутены) и олигомеризацию низших олефинов. С технической точки зрения процесс конверсии СО2 в SAF по метанольному пути близок к технологиям конверсии биомассы Alcohol-to-Jet.
Лидирующими компаниями в области развития данного направления являются компании Haldor Topsoe (Дания), Exxon Mobil (США) и Honeywell UOP (США).
Разработка компании Exxon Mobil включает стадии конверсии СО2 в метанол, который далее перерабатывают в углеводороды по двум независимым цепочкам. Первая цепочка включает в себя стадии конверсии метанола в олефины на силикоалюмофосфатных катализаторах (МТО-процесс), олигомеризации олефинов, гидрирования/изомеризации жидких углеводородов. Вторая технологическая цепочка включает в себя стадии конверсии метанола в диметиловый эфир на цеолитном катализаторе, конверсию ДМЭ в углеводороды и ароматические соединения. На заключительном этапе продукты двух цепочек смешивают в заданном соотношении [39].
Разработка компании Honeywell UOP для получения SAF–технология Ecofining™, предполагает синтез экологически чистого метанола (eMethanol) из СО2, получаемого в результате брожения биомассы, с его последующей конверсией метанола в углеводороды различного состава (e-fuels: eSAF, eGasoline, eDisel). Компания HIF Global (Highly Innovative Fuels) планирует строительство объекта по технологии Ecofining™ для переработки 2 млн т CO2 с получение SAF в объеме 11 000 бар/день24.
В открытой литературе наиболее подробно описана разработка компании Haldor Topsoe. Она предполагает получение низкоуглеродного авиационного топлива из оксигенатов (метанол, диметиловый эфир, их смесь) и включает в себя стадии конверсии оксигенатов в низшие олефины, олигомеризации и гидрирования олефинов без стадии промежуточного выделения продуктов. Технология получила название „Hydro-Oli-process“. Сырье для синтеза оксигенатов может быть получено в процессах газификации, пиролиза, иметь биологическое происхождение, или может быть получено в реакции гидрирования СО2 с использованием возобновляемых источников энергии (ветра, солнца) для получения водорода. Конверсию оксигенатов в низшие олефины осуществляют с применением цеолитов структуры типа MFI (ZSM-5), MEL (ZSM-11), TON (ZSM-22), MTT (ZSM-23), MRE (ZSM-48) модифицированных фосфором в количестве 0.5–15.0 мас.%. Наиболее предпочтительным является катализатор, модифицированный кальцием или магнием в количестве 2, 4 и 6 мас.%. Конверсию низших олефинов в жидкие углеводороды методом олигомеризации с одновременным гидрированием проводят в одном реакторе при давлении 20–40 атм, температуре 100–250°С. В качестве активного металла гидрирования возможно применение Pd, Rh, Ru, Pt, Co, Mo, Ni или W, нанесенного на цеолит структуры MFI, MEL, TON, MTT. Предпочтительно использовать катализатор NiW/FAU или NiW/MTT [40].
Похожие катализаторы предлагается использовать и в патенте UOP [41]. Согласно разработке, процесс проводят в несколько стадий: на первой – олигомеризацию этилена и пропилена, на второй – олигомеризацию олефинов С4–С8, на третьей – гидрирование олефинов С9+, на последней – разделение продуктовой смеси с получением керосиновой фракции. Первую стадию олигомеризации проводят при температуре 150–260°С, нагрузке по сырью 0.5–10 кг/кг(кат) ч и давлении 3.5–8.4 МПа. Для олигомеризации этилена и пропилена используют цеолитные катализаторы на основе цеолитов с каналами, образованными десятичленными кольцами – TON (ZSM-22), MTT (ZSM-23), MFI (ZSM-5), MEL (ZSM-11). В качестве связующего в катализаторах используют монтмориллонит или псевдобемит (бёмит, оксид-гидрооксид, байерит) алюминия промышленных марок VERSAL (UOP), CATAPAL (Sasol North America Alumina Product Group), а сам катализатор промотируют фосфором. Реакцию олигомеризации олефинов С4–С8 осуществляют при температуре 160–190°С и давлении 3.5–6.9 МПа. Поток олефинов С4–С8 – олефины, которые образовались на первой стадии, и олефины, которые возвращают в реактор после стадии разделения в виде рецикла. Для этой стадии применяют аморфные алюмосиликаты (75–99%, Si/Al = 2.6) в смеси с оксидом алюминия (10–20 мас.%), промотированные металлами VIII группы и VI B – Ni (0.5–5.0 мас. %), W (до 12 мас. %). После двух стадий олигомеризации из продуктового потока выделяют алканы С2–С4, олефины С4–С8 и олефины С9+. Тяжелую фракцию олефинов С9+ направляют на гидрирование при температуре 125–204°С, давлении 2.8–6.9 МПа и избытке водорода от 1.5 до 5.0. В качестве катализатора гидрирования возможно использование как Pt/Al2O3 с содержанием активного металла 0.5–0.9 мас. %, так и стандартного Ni/Al2O3-катализатора.
ЭКОЛОГИЧЕСКИЕ И ЭКОНОМИЧЕСКИЕ АСПЕКТЫ
Экологические аспекты
Для нефтяного авиатоплива выбросы СО2 составляют 90–110 г CO2-экв/МДж получаемого топлива. Оценка существующих технологий производства биотоплив показывает, что выбросы CO2 при их производстве варьируются в зависимости от сырья и составляют в синтезе Фишера–Тропша 3.6–22 г(CO2-экв)/МДж, в технологии HEFA – 16.5–47 г(CO2-экв)/МДж, в технологии DSCH – 15–80 г(CO2-экв)/МДж, ATJ –1.6–89.8 г(CO2-экв)/МДж. [42, 43, 44].
Экономические аспекты
Степень переработки биосырья и энергии в низкоуглеродные топлива относительно низкая. В зависимости от типа биосырья из 1 кг биомассы можно получить 0.1–0.2 кг авиационного топлива; в технологиях Power-to-Liquid требуется затратить 42 кВт энергии для производства 1 кг топлива, энергоемкость которого составляет 12 кВт ч [45]. Стоимость низкоуглеродных авиационных топлив оценивается по-разному: для технологий получения Biofuels на уровне 1–2 долл. США/л, для технологий получения E-fuels – 2–3 долл. США/л [45, 46].
Для получения топлив из биосырья проведены технико-экономические исследования в ряде работ, которые удачно обобщены в обзоре [47]. В работе показано, что с точки зрения операционных затрат при сравнении технологий получения топлив по методу Фишера–Тропша и через спирты значительный вклад вносит стоимость сырья и ферментов. С точки зрения капитальных затрат вклад для обоих вариантов переработки вносят стадии конверсии биосырья, для переработки биомассы через спирты – дополнительно вносит вклад подготовка сырья (рис. 13). Авторами [47] отмечено, что для получения топлив из жиросодержащей биомассы по технологии гидродеоксигенации (HEFA) основной вклад капитальных затрат (50%) приходится на стадию получения водорода и 40% – на стадию конверсии биомассы.
Рис. 13. Операционные (а) и капитальные (б) затраты для технологий получения топлив из биосырья [47].
Для технологий получения авиационных топлив с использованием электрической энергии технико-экономические расчеты проведены в работе [48]. При этом рассмотрены различные варианты как самого электролизера для получения водорода (ТОТЭ – твердооксидные топливные элементы и электролиз с использованием ПОМ – протонобменных мембран), так и источники электроэнергии (энергия атомной электростанции и возобновляемых источников). Основой для выбора мощности производства низкоуглеродных авиатоплив является проект DAC-1. Авторы [48] показали, что при переработке 1 млн т СО2 требуется 93 тыс. т водорода; при этом будет получено 126 тыс. т авиационного топлива. Себестоимость топлива на основе биосырья по технологии HEFA оценивается в интервале 220–320 дол. США/бар. (1.4–2.0 долл. США/л), по технологии ATJ – 280–920 долл.США/бар. (1.8–5.8 долл. США/л), в то время как стоимость авиатоплива нефтяного происхождения составляет около 180 дол. США/бар. (1.1 долл. США/л) (рис. 14).
Рис. 14. Стоимость авиатоплива, получаемого из различного сырья и с использованием различных источников энергии [48].
Очевидно, что для технологий Power-to-Liquid основной вклад вносит энергозатраты и стоимость улавливания СО2 из воздуха. Немаловажным аспектом для реализации технологий Power-to-Liquid является вопрос масштабируемости процесса выделения СО2 из воздуха на большие мощности.
ЗАКЛЮЧЕНИЕ
Проведено обобщение информации о существующих и реализованных технологиях получения экологически безопасного авиационного топлива из биосырья и СО2.
Представлены основные маршруты переработки биосырья различного происхождения. Показано, что углеводородный состав био-авиационных топлив значительно отличается от состава нефтяного авиатоплива, что влияет на эксплуатационные характеристики. Представлены технологии переработки биосырья в авиатоплива, отмечены сложности для реализации в крупных масштабах. Показано, что наиболее высоким уровнем развития характеризуются технологии переработки триглицеридов жирных кислот и их эфиров с использованием имеющейся на нефтеперерабывающих заводах инфраструктуры – установок получения водорода и реакторов гидрогенизации.
Представлены ключевые особенности схемных решений для переработки СО2 в авиационные топлива. Показано, что ключевой и наиболее энергозатратной является стадия выделения СО2 из воздуха. Второй по значимости является стадия получения водорода электролизом воды с использованием возобновляемых источников энергии. Показано, что реализация проектов получения авиационных топлив с использованием биосырья и возобновляемых источников энергии осуществляется в условиях сотрудничества больших частных компаний и при финансовой поддержке государства.
Приведены сведения об экологических и экономических аспектах технологий. Показано, что для ряда технологий получения авиатоплив из биосырья (DSCH, ATJ) выбросы СО2 близки к технологии получения нефтяного авиатоплива и достигают 80–90 г(CO2-экв)/МДж. При этом для биотехнологий основные капитальные затраты связаны с первой стадией конверсии биосырья, а для технологий получения авиатоплив из СО2 – с получением водорода.
ФИНАНСИРОВАНИЕ РАБОТЫ
Работа выполнена в рамках гранта РНФ № 24-13-00242.
КОНФЛИКТ ИНТЕРЕСОВ
А.Л. Максимов является главным редактором журнала „Нефтехимия“, остальные авторы заявляют об отсутствии конфликта интересов, требующего раскрытия в данной статье.
1 [EU lawmakers stop controversial biofuels from fuelling planes // Available from: https://www.transportenvironment.org/articles/eu-lawmakers-stop-controversial-biofuels-from-fuelling-planes]
2 [Environmental Protection Agency. Renewable Fuel Standard Program // Available from: https://www.epa.gov/renewable-fuel-standard-program/overview-renewable-fuel-standard]
3 [European Commission. Renewable energy directive // Available from: https://energy.ec.europa.eu/topics/renewable-energy/renewable-energy-directive-targets-and-rules/renewable-energy-directive_en]
4 [DAILY UPDATES. National Policy on Biofuels // Available from: https://www.drishtiias.com/daily-updates/daily-news-analysis/national-policy-on-biofuels#:~:text=The National Policy on Biofuels%2C 2018%2C allows production of ethanol, the National Biofuel Coordination Committee]
5 [Правительство Российской Федерации. Стратегия социально-экономического развития РФ с низким уровнем выбросов парниковых газов до 2050 г. C. 35]
6 [CCUS in the transition to net-zero emissions // Available from: https://www.iea.org/reports/ccus-in-clean-energy-transitions/ccus-in-the-transition-to-net-zero-emissions#abstract]
7 [Shell. Sustainable Aviation Fuel // Available from: https://www.shell.com/business-customers/aviation/the-future-of-energy/sustainable-aviation-fuel.html#iframe=L2wvODc3OTYyLzIwMjMtMDUtMjIvNHdiNjh2]
8 [International Civil Aviation Organization. Conversion processes // Available from: https://www.icao.int/environmental-protection/GFAAF/Pages/Conversion-processes.aspx]
9 [Neste MY SAF – an easy leap towards sustainable aviation // Available from: https://www.neste.com/products-and-innovation/sustainable-aviation/sustainable-aviation-fuel#saf-availability]
10 [Ecofining™, a proprietary biofuel technology // Available from: https://www.eni.com/en-IT/actions/energy-transition-technologies/biofuels/biomass-ecofining.html]
11 [Total To Use Honeywell UOP Technology To Produce Renewable Jet Fuel And Diesel At Its Zero-Crude Platform In France // Available from: https://www.nsenergybusiness.com/company-news/total-to-use-honeywell-uop-technology-to-produce-renewable-jet-fuel-and-diesel-at-its-zero-crude-platform-in-france/]
12 [OMV. Sustainable Aviation Fuel – where will the journey take us? // Available from: https://www.omv.com/en/blog/sustainable-aviation-fuels-where-will-the-journey-take-us]
13 [Blue Sun Energy, ARA Inc. and Chevron Lummus Global Partner in Successful Biofuels ISOCONVERSION Demonstration // Available from: https://fuelsmarketnews.com/blue-sun-energy-ara-inc-chevron-lummus-global-partner-successful-biofuels-isoconversion-demonstration/]
14 [Neste Oil and Stora Enso cancel planned biomass-to-liquids plant, to continue cooperation on other bio products // Available from: https://www.greencarcongress.com/2012/08/neste-20120817.html]
15 [FT-Liquids & Biomass to Liquids (BtL) // Available from: https://etipbioenergy.eu/?option=com_content&view=article&id=277]
16 [BioTfueL: The biofuel of the future is made from waste // Available from: https://www.thyssenkrupp.com/en/stories/sustainability-and-climate-protection/biotfuel-the-biofuel-of-the-future-is-made-from-waste]
17 [Sustainable Aviation Fuel is critical to achieving net zero carbon aviation // Available from: https://velocys.com/projects/]
18 [The Bayou Fuels biorefinery is planned to be built at Natchez, Mississippi, USA // Available from: https:// https://www.bayoufuels.com/natchez/]
19 [Licella. Technology // Available from: https://www.licella.com/technology/facilities/]
20 [Gevo’s Proposed SAF Facility Dubbed ‘Largest Economic Investment’ Ever in South Dakota // Available from: https://naturalgasintel.com/news/gevos-proposed-saf-facility-dubbed-largest-economic-investment-ever-in-south-dakota/]
21 [Developing pathways to large scale Direct Air Capture // Available from: https://carbonengineering.com/direct-air-capture-and-storage/]
22 [Сурабекянц С. В Исландии запущено крупнейшее в мире предприятие по прямому удалению углекислого газа из атмосферы // https://3dnews.ru/1104513/v-islandii-nachal-rabotu-krupneyshiy-v-mire-zavod-po-udaleniyu-uglekislogo-gaza-iz-atmosferi]
23 [The world’s first million-tonne Direct Air Capture plant // Available from: https://www.iea.org/reports/ccus-around-the-world-in-2021/dac-1]
24 [Honeywell UOP eFining™ Technology: The Future of Sustainable Aviation Fuel // Available from: https://theogm.com/2023/05/11/honeywell-uop-efining-technology-the-future-of-sustainable-aviation-fuel/]
About the authors
Мария Владимировна Магомедова
Институт нефтехимического синтеза им. А.В. Топчиева; Институт тонких химических технологий им. М.В. Ломоносова (РТУ МИРЭА)
Author for correspondence.
Email: podlesnaya@ips.ac.ru
ORCID iD: 0000-0003-1008-1580
к.т.н.
Russian Federation, Москва, 119991; Москва, 119454Екатерина Геннадьевна Галанова
Институт нефтехимического синтеза им. А.В. Топчиева
Email: podlesnaya@ips.ac.ru
ORCID iD: 0000-0003-4570-0548
к.х.н.
Russian Federation, Москва, 119991Александр Андреевич Порсин
Институт нефтехимического синтеза им. А.В. Топчиева
Email: podlesnaya@ips.ac.ru
ORCID iD: 0000-0001-6393-1134
к.х.н.
Russian Federation, Москва, 119991Владимир Александрович Лаврентьев
Институт нефтехимического синтеза им. А.В. Топчиева
Email: podlesnaya@ips.ac.ru
ORCID iD: 0000-0002-4394-6950
к.т.н.
Russian Federation, Москва, 119991Вадим Олегович Самойлов
Институт нефтехимического синтеза им. А.В. Топчиева
Email: podlesnaya@ips.ac.ru
ORCID iD: 0000-0003-2455-8765
к.х.н.
Russian Federation, Москва, 119991Антон Львович Максимов
Институт нефтехимического синтеза им. А.В. Топчиева
Email: podlesnaya@ips.ac.ru
ORCID iD: 0000-0001-9297-4950
д.х.н., чл.-корр. РАН
Russian Federation, Москва, 119991References
- Grimme W. The Introduction of Sustainable Aviation Fuels-A Discussion of Challenges, Options and Alternatives // Aerospace. 2023. V. 10. P. 218–233. https://doi.org/10.3390/aerospace10030218
- Kittel H., Horský J., Simacek P. Synergy of blending HEFA with alternative petroleum fractions // Fuel. 2024. V. 359. № 130390. https://doi.org/10.1016/j.fuel.2023.130390
- Hileman J.I., Stratton R.W. Alternative jet fuel feasibility // Transp. Policy. 2014. V. 34. P. 52–62. https://doi.org/10.1016/j.tranpol.2014.02.018
- Pires A.P.P., Han Y., Kramlich J., Garcia-Perez M. Chemical composition and fuel properties of alternative jet fuels // BioResources. 2018. V. 13. № 2. P. 2632–2657. https://doi.org/10.15376/biores.13.2.2632-2657
- García-Contreras R., Soriano J.A., Gómez A., Fernández-Yáñez P. Sustainable Alternatives for Aviation Fuels. Elsevier. 2022. ID 181. https://doi.org/10.1016/B978-0-323-85715-4.00009-4
- Kittel H., Horský J., Šimáček P. Properties of Selected Alternative Petroleum Fractions and Sustainable Aviation Fuels // Processes. 2023. V. 11. ID 935. https://doi.org/10.3390/pr11030935
- Vozka P., Šimáček P., Kilaz G. Impact of HEFA Feedstocks on Fuel Composition and Properties in Blends with Jet A // Energy Fuels. 2018. V. 32. № 11. P. 11595–11606. https://doi.org/10.1021/acs.energyfuels.8b02787
- ASTM D7566-20c. Standart Specification for Aviation Turbine Fuel Containing Synthesized Hydrocarbons. 2021.
- Черепанова А.Д., Чернышова А.В., Колобков Б.И. Обзор технологий получения синтетических углеводородных топлив для реактивных двигателей // Хим. Пром. Сегодня. 2022. № 1. С. 54–63.
- Morgan P. An overview of Sasol’s jet fuel journey // 20th World Petroleum Congress. Doha, Qatar. December 4–8. 2011.
- Dyk S., Su J., McMillan J.D., Saddler J.N. ‘DROP-IN-BIOFUELS’: The key role that co-processing will play in its production. IEA Bioenergy. 2019.156 p.
- Maniatis K., Weitz M., Zschocke A. 2 million tons per year: A performing biofuels supply for EU aviation. European Commission. Brussels. 2013. P. 37.
- Dahal K., Brynolf S., Xisto C., Hansson J., Grahn M., Grönstedt T., Lehtveer M. Techno-economic review of alternative fuels and propulsion systems for the aviation sector // Renew. Sustain. Energy Rev. 2021. V. 151. № 111564. https://doi.org/10.1016/j.rser.2021.111564
- Li X., Luo X., Jin Y., Li J., Zhang H., Zhang A., Xie J. Heterogeneous sulfur-free hydrodeoxygenation catalysts for selectively upgrading the renewable bio-oils to second generation biofuels // Renewable and Sustainable Energy Reviews. 2018. V. 82. P. 3762–3797. https://doi.org/10.1016/j.rser.2017.10.091
- Neuling U., Kaltschmitt M. Biokerosene from Vegetable Oils – Technologies and Processes // Biokerosene. 2017. P. 475–496. https://doi.org/10.1007/978-3-662-53065-8_19
- Mawhood R., Gazis E., Jong S., Hoefnagels R., Slade R. Production pathways for renewable jet fuel: a review of commercialization status and future prospects // Biofuels. BioProd. Bioref. 2016. V. 10. № 4. P. 462–484. https://doi.org/10.1002/bbb.1644
- Sapp M. Hainan Airlines flight powered by 50% biofuel between Shanghai and Beijing. Biofuels Digest. URL: https://www.biofuelsdigest.com/bdigest/hainan-airlines-flight-powered-by-50-biofuel-between-shanghai-and-beijing/ (дата обращения 01.10.2024)
- Sapp M. Hainan Airways flies to Chicago on UCO blend as part of Sino-US cooperation. Biofuels Digest. URL: https://www.biofuelsdigest.com/bdigest/hainan-airways-flies-to-chicago-on-uco-blend-as-part-of-sino-us-cooperation/ (дата обращения 01.10.2024)
- Tomas J.P. OMV Petrom to invest over $806 million in biofuel plants in Romania. Biofuels Digest. URL: https://www.biofuelsdigest.com/bdigest/omv-petrom-to-invest-over-806-billion-in-biofuel-plants-in-romania/ (дата обращения 01.10.2024)
- ASTM D1655-20, Standard Specification for Aviation Turbine Fuels. 2020.
- Li L., Coppola E., Rine J., Miller J.L., Walker D. Catalytic hydrothermal conversion of triglycerides to non-ester biofuels // Energy Fuels. 2010. V. 24. № 2. P. 1305–1315. https://doi.org/10.1021/ef901163a
- Bacovsky D., Dallos M., Wörgetter M. Status of 2nd Generation Biofuels Demonstration Facilities in June 2010. IEA Bioenergy. 2010. 126 p.
- Solena Group, Inc. USAID–USEA Workshop: renewable energy. 2009.
- Balan V., Chiaramonti D., Kumar S. Review of US and EU initiatives toward development, demonstration and commercialization of lignocellulosic biofuels // Biofuel Bioprod. Bioref. 2013. V. 7. № 6. P. 732–759. https://doi.org/10.1002/bbb.1436
- Viguié J.-Ch., Ullrich N., Porot P., Bournay L., Hecquet M., et al. BioTfueL project: targeting the development of second-generation biodiesel and biojet fuels // Oil & Gas Science and Technology – Revue d’IFP Energies nouvelles. 2013. V. 68. № 5. P. 953–946.
- Fulcrum successfully starts its Sierra biofuels plant operations. Biofuel International. 2022. URL: https://biofuels-news.com/news/fulcrum-successfully-starts-operations-of-its-sierra-biofuels-plant/ (дата обращения 01.10.2024)
- Sapp M. Velocys completes and delivers four reactors to Red Rock Biofuels // Biofuel Digest. 2020. URL: https://www.biofuelsdigest.com/bdigest/velocys-completes-and-delivers-four-reactors-to-red-rock-biofuels/ (дата обращения 01.10.2024)
- Sapp M. Red Rock Biofuels, Frontline BioEnergy successfully test SAF technology. Biofuel Digest. 2022. URL: https://www.biofuelsdigest.com/bdigest/red-rock-biofuels-and-frontline-bioenergy-successfully-test-saf-technology/ (дата обращения 01.10.2024)
- Garsia F., Marchand Ph. Amyris-Total Biojet fuel Breakthrough Solution for Aviation. ICAO HQ. Montreal, Canada. 2014.
- Shah Y.T. Water for Energy and Fuel Production. CRC Press. 2014. 440 p.
- Рахманкулов Д.Н., Вильданов Ф.Ш., Николаева С.В., Денисов С.В. Успехи и проблемы производства альтернативных источников топлива и химического сырья. Пиролиз биомассы // Башкирский химический журнал. 2008. Т. 15. № 2. С. 36–50.
- Diederichs G.W., Mandegari M.A., Farzad S., Görgens J.F. Techno-economic comparison of biojet fuel production from lignocellulose, vegetable oil and sugar cane juice // Bioresour. Technol. 2016. V. 216. P. 331–339. https://doi.org/10.1016/j.biortech.2016.05.090
- Wei H., Liu W., Chen X., Yang Q., Li J., Chen H. Renewable bio-jet fuel production for aviation: A review // Fuel. 2019. V. 254. ID 115599. https://doi.org/10.1016/j.fuel.2019.06.007
- Kennes D., Abubackar H.N., Diaz M., Veiga M.C., Kennes C. Bioethanol production from biomass: carbohydrate vs syngas fermentation // J. Chem. Technol. Biotechnol. 2016. V. 91. № 2. P. 304–317. https://doi.org/10.1002/jctb.4842
- Pechstein J., Neuling U., Gebauer J., Kaltschmitt M. Alcohol-to-Jet (AtJ) // Biokerosene. Springer Berlin Heidelberg; 2018. P. 543–574. https://doi.org/10.1007/978-3-662-53065-8_21
- Rochón E., Cortizo G., Cabot M.I., García Cubero M.T., Coca M., Ferrari M.D., Lareo C. Bioprocess intensification for isopropanol, butanol and ethanol (IBE) production by fermentation from sugarcane and sweet sorghum juices through a gas stripping-pervaporation recovery process // Fuel. 2020. V. 281. ID 118593. https://doi.org/10.1016/j.fuel.2020.118593
- Bastian S., Liu X., Meyerowitz J.T., Snow C.D., Chen M.M.Y., Arnold F.H. Engineered ketol-acid reductoisomerase and alcohol dehydrogenase enable anaerobic 2-methylpropan-1-ol production at theoretical yield in Escherichia coli // Metab. Eng. 2011. V. 13. № 3. P. 345–352. https://doi.org/10.1016/j.ymben.2011.02.004
- Дементьев К.И., Дементьева О.С., Иванцов М.И., Куликова М.В., Магомедова М.В., Максимов А.Л., Лядов А.С., Старожицкая А.В., Чудакова М.В. Перспективные направления переработки диоксида углерода с использованием гетерогенных катализаторов (Обзор) // Нефтехимия. 2022. Т. 62. № 3. С. 289–327. https://doi.org/10.31857/S0028242122030017 [Dement’ev K.I., Dementeva O.S., Ivantsov M.I., Kulikova M.V., Magomedova M.V., Maximov A.L., Lyadov A.S., Starozhitskaya A.V., Chudakova M.V. Promising Approaches to Carbon Dioxide Processing Using Heterogeneous Catalysts (A Review) // Petrol. Chemistry. 2022. V. 62. P. 445-474. https://doi.org/10.1134/S0965544122050012]
- Kadlecek D. Methanol to Jet (MTJ) – ASTM D02.0J AC724 Task Force // URL: https://www.caafi.org/resources/pdf/Methanol-to-Jet_CAAFI_Kadlecek_07_25_2023.pdf (дата обращения 10.10.2024)
- Beato P. Methanol to jet fuel (mtj) process // Patent WO N 2022063994A1, 2021.
- Matur A., Chakrabarti D., Blommel J.M., Hoehn R.K., Paustian J.S., Serban M. Process for converting olefins to jet fuel with olefin recycle // Patent US N 2024/0247198А1. 2024. https://patentscope.wipo.int/search/en/detail.jsf? docId=US435746703&_cid=P10-M3MMLT-23554-1
- Shahriar M.F., Khanal A. The current techno-economic, environmental, policy status and perspectives of sustainable aviation fuel (SAF) // Fuel. 2022. V. 325. ID 124905. https://doi.org/10.1016/j.fuel.2022.124905
- Zemanek D., Champagne P., Mabee W. Review of life‐cycle greenhouse‐gas emissions assessments of hydroprocessed renewable fuel (HEFA) from oilseeds // Biofuels, Bioprod. Biorefining. 2020. V. 14. № 5. P. 935–949. https://doi.org/10.1002/bbb.2125
- Bauen A., Bitossi N., German L., Harris A., Leow Kh. Sustainable Aviation Fuels. Status, challenges and prospects of drop-in liquid fuels, hydrogen and electrification in aviation // Johnson Matthey Tech. Review. 2020. V. 64 (3). P. 263–278. https://doi.org/10.1595/205651320X15816756012040
- Wang W.C., Tao L. Bio-jet fuel conversion technologies // Renew. Sustain. Energy Rev. 2016. V. 53. P. 801–822. https://doi.org/10.1016/j.rser.2015.09.016
- Drünert S., Neuling U., Zitscher T., Kaltschmitt M. Power-to-Liquid fuels for aviation – Processes, resources and supply potential under German conditions // Appl. Energy. 2020. V. 277. ID 115578. https://doi.org/10.1016/j.apenergy.2020.115578
- Shahriar F., Khanal A. The current techno-economic, environmental, policy status and perspectives of sustainable aviation fuel (SAF) // Fuel. 2022. V. 325. ID 124905. https://doi.org/10.1016/j.fuel.2022.124905
- Peacock J., Cooper R., Waller N., Richardson G. Decarbonising aviation at scale through synthesis of sustainable e-fuel: A techno-economic assessment // Int. J. of Hydrogen Energy. 2024. V. 50. P. 869–890. https://doi.org/10.1016/j.ijhydene.2023.09.094
Supplementary files















