Point mutations V546E and D547H of the RBM-B motif does not affect the binding of PrimPol to RPA and DNA
- Authors: Manukyan A.A.1, Makarova A.V.1,2, Boldinova E.O.1,2
-
Affiliations:
- National Research Center “Kurchatov Institute”
- Institute of Gene Biology, Russian Academy of Sciences
- Issue: Vol 58, No 5 (2024)
- Pages: 840-848
- Section: СТРУКТУРНО-ФУНКЦИОНАЛЬНЫЙ АНАЛИЗ БИОПОЛИМЕРОВИ ИХ КОМПЛЕКСОВ
- URL: https://bakhtiniada.ru/0026-8984/article/view/281592
- DOI: https://doi.org/10.31857/S0026898424050122
- EDN: https://elibrary.ru/HUAYQY
- ID: 281592
Cite item
Full Text
Abstract
The human primase-polymerase PrimPol is a key participant of the mechanism of DNA synthesis restart during replication fork stalling at DNA damaged sites. PrimPol has a DNA primase activity and synthesizes DNA primers that are used by processive DNA polymerases to continue replication. Recruitment of PrimPol to the sites of DNA damage, as well as catalytic activity stimulation depends on interaction with the replicative protein RPA, which binds single-stranded DNA. The C-terminal domain of PrimPol contains a negatively charged RPA-binding motif (RBM), which mutations disrupt the interaction between two proteins. The RBM motif also plays a role in the negative regulation of PrimPol interaction with DNA. Deletion of RBM dramatically increases PrimPol affinity to DNA and stimulates PrimPol activity. The mechanism of RBM-mediated regulation of PrimPol activity is unclear. The relatively strong negative charge of RBM potentially may contribute to the interaction of PrimPol with RPA and DNA. RBM contains two negatively charged regions RBM-A and RBM-B. In this work, we additionally added (substitution V546E) or decreased (substitution D547H) the negative charge in RBM-B PrimPol and characterized these mutant variants biochemically. It was shown that the local change of RBM-B charge has no effect on the interaction of PrimPol with DNA and RPA, as well as the catalytic activity of the enzyme.
Full Text
Сокращения: RPA – репликативный белок А, RBM – мотив связывания с RPA (RPA-binding motif).
Введение
Праймаза-полимераза PrimPol человека впервые была охарактеризована в 2013 году [1–3]. Будучи ДНК-зависимой ДНК-полимеразой, PrimPol синтезирует также праймеры de novo [1]. PrimPol, как и репликативная РНК-праймаза человека, относится к суперсемейству археоэукариотических праймаз, представленных у эукариот, архей и ряда вирусов [4]. Однако в отличие от репликативной РНК-праймазы PrimPol синтезирует ДНК-праймеры [1]. В качестве инициаторного нуклеотида PrimPol преимущественно использует ATP, но при дальнейшем синтезе праймера с большей эффективностью включает дезоксирибонуклеотиды, чем рибонуклеотиды [1, 5] PrimPol действует преимущественно на лидирующей цепи [6, 7] в поврежденных участках ДНК [8–10] . PrimPol поддерживает стабильность генома как в ядре, так и в митохондриях. Нарушение функционирования PrimPol приводит к снижению скорости пролиферации клеток, нарушению клеточного цикла, накоплению хромосомных аберраций и подавлению репликации митохондриальной ДНК [1–3, 11–14]. Предполагается, что мутации PrimPol связаны с развитием офтальмологических заболеваний у человека [15–18], усилением митохондриальной токсичности противовирусных препаратов [19] и повышением устойчивости клеток к химиотерапевтическим препаратам [20, 21].
PrimPol состоит из N-концевого каталитического и C-концевого регуляторного доменов [1, 22–24]. С-концевой домен включает мотив цинкового пальца (ZnFn), необходимый для праймазной активности, и мотив связывания с белком RPA (replicative protein A) – RBM (RPA-binding motif) [1, 22]. RPA является одним из ключевых регуляторов активности PrimPol, привлекая ее к участкам повреждения ДНК и стимулируя каталитическую активность [9, 10, 24]. В RBM PrimPol выделяют два отрицательно заряженных участка – RBM-A (остатки 513–527) и RBM-B (остатки 546–560), которые взаимодействуют с положительно заряженным участком субъединицы RPA1 размером 70 кДа (RPA70N) [9]. Согласно структуре RBM PrimPol в комплексе с RPA70N, ключевыми остатками PrimPol, участвующими в образовании солевых мостиков и гидрофобных связей между белками являются Asp519, Ile517 и Phe522 RBM-A и Glu548, Asp551 и Ile554 RBM-B [9]. Мутации RBM-А D519R/F522A и RBM-B D551R/I554A снижают эффективность взаимодействия PrimPol с RPA и нарушают привлечение PrimPol к участкам повреждения ДНК [9]. Показано, что одиночные полиморфные замены в RBM-A (F522V) и RBM-B (I554T), обнаруженные у пациентов с аденокарциномой и лимфомой, также снижают эффективность связывания RBM PrimPol с белком RPA [9].
Ранее мы показали, что RBM играет роль в негативной регуляции взаимодействия PrimPol c ДНК. Делеция RBM значительно повышает каталитическую активность и аффинность PrimPol к ДНК, при этом взаимодействие с RPA нарушается [24]. Однако механизм RBM-опосредованной регуляции PrimPol не установлен. Можно предположить, что отрицательный заряд RBM вносит определенный вклад в негативную регуляцию работы PrimPol, препятствуя эффективному связыванию PrimPol с отрицательно заряженной ДНК. В свою очередь, связывание RBM с белком RPA может устранять электростатические препятствия, стимулируя связывание с ДНК.
В данной работе нами изучено влияние локальной замены заряда в RBM-B на взаимодействие PrimPol с ДНК и RPA. С этой целью мы дополнительно ввели (замена V546E) или убрали (замена D547H) отрицательный заряд в RBM-B PrimPol и охарактеризовали мутантные варианты биохимически. Выбранные остатки расположены в мотиве RBM-B PrimPol рядом с остатком Glu548, участвующим в электростатическом взаимодействии с остатком Arg91 субъединицы RPA70 [9]. Полученные данные указывают на то, что локальное изменение заряда одного аминокислотного остатка RBM-B не вносит значимого вклада в связывание PrimPol с ДНК и RPA.
Экспериментальная часть
Экспрессия и очистка белков. Мутантные варианты PrimPol человека получены с помощью сайт-направленного мутагенеза (приложение 1, см. Дополнительные материалы в электронном виде по DOI статьи и на сайте http://www.molecbio.ru/downloads/2024/5/supp_Manukyan_rus.pdf). PrimPol дикого типа и мутантные варианты, слитые на N-конце с GST-тагом, экспрессировали в клетках Escherichia coli (штамм Rosetta 2) и очищали согласно [25]. Белок RPA получен по протоколу, описанному ранее [26].
ДНК-олигонуклеотидные субстраты. Немеченые праймеры и ДНК-матрицы синтезированы компанией “Евроген” (Москва, Россия). Олигонуклеотид р-р-р-12, содержащий 5ʹ-концевой аденозинтрифосфат, синтезировали ферментативно, как описано ранее [24]. Для получения ДНК-субстрата для тестирования ДНК-полимеразной активности Primer-18 метили по 5ʹ-концу [γ-32P]ATP с помощью полинуклеотидкиназы Т4 (“СибЭнзайм”, Россия) и отжигали с Template-55 в молярном соотношении 1:1.1, нагревая до 75°С и медленно охлаждая до комнатной температуры. Для получения ДНК-субстрата для анализа связывания PrimPol с ДНК праймер р-р-р-12 отжигали с Template-ACCTG в молярном соотношении 1:1.1, нагревая до 75°С и медленно охлаждая до комнатной температуры. Последовательности олигонуклеотидов, использованных в работе, представлены в табл. 1.
Таблица 1. Олигонуклеотиды, использованные в работе
Название | Нуклеотидная последовательность |
Primer-18 | 5ʹ-CGGTATCCACCAGGTCTG |
Template-55 | 5ʹ-GACTACATTTCATCTGGCTTGGGCTTCATCGTTGTCGCAGACCTGGTGGATACCG |
Primer-32 | 5ʹ-ACGATGAAGCCCAAGCCAGATGAAATGTAGTC |
Template-ACCTG | 5ʹ-AAAAAAAAAACCTGAAAAAAAAAA |
Template-ACCTG-55 | 5ʹ-AAAAAAAAAAAAAAAAAAAAAAAAAAAAAAAAAAAAAAAAACCTGAAAAAAAAAA |
р-р-р-12 | 5ʹ-ррр-AGGTTTTTTTTT |
Template-ACCTG-Cy5 | 5ʹ-Cy-5-AAAAAAAAAACCTGAAAAAAAAAA |
Реакции удлинения праймера. Реакции удлинения праймера проводили в реакционных смесях объемом 20 мкл, содержащих 40 мМ Hepes (рН 7.0), 8% глицерина, 0.1 мг/мл БСА, 10 мМ MgCl2, 20 нМ ДНК-субстрата праймер: матрица, 200 мкМ dNTP и 100–800 нМ PrimPol. Реакции инициировали добавлением dNTP и инкубировали (время инкубации указано в подписях к рисункам) при 37°С. Реакции останавливали, добавляя 20 мкл буфера для нанесения на гель, содержащего 95% формамида, 10 мМ EDТА и 0.1% бромфенолового синего. Продукты синтеза ДНК разделяли в 20%-ном полиакриламидном геле (ПААГ), содержащем 7 М мочевину, и визуализировали на приборе Typhoon 9400 (“GE Healthcare”, CША). Эксперименты повторяли 3 раза. Определяли процент удлинения праймера для каждой реакции (от всех полос синтеза ДНК). Средние значения и стандартные ошибки указаны на графиках и диаграммах.
Расчет наблюдаемой константы полимеризации. Для определения скорости синтеза ДНК реакции удлинения праймера останавливали через различные промежутки времени (2–120 мин, как указано в подписях к рисункам). Реакционные смеси содержали 20 нМ ДНК-субстрата праймер:матрица, 200 мкМ PrimPol, 200 мкМ dNTP, 10 мМ MgCl2. Расчет параметра kobs кинетики удлинения праймера проводили по экспоненциальному уравнению: A = Amax × × [1 − exp(−kobs × t)] с использованием нелинейной регрессии, где А – эффективность удлинения праймера (наблюдаемый % удлинения праймера), Amax – максимальное удлинение праймера, kobs – наблюдаемая константа удлинения праймера первого порядка, t – время реакции. Расчеты проводили в программе GraphPad Prism 8. Эксперименты повторяли 3 раза.
Синтез ДНК de novo. ДНК-праймазную активность PrimPol тестировали в реакционной смеси объемом 6 мкл, содержащей 40 мМ Hepes (рН 7.0), 8% глицерина, 0.1 мг/мл БСА, 1 мМ MnCl2, 2 мкМ немеченой матрицы ACCTG, по 200 мкМ dGTP, dCTP, dTTP или только dGTP, 10 мкМ АТP, 30 нМ [γ-32P]ATP и 2 мкМ PrimPol. Реакции инициировали добавлением dNTP и инкубировали при 30°С в течение времени, указанного на рисунках. Реакции останавливали, добавляя равный объем буфера для нанесения на гель. Продукты синтеза ДНК разделяли в 30%-ном ПААГ, содержащем 7 М мочевину, и визуализировали на приборе Typhoon 9400 (“GE Healthcare”). Эксперименты повторяли 3 раза.
Анализ подвижности комплекса в нативном геле. Связывание PrimPol с ДНК-субстратом, состоящим из праймера р-р-р-12, отожженного на Template-ACCTG-Cy-5, проводили в смеси объемом 20 мкл, содержащей 40 мМ Hepes (рН 7.0), 50 мМ KCl, 1 мМ ДТТ, 5% глицерина, 0.1 мг/мл БСА, 1 мМ MnCl2, 100 нМ ДНК-субстрата и 300–3000 нМ PrimPol. Смеси инкубировали при 24°С в течение 20 мин.
Чтобы проанализировать влияние замен на взаимодействие PrimPol с RPA, 25 нМ RPA преинкубировали с 50 нМ 32Р-меченой матрицей АCCTG-55 при 8°С в течение 30 мин. Затем добавляли 300–3000 нМ PrimPol, 200 мкМ dNTP и инкубировали в течение еще 30 мин при 8°С. Смеси наносили на 5%-ный нативный ПААГ. Комплексы отделяли от свободной ДНК в 0.5× Трис-глициновом буфере (12.5 мМ Трис, 96 мМ глицин, рН 8.3) при 10 В/см и 4°С. Гель визуализировали на приборе Typhoon 9400 (“GE Healthcare”). Эксперименты повторяли 3 раза.
Соосаждение белков. Для анализа физического взаимодействия RPA и PrimPol проводили соосаждение белков. Праймазу-полимеразу PrimPol, слитую с GST-тагом на N-конце, экспрессировали в 500 мл культуры E. coli и иммобилизировали на GST-сефарозе. Связывание иммобилизованной PrimPol с RPA проводили в реакциях объемом 500 мкл, содержащих 30 мМ Hepes (рН 7.0 или 7.4), 5% глицерина, 150 мМ KCl, 0.05% NP40, 1 мМ ДТТ, 20 мкл GST-сефарозы с GST-PrimPol, 100 нМ RPA, в течение 60 мин при 4°С и слабом перемешивании. Сорбент осаждали центрифугированием (500 об/мин, 4°С, 3 мин), буфер отбирали. Сорбент промывали 3 раза: 1 раз буфером для связывания (150 мМ KCl) и 2 раза буфером, содержащим 600 мМ KCl. Затем к сорбенту добавляли 30 мкл буфера для связывания и 8 мкл буфера для нанесения на гель, содержащего 32 мМ Трис, 1% сульфододецилсульфата натрия (SDS), 3% глицерина, 1 мМ EDТА, 50 мМ ДТТ и 0.1% бромфенолового синего. Пробы прогревали (95°С, 10 мин) и разделяли в денатурирующем 13%-ном SDS-ПААГ. Гель окрашивали коллоидным раствором Coomassie Brilliant Blue G-250.
Результаты исследования
Варианты PrimPol V546E и D547H не отличаются от белка дикого типа по уровню каталитической активности
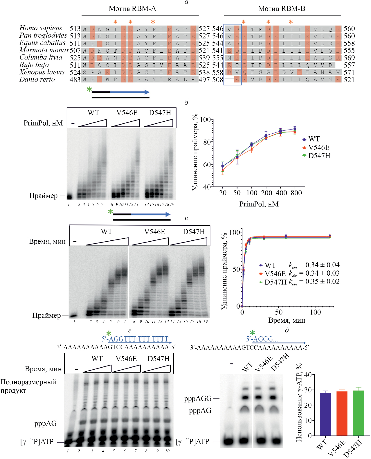
Выравнивание аминокислотных последовательностей показало, что RBM-A и RBM-B содержат по 5–6 отрицательно заряженных остатков аспарагиновой и глутаминовой кислот (рис. 1а). Одновременная замена нескольких отрицательно заряженных остатков может вызвать значительный неспецифический негативный эффект на фолдинг белка, тогда как потеря или добавление одного остатка с меньшей вероятностью приведет к резкому нарушению структуры, но может повлиять на взаимодействие PrimPol с ДНК и/или RPA. Для анализа были выбраны остатки Val546 и Asp547, расположенные в мотиве RBM-B PrimPol рядом с Glu548, который участвует в электростатическом взаимодействии с остатком Arg91 субъединицы RPA70 и является одним из самых важных остатков, стабилизирующих взаимодействие PrimPol-RPA [1, 9, 10]. Интересно отметить, что в положениях 546 и 547 RBM-B у разных организмов могут находиться остатки, отличные от Val546 и Asp547 в PrimPol человека (рис. 1а). Вместо Val546 у некоторых организмов встречается дополнительный отрицательно заряженный остаток Glu, а вместо Asp547 – Val. Мы получили варианты PrimPol человека с заменами V546E и D547H и исследовали их праймазную и ДНК-полимеразную активности, а также взаимодействие с ДНК и RPA. Варианты PrimPol человека получены с помощью сайт-направленного мутагенеза, экспрессированы и выделены из клеток E. coli (приложение 2, см. электронное приложение).
Рис. 1. Сравнение каталитической активности PrimPol дикого типа и вариантов V546E и D547H. а – Выравнивание аминокислотных последовательностей RBM-A и RBM-B PrimPol из организмов разных таксонов. Красным отмечены отрицательно заряженные остатки Asp и Glu. Оранжевыми звездами отмечены остатки PrimPol, образующие связи с субъединицей RPA70, согласно структуре [9]. б – ДНК-полимеразная активность PrimPol и вариантов с заменами V546E и D547H. Реакции проводили в присутствии 20/50/100/200/400/800 нМ PrimPol в течение 10 мин. в – ДНК-полимеразная активность PrimPol и ее вариантов в зависимости от времени реакции, а также значения параметра kobs. Реакции проводили в присутствии 200 нМ PrimPol в течение 2/5/10/30/60/120 мин. г – Общая ДНК-праймазная активность PrimPol и вариантов с заменами V546E и D547H. Реакции проводили в присутствии [γ-32P]ATP, ATP, dGTP и dTTP в течение 30/60/90 мин. д – Образование динуклеотида PrimPol дикого типа и вариантами V546E и D547H. Реакции проводили в присутствии [γ-32P]ATP, ATP и dGTP в течение 30 мин.
ДНК-полимеразную активность исследовали с помощью анализа реакций удлинения меченого праймера на дцДНК-субстрате праймер:матрица в присутствии dNTP. Об активности фермента судили по удлинению меченого праймера (%) и по длине продуктов синтеза ДНК. Активность вариантов PrimPol и белка дикого типа сравнивали в реакциях с возрастающей концентрацией фермента (20–800 нМ, 10 мин). Сравнительное тестирование показало, что варианты V546E и D547H PrimPol имеют такой же уровень ДНК-полимеразной активности, как белок дикого типа (рис. 1б, дорожки 8–13 и 14–19). Анализ кинетики ДНК-полимеразных реакций (время реакции 2–120 мин) также показал, что варианты PrimPol имеют такую же скорость катализа, как и белок дикого типа (рис. 1в, дорожки 8–13 и 14–19).
Исследование ДНК-праймазной активности проводили на оцДНК-субстрате, содержащем сайт связывания праймаз GTCC, [γ-32P]ATP в качестве инициаторного нуклеотида и ATP/dGTP/dTTP или ATP/dGTP для анализа общей праймазной активности и образования динуклеотида соответственно. ДНК-праймазная активность вариантов V546E и D547H PrimPol также не отличалась от активности фермента дикого типа, что выражалось в одинаковой эффективности синтеза полноразмерного ДНК-продукта (рис. 1г) и одинаковой эффективности синтеза первого динуклеотида при синтезе ДНК de novo (рис. 1д). Таким образом, каталитическая активность вариантов PrimPol с заменами V546E и D547H не отличались от активности PrimPol дикого типа.
Замены V546E и D547H в RBM-B PrimPol не влияют на взаимодействие PrimPol с ДНК и RPA
Способность к связыванию ДНК и RPA PrimPol дикого типа и ее вариантов исследовали с помощью анализа сдвига комплекса белок:ДНК в 5%-ном нативном геле.
При анализе связывания с ДНК использовали дцДНК-субстрат, в котором праймер несет 5ʹ-концевой аденозинтрифосфат, необходимый для стабилизации С-концевого мотива ZnFn. Замены V546E и D547H не оказали влияния на связывание PrimPol с ДНК (рис. 2, дорожки 5–10). Комплексы PrimPol:ДНК с одинаковой эффективностью образовывали PrimPol дикого типа и варианты с заменами V546E и D547H.
Рис. 2. Анализ сдвига комплекса PrimPol дикого типа и вариантов с заменами V546E и D547H с ДНК в нативном геле. Представлены средние значения и стандартные ошибки.
Влияние замен на взаимодействие PrimPol с RPA определяли, анализируя образование тройного комплекса RPA:ДНК:PrimPol (рис. 3а). В этом эксперименте использовали дцДНК-субстрат с выступающим одноцепочечным участком и праймером, не содержащим 5`-концевую трифосфатную группу, но в присутствии dNTP в реакции. PrimPol добавляли к ДНК, прединкубированной с RPA. На данном ДНК-субстрате мутации V546E и D547H также не оказали влияния на связывание PrimPol с ДНК (рис. 3а, левая панель). Наконец, анализ образования тройного комплекса RPA:ДНК:PrimPol в нативном геле также подтвердил отсутствие влияния замен V546E и D547H на взаимодействие PrimPol с RPA. PrimPol дикого типа и ее варианты с высокой эффективностью образовывали комплекс с RPA на ДНК (рис. 3а, дорожки 12–20). Эффективное связывание RPA вариантами PrimPol с заменами V546E и D547H показано также с помощью соосаждения RPA на сорбенте с иммобилизованной GST-PrimPol (рис. 3г, дорожки 7–9).
Рис. 3. Анализ влияния замен V546E и D547H на взаимодействие PrimPol с репликативным белком RPA. а – Образование тройного комплекса RPA:ДНК:PrimPol в 5%-ном нативном геле. б –Электрофореграмма реакций удлинения праймера. ДНК-полимеразные реакции проводили в присутствии 100 нМ PrimPol или ее вариантов в течение 5/10/30 мин. в – Графики, отражающие эффективность удлинения праймера в зависимости от времени реакции. Представлены средние значения и стандартные ошибки. г – Соосаждение PrimPol дикого типа и вариантов V546E и D547H с белком RPA. Красной стрелкой обозначено положение полосы субъединицы RPA70, образовавшей комплекс с GST-PrimPol.
Влияние замен V546E и D547H на стимуляцию ДНК-полимеразной активности PrimPol белком RPA изучали с помощью реакций удлинения праймера в присутствии или в отсутствие RPA (рис. 3б,в дорожки 2–19). Тестирование ДНК-полимеразной активности PrimPol показало, что RPA одинаково стимулирует активность PrimPol дикого типа и вариантов с заменами V546E и D547H (рис. 3б,в). Изменение эффективности стимуляции активности мутантных вариантов PrimPol белком RPA не обнаружено также и при анализе активности PrimPol по вытеснению цепи ДНК (приложение 3, см. электронное приложение).
Таким образом, замены V546E и D547H не влияют на взаимодействие PrimPol с RPA, и активность вариантов с этими заменами не отличается от активности белка дикого типа.
Обсуждение результатов
RPA является ключевым белком-регулятором активности PrimPol [8, 10, 24, 27]. RPA стимулирует каталитическую активность PrimPol [9, 10, 24, 28, 29] и участвует в привлечении PrimPol к сайтам повреждений геномной ДНК в клетках после УФ-облучения [9]. Мутации RBM приводят к снижению эффективности взаимодействия PrimPol и RPA и блокируют привлечение PrimPol к участкам повреждений ДНК [9, 24]. При этом делеция RBM резко повышает как аффинность PrimPol к ДНК, так и каталитическую активность фермента независимо от наличия RPA [24].
Структурные исследования RBM (остатки Asp519, Ile517 и Phe522 RBM-A и остатки Asp551, Glu548 и Ile554 RBM-B) в комплексе с RPA70 показали, что во взаимодействии PrimPol с RPA важную роль играют электростатические взаимодействия между отрицательно заряженными остатками RBM PrimPol и положительно заряженными остатками субъединицы RPA70N [9]. Однако молекулярный механизм RBM-опосредованной регуляции активности PrimPol белком RPA не до конца ясен, поскольку не расшифрована полноразмерная структура PrimPol. Как делеция RBM, так и взаимодействие RBM с RPA могут, предположительно, приводить к существенным конформационным перестройкам молекулы PrimPol. Нейтрализация отрицательного заряда RBM при связывании с RPA также может вносить вклад в достижение каталитически активного состояния. С целью проверки этой гипотезы мы изучили влияние локального изменения заряда RBM-B PrimPol на взаимодействие с ДНК и RPA. Для анализа были выбраны остатки Val546 и Asp547, расположенные в RBM-B-мотиве PrimPol рядом с остатком Glu548, который участвует в электростатическом взаимодействии с остатком Arg91 субъединицы RPA70 и является одним из ключевых остатков, стабилизирующих взаимодействие PrimPol-RPA [1, 9, 10]. Для локального изменения заряда добавляли дополнительный отрицательный остаток (замена V546E) или заменяли отрицательно заряженный остаток положительным гистидином (замена D547H). Теоретическая расчетная изоэлектрическая точка (pI) интактного RBM-B составляла 3.354, введение замены V546E снизило данное значение до 3.282, а введение замены D547H повысило pI до 3.807.
Варианты PrimPol V546E и D547H не отличаются от белка дикого типа ни по уровню ДНК-праймазной и ДНК-полимеразной активностей, ни по эффективности связывания ДНК и RPA. Таким образом, несмотря на то что удаление всего RBM приводит к повышению каталитической активности PrimPol и ее аффинности к ДНК [24], локальное изменение заряда RBM-B не влияет на свойства фермента. Полученные данные могут быть важны для предсказания эффекта отдельных эволюционных замен или клинических мутаций отрицательно заряженных остатков RBM PrimPol. Вклад отрицательного заряда в механизм регуляции связывания PrimPol с ДНК требует дополнительной проверки с помощью замен большего количества остатков RBM.
Авторы выражают благодарность А.Г. Барановскому (Eppley Institute for Research in Cancer and Allied Diseases, Omaha, США) за полезные советы при подготовке публикации. Работа частично выполнена на оборудовании ресурсного центра молекулярной и клеточной биологии “Молбиотех” НИЦ “Курчатовский институт”.
Работа выполнена при поддержке Российского научного фонда (грант №22-24-20150, Болдинова Е.О.).
Работа выполнена без привлечения животных или биологических материалов, полученных от людей, в качестве объектов исследования.
Авторы сообщают об отсутствии конфликта интересов.
About the authors
A. A. Manukyan
National Research Center “Kurchatov Institute”
Email: lizaboldinova@yandex.ru
Russian Federation, Moscow, 123182
A. V. Makarova
National Research Center “Kurchatov Institute”; Institute of Gene Biology, Russian Academy of Sciences
Email: lizaboldinova@yandex.ru
Russian Federation, Moscow, 123182; Moscow, 119334
E. O. Boldinova
National Research Center “Kurchatov Institute”; Institute of Gene Biology, Russian Academy of Sciences
Author for correspondence.
Email: lizaboldinova@yandex.ru
Russian Federation, Moscow, 123182; Moscow, 119334
References
- García-Gómez S., Reyes A., Martínez-Jiménez M.I., Chocrón S., Mourón S., Terrados G., Powell C., Salido E., Méndez J., Holt I.J., Blanco L. (2013) PrimPol, an archaic primase/polymerase operating in human cells. Mol. Cell. 52, 541–553.
- Bianchi J., Rudd S.G., Jozwiakowski S.K., Bailey L.J., Soura V., Taylor E., Stevanovic I., Green A.J., Stracker T.H., Lindsay H.D., Doherty A.J. (2013) Primpol bypasses UV photoproducts during eukaryotic chromosomal DNA replication. Mol. Cell. 52, 566–573.
- Wan L., Lou J., Xia Y., Su B., Liu T., Cui J., Sun Y., Lou H., Huang J. (2013) HPrimpol1/CCDC111 is a human DNA primase-polymerase required for the maintenance of genome integrity. EMBO Rep. 14, 1104–1112.
- Iyer L.M., Koonin E.V., Leipe D.D., Aravind L. (2005) Origin and evolution of the archaeo-eukaryotic primase superfamily and related palm-domain proteins: structural insights and new members. Nucl. Acids Res. 33, 3875–3896.
- Martínez-Jiménez M.I., Calvo P.A., García-Gómez S., Guerra-González S., Blanco L. (2018) The Zn-finger domain of human PrimPol is required to stabilize the initiating nucleotide during DNA priming. Nucl. Acids Res. 46, 4138–4151.
- Schiavone D., Jozwiakowski S.K., Romanello M., Guilbaud G., Guilliam T.A., Bailey L.J., Sale J.E., Doherty A.J. (2016) PrimPol is required for replicative tolerance of G quadruplexes in vertebrate cells. Mol. Cell. 61, 161–169.
- Mehta K.P.M., Thada V., Zhao R., Krishnamoorthy A., Leser M., Rose K.L., Cortez D. (2022) CHK1 phosphorylates PRIMPOL to promote replication stress tolerance. Sci. Adv. 8, eabm0314.
- Guilliam T.A., Jozwiakowski S.K., Ehlinger A., Barnes R.P., Rudd S.G., Bailey L.J., Skehel J.M., Eckert K.A., Chazin W.J., Doherty A.J. (2015) Human PrimPol is a highly error-prone polymerase regulated by single-stranded DNA binding proteins. Nucl. Acids Res. 43, 1056–1068.
- Guilliam T.A., Brissett N.C., Ehlinger A., Keen B.A., Kolesar P., Taylor E., Bailey L.J., Lindsay H.D., Chazin W.J., Doherty A.J. (2017) Molecular basis for PrimPol recruitment to replication forks by RPA. Nat. Commun. 8, 15222.
- Martínez-Jiménez M.I., Lahera A., Blanco L. (2017) Human PrimPol activity is enhanced by RPA. Sci. Rep. 7, 783.
- Bailey L.J., Bianchi J., Hégarat N., Hochegger H., Doherty A.J. (2016) PrimPol-deficient cells exhibit a pronounced G2 checkpoint response following UV damage. Cell Cycle. 15, 908–918.
- Bailey L.J., Bianchi J., Doherty A.J. (2019) PrimPol is required for the maintenance of efficient nuclear and mitochondrial DNA replication in human cells. Nucl. Acids Res. 47, 4026–4038.
- Kobayashi K., Guilliam T.A., Tsuda M., Yamamoto J., Bailey L.J., Iwai S., Takeda S., Doherty A.J., Hirota K. (2016) Repriming by PrimPol is critical for DNA replication restart downstream of lesions and chain-terminating nucleosides. Cell Cycle. 15, 1997–2008.
- Mourón S., Rodriguez-Acebes S., Martínez-Jiménez M.I., García-Gómez S., Chocrón S., Blanco L., Méndez J. (2013) Repriming of DNA synthesis at stalled replication forks by human PrimPol. Nat. Struct. Mol. Biol. 20, 1383–1389.
- Zhao F., Wu J., Xue A., Su Y., Wang X., Lu X., Zhou Z., Qu J., Zhou X. (2013) Exome sequencing reveals CCDC111 mutation associated with high myopia. Hum. Genet. 132, 913–921.
- Keen B.A., Bailey L.J., Jozwiakowski S.K., Doherty A.J. (2014) Human PrimPol mutation associated with high myopia has a DNA replication defect. Nucl. Acids Res. 42, 12102–12111.
- Kasamo K., Nakamura M., Daimou Y., Sano A. (2020) A PRIMPOL mutation and variants in multiple genes may contribute to phenotypes in a familial case with chronic progressive external ophthalmoplegia symptoms. Neurosci. Res. 157, 58–63.
- Yuan H., Wang Q., Li Y., Cheng S., Liu J., Liu Y. (2020) Concurrent pathogenic variants in SLC6A1/NOTCH1/PRIMPOL genes in a Chinese patient with myoclonic-atonic epilepsy, mild aortic valve stenosis and high myopia. BMC Med. Genet. 21, 93.
- Duong V.N., Zhou L., Martínez-Jiménez M.I., He L., Cosme M., Blanco L., Paintsil E., Anderson K.S. (2020) Identifying the role of PrimPol in TDF-induced toxicity and implications of its loss of function mutation in an HIV+patient. Sci. Rep. 10, 9343.
- Díaz-Talavera A., Calvo P.A., González-Acosta D., Díaz M., Sastre-Moreno G., Blanco-Franco L., Guerra S., Martínez-Jiménez M.I., Méndez J., Blanco L. (2019) A cancer-associated point mutation disables the steric gate of human PrimPol. Sci. Rep. 9, 1121.
- Quinet A., Tirman S., Jackson J., Šviković S., Lemaçon D., Carvajal-Maldonado D., González-Acosta D., Vessoni A.T., Cybulla E., Wood M., Tavis S., Batista L.F.Z., Méndez J., Sale J.E., Vindigni A. (2019) PRIMPOL-mediated adaptive response suppresses replication fork reversal in BRCA-deficient сells. Mol. Cell 77, 461–474.
- Keen B.A., Jozwiakowski S.K., Bailey L.J., Bianchi J., Doherty A.J. (2014) Molecular dissection of the domain architecture and catalytic activities of human PrimPol. Nucl. Acids Res. 42, 5830–5845.
- Rechkoblit O., Gupta Y.K., Malik R., Rajashankar K.R., Johnson R.E., Prakash L., Prakash S., Aggarwal A.K. (2016) Structure and mechanism of human PrimPol, a DNA polymerase with primase activity. Sci. Adv. 2, e1601317.
- Boldinova E.O., Baranovskiy A.G., Gagarinskaya D.I., Manukyan А.А., Makarova A.V., Tahirov T.H. (2023) The role of catalytic and regulatory domains of human PrimPol in DNA binding and synthesis. Nucl. Acids Res. 51, 7541–7551.
- Boldinova E.O., Stojkovic G., Khairullin R., Wanrooij S., Makarova A.V. (2017) Optimization of the expression, purification and polymerase activity reaction conditions of recombinant human PrimPol. PLoS One. 12, e0184489.
- Binz S.K., Dickson A.M., Haring S.J., Wold M.S. (2006) Functional assays for replication protein A (RPA). Methods Enzymol. 409, 11–18.
- Болдинова Е.О., Макарова А.В. (2023) Регуляция ДНК-праймазы-полимеразы PrimPol человека. Биохимия. 88, 1392–1411.
- Boldinova E.O., Belousova E.A., Gagarinskaya D.I., Maltseva E.A., Khodyreva S.N., Lavrik O.I., Makarova A.V. (2020) Strand displacement activity of primpol. Int. J. Mol. Sci. 21, 9027.
- Boldinova E.O., Ghodke P.P., Sudhakar S., Mishra V.K., Manukyan A.A., Miropolskaya N., Pradeepkumar P.I., Makarova A.V. (2022) Translesion synthesis across the N2-ethyl-deoxyguanosine adduct by human PrimPol. ACS Chem. Biol. 17, 3238–3250.
- Liu H., Naismith J.H. (2008) An efficient one-step site-directed deletion, insertion, single and multiple-site plasmid mutagenesis protocol. BMC Biotechnol. 8, 91.
Supplementary files




