Structure and function of the transglutaminase cluster in the basal metazoan Halisarca dujardinii (sponge)
- Authors: Finoshin A.D.1, Kravchuk O.I.1, Mikhailov K.V.2,3, Ziganshin R.H.4, Adameyko K.I.1, Mikhailov V.S.1, Lyupina Y.V.1
-
Affiliations:
- Koltzov Institute of Developmental Biology, Russian Academy of Sciences
- Lomonosov Moscow State University
- Kharkevich Institute for Information Transmission Problems, Russian Academy of Sciences
- Shemyakin-Ovchinnikov Institute of Bioorganic Chemistry, Russian Academy of Sciences
- Issue: Vol 58, No 5 (2024)
- Pages: 797-810
- Section: МОЛЕКУЛЯРНАЯ БИОЛОГИЯ КЛЕТКИ
- URL: https://bakhtiniada.ru/0026-8984/article/view/281589
- DOI: https://doi.org/10.31857/S0026898424050094
- EDN: https://elibrary.ru/HULTXR
- ID: 281589
Cite item
Full Text
Abstract
Transglutaminases are enzymes that carry out post-translational modifications of proteins and participate in the regulation of their activities. Here, we show for the first time that the transglutaminase genes in the basal metazoan, sea sponge Halisarca dujardinii, are organized in a cluster, similar to mammalian transglutaminases. The regulatory regions of six transglutaminase genes and their differential expression in the course of H. dujardinii life cycle suggest independent regulation of these genes. The decrease in transglutaminase activities by cystamine facilitates restoration of the sponge multicellular structures after its mechanical dissociation. For the first time we observed that this decrease in transglutaminase activities was accompanied by generation of the reactive oxygen species in the cells of a basal metazoan. The study of transglutaminases in the basal metazoans and other sea-dwelling organisms might provide better understanding of evolution and specific functions of these enzymes in higher animals.
Full Text
Введение
Трансглутаминазы (TGM) – семейство структурно и функционально родственных ферментов, которые катализируют реакции включения амина в остатки глутамина и образование изопептидной связи между остатками глутамина и лизина. Са2+-зависимые TGM животных [1], грибов [2] и растений [3] выполняют множество важных функций, таких как поддержание целостности мембран и внутриклеточного матрикса, регуляция клеточной адгезии и модуляция передачи сигнала [4]. TGM участвуют в регуляции активности белков-мишеней с помощью различных посттрансляционных модификаций, включая сшивание белков, аминилирование, гидролиз с конверсией остатка Gln в Glu [5]. Показано участие TGM в регуляции развития эмбрионов как у позвоночных, так и у беспозвоночных животных [6, 7]. Бактериальные TGM не относятся к Са2+-зависимым ферментам, они обладают низкой гомологией с TGM животных и менее специфичны [8]. Бактериальные TGM находят широкое применение в производстве различных продуктов питания, включая рыбные и мясные [9, 10], а также в создании капсул для лекарственных средств [11] и производстве биоразлагаемого пластика [12].
Геном человека содержит девять генов TGM: TGM1, TGM2, TGM3, TGM4, TGM5, TGM6, TGM7, ген фактора свертываемости крови FXIIIa (F13A) и ген мембранного белка 4.2 (EPB42). Эти гены кодируют восемь каталитически активных и одну неактивную (EPB42) изоформу TGM. Изоформы TGM млекопитающих экспрессируются в различных тканях под контролем многоуровневой регуляции [13, 14]. TGM1 представлена в эпителиальных тканях [4, 15, 16]. TGM2 широко распространена в различных клетках и тканях [17]. TGM3 присутствует в волосяном фолликуле, эпидермисе и головном мозге [4], а TGM4 в предстательной железе и ее жидкостях, включая семенную [18]. TGM5 экспрессируется в основном в кератиноцитах крайней плоти, слизистой оболочке эпителия и скелетных мышцах [19]. TGM6 и TGM7 локализованы в семенниках и легких [4]. F13A находится в плазме и является одним из компонентов каскада свертывания крови [20]. EPB42 не обладает каталитической активностью, входит в состав мембраны эритроцитов, где участвует в поддержании ее целостности [21].
У беспозвоночных не найдено большого количества тканеспецифичных изоформ TGM. Клетки ракообразного Pacifastacus leniusculus содержат две изоформы TGM [22]. У Drosophila melanogaster обнаружены две изоформы, которые кодирует один ген (FlyBase ID: FBgn0031975). Обе изоформы функционируют и как внутриклеточные, и как внеклеточные [1]. У морского ежа Paracentrotus lividus [7], асцидии Ciona intestinalis [23], полихеты [24], гребневиков и губки Amphimedon queenslandica [25] найдена только одна изоформа TGM.
В регуляции экспрессии генов TGM у млекопитающих участвует индуцируемый гипоксией фактор (HIF-1, Hypoxia-Inducible Factor 1,). Экспрессия гена TGM1 в легких увеличивается при гипоксии и регулируется фактором HIF-1 с участием мотива HRE (Hypoxia-responsive element) [26]. Кроме HRE, промотор гена TGM1 содержит мотивы связывания транскрипционных факторов, участвующих в ответе на гипоксию: Ap1, AP2, CREB/AP1 и SP1 [26]. В состав промотора гена TGM2 входят AP2-мотивы [4], а промоторов генов TGM3 и TGM4 – Sp1-мотив [4, 18]. Промотор гена TGM5 содержит сайты связывания транскрипционных факторов AP1 и NF1 [19]. Экспрессия гена F13A1 регулируется факторами NF1 и Sp1 [4].
Активность TGM связана с продукцией активных форм кислорода (reactive oxygen species, ROS) [27], причем TGM могут быть основной мишенью для передачи сигналов ROS. Внутриклеточные ROS активируют TGM2 в некоторых клеточных линиях и снижают в других [28]. В клетках рака легкого и рака поджелудочной железы понижение активности TGM2 приводит к повышению внутриклеточного уровня ROS [29, 30]. Однако в клеточной линии RBL2H3 лейкоза крыс активность TGM2 необходима для продукции ROS [31]. Активность TGM связана с содержанием ROS и в некоторых клетках беспозвоночных. Так, внеклеточная активность TGM в гемопоэтических клетках ракообразного P. leniusculus повышается при снижении уровня ROS, вызванного введением антиоксиданта [32]. Данные о функционировании TGM у базальных многоклеточных отсутствуют.
В качестве ингибиторов TGM in vitro и in vivo используют цистамин и цистеамин. В клеточной среде цистамин превращается в цистеамин, который, в свою очередь, действует на остатки цистеина в активном центре TGM [33, 34].
Губки (Porifera) – одна из древнейших линий животных, отделившаяся, вероятно, от филогенетического дерева многоклеточных еще до образования тканей. Тело губки представлено несколькими типами клеток, которые сохраняют плюрипотентность. Интересно, что представители типа Porifera способны к реагрегации клеток после диссоциации тела и восстановлению функциональной структуры, то есть к регенерации в масштабе всего организма. Морские губки приливной зоны чрезвычайно устойчивы к изменению содержания кислорода в воде, они представляют собой уникальную модель для изучения процессов адаптации клеток к гипоксии [35]. Ранее нами было показано, что в процессе реагрегации клеток губок происходит повышение уровня экспрессии нейроглобина, белков, ответственных за обмен железа, а также транскрипционного фактора HIF [35, 36].
В представленной работе изучены функции белков TGM, экспрессия которых регулируется фактором гипоксии HIF1. Описано разнообразие изоформ TGM у морской губки H. dujardinii, показана их возможная роль в процессе реагрегации клеток губки после диссоциации и связь активности TGM с продукцией ROS.
Экспериментальная часть
Образцы губок. Губок H. dujardinii собирали в январе 2024 года при температуре воды +2…+5°С на субстрате (водорослях) в сублиторальной зоне Белого моря в районе д. Нильмогуба (координаты 66° 30.145′ с.ш. 33° 07.765′ в.д), в месте, где отсутствует опреснение морской воды. К основным факторам, влияющим на содержание кислорода в морской воде, относятся фотосинтетическая активность водорослей и бактерий, температура воды и опреснение водами ручьев и речек. Все эти факторы изменяются в течение года. Концентрация растворенного кислорода в морской воде меняется в зависимости от температуры: снижается с мая по август при нагревании воды до +15… +17°С, тогда как осенью охлаждение воды до +6….+8°С приводит к росту концентрации кислорода. С другой стороны, в летний период содержание кислорода в воде увеличивается за счет деятельности фотосинтезирующих организмов, но при этом интенсифицируются также процессы гниения и окисления, которые влияют на метаболические процессы у водных животных. Использование в экспериментах губок зимнего периода, когда концентрация кислорода в воде стабильна, позволяет избежать влияния на их метаболизм фотосинтезирующих организмов и окислительных факторов. Клеточный состав губок в январе соответствует периоду начала оогенеза и сперматогенеза годового цикла H. dujardinii [37]. Особи H. dujardinii переносили на субстрате в аэрируемые аквариумы объемом 5 л с природной морской водой при +4°С и с соблюдением этих условий доставляли в ИБР РАН в течение 24 ч для экспериментов по реагрегации клеток в присутствии цистамина.
Ингибирование трансглутаминаз (TGM). TGM ингибировали цистамином (Cystamine Dihydrochloride, “Sigma-Aldrich”, США), который растворяли непосредственно перед экспериментом в стерильной морской воде и добавляли в чашки с клеточной суспензией губок до конечной концентрации 1, 5 и 25 мМ. Концентрации цистамина подбирали, исходя из кинетики ингибирования TGM человека цистамином [33]. Так, цистамин в концентрации 0.5 мМ снижал активность TGM в клеточной линии человека DU145 до 5%, а в концентрации 0.022 мМ подавлял активность рекомбинантной TGM2 на 50%. Клетки губок инкубировали с цистамином в течение 24 ч, после этого фотографировали агрегаты клеток или определяли содержание ROS.
Реагрегация в присутствии цистамина. Эксперимент по реагрегации клеток губки проводили, как описано ранее [38, 39]. Губку механически диссоциировали на отдельные клетки и высевали в чашки Петри (“Sarstedt”, Германия) из расчета 1×107 клеток на 2 мл морской фильтрованной воды. В экспериментальные чашки с клеточной суспензией добавляли цистамин (“Sigma-Aldrich”) до концентрации 1, 5 и 25 мМ, а в контрольные чашки вносили соответствующее количество фильтрованной морской воды. Клетки губок инкубировали в течение 24 ч при температуре +5°C. Съемку клеточных агрегатов производили в проходящем свете на микроскопе Leica DM RXA2 с камерой Olympus DP70. Изображения анализировали в программе ImageJ. Суточные агрегаты обводили вручную, площадь, периметр и округлость каждого агрегата вычисляли по формуле: округлость = 4p × S/√Р, где S – площадь агрегата, а Р – его периметр.
Обнаружение ROS. ROS обнаруживали с помощью 2′,7′-дихлородигидрофлуоресцеиндиацетата (H2DCFDA, “Lumiprobe”) в клеточной суспензии сразу после диссоциации губки и через 24 ч в агрегатах при температуре +5°C. H2DCFDA (1 мкМ) добавляли за 30 мин до начала съемки. ROS регистрировали на конфокальном лазерном сканирующем микроскопе Carl Zeiss LSM 880 ЦКП ИБР РАН в режиме z-stack. Параметры возбуждения и эмиссии составляли 511 и 533 нм соответственно. Агрегаты обводили вручную, интенсивность флуоресценции оценивали, используя функцию “Гистограмма”. Значения интенсивности менее 15 (в шкале 0…255) исключали из анализа, как соответствующие фоновым значениям.
Сборка транскриптома и анализ дифференциальной экспрессии генов. Предсказание белковых продуктов генов TGM проводили с помощью программы TransDecoder v. 5.5 [40] на основе ранее полученной сборки транскриптома (NCBI, проект PRJNA594150) как описано ранее [39]. Полученные последовательности верифицировали с помощью выравнивания программой tblastn из пакета BLAST+ v.2.15 [41] на черновую сборку генома H. dujardinii, выполненную с помощью программ Masurca v. 4.10 [42][42] и Pilon v. 1.24 [43] (неопубликованные данные). Дифференциальную экспрессию генов губки в разные сезоны года анализировали согласно [39]. Экспрессию транскриптов (мРНК) рассчитывали после нормализации методом TMM (trimmed mean of M-values – усеченное среднее М-значений) в CPM (counts per million, число прочтений, отнесенных к данному транскрипту, на миллион прочтений) c использованием программного обеспечения edgeR [44]. Статистическая модель edgeR для расчета уровня значимости учитывала сезон и стадию реагрегации. Долю ложноположительных результатов (FDR) контролировали методом Бенджамини–Хохберга: изменение экспрессии считали статистически значимым при FDR < 0.001.
Филогенетический анализ TGM животных. Набор последовательностей для филогенетического анализа TGM составлен на основе ортогрупп, реконструированных ранее с OrthoFinder v.2.5.5 [45]. Ортогруппа, соответствующая семейству TGM животных, была идентифицирована по белкам человека TGM1-7, F13A1 и EPB42. Для расширения таксономического состава TGM губок к последовательностям A. queenslandica и H. dujardinii, имеющимся в ортогруппе, были добавлены TGM, найденные при помощи HMMER v.3.4 [46] в геномных и транскриптомных данных губок Sycon ciliatum, Ephydatia muelleri, и Lubomirskia spp. Также к набору добавлены TGM губок Geodia barretti и Oopsacas minuta, найденные в базе данных NCBI nr при помощи программы blastp из пакета BLAST+ v.2.15. Все собранные последовательности выравнены программой MAFFT v. 7.475 [47] с использованием алгоритма L-INS-i. Последовательности из S. ciliatum, E. muelleri, Lubomirskia spp., у которых обнаружена архитектура со сдвоенным доменом TGM, были разделены на две части (N и C) для филогенетического анализа. Перед построением дерева из выравнивания при помощи программы trimAl v.1.2 были удалены участки, содержащие >70% пробелов [48]. Реконструкция филогенетического дерева выполнена методом максимального правдоподобия при помощи пакета IQ-TREE v.1.6.12 [49]: эволюционная модель для реконструкции (LG+R7) выбрана автоматически с помощью ModelFinder [50], поддержка узлов дерева оценена с использованием метода сверхбыстрого бутстрэпа UFBoot [51] с 1000 реплик. Построенное дерево визуализировано в программе MEGA v.7.0.21 [52].
SDS-ПААГ-электрофорез и хромато-масс-спектрометрический анализ. Аликвоты осветленных гомогенатов, содержащих 80 мкг белка, смешивали с буфером для нанесения образца, смесь нагревали на водяной бане при 95°C в течение 4 мин для денатурации белков. Денатурированные образцы белка подвергали электрофорезу в 10%-ном полиакриламидном геле с SDS (SDS-ПААГ-электрофорез) при 160 В. Полоску геля, соответствующую подвижности TGM H. dujardinii с молекулярной массой в диапазоне 70 и 85 кДа, вырезали из SDS-геля, окрашенного Кумасси R250, и проводили хромато-масс-спектрометрический анализ, как описано ранее [39].
Поиск бактериальных TGM. Поиск белков с доменами TGM PF01841 (IPR002931) и PF09017 (IPR015107) проводили в транскриптомной базе H. dujardinii (NCBI, PRJNA594150) с помощью программы HMMER v.3.4 [46].
Статистический анализ. Результаты микроскопии анализировали при помощи встроенных функций языка R v.3.4 и визуализировали с использованием пакета R ggplot2 v.3.4.4 [53]. По полученным гистограммам вычисляли медианные значения уровней интенсивности флуоресценции каждого образца. Показатели площади агрегатов использовали в исходном виде. Каждую группу образцов попарно сравнивали с контрольной с помощью критерия Манна‒Уитни. Использовали стандартный уровень значимости p <0.05.
Результаты исследования
Гены трансглутаминаз губки H. dujardinii образуют кластер
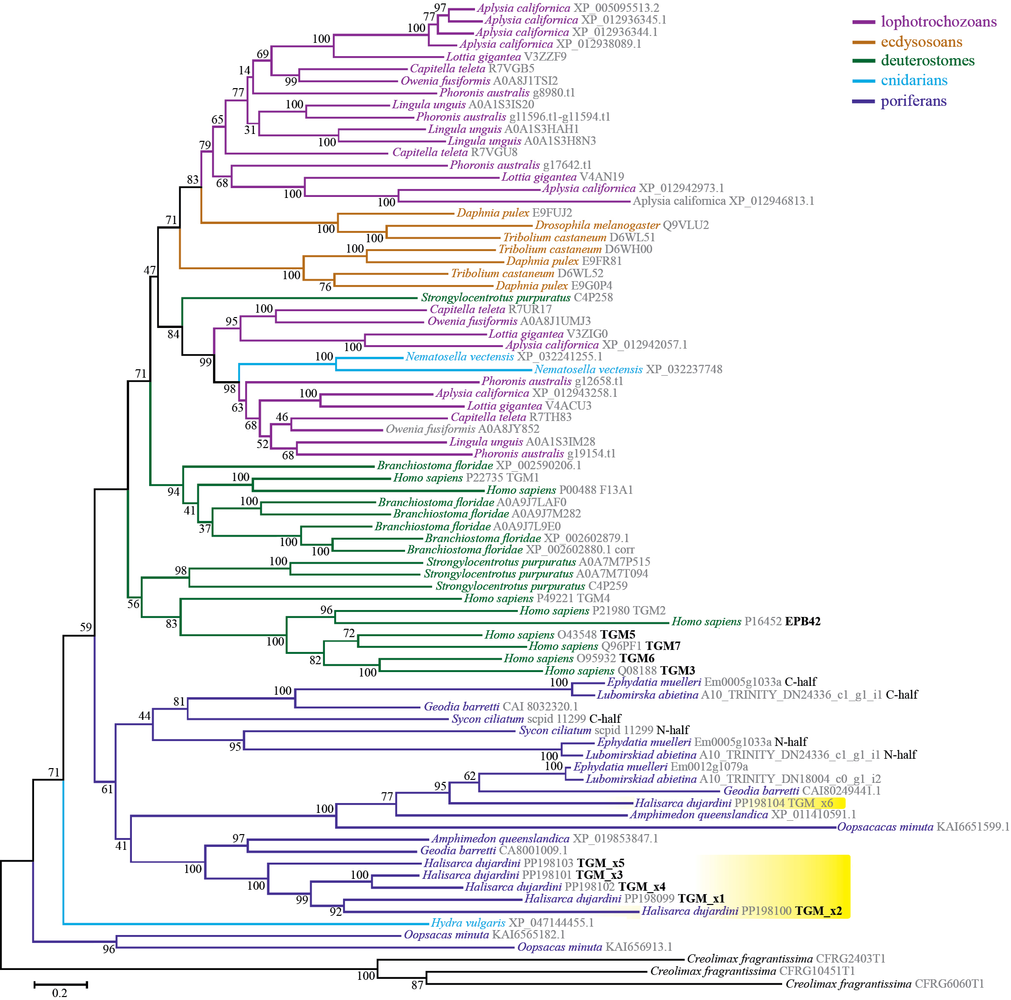
На основе транскриптомных сборок губки H. dujardinii, описанных нами ранее (NCBI: PRJNA594150), идентифицированы шесть транскриптов TGM, которые мы именуем далее TGM x1‒TGM x6. Аминокислотные последовательности TGM H. dujardinii имеют низкое сходство с белками человека (табл. 1). Аминокислотная последовательность TGM х6 в наибольшей степени отличалась от TGM х1–х5. На филогенетическом дереве TGM животных большинство последовательностей TGM губок образуют единую группу с умеренной поддержкой (61% бутстрэпа), которая включает все TGM представителей Demospongiae, а также TGM известковой губки S. ciliatum и стеклянной губки O. minuta (рис. 1). Два дополнительных представителя семейства TGM из O. minuta кластеризуются отдельно от основной группы TGM губок, ближе к корню дерева. Внутри основной группы TGM из H. dujardinii расходятся на две ветви, где TGM x1–TGM x5 образуют единую кладу, указывающую на серию относительно недавних дупликаций, сформировавших эту группу паралогов, а TGM x6 соответствует более древней дупликации, предположительно предшествующей дивергенции Demospongiae и стеклянных губок (рис. 1). Анализ выравнивания TGM также показал, что несколько видов губок (S. ciliatum и представителей Spongillida) содержат белки, состоящие из двух мономеров TGM, при этом обе части таких белков являются древними паралогами (N-half и C-half на рис. 1). Эти белки появились в результате древней дупликации и последующего слияния дуплицированных генов TGM.
Таблица 1. Трансглутаминазы Halisarca dujardinii
Трансглутаминаза | Лучший белковый результат BLAST у человека | |||
Транскрипт (мРНК) | Регистрационный номер GenВank | Трансглутаминаза | Регистрационный номер GenВank | Идентичность, % |
TGM x1 | PP198099 | TGM4 | ACF75748.1 | 33.23 |
TGM x2 | PP198100 | TGM1 | AAA61156.1 | 27.57 |
TGM x3 | PP198101 | TGM1 | AAA61156.1 | 36.64 |
TGM x4 | PP198102 | TGM1 | AAA61156.1 | 33.73 |
TGM x5 | PP198103 | TGM1 | AAA61156.1 | 35.67 |
TGM x6 | PP198104 | TGM1 | AAA61156.1 | 29.88 |
Рис. 1. Филогенетическое дерево TGM животных. Цифры на узлах дерева соответствуют оценкам поддержки узла методом сверхбыстрого бутстрэпа UFBoot с 1000 реплик.
С помощью программы BLAST в геномных последовательностях H. dujardinii обнаружены шесть генов, каждый из которых соответствует найденным транскриптам. Пять из шести генов (TGM x1–TGM x5) организованы в генный кластер на одной хромосоме (рис. 2а). Ген TGM x6, относящийся к другой ветви на филогенетическом древе, в этот кластер не входит и лежит на другом скаффолде.
Рис. 2. Гены TGM губки H. dujardinii (а) и человека (б). Цифрами указаны расстояния между генами в парах нуклеотидов. В 5´-области генов губки H. dujardinii показаны регуляторные последовательности: ТАТА-бокс; HRE – элемент, отвечающий на гипоксию; AP1, SP1, CREB/AP1 – сайты связывания с соответствующими транскрипционными факторами.
Ни один из генов кластера TGM x1–TGM x5 не имеет TATA-содержащего промотора, но 5´-последовательности этих генов несут некоторые цис-регуляторные элементы, связанные с ответом на гипоксию (табл. 2, рис. 2а). Эти регуляторные элементы отсутствуют в гене TGM x6, но он содержит ТАТА-бокс.
Таблица 2. Нуклеотидные последовательности 5´-области, участвующие в регуляции экспрессии генов TGM
Регуляторный элемент | Нуклеотидная последовательность | Источник |
AP1 | 5´-TGAGGTCT-3´ | [54] |
5´-TGACTCT-3´ | ||
5´-TGACATCA-3´ | ||
AP2 | 5´-TACCCCCCCCCACT-3´ | [55] |
CREB/AP1 | 5´-TGATGTCA-3´ | [26] |
HRE | 5´-RCGTG-3´ | [56] |
NF1 | 5´-GCCAA-3´ | [55] |
SP1 | 5´-GGGCGG-3´ | [57] |
Бактериальные трансглутаминазы
В транскриптомных библиотеках H. dujardinii (SRX7284265, SRX7284266, SRX7284271, SRX7284272, SRX7284273, SRX7284274), включающих также бактериальные симбионты, бактериальные TGM не обнаружены.
Особенности экспрессии генов TGM губки H. dujardinii
Чтобы оценить вклад генов TGM в процессы диссоциации и реагрегации клеток губки H. dujardinii, мы сравнили уровни их экспрессии в ткани тела губки, диссоциированных клетках и клеточных агрегатах спустя 24 ч после диссоциации губок. Транскриптомное профилирование методом РНК-Seq проводили на губках, собранных в разные сезоны, то есть в разные периоды их жизненного цикла. Выявлены различия в экспрессии разных генов TGM (рис. 3) в течение годового цикла губки. Ген TGM x3 экспрессировался на высоком уровне на протяжении всего года, а TGM x5 – на низкой. Экспрессия гена TGM x3 была выше, а TGM x4 ниже в летний период, который характеризуется высокой температурой и низким содержанием кислорода в воде. Наиболее стабильными изменения экспрессии в процессе реагрегации были у двух генов – TGM x1 и TGM x5, экспрессия этих генов в агрегатах снижалась.
Рис. 3. Экспрессия генов TGM при диссоциации/реагрегации губки H. dujardinii в разные периоды годового цикла. Слева показан уровень экспрессии генов в ткани тела губки в разные периоды годового цикла. Голубым, салатовым, розовым и оранжевым цветом обозначены зима, весна, лето и осень соответственно. *Статистически значимые различия в экспрессии генов TGM в ткани тела губки в разные сезоны. Справа показано изменение экспрессии в диссоциированных клетках и клеточных агрегатах по сравнению с интактной губкой. Большими и маленькими точками обозначены диссоциированные клетки и агрегаты. Справа на тепловой карте приведены только статистически значимые различия (FDR < 0.001, см. Экспериментальную часть).
Особенности трансглутаминаз H. dujardinii
Для предсказания возможной ферментативной активности TGM проведено выравнивание аннотированных нами аминокислотных последовательностей каталитических сайтов, ответственных за переамидирование в субстрате (рис. 4). Каталитические сайты отмечены на основе опубликованных данных [58].
Рис. 4. Выравнивание аминокислотных последовательностей каталитических сайтов TGM H. dujardinii и человека. Стрелками и рамками выделены каталитические остатки цистеина 376 (Cys376), гистидина 435 (His435) и аспарагиновой кислоты 458 (Asp458), необходимые для каталитической активности. Голубым показаны замены ключевых аминокислот. Нумерация приведена для TGM1 H. sapiens.
TGM губки H. dujardinii имеют низкое сходство как между собой, так и с TGM человека (табл. 1). Однако пять TGM H. dujardinii сохраняют активные остатки цистеина, гистидина и аспарагиновой кислоты, необходимые для каталитической активности (рис. 4). Отсутствие ферментативной активности как у TGM x2, так и у EPB42 человека, по-видимому, обусловлено заменой Cys376Ser.
Для идентификации белковых продуктов лизаты клеток губки H. dujardinii фракционировали с помощью SDS-ПААГ-электрофореза и анализировали зону геля, соответствующую предсказанным молекулярным массам TGM. С помощью масс-cпектрометрии обнаружены два белка – TGM x3 и TGM x5 (рис. 5, табл. 3). Оба белка экспрессируются генами, входящими в генный кластер.
Рис. 5. Электрофоретический анализ белков в 10%-ном SDS-ПААГ, окрашивание Coomassie R250. М – маркер молекулярной массы; H. d. – осветленный гомогенат клеточной суспензии H. dujardinii. Стрелкой показана зона, использованная для идентификации TGM H. dujardinii методом масс-спектрометрии.
Таблица 3. Данные масс-спектрометрического анализа трансглутаминаз H. dujardinii
Фермент | NCBI ID | –10 lgPа | Покрытие, % | Уникальный пептид | Посттрансляционная модификация | Mr, Да |
TGM x3 | PP198101 | 258.93 | 9.20 | ADIAVGPK AGEASTVTASFR FGLDSELR GVVEVPIR IWAGSYK LDSELR LTPEEYVGK SPVHVSR | 68485.4 | |
TGM x5 | PP198103 | 264.39 | 8.30 | AAAAVAEAR GESPAFK HPEGSLEER IITC(+57.02)SVK SIDFYFDEK THGEVVR VPLGSIATVK | Карбамидометилирование | 77619.2 |
Участие трансглутаминаз в восстановлении многоклеточной структуры губки
Реагрегацию клеток губок изучали в присутствии разных концентраций цистамина [33] в инкубационной среде. Оказалось, что через 2 ч после механической диссоциации губки в суспензии клеток, инкубированной в присутствии 1–25 мМ цистамина, число неагрегированных клеток было меньше, а размер агрегатов крупнее, чем в контроле без добавки цистамина (рис. 6).
Рис. 6. Клеточная суспензия через 2 ч после диссоциации губки. а – Контроль. б–г – Суспензия в присутствии 1, 5, 25 мМ цистамина. Шкала – 50 мкм.
Через 24 ч после диссоциации в контрольных и опытных образцах клеточной суспензии образовались округлые клеточные агрегаты. Размер агрегатов в присутствии цистамина (ингибитора TGM) в концентрации 1 мМ был таким же, как в контроле, а при 5 и 25 мМ был в среднем больше, чем в контроле (рис. 7).
Рис. 7. Агрегаты клеток через 24 ч после диссоциации губки, образовавшиеся в отсутствие (а) и в присутствии цистамина в концентрации 1 мМ (б); 5 мМ (в) и 25 мМ (г). Шкала – 100 мкм. д – Сравнительный анализ площади агрегатов.
Динамика ROS при ингибировании трансглутаминаз в процессе реагрегации клеток губки
Анализ ROS в клетках суспензии, полученной после диссоциации губки, выявил клетки с высоким и низким содержанием ROS. Однако не обнаружено связи ROS с определенными морфологическими параметрами клеток (рис. 8).
Рис. 8. Конфокальная микроскопия суспензии клеток губки H. dujardinii. Зеленым цветом показана флуоресценция клеток после добавления в инкубационную среду H2DCFDA. Белыми стрелками показаны мелкие округлые клетки, черными – крупные с выростами.
Через 24 ч после диссоциации губки наблюдается повышение содержания ROS в клетках агрегатов, образовавшихся в присутствии цистамина (рис. 9).
Рис. 9. Флуоресценция клеточных агрегатов после добавления в инкубационную среду H2DCFDA. а,б – Контроль. В присутствии цистамина: в,г – 1 мМ; д,е – 5 мМ; ж,з – 25 мМ. и – Сравнительный анализ интенсивности флуоресценции.
Обсуждение результатов
TGM млекопитающих изучают в связи с их возможным участием в патогенезе различных заболеваний. Эти ферменты также служат мишенями в терапии опухолей [30, 59], нейродегенеративных заболеваний [60], катаракты [34], хронических заболеваний почек [61]. Информация о функционировании TGM у базальных животных отсутствует.
У морской губки H. dujardinii нами обнаружены шесть изоформ TGM, одна из которых, предположительно, не обладает ферментативной активностью. Пять из шести генов TGM образуют кластер (рис. 2), что, по-видимому, распространено достаточно широко. Кластерная организация генов TGM наблюдается и у млекопитающих [61]. Об этом также свидетельствуют обнаруженные нами у нескольких губок слитые белки TGM, предположительно возникшие путем слияния соседних генов в древнем кластере (рис. 1). Изоформы TGM могут экспрессироваться в разных типах клеток или при разном физиологическом состоянии губок. Об этом говорит разнообразие регуляторных последовательностей этих генов и их дифференциальная экспрессия в разные периоды годового жизненного цикла губки. Так, в летний период, отличающийся повышенным содержанием кислорода и большим количества фотосинтезирующих бактерий в воде, наблюдается увеличение экспрессии TGM x3, но снижение TGM x1, x2 и x6. Низкая гомология изоформ TMG H. dujardinii позволяет предположить, что они могут выполнять различные функции. Несмотря на низкую гомологию с ферментами человека, все TGM H. dujardinii, кроме TGM x6, сохранили активные каталитические центры. TGM x6 с заменой Cys376Ser может выполнять важные функции в клетке, подобно EPB42 человека, мутация которой приводит к наследственному сфероцитозу [62]. Таким образом, TGM H. dujardinii произошли уже после обособления губок от общего ствола с животными и являются продуктом дупликаций, специфичных для губок.
Процесс механической диссоциации губки сопровождается нарушением питания клеток из-за разрушения водоносной системы и оксигенации клеток, что приводит к метаболическому стрессу. Ранее мы показали, что диссоциация тела губки на отдельные клетки сопровождается снижением экспрессии генов, связанных с биосинтезом гема, обменом железа и реакцией на гипоксию [35]. В процессе образования агрегатов наблюдается повышение экспрессии антиапоптотического фактора BCL2 [35, 36]. Известно, что TGM вовлечены в формирование устойчивости к метаболическому стрессу [63], а также участвуют в регуляции апоптоза как в качестве антиапоптотического, так и проапоптотического фактора в зависимости от физиологического состояния клеток [5]. Уровень экспрессии TGM контролируется ROS и связан с активностью BCL2 [30]. Добавление ингибитора TGM в клеточную суспензию может запускать разнонаправленные процессы в зависимости от типа клеток. млекопитающих Показано, что ингибиторы TGM цистамин и цистеамин могут индуцировать гибель клеток млекопитающих определенного типа [64]. Ингибирование TGM ускоряло агрегацию клеток губки на ранней стадии (2 ч после диссоциации), увеличивало средний размер клеточных агрегатов (к 24 ч) и приводило к увеличению продукции ROS в агрегатах. Известно, что TGM, находящиеся на клеточной поверхности, участвуют в регуляции адгезии [65, 66]. Наблюдаемое ускорение агрегации клеток губки в присутствии цистамина (рис. 6) может быть обусловлено изменением скорости клеточной адгезии. Подавление активности TGM может приводить также к увеличению экспрессии BCL2 в клетках, находящихся в состоянии метаболического стресса [30].
Цистамин действует как окислительно-восстановительный модификатор, способный регулировать ROS внутри клетки [67]. Увеличение содержания ROS в агрегатах в присутствии цистамина как в низкой (1 мкМ), так и в высокой (5–25 мкМ) концентрации обусловлено, возможно, ингибированием разных активностей TGM. В одном случае цистамин препятствует сшивающей активности TGM, действуя в качестве альтернативного субстрата [68], в другом ингибирует активность TGM, изменяя дисульфидные связи активного остатка Cys376 [69]. Возможно также переключение активностей между этими двумя механизмами. TGM участвует в регуляции клеточного цикла, пролиферации и дифференцировки клеток посредством трансамидирования ядерных белков [6]. Большое количество данных указывает на участие моноаминов во внутриклеточной регуляции посредством таких посттрансляционных модификаций, как серотонилирование [70, 71]. Можно предположить, что подобные механизмы участвуют и в регуляции реагрегации клеток губки.
Еще одной причиной повышения ROS при воздействии цистамина может быть уменьшение уровня глутатиона – антиоксиданта, играющего важную роль в поддержании окислительно-восстановительного статуса клеток. Известно, что в некоторых клеточных линиях млекопитающих цистамин снижает уровень внутриклеточного глутатиона, ингибируя ключевой фермент его синтеза – глутамилцистеин-синтетазу, посредством реакции обмена между сульфгидрильными группами. Введение цистамина крысам вызывает истощение запасов глутатиона в клетках [64]. ROS является детектором состояния клетки, участвующим в регуляции многих процессов, в том числе, в ингибировании TGM. Изучение изменений уровня глутатиона в клетках губок после обработки цистамином будет продолжено.
Губки являются симбиотическими организмами, они существуют только в симбиозе с бактериями [72]. Метаболические пути губок и микроорганизмов взаимосвязаны. Однако мы не обнаружили бактериальные TGM в образцах H. dujardinii. Таким образом, участие бактериальных TGM в процессе реагрегации клеток H. dujardinii представляется маловероятным.
Проведенное исследование губки H. dujardinii показало, что это эволюционно древнее животное имеет сложно устроенный кластер генов TGM, обеспечивающий дифференциальную экспрессию изоформ в жизненном цикле. Несмотря на низкий уровень гомологии, TGM губок сохраняют консервативные каталитические центры и, вероятно, функции сходные с ферментами млекопитающих. Исследование биохимических путей базального многоклеточного животного важно для понимания эволюции молекулярных механизмов у позвоночных. Изучение морских губок имеет и практическое значение, поскольку они являются важным источником биологически активных веществ, в том числе, обладающих противоопухолевой активностью [73]. TGM морских губок могут в перспективе использоваться для модификации и сшивания белков в фармацевтической и пищевой промышленности.
Авторы выражают благодарность за помощь в сборе материала туристическому центру “Полярный Круг” (Россия).
Исследования проведены с использованием оборудования Центра коллективного пользования Института биологии развития им. Н.К. Кольцова Российской академии наук (ИБР РАН).
Исследование выполнено за счет гранта Российского научного фонда (№ 22-74-00111, https://rscf.ru/project/22-74-00111/).
В соответствии с пунктом 3 главы 1 Директивы 2010/63/ЕС от 22 сентября 2010 г. о защите животных, используемых в научных целях, требования биоэтики не распространяются на объект данного исследования.
Авторы заявляют об отсутствии конфликта интересов.
About the authors
A. D. Finoshin
Koltzov Institute of Developmental Biology, Russian Academy of Sciences
Author for correspondence.
Email: alexcolton@yandex.ru
Russian Federation, Moscow, 119334
O. I. Kravchuk
Koltzov Institute of Developmental Biology, Russian Academy of Sciences
Email: alexcolton@yandex.ru
Russian Federation, Moscow, 119334
K. V. Mikhailov
Lomonosov Moscow State University; Kharkevich Institute for Information Transmission Problems, Russian Academy of Sciences
Email: alexcolton@yandex.ru
Belozersky Institute of Physical and Chemical Biology
Russian Federation, Moscow, 119992; Moscow, 127051R. H. Ziganshin
Shemyakin-Ovchinnikov Institute of Bioorganic Chemistry, Russian Academy of Sciences
Email: alexcolton@yandex.ru
Russian Federation, Moscow, 117997
K. I. Adameyko
Koltzov Institute of Developmental Biology, Russian Academy of Sciences
Email: alexcolton@yandex.ru
Russian Federation, Moscow, 119334
V. S. Mikhailov
Koltzov Institute of Developmental Biology, Russian Academy of Sciences
Email: alexcolton@yandex.ru
Russian Federation, Moscow, 119334
Yu. V. Lyupina
Koltzov Institute of Developmental Biology, Russian Academy of Sciences
Email: alexcolton@yandex.ru
Russian Federation, Moscow, 119334
References
- Shibata T., Kawabata S. (2018) Pluripotency and a secretion mechanism of Drosophila transglutaminase. J. Biochem. 163, 165–176.
- Lerner A., Matthias T. (2020) Processed food additive microbial transglutaminase and its cross-linked gliadin complexes are potential public health concerns in celiac disease. Int. J. Mol. Sci. 21, 1127.
- Della Mea M., Caparrós-Ruiz D., Claparols I., Serafini-Fracassini D., Rigau J. (2004) AtPng1p. The first plant transglutaminase. Plant Physiol. 135, 2046–2054.
- Eckert R.L., Kaartinen M.T., Nurminskaya M., Belkin A.M., Colak G., Johnson G.V., Mehta K. (2014) Transglutaminase regulation of cell function. Physiol. Rev. 94, 383–417.
- Nurminskaya M.V., Belkin A.M. (2012) Cellular functions of tissue transglutaminase. Int. Rev. Cell Mol. Biol. 294, 1–97.
- Ivashkin E., Melnikova V., Kurtova A., Brun N.R., Obukhova A., Khabarova M..Y, Yakusheff A., Adameyko I., Gribble K.E., Voronezhskaya E.E. (2019) Transglutaminase activity determines nuclear localization of serotonin immunoreactivity in the early embryos of invertebrates and vertebrates. ACS Chem. Neurosci. 10, 3888–3899.
- Zanetti L., Ristoratore F., Bertoni A., Cariello L. (2004) Characterization of sea urchin transglutaminase, a protein regulated by guanine/adenine nucleotides. J. Biol. Chem. 279, 49289–49297.
- Aaron L., Torsten M. (2019) Microbial transglutaminase: a new potential player in celiac disease. Clin. Immunol. 199, 37–43.
- Choi Y.-S., Jeong T.-J., Kim H.-W., Hwang K.-E., Sung J.-M., Seo D.-H., Kim Y.-B., Kim C.-J. (2017) Combined effects of sea mustard and transglutaminase on the quality characteristics of reduced-salt frankfurters: effect of transglutaminase and sea mustard on quality of sausages. J. Food Proc. Preservation. 41, e12945.
- Park Y.S., Choi Y.S., Hwang K.E., Kim T.K., Lee C.W., Shin D.M., Han S.G. (2017) Physicochemical properties of meat batter added with edible silkworm pupae (Bombyx mori) and transglutaminase. Korean J. Food Sci. Anim. Resourсе. 37, 351–359.
- Sun C.K., Ke C.J., Lin Y.W., Lin F.H., Tsai T.H., Sun J.S. (2021) Transglutaminase cross-linked gelatin-alginate-antibacterial hydrogel as the drug delivery-coatings for implant-related infections. Polymers. 13, 414.
- Porta R., Mariniello L., Di Pierro P., Sorrentino A., Giosafatto C.V. (2011) Transglutaminase crosslinked pectin- and chitosan-based edible films: a review. Crit. Rev. Food Sci. Nutr. 51, 223–238.
- Iismaa S.E., Mearns B.M., Lorand L., Graham R.M. (2009) Transglutaminases and disease: lessons from genetically engineered mouse models and inherited disorders. Physiol. Rev. 89, 991–1023.
- Lorand L., Graham R.M. (2003) Transglutaminases: crosslinking enzymes with pleiotropic functions. Nat. Rev. Mol. Cell Biol. 4, 140–156.
- Baumgartner W., Golenhofen N., Weth A., Hiiragi T., Saint R., Griffin M., Drenckhahn D. (2004) Role of transglutaminase 1 in stabilisation of intercellular junctions of the vascular endothelium. Histochem. Cell Biol. 122, 17–25.
- Martinet N., Bonnard L., Regnault V., Picard E., Burke L., Siat J., Grosdidier G., Martinet Y., Vignaud J.M. (2003) In vivo transglutaminase type 1 expression in normal lung, preinvasive bronchial lesions, and lung cancer. Am. J. Respir. Cell. Mol. Biol. 28, 428–435.
- Fesus L., Piacentini M. (2002) Transglutaminase 2: an enigmatic enzyme with diverse functions. Trends Biochem. Sci. 27, 534–539.
- Dubbink H.J., Cleutjens K.B., van der Korput H.A., Trapman J., Romijn J.C. (1999) An Sp1 binding site is essential for basal activity of the human prostate-specific transglutaminase gene (TGM4) promoter. Gene. 240, 261–267.
- Cassidy A.J., van Steensel M.A., Steijlen P.M., van Geel M., van der Velden J., Morley S.M., Terrinoni A., Melino G., Candi E., McLean W.H. (2005) A homozygous missense mutation in TGM5 abolishes epidermal transglutaminase 5 activity and causes acral peeling skin syndrome. Am. J. Hum. Genet. 77, 909–917.
- Board P.G., Webb G.C., McKee J., Ichinose A. (1988) Localization of the coagulation factor XIII A subunit gene (F13A) to chromosome bands 6p24–p25. Cytogenet. Cell Genet. 48, 25–27.
- Yang L., Shu H., Zhou M., Gong Y. (2022) Literature review on genotype–phenotype correlation in patients with hereditary spherocytosis. Clin. Genet. 102, 474–482.
- Wang R., Liang Z., Hal M., Söderhall K. (2001) A transglutaminase involved in the coagulation system of the freshwater crayfish, Pacifastacus leniusculus. Tissue localisation and cDNA cloning. Fish Shellfish Immunol. 11, 623–637.
- Cariello L., Ristoratore F., Zanetti L. (1997) A new transglutaminase‐like from the ascidian Ciona intestinalis. FEBS Lett. 408, 171–176.
- Mádi A., Punyiczki M., di Rao M., Piacentini M., Fésüs L. (1998) Biochemical characterization and localization of transglutaminase in wild‐type and cell‐death mutants of the nematode Caenorhabditis elegans. Eur. J. Biochem. 253, 583–590.
- Draper G.W., Shoemark D.K., Adams J.C. (2019) Modelling the early evolution of extracellular matrix from modern сtenophores and sponges. Essays Biochem. 63, 389–405.
- Li L., Watson C.J., Dubourd M., Bruton A., Xu M., Cooke G., Baugh J.A. (2016) HIF-1-dependent TGM1 expression is associated with maintenance of airway epithelial junction proteins. Lung. 194, 829–838.
- Liu T., Tee A.E., Porro A., Smith S.A., Dwarte T., Liu P.Y., Iraci N., Sekyere E., Haber M., Norris M.D., Diolaiti D., Della Valle G., Perini G., Marshall G.M. (2007) Activation of tissue transglutaminase transcription by histone deacetylase inhibition as a therapeutic approach for Myc oncogenesis. Proc. Natl. Acad. Sci. USA. 104, 18682–18687.
- Chhabra A., Verma A., Mehta K. (2009) Tissue transglutaminase promotes or suppresses tumors depending on cell context. Anticancer Res. 29(6), 1909–1919.
- Lee M.Y., Wu M.F., Cherng S.H., Chiu L.Y., Yang T.Y., Sheu G.T. (2018) Tissue transglutaminase 2 expression is epigenetically regulated in human lung cancer cells and prevents reactive oxygen species-induced apoptosis. Cancer Manag. Res. 10, 2835–2848.
- Su X., He X., Ben Q., Wang W., Song H., Ye Q., Zang Y., Li W., Chen P., Yao W., Yuan Y. (2017) Effect of p53 on pancreatic cancer-glucose tolerance abnormalities by regulating transglutaminase 2 in resistance to glucose metabolic stress. Oncotarget. 8, 74299–74311.
- Kim Y., Eom S., Kim K., Lee Y.S., Choe J., Hahn J.H., Lee H., Kim Y.M., Ha K.S., Ro J.Y., Jeoung D. (2010) Transglutaminase II interacts with rac1, regulates production of reactive oxygen species, expression of snail, secretion of Th2 cytokines and mediates in vitro and in vivo allergic inflammation. Mol. Immunol. 47, 1010–1022.
- Junkunlo K., Söderhäll K., Söderhäll I., Noonin C. (2016) Reactive oxygen species affect transglutaminase activity and regulate hematopoiesis in a Crustacean. J. Biol. Chem. 291, 17593–17601.
- Jeon J.H., Lee H.J., Jang G.Y., Kim C.W., Shim D.M., Cho S.Y., Yeo E.J., Park S.C., Kim I.G. (2004) Different inhibition characteristics of intracellular transglutaminase activity by cystamine and cysteamine. Exp. Mol. Med. 36, 576–581.
- Lee S.M., Jeong E.M., Jeong J., Shin D.M., Lee H.J., Kim H.J., Lim J., Lee J.H., Cho S.Y., Kim M.K., Wee W.R., Lee J.H., Kim I.G. (2012) Cysteamine prevents the development of lens opacity in a rat model of selenite-induced cataract. Invest. Ophthalmol. Vis. Sci. 53, 1452.
- Finoshin A.D., Adameyko K.I., Mikhailov K.V., Kravchuk O.I., Georgiev A.A., Gornostaev N.G., Kosevich I.A., Mikhailov V.S., Gazizova G.R., Shagimardanova E.I., Gusev O.A., Lyupina Y.V. (2020) Iron metabolic pathways in the processes of sponge plasticity. PLoS One. 15, e0228722.
- Adameyko K.I., Burakov A.V., Finoshin A.D., Mikhailov K.V., Kravchuk O.I., Kozlova O.S., Gornostaev N.G., Cherkasov A.V., Erokhov P.A., Indeykina M.I., Bugrova A.E., Kononikhin A.S., Moiseenko A.V., Sokolova O.S., Bonchuk A.N., Zhegalova I.V., Georgiev A.A., Mikhailov V.S., Gogoleva N.E., Gazizova G.R., Shagimardanova E.I., Gusev O.A., Lyupina Y.V. (2021) Conservative and atypical ferritins of sponges. Int. J. Mol. Sci. 22, 8635.
- Ereskovsky A. (2000) Reproduction cycles and strategies of the cold-water sponges Halisarca dujardini (Demospongiae, Halisarcida), Myxilla incrustans and Iophon piceus (Demospongiae, Poecilosclerida) from the White Sea. Biol. Bull. 198, 77–87.
- Кравчук О.И., Бураков А.В., Горностаев Н.Г., Михайлов К.В., Адамейко К.И., Финошин А.Д., Георгиев А.А., Михайлов В.С., Ерюкова Ю.Э., Рубиновский Г.А., Заиц Д.В., Газизова Г.Р., Гусев О.А., Шагимарданова Е.И., Люпина Ю.В. (2021) Деацетилазы гистонов в процессе реагрегации клеток губки Halisarca dujardinii. Онтогенез. 52, 367–383.
- Кравчук О.И., Финошин А.Д., Михайлов К.В., Зиганшин Р.Х., Адамейко К.И., Горностаев Н.Г., Жураковская А.И., Михайлов В.С., Шагимарданова Е.И., Люпина Ю.В. (2023) Характеристика дегидратазы δ-аминолевуленовой кислоты холодноводной губки Halisarca dujardinii. Молекуляр. биология. 57, 1085–1097.
- Haas B.J., Papanicolaou A., Yassour M., Grabherr M., Blood P.D., Bowden J., Couger M.B., Eccles D., Li B., Lieber M., MacManes M.D., Ott M., Orvis J., Pochet N., Strozzi F., Weeks N., Westerman R., William T., Dewey C.N., Henschel R., LeDuc R.D., Friedman N., Regev A. (2013) De novo transcript sequence reconstruction from RNA-seq using the Trinity platform for reference generation and analysis. Nat. Protoc. 8, 1494–1512.
- Altschul S. (1997) Gapped BLAST and PSI-BLAST: a new generation of protein database search programs. Nucl. Acids Res. 25, 3389–3402.
- Zimin A.V., Marçais G., Puiu D., Roberts M., Salzberg S.L., Yorke J.A. (2013) The MaSuRCA genome assembler. Bioinformatics. 29, 2669–2677.
- Walker B.J., Abeel T., Shea T., Priest M., Abouelliel A., Sakthikumar S., Cuomo C.A., Zeng Q., Wortman J., Young S.K., Earl A.M. (2014) Pilon: аn integrated tool for comprehensive microbial variant detection and genome assembly improvement. PLoS One. 9, e112963.
- Robinson M.D., McCarthy D.J., Smyth G.K. (2010) еdgeR: a bioconductor package for differential expression analysis of digital gene expression data. Bioinformatics. 26, 139–140.
- Emms D.M., Kelly S. (2019) OrthoFinder: phylogenetic orthology inference for comparative genomics. Genome Biol. 20, 238.
- Eddy S.R. (2011) Accelerated profile HMM searches. PLoS Comput. Biol. 7, e1002195.
- Katoh K., Standley D.M. (2013) MAFFT multiple sequence alignment software version 7: improvements in performance and usability. Mol. Biol. Evol. 30, 772–780.
- Capella-Gutierrez S., Silla-Martinez J.M., Gabaldon T. (2009) trimAl: a tool for automated alignment trimming in large-scale phylogenetic analyses. Bioinformatics. 25, 1972–1973.
- Nguyen L.T., Schmidt H.A., von Haeseler A., Minh B.Q. (2015) IQ-TREE: а fast and effective stochastic algorithm for estimating maximum-likelihood phylogenies. Mol. Biol. Evol. 32, 268–274.
- Kalyaanamoorthy S., Minh B.Q., Wong T.K.F., von Haeseler A., Jermiin L.S. (2017) ModelFinder: fast model selection for accurate phylogenetic estimates. Nat. Methods. 14, 587–589.
- Hoang D.T., Chernomor O., von Haeseler A., Minh B.Q., Vinh L.S. (2018) UFBoot2: improving the ultrafast bootstrap approximation. Mol. Biol. Evol. 35, 518–522.
- Kumar S., Stecher G., Tamura K. (2016) MEGA7: Molecular Evolutionary Genetics Analysis version 7.0 for bigger datasets. Mol. Biol. Evol. 33, 1870–1874.
- Wickham H. (2016) ggplot2: Elegant Graphics for Data Analysis. 2nd Ed. Switzerland: Springer, 260 p.
- Лапиков И.А., Могиленко Д.А., Диже Э.Б., Игнатович И.А., Орлов С.В., Перевозчиков А.П. (2008) Ap1-подобные цис-элементы в 5´-регуляторной области гена аполипопротеина A-I человека. Молекуляр. биология. 42, 295–305.
- Zhao W., Chow L.T., Broker T.R. (1999) A distal element in the HPV-11 upstream regulatory region contributes to promoter repression in basal keratinocytes in squamous epithelium. Virology. 253, 219–229.
- Wang G.L., Jiang B.H., Rue E.A., Semenza G.L. (1995) Hypoxia-inducible factor 1 is a basic-helix-loop-helix-PAS heterodimer regulated by cellular O2 tension. Proc. Natl. Acad. Sci. USA. 92, 5510–5514.
- Dynan W.S., Tjian R. (1983) The promoter-specific transcription factor Sp1 binds to upstream sequences in the SV40 early promoter. Cell. 35, 79–87.
- Yee V.C., Pedersen L.C., Le Trong I., Bishop P.D., Stenkamp R.E., Teller D.C. (1994) Three-dimensional structure of a transglutaminase: human blood coagulation factor XIII. Proc. Natl. Acad. Sci. USA. 91, 7296–7300.
- Budillon A., Carbone C., Di Gennaro E. (2013) Tissue transglutaminase: a new target to reverse cancer drug resistance. Amino Acids. 44, 63–72.
- Min B., Chung K.C. (2018) New insight into transglutaminase 2 and link to neurodegenerative diseases. BMB Rep. 51, 5–13.
- Prat-Duran J., Pinilla E., Nørregaard R., Simonsen U., Buus N.H. (2021) Transglutaminase 2 as a novel target in chronic kidney disease – methods, mechanisms and pharmacological inhibition. Pharmacol. Ther. 222, 107787.
- He B.J., Liao L., Deng Z.F., Tao Y.F., Xu Y.C., Lin F.Q. (2018) Molecular genetic mechanisms of hereditary spherocytosis: current perspectives. Acta Haematol. 139, 60–66.
- Kamisawa T., Wood L.D., Itoi T., Takaori K. (2016) Pancreatic cancer. Lancet. 388, 73–85.
- Cho S.Y., Lee J.H., Ju M.K., Jeong E.M., Kim H.J., Lim J., Lee S., Cho N.H., Park H.H., Choi K., Jeon J.H., Kim I.G. (2015) Cystamine induces AIF-mediated apoptosis through glutathione depletion. Biochim. Biophys. Acta. 1853, 619–631.
- Akimov S.S., Belkin A.M. (2001) Cell surface tissue transglutaminase is involved in adhesion and migration of monocytic cells on fibronectin. Blood. 98, 1567–1576.
- Li M., Wang X., Chen X., Hong J., Du Y., Song D. (2024) GK921, a transglutaminase inhibitor, strengthens the antitumor effect of cisplatin on pancreatic cancer cells by inhibiting epithelial-to-mesenchymal transition. Biochim. Biophys. Acta. 1870, 166925.
- Ferreira D., Naquet P., Manautou J. (2015) Influence of vanin-1 and catalytic products in liver during normal and oxidative stress conditions. Curr. Med. Chem. 22, 2407–2416.
- Jeitner T.M., Delikatny E.J., Ahlqvist J., Capper H., Cooper A.J. (2005) Mechanism for the inhibition of transglutaminase 2 by cystamine. Biochem. Pharmacol. 69, 961–970.
- Lorand L., Conrad S.M. (1984) Transglutaminases. Mol. Cell Biochem. 58, 9–35.
- Buznikov G.A., Nikitina L.A., Voronezhskaya E.E., Bezuglov V.V., Dennis Willows A.O., Nezlin L.P. (2003) Localization of serotonin and its possible role in early embryos of Tritonia diomedea (Mollusca: Nudibranchia). Cell Tissue Res. 311, 259–266.
- Glebov K., Voronezhskaya E.E., Khabarova M.Y., Ivashkin E., Nezlin L.P., Ponimaskin E.G. (2014) Mechanisms underlying dual effects of serotonin during development of Helisoma trivolvis (Mollusca). BMC Dev. Biol. 14, 14.
- Vacelet J., Donadey C. (1977) Electron microscope study of the association between some sponges and bacteria. J. Exp. Mar. Biol. Ecol. 30, 301–314.
- Calcabrini C., Catanzaro E., Bishayee A., Turrini E., Fimognari C. (2017) Marine sponge natural products with anticancer potential: an updated review. Mar. Drugs. 15, 310.
Supplementary files










