New Epigenetic Markers of Age-Dependent Changes in the Cardiovascular System
- Authors: Ermakova L.M.1, Davydova E.A.1, Kondakova E.V.1, Kuchin K.V.2, Vedunova M.V.1
-
Affiliations:
- Lobachevsky Nizhny Novgorod State University
- Clinical Hospital No. 38
- Issue: Vol 58, No 6 (2024)
- Pages: 1061-1074
- Section: СТАРЕНИЕ И ГЕРОПРОТЕКТОРНЫЕ ТЕХНОЛОГИИ
- URL: https://bakhtiniada.ru/0026-8984/article/view/280841
- DOI: https://doi.org/10.31857/S0026898424060161
- EDN: https://elibrary.ru/HZSYRB
- ID: 280841
Cite item
Abstract
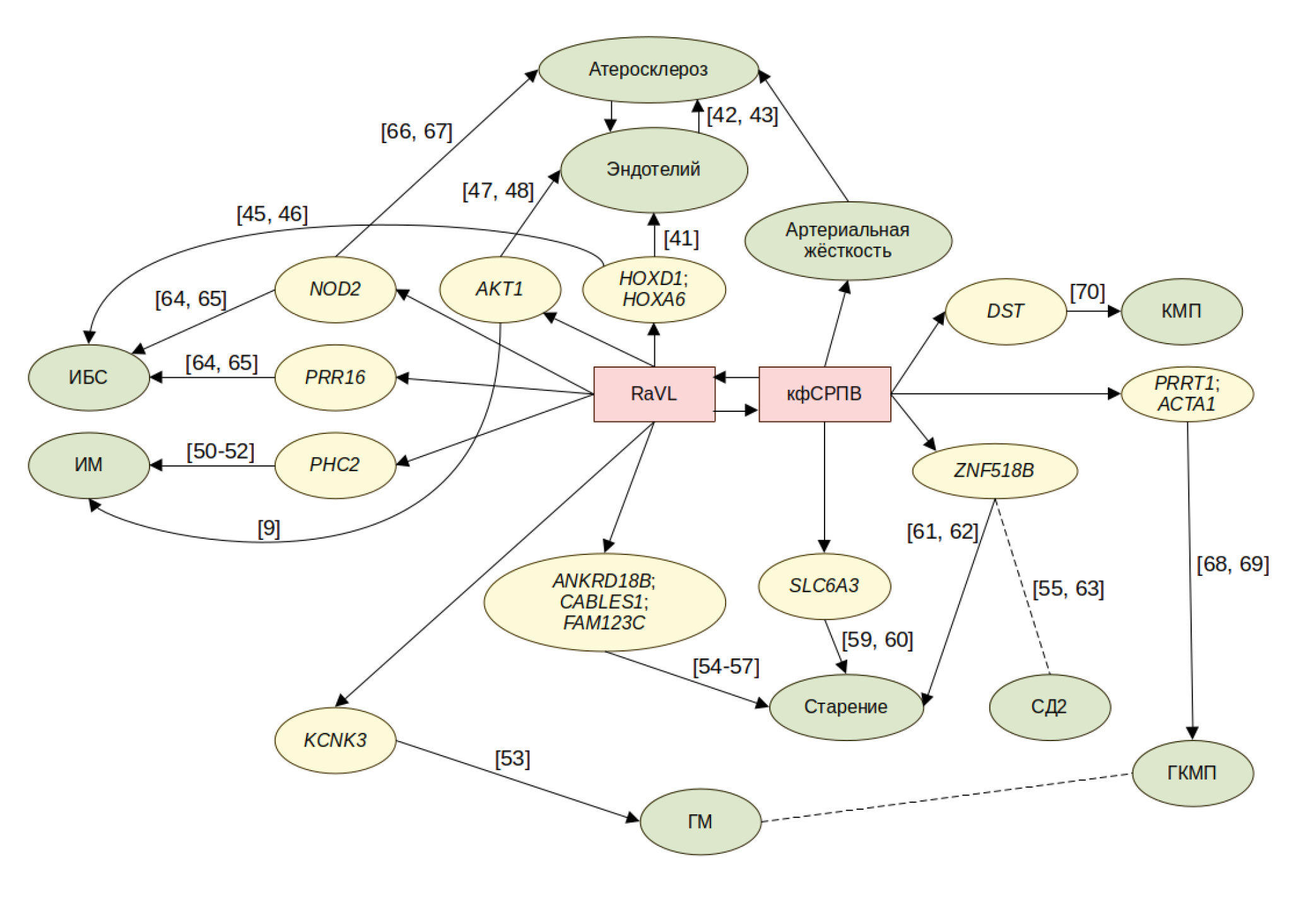
Cardiovascular diseases remain a predominant global cause of mortality, with a noteworthy rise in the risk of morbidity with advancing age. Besides, it accompanied by a phenomenon of disease rejuvenation in the circulatory system. Currently, epigenetic modifications play a key role in the genesis of cardiovascular diseases (CVD), influencing the complex interaction between genotype and phenotype variability. Consequently, delving into the realm of epigenetic markers offers a promising avenue to unravel the molecular underpinnings of cardiovascular disease pathogenesis. This study endeavors to pinpoint epigenetic markers intricately linked with age-related transformations in the cardiovascular system. The study revealed a robust correlation with age for two cardiological parameters: R wave tension in the augmented left arm lead (RaVL) and carotid-femoral pulse wave velocity (cfPWV). Moreover, these parameters exhibited a strong correlation with the DNA methylation level of 21 CpG-sites (CpGs) examined through the Illumina EPIC array. Notably, the majority of these identified CpG-sites are affiliated with genes involved in the development of pathologies of the cardiovascular system.
Full Text
About the authors
L. M. Ermakova
Lobachevsky Nizhny Novgorod State University
Email: spring_dusk@mail.ru
Russian Federation, Nizhny Novgorod, 603022
E. A. Davydova
Lobachevsky Nizhny Novgorod State University
Author for correspondence.
Email: spring_dusk@mail.ru
Russian Federation, Nizhny Novgorod, 603022
E. V. Kondakova
Lobachevsky Nizhny Novgorod State University
Email: spring_dusk@mail.ru
Russian Federation, Nizhny Novgorod, 603022
K. V. Kuchin
Clinical Hospital No. 38
Email: spring_dusk@mail.ru
Russian Federation, Nizhny Novgorod, 603000
M. V. Vedunova
Lobachevsky Nizhny Novgorod State University
Email: spring_dusk@mail.ru
Russian Federation, Nizhny Novgorod, 603022
References
- Costantino S., Paneni F., Cosentino F. (2016) Ageing, metabolism and cardiovascular disease. J. Physiol. 594, 2061–2073.
- Özerkan Çakan F. (2017) Changes in cardiovascular physiology in the elderly. Arch. Turk. Soc. Cardiol. 45(Suppl. 5), 5–8.
- Münzel T., Daiber A., Steven S., Tran L.P., Ullmann E., Kossmann S., Schmidt F. P., Oelze M., Xia N., Li H., Pinto A., Wild P., Pies K., Schmidt E.R., Rapp S., Kröller-Schön S. (2017) Effects of noise on vascular function, oxidative stress, and inflammation: mechanistic insight from studies in mice. Eur. Heart J. 38, 2838–2849.
- Yusipov I., Kondakova E., Kalyakulina A., Krivonosov M., Lobanova N., Bacalini M.G., Franceschi C., Vedunova M., Ivanchenko M. (2022) Accelerated epigenetic aging and inflammatory/immunological profile (ipAGE) in patients with chronic kidney disease. Geroscience. 44, 817–834.
- Jalilinejad N., Rabiee M., Baheiraei N., Ghahremanzadeh R., Salarian R., Rabiee N., Akhavan O., Zarrintaj P., Hejna A., Saeb M.R., Zarrabi A., Sharifi E., Yousefiasl S., Zare E.N. (2023) Electrically conductive carbon-based (bio)-nanomaterials for cardiac tissue engineering. Bioeng. Transl. Med. 8, 1–39.
- Wexler Y., Ghiringhelli M., Shaheen N., Glatstein S., Huber I., Edri O., Abboud Y., Landesberg M., Shiff D., Arbel G., Gepstein L. (2023) Chemogenetics for gene therapy based targeted cardiac electrophysiological modulation. Circ. Res. 132, 645–647.
- Gilsbach R., Schwaderer M., Preissl S., Grüning B.A., Kranzhöfer D., Schneider P., Nührenberg T.G., Mulero-Navarro S., Weichenhan D., Braun C., Dreßen M., Jacobs A. R., Lahm H., Doenst T., Backofen R., Krane M., Gelb B.D., Hein L. (2018) Distinct epigenetic programs regulate cardiac myocyte development and disease in the human heart in vivo. Nat. Commun. 9, 391.
- Zarzour A., Kim H.W., Weintraub N.L. (2019) Epigenetic regulation of vascular diseases. Arterioscler. Thromb. Vasc. Biol. 39, 984–990.
- Shi Y., Zhang H., Huang S., Yin L., Wang F., Luo P., Huang H. (2022) Epigenetic regulation in cardiovascular disease: mechanisms and advances in clinical trials. Signal Transduct. Target. Ther. 7, 200.
- Pepin M.E., Drakos S., Ha C.M., Tristani-Firouzi M., Selzman C.H., Fang J.C., Wende A.R., Wever-Pinzon O. (2019) DNA methylation reprograms cardiac metabolic gene expression in end-stage human heart failure. Am. J. Physiol. Heart Circ. Physiol. 317, H674–H684.
- Horvath S. (2013) DNA methylation age of human tissues and cell types. Genome Biol. 14, R115.
- Guarrera S., Fiorito G., Onland-Moret N.C., Russo A., Agnoli C., Allione A., Di Gaetano C., Mattiello A., Ricceri F., Chiodini P., Polidoro S., Frasca G., Verschuren M.W.M., Boer J.M.A., Iacoviello L., van der Schouw Y.T., Tumino R., Vineis P., Krogh V., Panico S., Sacerdote C., Matullo G. (2015) Gene-specific DNA methylation profiles and LINE-1 hypomethylation are associated with myocardial infarction risk. Clin. Epigenetics. 7, 133.
- Nakatochi M., Ichihara S., Yamamoto K., Naruse K., Yokota S., Asano H., Matsubara T., Yokota M. (2017) Epigenome-wide association of myocardial infarction with DNA methylation sites at loci related to cardiovascular disease. Clin. Epigenetics. 9, 54.
- Agha G., Mendelson M.M., Ward-Caviness C.K., Joehanes R., Huan T., Gondalia R., Salfati E., Brody J.A., Fiorito G., Bressler J., Chen B.H., Ligthart S., Guarrera S., Colicino E., Just A.C., Wahl S., Gieger C., Vandiver A.R., Tanaka T., Hernandez D.G., Pilling L.C., Singleton A.B., Sacerdote C., Krogh V., Panico S., Tumino R., Li Y., Zhang G., Stewart J.D., Floyd J.S., Wiggins K.L., Rotter J.I., Multhaup M., Bakulski K., Horvath S., Tsao P.S., Absher D.M., Vokonas P., Hirschhorn J., Fallin M.D., Liu C., Bandinelli S., Boerwinkle E., Dehghan A., Schwartz J.D., Psaty B.M., Feinberg A.P., Hou L., Ferrucci L., Sotoodehnia N., Matullo G., Peters A., Fornage M., Assimes T. L., Whitsel E. A., Levy D., Baccarelli A. A. (2019) Blood leukocyte DNA methylation predicts risk of future myocardial infarction and coronary heart disease. Circulation. 140, 645–657.
- Aboyans V., Criqui M.H., Abraham P., Allison M.A., Creager M.A., Diehm C., Fowkes F.G.R., Hiatt W.R., Jönsson B., Lacroix P., Marin B., McDermott M.M., Norgren L., Pande R.L., Preux P.M., Stoffers H.E.J., Treat-Jacobson D., American Heart Association Council on Peripheral Vascular Disease, Council on Epidemiology and Prevention, Council on Clinical Cardiology, Council on Cardiovascular Nursing, Council on Cardiovascular Radiology and Intervention, and Council on Cardiovascular Surgery and Anesthesia. (2012) Measurement and interpretation of the ankle-brachial index: a scientific statement from the American Heart Association. Circulation. 126, 2890–2909.
- Kondakova E.V., Ilina V.M., Ermakova L.M., Krivonosov M.I., Kuchin K.V., Vedunova M.V. (2023) New genetically determined markers of the functional state of the cardiovascular system. Genes (Basel). 14, 185.
- Pidsley R., Zotenko E., Peters T.J., Lawrence M.G., Risbridger G.P., Molloy P., Van Djik S., Muhlhausler B., Stirzaker C., Clark S.J. (2016) Critical evaluation of the Illumina MethylationEPIC BeadChip microarray for whole-genome DNA methylation profiling. Genome Biol. 17, 208.
- Aryee M.J., Jaffe A.E., Corrada-Bravo H., Ladd-Acosta C., Feinberg A.P., Hansen K.D., Irizarry R.A. (2014) Minfi: a flexible and comprehensive Bioconductor package for the analysis of Infinium DNA methylation microarrays. Bioinformatics. 30, 1363–1369.
- Hannum G., Guinney J., Zhao L., Zhang L., Hughes G., Sadda S., Klotzle B., Bibikova M., Fan J.-B., Gao Y., Deconde R., Chen M., Rajapakse I., Friend S., Ideker T., Zhang K. (2013) Genome-wide methylation profiles reveal quantitative views of human aging rates. Mol. Cell. 49, 359–367.
- Levine M.E., Lu A. T., Quach A., Chen B.H., Assimes T.L., Bandinelli S., Hou L., Baccarelli A.A., Stewart J.D., Li Y., Whitsel E.A., Wilson J.G., Reiner A.P., Aviv A., Lohman K., Liu Y., Ferrucci L., Horvath S. (2018) An epigenetic biomarker of aging for lifespan and healthspan. Aging (Albany NY). 10, 573–591.
- Lu A.T., Quach A., Wilson J.G., Reiner A.P., Aviv A., Raj K., Hou L., Baccarelli A.A., Li Y., Stewart J.D., Whitsel E. A., Assimes T.L., Ferrucci L., Horvath S. (2019) DNA methylation GrimAge strongly predicts lifespan and healthspan. Aging (Albany NY). 11, 303–327.
- Courand P.Y., Grandjean A., Charles P., Paget V., Khettab F., Bricca G., Boussel L., Lantelme P., Harbaoui B. (2015) R wave in aVL lead is a robust index of left ventricular hypertrophy: a cardiac MRI study. Am. J. Hypertens. 28, 1038–1048.
- Cecelja M., Chowienczyk P. (2010) Arterial stiffening: cause and prevention. Hypertension. 56, 29–30.
- Davydova E., Perenkov A., Vedunova M. (2024) Building minimized epigenetic clock by iPlex MassARRAY platform. Genes (Basel). 15, 425.
- Simonson E., Nakagawa K. (1960) Effect of age on pulse wave velocity and “aortic ejection time” in healthy men and in men with coronary artery disease. Circulation. 22, 126–129.
- Gozna E.R., Marble A.E., Shaw A., Holland J.G. (1974) Age-related changes in the mechanics of the aorta and pulmonary artery of man. J. Appl. Physiol. 36, 407–411.
- Avolio A.P., Chen S.G., Wang R.P., Zhang C.L., Li M.F., O’Rourke M.F. (1983) Effects of aging on changing arterial compliance and left ventricular load in a northern Chinese urban community. Circulation. 68, 50–58.
- Vaitkevicius P.V., Fleg J.L., Engel J.H., O’Connor F.C., Wright J.G., Lakatta L.E., Yin F.C., Lakatta E.G. (1993) Effects of age and aerobic capacity on arterial stiffness in healthy adults. Circulation. 88, 1456–1462.
- McEniery C.M., Yasmin, Hall I.R., Qasem A., Wilkinson I.B., Cockcroft J.R.; ACCT Investigators. (2005) Normal vascular aging: differential effects on wave reflection and aortic pulse wave velocity: the Anglo-Cardiff Collaborative Trial (ACCT). J. Am. Coll. Cardiol. 46, 1753–1760.
- Chen Y., Sun G., Guo X., Li Z., Li G., Zhou Y., Yang H., Yu S., Zheng L., Sun Y. (2021) Performance of a novel ECG criterion for improving detection of left ventricular hypertrophy: a cross-sectional study in a general Chinese population. BMJ Open. 11, e051172.
- Rautaharju P.M., Zhou S.H., Calhoun H.P. (1994) Ethnic differences in ECG amplitudes in North American white, black, and Hispanic men and women: effect of obesity and age. J. Electrocardiol. 27, 20–31.
- Wu J., Kors J.A., Rijnbeek P.R., van Herpen G., Lu Z., Xu C. (2003) Normal limits of the electrocardiogram in Chinese subjects. Int. J. Cardiol. 87, 37–51.
- Cronjé H.T., Elliott H.R., Nienaber-Rousseau C., Green F.R., Schutte A.E., Pieters M. (2020) Methylation vs. protein inflammatory biomarkers and their associations with cardiovascular function. Front. Immunol. 11, 1577.
- Nascimento L.V., Neto F.L., Ribeiro Moreira D.A., Cerutti V.B., Thurow H.S., Bastos G.M., Ferreira E.B., Crespo Hirata R.D., Hirata M.H. (2022) Influence of antidepressant drugs on DNA methylation of ion channels genes in blood cells of psychiatric patients. Epigenomics. 14, 851–864.
- Cho K.I., Shin E.S., Ann S.H., Garg S., Her A.Y., Kim J.S., Han J.H., Jeong M.H., KAMIR Registry. (2016) Gender differences in risk factors and clinical outcomes in young patients with acute myocardial infarction. J. Epidemiol. Community Health. 70, 1057–1064.
- Schultz W.M., Kelli H.M., Lisko J.C., Varghese T., Shen J., Sandesara P., Quyyumi A.A., Taylor H. A., Gulati M., Harold J.G., Mieres J.H., Ferdinand K.C., Mensah G. A., Sperling L. S. (2018) Socioeconomic status and cardiovascular outcomes: challenges and interventions. Circulation. 137, 2166–2178.
- Niakouei A., Tehrani M., Fulton L. (2020) Health disparities and cardiovascular disease. Healthcare (Basel). 8, 65.
- Wang P., Yao J., Xie Y., Luo M. (2020) Gender-specific predictive markers of poor prognosis for patients with acute myocardial infarction during a 6-month follow-up. J. Cardiovasc. Transl. Res. 13, 27–38.
- St. Pierre S.R., Peirlinck M., Kuhl E. (2022) Sex matters: a comprehensive comparison of female and male hearts. Front. Physiol. 13, 831179.
- Soler-Botija C., Gálvez-Montón C., Bayés-Genís A. (2019) Epigenetic biomarkers in cardiovascular diseases. Front. Genetics. 10, 950.
- Nova-Lampeti E., Aguilera V., Oporto K., Guzmán P., Ormazábal V., Zúñiga F., Escudero C., Aguayo C. (2018) Hox genes in adult tissues and their role in endothelial cell differentiation and angiogenesis. In: Endothelial Dysfunction – Old Concepts and New Challenges. Ed. Lenasi H. InTech. https://www.intechopen.com/books/6209
- Zaina S., Heyn H., Carmona F.J., Varol N., Sayols S., Condom E., Ramírez-Ruz J., Gomez A., Gonçalves I., Moran S., Esteller M. (2014) DNA methylation map of human atherosclerosis. Circ. Cardiovasc. Genet. 7, 692–700.
- Shafi O. (2020) Switching of vascular cells towards atherogenesis, and other factors contributing to atherosclerosis: a systematic review. Thromb. J. 18, 28.
- Roux M., Zaffran S. (2016) Hox genes in cardiovascular development and diseases. J. Dev. Biol. 4, 14.
- Nazarenko M.S., Markov A.V., Lebedev I.N., Freidin M.B., Sleptcov A.A., Koroleva I. A., Frolov A.V., Popov V.A., Barbarash O.L., Puzyrev V.P. (2015) A comparison of genome-wide DNA methylation patterns between different vascular tissues from patients with coronary heart disease. PLoS One. 10, e0122601.
- Krolevets M., Cate V.T., Prochaska J.H., Schulz A., Rapp S., Tenzer S., Andrade-Navarro M.A., Horvath S., Niehrs C., Wild P.S. (2023) DNA methylation and cardiovascular disease in humans: a systematic review and database of known CpG methylation sites. Clin. Epigenetics. 15, 56.
- Lee M.Y., Luciano A.K., Ackah E., Rodriguez-Vita J., Bancroft T.A., Eichmann A., Simons M., Kyriakides T.R., Morales-Ruiz M., Sessa W.C. (2014) Endothelial Akt1 mediates angiogenesis by phosphorylating multiple angiogenic substrates. Proc. Natl. Acad. Sci. USA. 111, 12865–12870.
- Lee M.Y., Gamez-Mendez A., Zhang J., Zhuang Z., Vinyard D.J., Kraehling J., Velazquez H., Brudvig G.W., Kyriakides T.R., Simons M., Sessa W.C. (2018) Endothelial cell autonomous role of Akt1: regulation of vascular tone and ischemia-induced arteriogenesis. Arterioscler. Thromb. Vasc. Biol. 38, 870–879.
- Fernández-Hernando C., Ackah E., Yu J., Suárez Y., Murata T., Iwakiri Y., Prendergast J., Miao R.Q., Birnbaum M.J., Sessa W.C. (2007) Loss of Akt1 leads to severe atherosclerosis and occlusive coronary artery disease. Cell Metab. 6, 446–457.
- Wu J., Gale C.P., Hall M., Dondo T.B., Metcalfe E., Oliver G., Batin P.D., Hemingway H., Timmis A., West R.M. (2018) Editor’s Choice – Impact of initial hospital diagnosis on mortality for acute myocardial infarction: a national cohort study. Eur. Heart J. Acute Cardiovasc. Care. 7, 139–148.
- Qiu L., Liu X. (2019) Identification of key genes involved in myocardial infarction. Eur. J. Med. Res. 24, 22.
- Li M., Chen F., Zhang Y., Xiong Y., Li Q., Huang H. (2020) Identification of post-myocardial infarction blood expression signatures using multiple feature selection strategies. Front Physiol. 11, 483.
- Lambert M., Capuano V., Olschewski A., Sabourin J., Nagaraj C., Girerd B., Weatherald J., Humbert M., Antigny F. (2018) Ion channels in pulmonary hypertension: a therapeutic interest? Int. J. Mol. Sci. 19, 3162.
- He L., Beghi F., Baral V., Dépond M., Zhang Y., Joulin V., Rueda B.R., Gonin P., Foudi A., Wittner M., Louache F. (2019) CABLES1 deficiency impairs quiescence and stress responses of hematopoietic stem cells in intrinsic and extrinsic manners. Stem. Cell Rep. 13, 274–290.
- Bacos K., Gillberg L., Volkov P., Olsson A. H., Hansen T., Pedersen O., Gjesing A.P., Eiberg H., Tuomi T., Almgren P., Groop L., Eliasson L., Vaag A., Dayeh T., Ling C. (2016) Blood-based biomarkers of age-associated epigenetic changes in human islets associate with insulin secretion and diabetes. Nat. Commun. 7, 11089.
- Liu W.B., Han F., Jiang X., Yin L., Chen H.Q., Li Y.H., Liu Y., Cao J., Liu J.Y. (2015) Epigenetic regulation of ANKRD18B in lung cancer. Mol. Carcinog. 54, 312–321.
- Huang Z., Jing H., Lv J., Chen Y., Huang Y., Sun S. (2023) Investigating doxorubicin’s mechanism of action in cervical cancer: a convergence of transcriptomic and metabolomic perspectives. Front. Genet. 14, 1234263.
- Pu Z., Wang Y., Liu X., Liu J., Cui J., Wang Y., Lv B., Yu B. (2017) Cables1 inhibits proliferation and induces senescence by angiotensin II via a p21-dependent pathway in human umbilical vein endothelial cells. J. Vasc. Res. 54, 13–21.
- Zhai D., Li S., Zhao Y., Lin Z. (2014) SLC6A3 is a risk factor for Parkinson’s disease: a meta-analysis of sixteen years’ studies. Neurosci. Lett. 564, 99–104.
- Reith M.E.A., Kortagere S., Wiers C.E., Sun H., Kurian M.A., Galli A., Volkow N.D., Lin Z. (2022) The dopamine transporter gene SLC6A3: multidisease risks. Mol. Psychiatry. 27, 1031–1046.
- Bou Sleiman M., Jha P., Houtkooper R., Williams R.W., Wang X., Auwerx J. (2020) The gene-regulatory footprint of aging highlights conserved central regulators. Cell Rep. 32, 108203.
- Gimeno-Valiente F., Riffo-Campos Á. L., Vallet-Sánchez A., Siscar-Lewin S., Gambardella V., Tarazona N., Cervantes A., Franco L., Castillo J., López-Rodas G. (2019) ZNF518B gene up-regulation promotes dissemination of tumour cells and is governed by epigenetic mechanisms in colorectal cancer. Sci. Rep. 9, 9339.
- Saiedullah M., Rahman M., Siddique M.A.H. (2016) Atherogenic index and female gender are independent determents of chronic subclinical inflammation in subjects with type 2 diabetes mellitus. Diabetes Case Rep. 1, 115.
- Zong J., Salim M., Zhou H., Bian Z., Dai J., Yuan Y., Deng W., Zhang J., Zhang R., Wu Q., Tang Q. (2013) NOD2 deletion promotes cardiac hypertrophy and fibrosis induced by pressure overload. Lab. Invest. 93, 1128–1136.
- Huang T., Shu Y., Cai Y.D. (2015) Genetic differences among ethnic groups. BMC Genomics. 16, 1093.
- Galluzzo S., Patti G., Dicuonzo G., Di Sciascio G., Tonini G., Ferraro E., Spoto C., Campanale R., Zoccoli A., Angeletti S. (2011) Association between NOD2/CARD15 polymorphisms and coronary artery disease: a case-control study. Hum. Immunol. 72, 636–640.
- Kamperidis N., Kamperidis V., Zegkos T., Kostourou I., Nikolaidou O., Arebi N., Karvounis H. (2021) Atherosclerosis and inflammatory bowel disease-shared pathogenesis and implications for treatment. Angiology. 72, 303–314.
- D’Amico A., Graziano C., Pacileo G., Petrini S., Nowak K.J., Boldrini R., Jacques A., Feng J.J., Porfirio B., Sewry C.A., Santorelli F.M., Limongelli G., Bertini E., Laing N., Marston S.B. (2006) Fatal hypertrophic cardiomyopathy and nemaline myopathy associated with ACTA1 K336E mutation. Neuromuscul. Disord. 16, 548–552.
- Kiselev I., Danilova L., Baulina N., Baturina O., Kabilov M., Boyko A., Kulakova O., Favorova O. (2022) Genome-wide DNA methylation profiling identifies epigenetic changes in CD4+ and CD14+ cells of multiple sclerosis patients. Mult. Scler. Relat. Disord. 60, 103714.
- Yoshioka N., Kurose M., Yano M., Tran D.M., Okuda S., Mori-Ochiai Y., Horie M., Nagai T., Nishino I., Shibata S., Takebayashi H. (2022) Isoform-specific mutation in Dystonin-b gene causes late-onset protein aggregate myopathy and cardiomyopathy. Elife. 11, e78419.
- Miksiunas R., Mobasheri A., Bironaite D. (2020) Homeobox genes and homeodomain proteins: new insights into cardiac development, degeneration and regeneration. Adv. Exp. Med. Biol. 1212, 155–178.
- Mongelli A., Panunzi S., Nesta M., Zamperla M.G., Atlante S., Barbi V., Mongiardini V., Ferraro F., Martino S.D., Cis L., Re A., Maltese S., Bachetti T., Rovere M.T.L., Martelli F., Pesce M., Nanni S., Massetti M., Pontecorvi A., Farsetti A., Gaetano C. (2023) Distinguishable DNA methylation defines a cardiac-specific epigenetic clock. Clin. Epigenetics. 15(1), 53.
- Lindow T., Palencia-Lamela I., Schlegel T.T., Ugander M. (2022) Heart age estimated using explainable advanced electrocardiography. Sci. Rep. 12, 9840.
- Ball R.L., Feiveson A.H., Schlegel T.T., Starc V., Dabney A.R. (2014) Predicting “heart age” using electrocardiography. J. Pers. Med. 4(1), 65–78.
- Ribeiro A.H., Ribeiro M.H., Paixão G.M.M., Oliveira D.M., Gomes P.R., Canazart J.A., Ferreira M.P.S., Andersson C.R., Macfarlane P. W., Wagner M.Jr., Schön T.B., Ribeiro A.L.P. (2020) Automatic diagnosis of the 12-lead ECG using a deep neural network. Nat. Commun. 11(1), 1760.
- Topriceanu C.C., Dev E., Ahmad M., Hughes R., Shiwani H., Webber M., Direk K., Wong A., Ugander M., Moon J. C., Hughes A. D., Maddock J., Schlegel T. T., Captur G. (2023) Accelerated DNA methylation age plays a role in the impact of cardiovascular risk factors on the human heart. Clin. Epigenetics. 15, 164.
Supplementary files







