Adapting Mouse Genome Editing Technique from Scratch Using in utero Electroporation
- Authors: Popova Y.V.1,2, Bets V.D.3, Omelina E.S.1, Boldyreva L.V.1,4, Kozhevnikova E.N.1,2
 - 
							Affiliations: 
							
- Institute of Molecular and Cellular Biology of the Siberian Branch of the Russian Academy of Sciences
 - Novosibirsk State Agrarian University
 - Novosibirsk State Technical University
 - Scientific Research Institute of Neurosciences and Medicine, Novosibirsk, 630117
 
 - Issue: Vol 58, No 6 (2024)
 - Pages: 1041-1051
 - Section: МЕТОДЫ
 - URL: https://bakhtiniada.ru/0026-8984/article/view/280836
 - DOI: https://doi.org/10.31857/S0026898424060142
 - EDN: https://elibrary.ru/IAETMS
 - ID: 280836
 
Cite item
Abstract
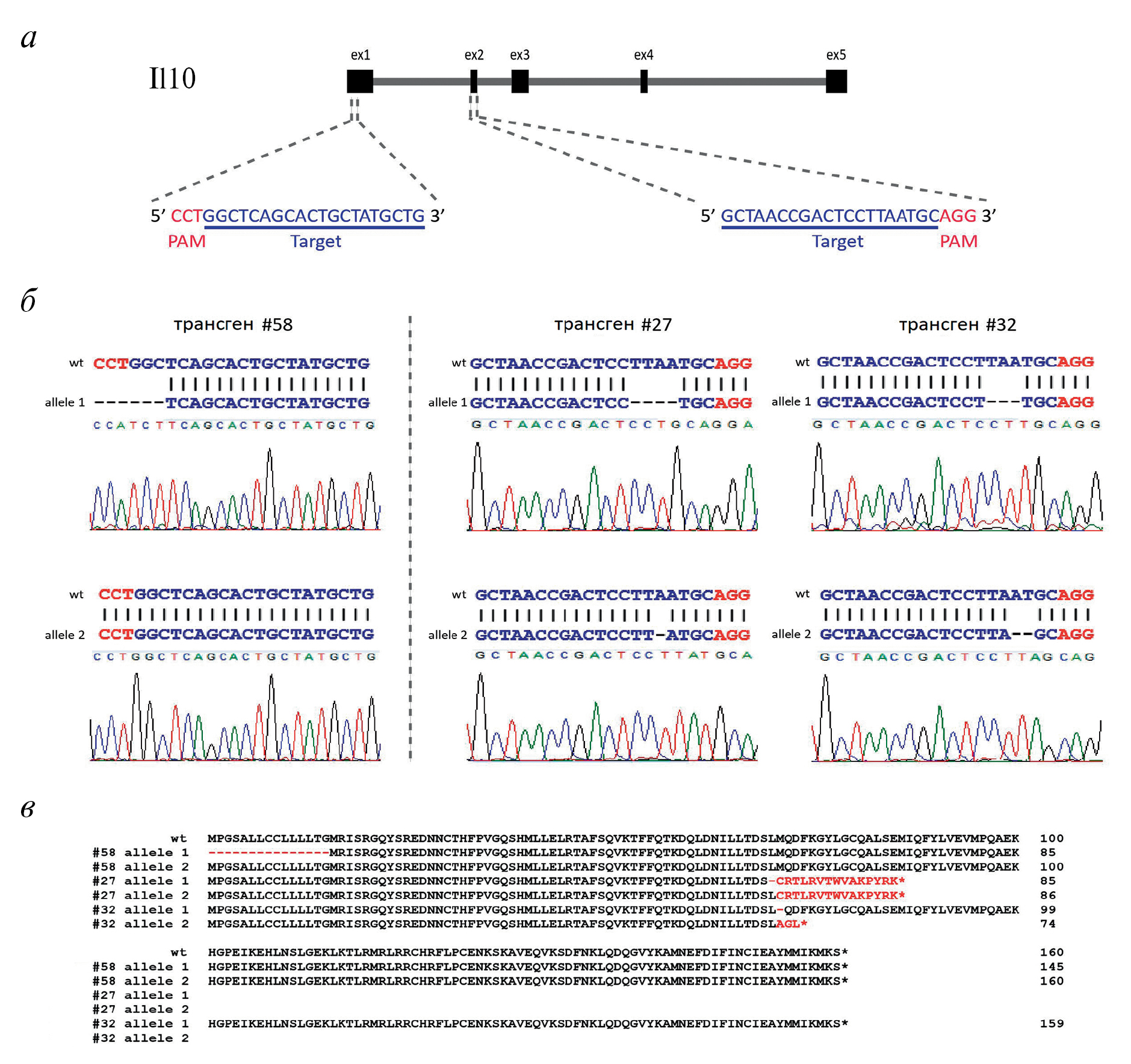
Mouse genome modification requires costly equipment and highly skilled personnel to manipulate zygotes. A number of zygote electroporation techniques were reported to be highly efficient in gene delivery. One of these methods called i-GONAD (improved Genome-editing via Oviductal Nucleic Acids Delivery) describes electroporation-based gene transfer to zygotes in utero. Here we adopted this technology to develop an easy-to-use and cost-effective pipeline enabling mouse genome-editing from scratch with minimal requirements to operator skills and animal use. We chose the CRISPR/Cas9 system as a genome editing tool and i-GONAD as a gene delivery method to produce Il10 knockout in C57BL/6 mice. Three animals out of 13 delivered pups (23%) were genetically compromised at Il10 locus suggesting the feasibility of the approach. This protocol provides detailed description of the used technical settings paired with troubleshooting tips and could be of interest to those who aim at establishing in-house mouse transgenesis pipeline at minimal equipment cost from scratch.
Keywords
Full Text
About the authors
Yu. V. Popova
Institute of Molecular and Cellular Biology of the Siberian Branch of the Russian Academy of Sciences; Novosibirsk State Agrarian University
														Email: kozhevnikova@mcb.nsc.ru
				                					                																			                												                	Russian Federation, 							Novosibirsk, 630090; Novosibirsk, 630039						
V. D. Bets
Novosibirsk State Technical University
														Email: kozhevnikova@mcb.nsc.ru
				                					                																			                												                	Russian Federation, 							Novosibirsk, 630073						
E. S. Omelina
Institute of Molecular and Cellular Biology of the Siberian Branch of the Russian Academy of Sciences
														Email: kozhevnikova@mcb.nsc.ru
				                					                																			                												                	Russian Federation, 							Novosibirsk, 630090						
L. V. Boldyreva
Institute of Molecular and Cellular Biology of the Siberian Branch of the Russian Academy of Sciences; Scientific Research Institute of Neurosciences and Medicine, Novosibirsk, 630117
														Email: kozhevnikova@mcb.nsc.ru
				                					                																			                												                	Russian Federation, 							Novosibirsk, 630090; Novosibirsk, 630117						
E. N. Kozhevnikova
Institute of Molecular and Cellular Biology of the Siberian Branch of the Russian Academy of Sciences; Novosibirsk State Agrarian University
							Author for correspondence.
							Email: kozhevnikova@mcb.nsc.ru
				                					                																			                												                	Russian Federation, 							Novosibirsk, 630090; Novosibirsk, 630039						
References
- Takahashi G., Gurumurthy C.B., Wada K., Miura H., Sato M., Ohtsuka M. (2015) GONAD: Genome-editing via oviductal nucleic acids delivery system: a novel microinjection independent genome engineering method in mice. Sci. Rep. 5, 11406. https://doi.org/10.1038/srep11406
 - Ohtsuka M., Sato M., Miura H., Takabayashi S., Matsuyama M., Koyano T., Arifin N., Nakamura S., Wada K., Gurumurthy C.B. (2018) I-GONAD: A robust method for in situ germline genome engineering using CRISPR nucleases. Genome Biol. 19, 25. https://doi.org/10.1186/s13059-018-1400-x
 - Sato M., Nakamura S., Inada E., Takabayashi S. (2022) Recent advances in the production of genome-edited rats. Int. J. Mol. Sci. 23(5), 2548. https://doi.org/10.3390/ijms23052548
 - Hirose M., Tomishima T., Ogura A. (2023) Editing the genome of the golden hamster (Mesocricetus auratus). Meth. Mol. Biol. 2637, 247–254. https://doi.org/10.1007/978-1-0716-3016-7_19
 - Namba M., Kobayashi T., Koyano T., Kohno M., Ohtsuka M., Matsuyama M. (2021) GONAD: A new method for germline genome editing in mice and rats. Dev. Growth. Differ. 63(8), 439–447. https://doi.org/10.1111/dgd.12746
 - Kobayashi Y., Aoshima T., Ito R., Shinmura R., Ohtsuka M., Akasaka E., Sato M., Takabayashi S. (2020) Modification of i-GONAD suitable for production of genome-edited C57BL/6 inbred mouse strain. Cells. 9(4), 957. https://doi.org/10.3390/cells9040957
 - Shang R., Zhang H., Bi P. (2021) Generation of mouse conditional knockout alleles in one step using the i-GONAD method. Gen. Res. 31(1), 121–130. https://doi.org/10.1101/gr.265439.120
 - Sato M., Nakamura A., Sekiguchi M., Matsuwaki T., Miura H., Gurumurthy C.B., Kakuta S., Ohtsuka M. (2023) Improved genome editing via oviductal nucleic acids delivery (i-GONAD): Protocol steps and additional notes. Meth. Mol. Biol. 2631, 325–340. https://doi.org/10.1007/978-1-0716-2990-1_14
 - Melo-Silva C.R., Knudson C.J., Tang L., Kafle S., Springer L.E., Choi J., Snyder C.M., Wang Y., Kim S.V., Sigal L.J. (2023) Multiple and consecutive genome editing using i-GONAD and breeding enrichment facilitates the production of genetically modified mice. Cells. 12(9), 1343. https://doi.org/10.3390/cells12091343
 - Gurumurthy C.B., Sato M., Nakamura A., Inui M., Kawano N., Islam M.A., Ogiwara S., Takabayashi S., Matsuyama M., Nakagawa S., Miura H., Ohtsuka M. (2019) Creation of CRISPR-based germline-genome-engineered mice without ex vivo handling of zygotes by i-GONAD. Nat. Protoc. 14(8), 2452–2482. https://doi.org/10.1038/s41596-019-0187-x
 - Garcia-Frigola C., Carreres M.I., Vegar C., Herrera E. (2007) Gene delivery into mouse retinal ganglion cells by in utero electroporation. BMC Dev. Biol. 7, 103. https://doi.org/10.1186/1471-213X-7-103
 - Shinmyo Y., Tanaka S., Tsunoda S., Hosomichi K., Tajima A., Kawasaki H. (2016) CRISPR/Cas9-mediated gene knockout in the mouse brain using in utero electroporation. Sci. Rep. 6, 20611. https://doi.org/10.1038/srep20611
 - Book Reviews. (2002) J. Vet. Med. Educ. 29, 245–246. https://doi.org/10.3138/jvme.29.4.245
 - Cagle L.A., Franzi L.M., Epstein S.E., Kass P.H., Last J.A., Kenyon N.J. (2017) Injectable anesthesia for mice: combined effects of dexmedetomidine, tiletamine-zolazepam, and butorphanol. Anesthesiol. Res. Pract. 2017, 9161040. https://doi.org/10.1155/2017/9161040
 - Limprasutr V., Sharp P., Jampachaisri K., Pacharinsak C., Durongphongtorn S. (2021) Tiletamine/zolazepam and dexmedetomidine with tramadol provide effective general anesthesia in rats. Animal Model Exp. Med. 4(1), 40–46. https://doi.org/10.1002/ame2.12143
 - Cohen J. (2016) “Any idiot can do it.” Genome editor CRISPR could put mutant mice in everyone’s reach. Science. https://doi.org/10.1126/science.aal0334
 - Modzelewski A.J., Chen S., Willis B.J., Lloyd K.C.K., Wood J.A., He L. (2018) Efficient mouse genome engineering by CRISPR-EZ technology. Nat. Protoc. 13(6), 1253–1274. https://doi.org/10.1038/nprot.2018.012
 - Imai Y., Tanave A., Matsuyama M., Koide T. (2022) Efficient genome editing in wild strains of mice using the i-GONAD method. Sci. Rep. 12(1), 13821. https://doi.org/10.1038/s41598-022-17776-x
 - Weber E.M., Algers B., Würbel H., Hultgren J., Olsson I.A.S. (2013) Influence of strain and parity on the risk of litter loss in laboratory mice. Reprod. Domest Anim. 48(2), 292–296. https://doi.org/10.1111/j.1439-0531.2012.02147.x
 - Carter D.B., Kennett M.J., Franklin C.L. (2002) Use of perphenazine to control cannibalism in DBA/1 mice. Comp. Med. 52(5), 452–455.
 - Du Sert N.P., Hurst V., Ahluwalia A., Alam S., Avey M.T., Baker M., Browne W.J., Clark A., Cuthill I.C., Dirnagl U., Emerson M., Garner P., Holgate S.T., Howells D.W., Karp N.A., Lazic S.E., Lidster K., MacCallum C.J., Macleod M., Pearl E.J., Petersen O.H., Rawle F., Reynolds P., Rooney K., Sena E.S., Silberberg S.D., Steckler T., Würbel H. (2020) The arrive guidelines 2.0: Updated guidelines for reporting animal research. PLoS Biol. 18(7), e3000410. https://doi.org/10.1371/journal.pbio.3000410
 
Supplementary files
				
			
					
						
						
						
						
				




