Structure and Evolution of the AqE Gene in Insects
- Авторлар: Puzakova L.V.1, Puzakov M.V.1
-
Мекемелер:
- Kovalevsky Institute of Biology of the Southern Seas, Russian Academy of Sciences
- Шығарылым: Том 57, № 1 (2023)
- Беттер: 56-70
- Бөлім: ГЕНОМИКА. ТРАНСКРИПТОМИКА
- URL: https://bakhtiniada.ru/0026-8984/article/view/138594
- DOI: https://doi.org/10.31857/S0026898423010135
- EDN: https://elibrary.ru/AXMDWN
- ID: 138594
Дәйексөз келтіру
Толық мәтін
Аннотация
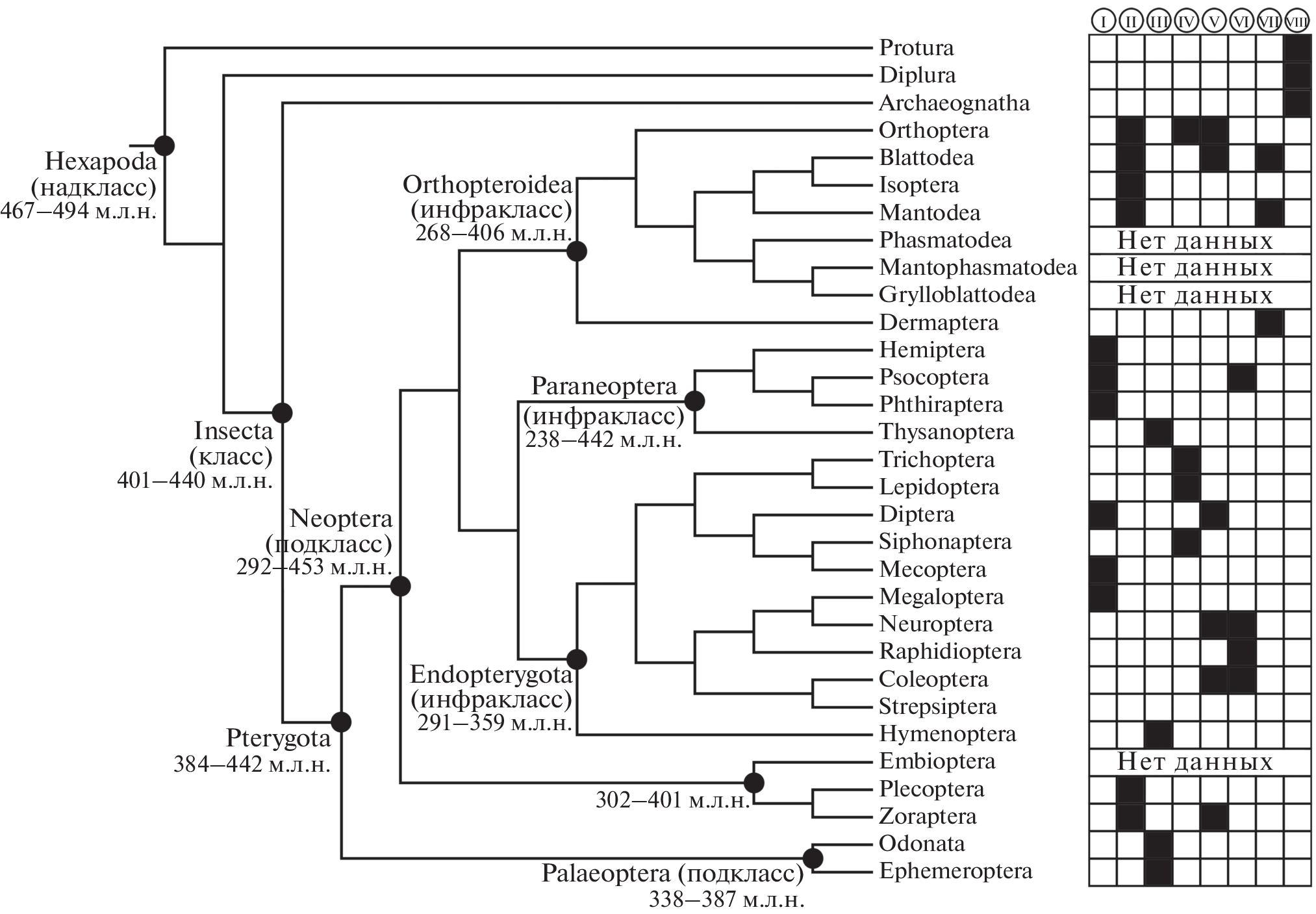
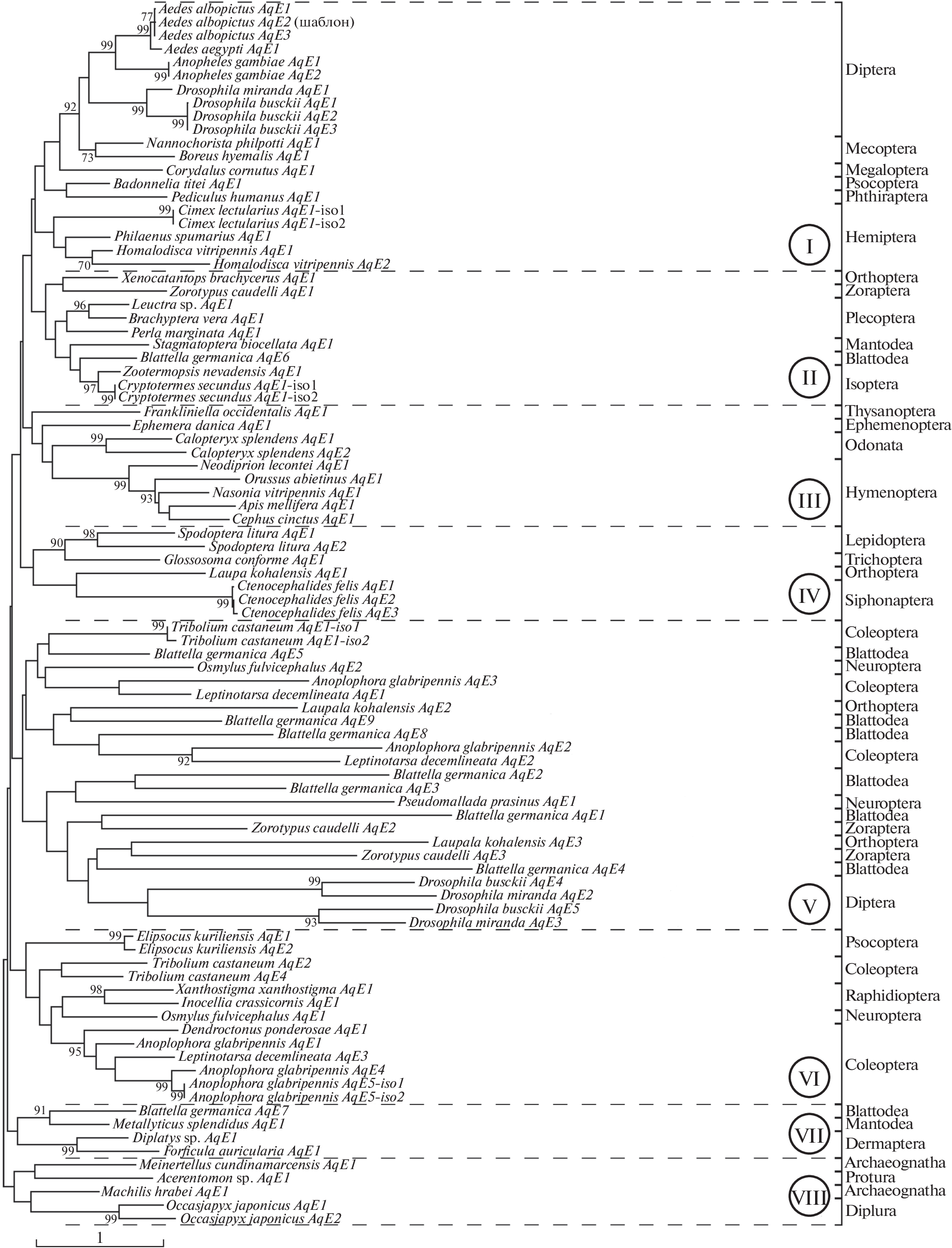
AqE gene encodes a sulfolactate dehydrogenase-like enzyme of the LDH2/MDG2 oxidoreductase family. The gene was found in representatives of taxa of bacteria and fungi, as well as animals and plants whose lifestyle is associated with the aquatic environment. The AqE gene is also present in arthropods and, in particular, in the class of insects that are predominantly terrestrial. In our work, we studied the distribution and structure of the AqE gene in the class of insects in order to trace its evolutionary fate. We found that the studied gene is not present in all orders/suborders of insects, there is a loss of the gene. In some orders, it is duplicated or multiplied. The variability of the gene both in length and in exon-intron structure was established ‒ from intronless to multi-intron. It was found that the multiplication of the AqE gene of insects has an ancient nature, but there are also “young” duplications. It is possible that in connection with the appearance of paralogs, the gene acquired a new function.
Негізгі сөздер
Авторлар туралы
L. Puzakova
Kovalevsky Institute of Biology of the Southern Seas, Russian Academy of Sciences
Хат алмасуға жауапты Автор.
Email: kvluda@yandex.ru
Russia, 299011, Sevastopol
M. Puzakov
Kovalevsky Institute of Biology of the Southern Seas, Russian Academy of Sciences
Email: kvluda@yandex.ru
Russia, 299011, Sevastopol
Әдебиет тізімі
- Honka E., Fabry S., Niermann T., Palm P., Hensel R. (1990) Properties and primary structure of the L-malate dehydrogenase from the extremely thermophilic archaebacterium Methanothermus fervidus. Eur. J. Biochem. 188, 623–632. https://doi.org/10.1111/j.1432-1033.1990.tb15443.x
- Jendrossek D., Kratzin H.D., Steinbuchel A. (1993) The Alcaligenes eutrophus ldh structural gene encodes a novel type of lactate dehydrogenase. FEMS Microbiol. Lett. 112, 229–235. https://doi.org/10.1111/j.1574-6968.1993.tb06453.x
- Muramatsu H., Mihara H., Kakutani R., Yasuda M., Ueda M., Kurihara T., Esaki N. (2005) The putative malate/lactate dehydrogenase from Pseudomonas putida is an NADPH-dependent delta1-piperideine-2-carboxylate/delta1-pyrroline-2-carboxylate reductase involved in the catabolism of D-lysine and D-proline. J. Biol. Chem. 280(7), 5329‒5335. https://doi.org/10.1074/jbc.M411918200
- Muramatsu H., Mihara H., Goto M., Miyahara I., Hirotsu K., Kurihara T., Esaki N. (2005) A new family of NAD(P)H-dependent oxidoreductases distinct from conventional Rossmann-fold proteins. J. Biosci. Bioeng. 99, 541‒754. https://doi.org/10.1263/jbb.99.541
- Puzakova L.V., Puzakov M.V., Soldatov A.A. (2019) Gene encoding a novel enzyme of LDH2/MDH2 family is lost in plant and animal genomes during transition to land. J. Mol. Evol. 87, 52‒59. https://doi.org/10.1007/s00239-018-9884-2
- Irimia A., Madern D., Zaccaï G., Vellieux F.M. (2004) Methanoarchaeal sulfolactate dehydrogenase: prototype of a new family of NADH-dependent enzymes. EMBO J. 23, 1234‒1244. https://doi.org/10.1038/sj.emboj.7600147
- Denger K., Cook A.M. (2010) Racemase activity effected by two dehydrogenases in sulfolactate degradation by Chromohalobacter salexigens: purification of (S)-sulfolactate dehydrogenase. Microbiology (Reading). 156, 967‒974. https://doi.org/10.1099/mic.0.034736-0
- Zhang Y., Schofield L.R., Sang C., Dey D., Ronimus R.S. (2017) Expression, purification, and characterization of (R)-sulfolactate dehydrogenase (ComC) from the rumen methanogen Methanobrevibacter millerae SM9. Archaea. 6, 5793620. https://doi.org/10.1155/2017/5793620
- Puzakova L.V., Puzakov M.V., Gostyukhina O.L. (2021) Newly discovered AqE gene is highly conserved in non-tetrapod vertebrates. J Mol Evol. 89, 214‒224. https://doi.org/10.1007/s00239-021-09997-x
- Berthelot C., Brunet F., Chalopin D., Juanchich A., Bernard M., Noël B., Bento P., Da Silva C., Labadie K., Alberti A., Aury J. M., Louis A., Dehais P., Bardou P., Montfort J., Klopp C., Cabau C., Gaspin C., Thorgaard G.H., Boussaha M., Quillet E., Guymard R., Galiana D., Bobe J., Volff J.N., Genêt C., Wincker P., Jaillon O., Roest Crollius H., Guiguen Y. (2014) The rainbow trout genome provides novel insights into evolution after whole-genome duplication in vertebrates. Nat. Commun. 5, 3657.
- Petit J., David L., Dirks R., Wiegertjes G.F. (2017) Genomic and transcriptomic approaches to study immunology in cyprinids: what is next? Devel. Compar. Immunol. 75, 48‒62.
- Пузакова Л.В., Пузаков М.В. (2022) Тканеспецифичность активности гена AqE у желтого горбыля Larimichthys crocea. Генетика. 58, 540–549.
- Altschul S.F., Madden T.L., Schäffer A.A., Zhang J., Zhang Z., Miller W., Lipman D.J. (1997) Gapped BLAST and PSI-BLAST: a new generation of protein database search programs. Nucl. Acids Res. 25, 3389‒3402. https://doi.org/10.1093/nar/25.17.3389
- Edgar R.C. (2004) MUSCLE: multiple sequence alignment with high accuracy and high throughput. Nucl. Acids Res. 32, 1792‒1797. https://doi.org/10.1093/nar/gkh340
- Kumar S., Stecher G., Li M., Knyaz C., Tamura K. (2018) MEGA X: molecular evolutionary genetics analysis across computing platforms. Mol. Biol. Evol. 35(6), 1547‒1549. https://doi.org/10.1093/molbev/msy096
- Rogozin I.B., Carmel L., Csuros M., Koonin E.V. (2012) Origin and evolution of spliceosomal introns. Biol. Direct. 7, 11. https://doi.org/10.1186/1745-6150-7-11
- Cardoso-Moreira M., Long M. (2012) The origin and evolution of new genes. In: Evolutionary Genomics. Methods Mol. Biol. (Methods and Protocols). Ed. Anisimova M. 856. Humana Press, 161–186. https://doi.org/10.1007/978-1-61779-585-5_7
- Taylor J.S., Raes J. (2004) Duplication and divergence: the evolution of new genes and old ideas. Annu. Rev. Genet. 38, 615‒643. https://doi.org/10.1146/annurev.genet.38.072902.092831
- Lynch M., Conery J.S. (2000) The evolutionary fate and consequences of duplicate genes. Science. 290, 1151‒1155. https://doi.org/10.1126/science.290.5494.1151
- Журавлева Г.А., Инге-Вечтомов С.Г. (2009) Возникновение новых белков за счет дупликации генов ‒ что общего в эволюции зрительных цветочувствительных белков и факторов терминации трансляции. Молекуляр. биология. 43, 759‒771.
- Copley S.D. (2017) Shining a light on enzyme promiscuity. Curr. Opin. Struct. Biol. 47, 167‒175. https://doi.org/10.1016/j.sbi.2017.11.001
- Ohno S. (1970) Introduction. In: Evolution by Gene Duplication. Berlin, Heidelberg: Springer, https://doi.org/10.1007/978-3-642-86659-3_1
- Hahn M.W. (2009) Distinguishing among evolutionary models for the maintenance of gene duplicates. J. Hered. 100, 605‒617. https://doi.org/10.1093/jhered/esp047
- Markert C.L. (1971) Developmental Genetics. Heinrich Ursprung. 214 p.
- Markert C.L., Shaklee J.B., Whitt G.S. (1975) Evolution of a gene. Multiple genes for LDH isozymes provide a model of the evolution of gene structure, function and regulation. Science. 189, 102‒114. https://doi.org/10.1126/science.1138367
- Zuckerkandl E. (1978) Multilocus enzymes, gene regulation, and genetic sufficiency. J. Mol. Evol. 12, 57‒89. https://doi.org/10.1007/BF01732545
- Eventhoff W., Rossman M. G. (1975) The evolution of the dehydrogenases and kinases. CRC Crit. Rev. Biochem. 3, 111–140.
- Moreau R., Dabrowski K. (1998) Body pool and synthesis of ascorbic acid in adult sea lamprey (Petromyzon marinus): an agnathan fish with gulonolactone oxidase activity. Proc. Natl. Acad. Sci. USA. 95, 10279‒10282. https://doi.org/10.1073/pnas.95.17.10279
- Drouin G., Godin J.R., Pagé B. (2011) The genetics of vitamin C loss in vertebrates. Curr Genomics. 12, 371‒378. https://doi.org/10.2174/138920211796429736
- Albalat R., Cañestro C. (2016) Evolution by gene loss. Nat. Rev. Genet. 17, 379‒391. https://doi.org/10.1038/nrg.2016.39
- Greenberg A.J., Moran J.R., Coyne J.A., Wu C.I. (2003) Ecological adaptation during incipient speciation revealed by precise gene replacement. Science. 302, 1754‒1757. https://doi.org/10.1126/science.1090432
- Graupner M., Xu H., White R.H. (2000) Identification of an archaeal 2-hydroxy acid dehydrogenase catalyzing reactions involved in coenzyme biosynthesis in methanoarchaea. J. Bacteriol. 182, 3688–3692.
- Мещерякова О.В. (2004) Динамика активности изоферментов лактатдегидрогеназы, малатдегидрогеназы и α-глицерофосфатдегидрогеназы в процессе адаптации рыб к различным факторам окружающей среды. Автореферат дисс. канд. биол. наук. Петрозаводск. 24 с.
- Kandoi D., Mohanty S., Tripathy B.C. (2018) Overexpression of plastidic maize NADP-malate dehydrogenase (ZmNADP-MDH) in Arabidopsis thaliana confers tolerance to salt stress. Protoplasma. 255, 547‒563. https://doi.org/10.1007/s00709-017-1168-y
- Wang Q.J., Sun H., Dong Q.L., Sun T.Y., Jin Z.X., Hao Y.J., Yao Y.X. (2016) The enhancement of tolerance to salt and cold stresses by modifying the redox state and salicylic acid content via the cytosolic malate dehydrogenase gene in transgenic apple plants. Plant Biotechnol. J. 14, 1986–1997.
- Yao Y.X., Dong Q.L., Zhai H., You C.X., Hao Y.J. (2011) The functions of an apple cytosolic malate dehydrogenase gene in growth and tolerance to cold and salt stresses. Plant Physiol. Bioch. 49, 257–264.



