Bacterial Communities within the Freshwater Lymnaeid Snail Kamtschaticana kamtschatica (Middendorff, 1850) in Northeastern Siberia
- Authors: Aksenov A.S.1,2, Kisil O.Y.1,2, Chervochkina A.S.2, Khrebtova I.S.1, Mantsurova K.S.1,2, Bespalaya Y.V.1, Aksenova O.V.1
-
Affiliations:
- N. Laverov Federal Center for Integrated Arctic Research, Ural Branch, Russian Academy of Sciences
- Northern (Arctic) Federal University
- Issue: Vol 93, No 2 (2024)
- Pages: 168-172
- Section: SHORT COMMUNICATIONS
- URL: https://bakhtiniada.ru/0026-3656/article/view/262511
- DOI: https://doi.org/10.31857/S0026365624020135
- ID: 262511
Cite item
Full Text
Abstract
This is the first report on microbial communities associated with the freshwater snail Kamtschaticana kamtschatica inhabiting diverse types of water basins in Eastern Siberia and the Russian Far East. Using metabarcoding data based on the 16S rRNA gene fragments, taxonomic profiling of bacterial communities associated with snails from three basins of the Magadan Oblast was carried out. Predominant phyla in the studied bacterial communities were Pseudomonadota, Bacillota, Cyanobacteriota, Actinomycetota, Verrucomicrobiota, Planctomycetota, and Bacteroidota. The highest alpha-diversity, according to the Chao1 index, was revealed in the mollusks from the Orotukan reservoir. The relative abundance of bacteria of the genera Snowella, Leptolyngbya, Nodosilinea, Arenimonas, and Polaromonas significantly distinguished the mollusks of this habitat from those of the other two. The greatest similarities in the composition of the microbiota in K. kamtschatica were found for the genus Pseudomonas, which was present in the majority of samples in the amount of more than 1% and was not found in the sediment samples. Obtained data on the diversity and composition of bacterial communities associated with lymnaeid snails are of fundamental importance for the ecology of freshwater mollusks.
Keywords
Full Text
Моллюски играют важную роль в структуре и функционировании пресноводных экосистем, участвуя в фильтрации воды, трансформации органического вещества или являясь элементом питания различных видов рыб (Böhm et al., 2021) и других позвоночных животных. Несмотря на значимость и давнюю историю исследований моллюсков, до сих пор существуют пробелы в фундаментальных аспектах их экологии, а также практическом использовании. В последнее время с развитием технологий высокопроизводительного секвенирования все большее внимание уделяется микробиоте, ассоциированной с беспозвоночными животными (Недолужко и соавт., 2017), в том числе и моллюсками (Dar et al., 2017). Например, благодаря подобным исследованиям выясняется роль микроорганизмов в массовом вымирании двустворчатых моллюсков (Richard et al., 2021), круговороте азота в водоемах (Marzocchi et al., 2021), адаптации инвазионных видов в новых местообитаниях (Chiarello, 2022), функционировании отдельных таксонов в тройной системе: моллюск–бактериальное сообщество–паразиты (Schols et al., 2023). Вместе с тем, данные о структуре сообществ и роли отдельных представителей бактерий у пресноводных моллюсков семейства Lymnaeidae, которые распространены по всему земному шару, практически отсутствуют (Hu et al., 2018; Kivistik et al., 2022). Одним из интересных представителей этого семейства является широко распространенный в Восточной Сибири и на Дальнем Востоке России вид Kamtschaticana kamtschatica, который населяет разнотипные водоемы и, помимо озер и рек, часто встречается в термальных источниках (Vinarski et al., 2021).
Целью настоящего исследования является таксономическое профилирование бактериальных сообществ, ассоциированных с пресноводным моллюском Kamtschaticana kamtschatica.
Экземпляры моллюсков были отобраны в августе 2022 года в Магаданской области по 4‒5 экземпляров из пойменного озера р. Магаданка на окраине г. Магадан (59.5478 с. ш., 150.8758 в. д.), водохранилища близ пгт. Оротукан (62.2672 с. ш., 151.7030 в. д.), и р. Сеймчан в 16 км выше впадения в реку Колыма (63.0302 с. ш., 152.2764 в. д.) (рис. 1).
Рис. 1. Карта-схема района исследований с указанием мест отбора образцов: SEIM — р. Сеймчан (синие точки); ORO — Оротуканское водохранилище (зеленые точки); MAG — пойменное озеро в устье р. Магаданка (красные точки). Масштабная линейка для раковин моллюсков — 2.5 мм.
Видовую идентификацию анализируемых образцов проводили на основе морфологии и подтверждали методом генетического баркодинга, описание которого дано в нашей предыдущей работе (Vinarski et al., 2021). Анализ интегральных гидрохимических показателей водоемов осуществляли в соответствии с ранее описанными методами (Bespalaya et al., 2021).
Образцы моллюсков и грунта после отбора помещали в стерильные емкости, замораживали при температуре ‒20C и транспортировали в лабораторию с сохранением температурного режима. Экстракцию ДНК из мягких тел моллюсков осуществляли с помощью модифицированного CTAB метода. Разрушение бактериальных клеток проводили двукратной гомогенизацией (скорость 6000 встряхиваний/мин в течение 30 с). На основе полученных препаратов ДНК создавали библиотеки участков маркерного гена 16S рРНК (вариабельный участок V4) за счет амплификации с использованием праймеров: F515/R806 (GTGCCAGCMGCCGCGGTAA/GGACTACVSGGGTATCTAAT). Рабочая смесь ПЦР состояла из полимеразы Q5® High-Fidelity DNA Polymerase (“NEB”, США), прямого и обратного праймеров, матрицы-ДНК и каждого dNTP (“LifeTechnologies”). Параметры амплификации: денатурация при 94C, 1 мин, 25 циклов с режимами: 94C — 30 с, 55C — 30 с, 72C — 1 мин, заключительная элонгация при 72C — 3 мин. Очистку ПЦР продуктов проводили с помощью магнитных частиц AMPureXP (“BeckmanCoulter”, США). Секвенирование осуществляли на приборе Illumina MiSeq (“Illumina”, США) с применением коммерческого набора MiSeq® ReagentKit v3 с двусторонним чтением (2 по 300 н). Использовали программное обеспечение компании Illumina, а также программные пакеты dada2, phyloseq и DECIPHER и программную среду R. Для представления данных таксономического анализа полученных исходных филотипов (Amplicon sequence variant, ASV) использовали средства программного пакета QIIME. Первичные данные секвенирования представлены в виде биопроекта NCBI (PRJNA1026928).
В химическом отношении изучаемые водоемы были сходны, однако температура в пойменном озере р. Магаданка более чем на 3C превышала значения данного параметра в двух других местах отбора. Гидрохимические параметры исследованных водоемов приведены на рис. 1.
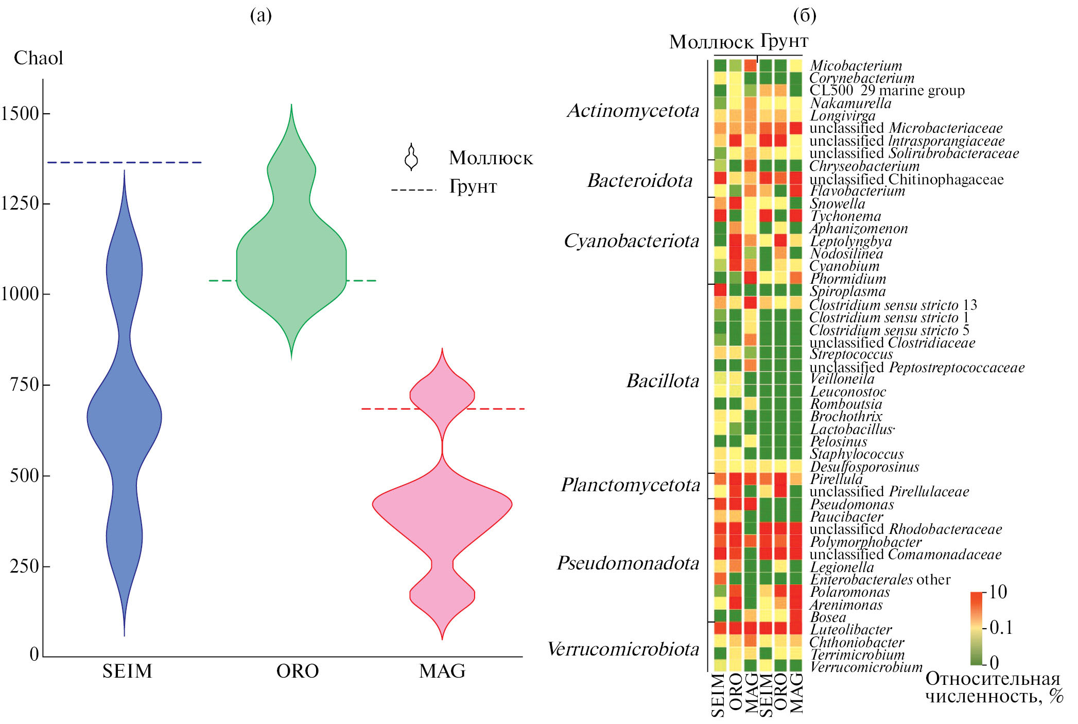
В результате нами были установлены различия в α-разнообразии бактериальных сообществ, ассоциированных с моллюсками (рис. 2а).
Рис. 2. α-Разнообразие (а) и таксономический состав (б) бактериальных сообществ, ассоциированных с прудовиками Kamtschaticana kamtschatica, и грунтов в пресных водоемах Магаданской области.
Наибольшее значение индекса разнообразия Chao-1 характерно для последовательностей генов 16S рРНК образцов микробиоты, отобранных в Оротуканском водохранилище. Минимальные значения характерны для моллюсков из пойменного озера р. Магаданка (от 172 до 723).
Таксономический анализ бактериальных сообществ показал, что доминирующими филумами являются: Pseudomonadota, Bacillota, Cyanobacteriota, Actinomycetota, Verrucomicrobiota, Planctomycetota и Bacteroidota. В минорных количествах в некоторых образцах встречаются бактерии, относящиеся к филумам Desulfobacterota, Myxococcota, Patescibacteria. Для моллюсков в точках отбора ORO и MAG идентифицированы представители Chloroflexota, SEIM и MAG — Bdellovibrionota, SEIM — Deinococcota, Gemmatimonadota, SEIM и ORO — Fusobacteriota. Относительная численность бактерий филума Bacillota, ассоциированных с Kamtschaticana kamtschatica, в 10 и более раз выше, чем в бактериальных сообществах грунтов изучаемых объектов.
Обнаружены сходства и различия между родами бактерий в моллюсках изучаемого вида, обитающих в различных водоемах Магаданской области (рис. 2б). Например, на основании данных, полученных методом 16S рРНК-метабаркодинга, род Pseudomonas присутствовал практически во всех образцах мягких тел моллюсков в количестве более 1%. При этом в образцах грунта он не был обнаружен. Наличие данных бактерий в пищеварительном тракте моллюсков обусловлено их способностью к расщеплению полимерных компонентов растительной пищи (Hu et al., 2018). Для бактериального сообщества, ассоциированного с моллюсками из пойменного озера р. Магаданка, характерна высокая относительная численность различных родов семейства Clostridiaceae, а также неклассифицированного рода семейства Peptostreptococcaceae в сравнении с сообществами моллюсков из других районов. Для моллюсков р. Сеймчан, самой северной точки отбора в данном исследовании, отмечается высокая доля бактерий родов Spiroplasma и Tychonema, а также представителей семейства Commamonadaceae. Для бактериальных сообществ, ассоциированных с моллюсками из Оротуканского водохранилища, отмечаются существенные отличия от микробиоты моллюсков из других водоемов по следующим родам: Snowella, Leptolyngbya, Nodosilinea, Arenimonas и Polaromonas.
В настоящее время не существует единого набора маркеров для оценки состояния моллюсков в ответ на широкий спектр стрессовых факторов. Вместе с тем, данные о составе бактериальных сообществ, ассоциированных с моллюсками, могут использоваться для оценки здоровья изучаемых популяций в различных экосистемах (Aldridge et al., 2021). Например, в точке MAG у Kamtschaticana kamtschatica нами были обнаружены в значительном количестве микобактерии (рис. 2б), отдельные представители которых вызывают заболевания легких и кожных покровов у животных и человека (Carella et al., 2019). Учитывая, что моллюски могут выступать в качестве “резервуара” патогенов, возникает риск для здоровья представителей более высоких уровней трофических цепей.
Полученные нами сведения о разнообразии и таксономическом профилировании микробных сообществ, ассоциированных с прудовиками Kamtschaticana kamtschatica, имеют фундаментальное значение для познания экологии данного вида. В прикладном аспекте исследования интерес представляет изучение микроорганизмов, ассоциированных с данным видом моллюсков, в других типах местообитаний, например, в термальных источниках Камчатки (Vinarski et al., 2021), где вероятно обнаружение малоизученных бактерий, участвующих в деградации полисахаридов и обладающих биотехнологическим потенциалом.
Благодарности
Результаты получены с использованием оборудования ЦКП “Геномные технологии, протеомика и клеточная биология” ФГБНУ ВНИИСХМ.
Финансирование работы
Исследования выполнены при финансовой поддержке Российского научного фонда (проект № 21-74-10155).
СОБЛЮДЕНИЕ ЭТИЧЕСКИХ СТАНДАРТОВ
Настоящая статья не содержит результатов исследований с использованием животных в качестве объектов.
Конфликт интересов
Авторы заявляют об отсутствии конфликта интересов.
About the authors
A. S. Aksenov
N. Laverov Federal Center for Integrated Arctic Research, Ural Branch, Russian Academy of Sciences; Northern (Arctic) Federal University
Author for correspondence.
Email: a.s.aksenov@narfu.ru
Russian Federation, Arkhangelsk, 163020; Arkhangelsk, 163002
O. Ya. Kisil
N. Laverov Federal Center for Integrated Arctic Research, Ural Branch, Russian Academy of Sciences; Northern (Arctic) Federal University
Email: s.aksenov@narfu.ru
Russian Federation, Arkhangelsk, 163020; Arkhangelsk, 163002
A. S. Chervochkina
Northern (Arctic) Federal University
Email: s.aksenov@narfu.ru
Russian Federation, Arkhangelsk, 163002
I. S. Khrebtova
N. Laverov Federal Center for Integrated Arctic Research, Ural Branch, Russian Academy of Sciences
Email: s.aksenov@narfu.ru
Russian Federation, Arkhangelsk, 163020
K. S. Mantsurova
N. Laverov Federal Center for Integrated Arctic Research, Ural Branch, Russian Academy of Sciences; Northern (Arctic) Federal University
Email: s.aksenov@narfu.ru
Russian Federation, Arkhangelsk, 163020; Arkhangelsk, 163002
Yu. V. Bespalaya
N. Laverov Federal Center for Integrated Arctic Research, Ural Branch, Russian Academy of Sciences
Email: s.aksenov@narfu.ru
Russian Federation, Arkhangelsk, 163020
O. V. Aksenova
N. Laverov Federal Center for Integrated Arctic Research, Ural Branch, Russian Academy of Sciences
Email: s.aksenov@narfu.ru
Russian Federation, Arkhangelsk, 163020
References
- Недолужко А.В., Кадников В.В., Белецкий А.В., Шарко Ф.С., Цыганкова С.В., Марданов А.В., Равин Н.В., Скрябин К.Г. Микроорганизмы, ассоциированные с микронасекомыми Megaphragma amalphitanum и Scydosella musawasensis // Микробиология. 2017. Т. 86. C. 520–522.
- Nedoluzhko A.V., Kadnikov V.V., Beletsky A.V., Sharko F.S., Tsygankova S.V., Mardanov A.V., Ravin N.V., Skryabin K.G. Microorganisms associated with microscopic insects Megaphragma amalphitanum and Scydosella musawasensis // Microbiology (Moscow). 2017. V. 86. P. 532‒533.
- Aldridge D.C., Ollard I., Bespalaya Y.V., Bolotov I.N., Douda K., Geist J., Haag W.R., Klunzinger M.W., Lopes-Lima M., Mlambo M.C., Riccardi N., Sousa R., Strayer D.L., Torres S.H., Vaughn C.C., Zając T., Zieritz A. Freshwater mussel conservation: a global horizon scan of emerging threats and opportunities // Global Change Biol. 2022. V. 29. P. 575–589.
- Bespalaya Y.V., Aksenova O.V., Bolotov I.N., Aksenov A.S. Freshwater mollusks in lakes of the Solovetsky Islands (White Sea) // Lake Water: Properties and Uses (Case Studies of Hydrochemistry and Hydrobiology of Lakes in Northwest Russia). Ch. 10. N.Y.: Nova Sci. Publishers, 2021. P. 249‒267.
- Böhm M., Dewhurst-Richman N.I., Seddon M., Ledger S.E.H., Albrecht C., Allen D., Bogan A.E., Cordeiro J. et al. The conservation status of the world’s freshwater molluscs // Hydrobiologia. 2021. V. 848. P. 3231–3254.
- Carella F., Aceto S., Pollaro F., Miccio A., Iaria C., Carrasco N., Prado P., De Vico G. A mycobacterial disease is associated with the silent mass mortality of the pen shell Pinna nobilis along the Tyrrhenian coastline of Italy // Sci. Rep. 2019. V. 9. Art. 2725.
- Chiarello M., Bucholz J.R., McCauley M., Vaughn S.N., Hopper G.W., Gonzalez I.S., Atkinson C.L., Lozier J.D., Jackson C.R. Environment and co-occuring native mussel species, but not host genetics, impact the microbiome of a freshwater invasive species (Corbicula fluminea) // Front. Microbiol. 2022. V. 13. Art. 800061.
- Dar M.A., Pawar K.D., Pandit R.S. Gut microbiome analysis of snails: a biotechnological approach // Organismal and Molecular Malacology / Ed. S. Ray. InTech., 2017. P. 189–217.
- Hu Z., Chen X., Chang J., Yu J., Tong Q., Li S., Niu H. Compositional and predicted functional analysis of the gut microbiota of Radix auricularia (Linnaeus) via high-throughput Illumina sequencing // PeerJ. 2018. V. 6. Art. e5537.
- Kivistik C., Kairo K., Tammert H., Sokolova I.M., Kisand V., Herlemann D.P.R. Distinct stages of the intestinal bacterial community of Ampullaceana balthica after salinization // Front. Microbiol. 2022. V. 13. Art. 767334.
- Marzocchi U., Bonaglia S., Zaiko A., Quero G.M., Vybernaite-Lubiene I., Politi T., Samuiloviene A., Zilius M., Bartoli M., Cardini U. Zebra mussel holobionts fix and recycle nitrogen in lagoon sediments // Front. Microbiol. 2021. V. 11. Art. 610269.
- Richard J.C., Campbell L.J., Leis E.M., Agbalog R.E., Dunn C.D., Waller D.L., Knowles S., Putnam J.G., Goldberg T.L. Mussel mass mortality and the microbiome: evidence for shifts in the bacterial microbiome of a declining freshwater bivalve // Microorganisms. 2021. V. 9. Art. 1976.
- Schols R., Vanoverberghe I., Huyse T., Decaestecker E. Host-bacteriome transplants of the schistosome snail host Biomphalaria glabrata reflect species-specific associations // FEMS Microbiol. Ecol. 2023. V. 99. P. 1–9.
- Vinarski M.V., Aksenova O.V., Bespalaya Yu.V., Kondakov A.V., Tomilova A.A., Khrebtova I.S., Gofarov M.Yu., Bolotov I.N. One beringian genus less: a re-assesment of Pacifimyxas Kruglov & Starobogatov, 1985 (Mollusca: Gastropoda: Lymnaeidae) questions the current estimates of beringian biodiversity // J. Zool. Syst. Evol. Res. 2021. V. 59. P. 44–59.
Supplementary files




