Methylomonas Montana sp. nov., the First Unpigmented Methanotroph of the Genus Methylomonas, Isolated from Mountain River Sediments
- Authors: Suleimanov R.Z.1, Tikhonova E.N.1, Oshkin I.Y.1, Danilova O.V.1, Dedysh S.N.1
-
Affiliations:
- Winogradsky Institute of Microbiology, Research Center of Biotechnology, Russian Academy of Sciences
- Issue: Vol 92, No 6 (2023)
- Pages: 535-544
- Section: EXPERIMENTAL ARTICLES
- URL: https://bakhtiniada.ru/0026-3656/article/view/231882
- DOI: https://doi.org/10.31857/S0026365623600426
- EDN: https://elibrary.ru/BPCTBQ
- ID: 231882
Cite item
Full Text
Abstract
Abstract—
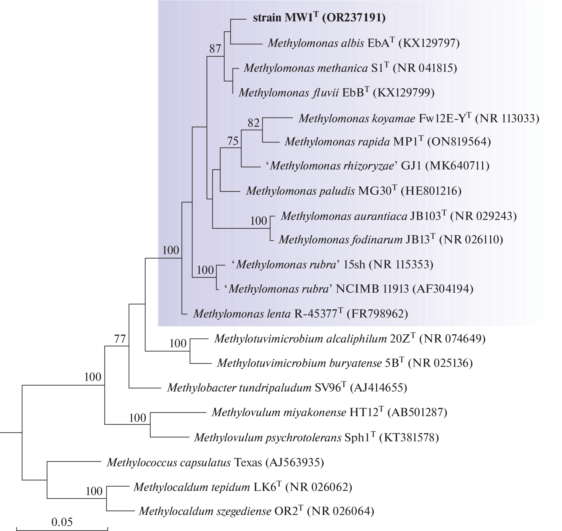
Aerobic methanotrophic bacteria of the genus Methylomonas inhabit a wide spectrum of habitats including freshwater bodies, river sediments, wetlands, rice paddies, landfill cover soils, and hydromorphic soils. Majority of the currently described species of this genus are represented by neutrophilic, motile, growing on methane rod-shaped bacteria, whose pigmentation varies from yellow to pink and red. This study reports characterization of a novel, unpigmented isolate of these bacteria, strain MW1T, which was obtained from sediments of the mountain river Khosta, Krasnodar region, Russia. Strain MW1T grew on methane and methanol within a temperature range of 8–37°C (optimum at 25–30°C) and at рН 5.5–7.5 (optimum at 6.3–7.0). The 16S rRNA gene sequence of strain MW1T displayed 95.48–98.47% similarity to those in earlier described Methylomonas. The closest taxonomically characterized phylogenetic relative of strain MW1T was M. fluvii EbBT, isolated from the river Elbe sediments. Complete genome sequence of strain MW1T was 4.6 Mb in size and contained three rRNA operons and about 4200 protein-encoding genes, including the gene cluster pmoCAB coding for membrane methane monooxygenase. Soluble methane monooxygenase was not encoded in the genome. The G+C DNA content was 52.4%. The average nucleotide identity of the genome of strain MW1T with those in earlier described representatives of the genus Methylomonas was 79.4–82.1%. We propose to classify this isolate as representing a novel species of the genus Methylomonas, M. montana sp. nov. Strain MW1T (=VKM 3737T = UQM 41536T) is the type strain of the newly proposed species.
About the authors
R. Z. Suleimanov
Winogradsky Institute of Microbiology, Research Center of Biotechnology, Russian Academy of Sciences
Email: dedysh@mail.ru
Russia, 119071, Moscow
E. N. Tikhonova
Winogradsky Institute of Microbiology, Research Center of Biotechnology, Russian Academy of Sciences
Email: dedysh@mail.ru
Russia, 119071, Moscow
I. Y. Oshkin
Winogradsky Institute of Microbiology, Research Center of Biotechnology, Russian Academy of Sciences
Email: dedysh@mail.ru
Russia, 119071, Moscow
O. V. Danilova
Winogradsky Institute of Microbiology, Research Center of Biotechnology, Russian Academy of Sciences
Email: dedysh@mail.ru
Russia, 119071, Moscow
S. N. Dedysh
Winogradsky Institute of Microbiology, Research Center of Biotechnology, Russian Academy of Sciences
Author for correspondence.
Email: dedysh@mail.ru
Russia, 119071, Moscow
References
- Гальченко В.Ф. Метанотрофные бактерии. М.: ГЕОС, 2001. 500 с.
- Данилова О.В., Дедыш С.Н. Численность и разнообразие метанотрофных представителей Gammaproteobacteria в северных болотных экосистемах // Микробиология. 2014. Т. 83. С. 204–214.
- Danilova O.V., Dedysh S.N. Abundance and diversity of methanotrophic Gammaproteobacteria in northern wetlands // Microbiology (Moscow). 2014. V. 83. P. 67–76.
- Auman A.J., Speake C.C., Lidstrom M.E. nifH sequences and nitrogen fixation in type I and type II methanotrophs // Appl. Environ. Microbiol. 2001. V. 67. P. 4009–4016.
- Auman A.J., Lidstrom M.E. Analysis of sMMO-containing type I methanotrophs in Lake Washington sediment // Environ. Microbiol. 2002. V. 4. P. 517–524.
- Bowman J.P., Sly L.I., Cox J.M., Hayward A.C. Methylomonas fodinarum sp. nov. and Methylomonas aurantiaca sp. nov.: two closely related type I obligate methanotrophs // Syst. Appl. Microbiol. 1990. V. 13. P. 279–287.
- Bowman J.P., Sly L.I., Nichols P.D., Hayward A.C. Revised taxonomy of the methanotrophs: description of Methylobacter gen. nov., emendation of Methylococcus, validation of Methylosinus and Methylocystis species, and a proposal that the family Methylococcaceae includes only the group I methanotrophs // Syst. Appl. Microbiol. 1993. V. 43. P. 735–753.
- Bowman J.P. Methylomonas // Bergey’s Manual of Systematics of Archaea and Bacteria / Eds. W.B. Whitman, F. Rainey, P. Kämpfer, M. Trujillo, J. Chun, P. DeVos, B. Hedlund and S. Dedysh. 2016. https://doi.org/10.1002/9781118960608.gbm01183.pub2
- Bussmann I., Horт F., Hoppert M., Klings K.-W., Saborowski A., Warnstedt J., Liebner S. Methylomonas albis sp. nov. and Methylomonas fluvii sp. nov.: two cold-adapted methanotrophs from the river Elbe and emended description of the species Methylovulum psychrotolerans // Syst. Appl. Microbiol. 2021. V. 44. Art. 126248.
- Chang J., Wu Q., Yan X., Wang H., Lee L.W., Liu Y., Liang P., Qiu Y., Huang X. Enhancement of nitrite reduction and enrichment of Methylomonas via conductive materials in a nitrite-dependent anaerobic methane oxidation system // Environ. Res. 2021. V. 193. Art. 110565.
- Chaumeil P.-A., Mussig A.J., Hugenholtz P., Parks D.H. GTDB-Tk: A Toolkit to classify genomes with the Genome Taxonomy Database // Bioinformatics. 2020. V. 36. P. 1925–1927. https://doi.org/10.1093/bioinformatics/btz848
- Chen Y., Dumont M.G., Cebron A., Murrell J.C. Identification of active methanotrophs in a landfill cover soil through detection of expression of 16S rRNA and functional genes // Environ. Microbiol. 2007. V. 9. P. 2855–2869.
- Danilova O.V., Kulichevskaya I.S., Rozova O.N., Detkova E.N., Bodelier P.L., Trotsenko Y.A., Dedysh S.N. Methylomonas paludis sp. nov., the first acid-tolerant member of the genus Methylomonas, from an acidic wetland // Syst. Appl. Microbiol. 2013. V. 63. P. 2282–2289.
- Dianou D., Ueno C., Ogiso T., Kimura M., Asakawa S. Diversity of cultivable methane-oxidizing bacteria in microsites of a rice paddy field: investigation by cultivation method and fluorescence in situ hybridization (FISH) // Microbes Environ. 2012. V. 27. P. 278–287.
- Hibi Y., Asai K., Arafuka H., Hamajima M., Iwama T., Kawai K. Molecular structure of La3+-induced methanol-dehydrogenase-like protein in Methylobacterium radiotolerans // J. Biosci. Bioeng. 2011. V. 111. P. 547–549.
- Hoefman S., Heylen K., De Vos P. Methylomonas lenta sp. nov., a methanotroph isolated from manure and a denitrification tank // Syst. Appl. Microbiol. 2014. V. 64. P. 1210–1217.
- Kalyuzhnaya M.G., Khmelenina V.N., Kotelnikova S., Holmquist L., Pedersen K., Trotsenko Y.A. Methylomonas scandinavica sp. nov., a new methanotrophic psychrotrophic bacterium isolated from deep igneous rock ground water of Sweden // Syst. Appl. Microbiology. 1999. V. 22. P. 565–572.
- Kanehisa M., Sato Y., Morishima K. BlastKOALA and GhostKOALA: KEGG tools for functional characterization of genome and metagenome sequences // J. Mol. Biol. 2016. V. 428. P. 726–731. https://doi.org/10.1016/j.jmb.2015.11.006
- Kip N., Dutilh B.E., Pan Y., Bodrossy L., Neveling K., Kwint M.P., Jetten M.S., Op den Camp H.J. Ultra-deep pyrosequencing of pmoA amplicons confirms the prevalence of Methylomonas and Methylocystis in Sphagnum mosses from a Dutch peat bog // Environ. Microbiol. Rep. 2011. V. 3. P. 667–673.
- Kits K.D., Klotz M.G., Stein L.Y. Methane oxidation coupled to nitrate reduction under hypoxia by the Gammaproteobacterium Methylomonas denitrificans, sp. nov. type strain FJG1 // Environ. Microbiol. 2015. V. 17. P. 3219–3232.
- Kumar S., Stecher G., Li M., Knyaz C., Tamura K. MEGA X: molecular evolutionary genetics analysis across computing platforms // Mol. Biol. Evol. 2018. V. 35. P. 1547–1549.
- Meier-Kolthoff J.P., Auch A.F., Klenk H.P., Göker M. Genome sequence-based species delimitation with confidence intervals and improved distance functions // BMC Bioinform. 2013. V. 14. P. 60.
- Ogiso T., Ueno C., Dianou D., Van Huy T., Katayama A., Kimura M., Asakawa S. Methylomonas koyamae sp. nov., a type I methane-oxidizing bacterium from floodwater of a rice paddy field in Japan // Syst. Appl. Microbiol. 2012. V. 62. P. 1832–1837.
- Reynolds E.S. The use of lead citrate at high pH as an electron-opaque stain in electron microscopy // J. Cell Biol. 1963. V. 17. P. 208.
- Rodriguez-R. L.M., Konstantinidis K.V. Bypassing cultivation to identify bacterial species // Microbe. 2014. V. 9. P. 111– 118.
- Seemann T. Prokka: Rapid Prokaryotic Genome Annotation // Bioinformatics. 2014. V. 30. P. 2068–2069.https://doi.org/10.1093/bioinformatics/btu153
- Tikhonova E.N., Suleimanov R.Z., Miroshnikov K.K., Oshkin I.Y., Belova S.E., Danilova O.V., Ashikhmin A.A., Konopkin A.A., But S.Y., Khmelenina V.N., Pimenov N.V., Dedysh S.N. Methylomonas rapida sp. nov., a novel species of fast-growing, carotenoid-producing obligate methanotrophs with high biotechnological potential // Syst. Appl. Microbiol. 2023. V. 46. P. 126398.
- Weisburg W.G., Barns S.M., Pelletier D.A., Lane D.J. 16S Ribosomal DNA amplification for phylogenetic study // J. Bacteriol. 1991. V. 173. P. 697–703.
- Wick R.R., Judd L.M., Gorrie C.L., Holt K.E. Unicycler: resolving bacterial genome assemblies from short and long sequencing reads // PLoS Comput. Biol. 2017. V. 13. e1005595. https://doi.org/10.1371/journal.pcbi.1005595
- Wilson K. Preparation of genomic DNA from bacteria // Curr. Protoc. Mol. Biol. 2001. V. 56. P. 2–4. Doi: https://doi.org/10.1016/B978-0-12-418687-3.00011-2
- Zhu P., Cheng M., Pei D., Liu Y., Yan X. Methylomonas rhizoryzae sp. nov., a type I methanotroph isolated from the rhizosphere soil of rice // Antonie van Leeuwenhoek. 2020. V. 113. P. 2167–2176.
Supplementary files





