Lithogeochemistry of Upper Precambrian terrigenous rocks of Belarus. Communication 2. Provenance, paleogeodynamics, paleogeography, paleoclimate
- Authors: Maslov A.V.1, Melnichuk O.Y.2, Kuznetsov А.B.3, Podkovyrov V.N.3
-
Affiliations:
- Geological Institute RAS
- Zavaritsky Institute of Geology and Geochemistry, Ural Branch of RAS
- Institute of Precambrian Geology and Geochronology RAS
- Issue: No 5 (2024)
- Pages: 515-543
- Section: Articles
- URL: https://bakhtiniada.ru/0024-497X/article/view/268761
- DOI: https://doi.org/10.31857/S0024497X24050019
- EDN: https://elibrary.ru/YPWEVQ
- ID: 268761
Cite item
Full Text
Abstract
This publication completes the consideration of the lithogeochemical features study of a pilot collection of the Riphean and the Vendian sandstones, siltstones and mudstones (last one identified based on the interpretation results) of the Belarus. Data on the age of detrital zircon published in recent years suggest that the source rocks for the Upper Precambrian deposits of this region were the Osnitsk-Mikashevichi and the Trans-Scandinavian igneous belts, the Volyn-Brest large igneous province, rapakivi granites, as well as various associations of rocks of Sarmatia, the Danopolonian orogen and Svecofennides. The distribution of clastic rocks data points of our collection on provenance, paleogeodynamic, paleogeographic and paleoclimatic discriminant diagrams, which based mainly on the lithogeochemical composition, allows us to draw a number of conclusions. We are considering that the Riphean and the Vendian strata of the Belarus are composed mainly of intraplate granitoids erosion products, as well as various felsic igneous rocks of island-arc and syncollisional genesis. The part of mafic rocks erosion products among them generally does not exceed 30%. It`s noticeable mainly in rocks of the Volyn series (products of the Volyn-Brest large igneous province erosion), as well as in some samples of the Nizov, Selyavy and Kotlin formations (fragments of mafic rocks from other sources?). Source to sink transporting was carried out mainly by large rivers. Paleogeodynamic settings varied from quite active to quite passive. The paleoclimate in the Riphean was most likely arid/semiarid, and in the Vendian it was humid, from subtropical in the early (except for the Glussk Formation) to tropical in the Late Vendian. The research results also make it possible to show some work features for known paleoclimate reconstruction methods and techniques.
Full Text
Настоящая статья завершает рассмотрение результатов исследования литогеохимических характеристик пилотной коллекции образцов терригенных пород (песчаников, алевролитов и аргиллитов), отобранных из белорусской, вильчанской, волынской и валдайской серий верхнего докембрия Беларуси в скважинах Богушевская 1, Быховская, Лепель 1 и Кормянская. В первой публикации этой серии [Маслов и др., 2024а] проанализированы общие особенности химического состава пород, а также показаны возможности и ограничения для дальнейших реконструкций. Установлено, что входящие в состав пилотной коллекции рифейские и вендские породы, визуально определенные как песчаники, являются собственно кварцевыми, полевошпатово-кварцевыми и аркозовыми разностями, а также граувакками/вулканомиктовыми песчаниками с различными типами цемента. Вендские “алевролиты” по своим геохимическим характеристикам отвечают различным по составу глинистой части аргиллитам и мелкозернистым алевролитам, т.е. являются тонкозернистыми обломочными образованиями. Анализ факторов обогащения этих пород редкими и рассеянными элементами позволил выявить ряд отличий обусловленных, по всей видимости, как различиями в составе пород питающих областей, так и изменением обстановок их накопления. Положение фигуративных точек пород из нашей коллекции на диаграмме Zr/Sc–Th/Sc показывает, что в составе всех изученных образцов преобладает материал первого седиментационного цикла. Это предполагает, что литогеохимические характеристики пород пилотной коллекции достаточно корректно отражают состав комплексов пород питающих провинций. Соответственно они могут быть использованы для реконструкции факторов, контролировавших накопление осадочных последовательностей рифея и венда. В данной работе мы рассмотрим результаты реконструкции, на основе современных литогеохимических подходов, состава пород-источников кластики, палеогеодинамики, палеогеографии и палеоклимата.
ЛИТОСТРАТИГРАФИЯ РИФЕЯ И ВЕНДА БЕЛАРУСИ
Приведенная ниже предельно краткая характеристика литостратиграфических единиц/свит касается только стратонов, представленных образцами в нашей пилотной коллекции – рогачевской, руднянской и оршанской свит белорусской серии рифея, глусской, лукомльской и лиозненской свит вильчанской и волынской серий нижнего венда, а также низовской, селявской, черницкой и котлинской свит валдайской серии верхнего венда (рис. 1). Более полную информацию о литостратиграфии рифея и венда Беларуси можно найти в первой статье данной серии публикаций [Маслов и др., 2024а].
Рис. 1. Расположение исследованных скважин (а) и сводная стратиграфическая колонка верхнепротерозойских отложений Беларуси, образцы которых входят в исследованную нами коллекцию (б), по [Стратиграфические …, 2010] с упрощениями. Географическая основа заимствована с сайта https://yandex.ru/maps/?ll=166.992700 %2C21.912809&z=2. 1–3 – соотношения между стратонами (1 – согласные, 2 – несогласные, 3 – стратиграфические перерывы); 4 – опробованные интервалы разреза; 5 – скважины (1 – Быховская, расположена на границе Гомельской и Могилевской областей примерно в 100 км к северу от г. Гомеля, 2 – Кормянская, расположена на севере Гомельской области в 70–80 км к северу от г. Гомеля, 3 – Лепель 1, находится на западе Витебской области в 90–100 км к западу от г. Витебска, 4 – Богушевская 1, расположена на юге Витебской области в 30–40 км к югу от г. Витебска). Возраст границ крупных стратиграфических подразделений (в млн лет) показан в соответствии с работой [Стратиграфические …, 2010].
Рогачевская свита (мощность 40 м) сложена аркозовыми разнозернистыми песчаниками. Она залегает на породах кристаллического фундамента, а местами на песчаниках бортниковской свиты шеровичской серии среднего? рифея [Геология …, 2001; Стратиграфические …, 2010; Кузьменкова и др., 2019а, 2019б; Стрельцова и др., 2023]. Руднянская свита (300 м) представлена в основном олигомиктовыми, а в верхней части – почти чисто кварцевыми красноцветными песчаниками; среди них наблюдаются прослои и “катуны” алевролитов и глин. Оршанская свита (до 620 м) объединяет красноцветные мелко- и среднезернистые олигомиктовые и кварцевые песчаники.
Глусская свита (483 м) сложена тиллитами, олигомиктовыми песчаниками, алевролитами, алеврито-глинистыми и глинистыми породами. Лукомльская свита (80 м) объединяет туфогенные и туфогенно-осадочные породы – псаммо-алевритовые и вулканомиктовые туффиты, туфогенные и/или вулканомиктово-аркозовые песчаники и алевролиты, а также гравелиты. Лиозненская свита (50 м) представлена вулканомиктовыми и аркозовыми преимущественно крупнозернистыми песчаниками с прослоями алевролитов.
Низовская свита (47 м) объединяет крупно- и среднезернистые вулканомиктовые песчаники и алевролиты. Селявская свита (57 м) сложена слюдистыми алевролитами и алевроаргиллитами. В нижней ее части присутствуют и слюдистые аркозовые песчаники [Голубкова и др., 2022; Лапцевич и др., 2023]. Черницкая свита (64 м) представлена преимущественно глинами и слюдистыми алевролитами, среди которых в нижней части можно видеть алевролиты и аркозовые песчаники. Котлинская свита (до 220 м) это аркозовые, а в верхней части – кварцевые и полевошпатово-кварцевые песчаники, аргиллиты и алевроаргиллиты с глауконитом и слюдистые алевролиты [Стратиграфические …, 2010].
РЕЗУЛЬТАТЫ ПРЕДШЕСТВУЮЩИХ ИССЛЕДОВАНИЙ
Палеогеодинамика
По представлениям Т.Н. Херасковой с соавторами [2015], относительные перемещения крупных блоков фундамента Восточно-Европейской платформы (Сарматия, Карельский, Волго-Камский и др.), в том числе сдвиговые, способствовали широкому развитию в рифее грабеновых структур. Западные окраины Балтики (современные координаты) на протяжении большей части рифея развивались как активные, с пологой субдукцией и существенной ролью коллизионных процессов (данополонская, гренвильская и другие орогении). В конце раннего–среднем рифее, в связи с началом гренвильского этапа, юго-западная периферия Балтийского щита подверглась структурной перестройке, а остальная территория испытала деструкцию и рифтогенез. Между 1.14 и 0.90 млрд лет коллизия Лаврентии и Балтики привела к вхождению последней в состав Родинии. Раскрытие палеоокеана Япетус 630–615 млн лет назад обусловило отделение Лаврентии от Амазонии и Восточно-Европейского кратона [Cawood, Pisarevsky, 2017 и др.]. В центральной части последнего параллельно Япетусу возникла Среднерусская система грабенов, где накапливались пестроцветные аркозовые, полимиктовые и кварцевые толщи пролювиально-аллювиального, реже озерного и прибрежно-морского генезиса. В конце венда и раннем кембрии в результате столкновения Восточно-Европейского кратона и Скифии на юго-западе, вероятно, образуется фронт деформаций [Хераскова и др., 2015]. Происхождение и развитие многих из перечисленных структур определяются взаимодействием разных факторов. Так, например, Оршанская впадина рассматривается как структурно и фациально самостоятельная тектоно-седиментационная система позднего рифея‒венда, однако особенности ее развития во многом контролировались движениями крупных блоков фундамента Восточно-Европейского кратона [Чамов, 2016].
Следует отметить, что оценки временных рамок событий, в том числе и указанных в обзоре Т.Н. Херасковой с соавторами, быстро меняются. Так, в последние годы предполагается, что открытие океана Торнквиста произошло позже, чем считалось ранее, а процессы рифтогенеза между Балтикой и Амазонией имели место либо ~585 [Merdith et al., 2021], либо ~565 [Robert et al., 2021] млн лет назад. Примерно в это же время формируется Волынско-Брестской крупная магматическая провинция (КМП) [Srodon et al., 2023].
По представлениям О.Ф. Кузьменковой с соавторами [2019а, 2019б] и А.А. Носовой с соавторами [2019], коллизионный характер сочленения западной и южной окраин Восточно-Европейской платформы (ВЕП) со Скифской плитой и авалонскими/кадомскими террейнами подтверждается материалами сейсмических исследований [Starostenko et al., 2015; Saintot et al., 2006; Пашкевич и др., 2018]. Последние позволяют даже как будто бы видеть поддвиг ВЕП под названные структуры. Иной точки зрения придерживаются многие польские специалисты. Так, по мнению П. Поправа с соавторами [Poprawa, 2019; Poprawa et al., 2018, 2020 и ссылки в этих работах], развитие осадочных бассейнов на западной периферии Восточно-Европейского кратона (Балтийско-Днестровская система, Оршанско-Волынский авлакоген и др.) началось в позднем криогении или в начале эдиакария? с рифтогенеза, связанного с распадом Родинии. В Оршанско-Волынском авлакогене с этими событиями связано формирование грабенов, выполненных песчаниками полесской серии. Основная фаза растяжения, начавшаяся с внедрения траппов и накопления пирокластических пород, имела место в позднем эдиакарии [Poprawa et al., 2020]. В кембрии и ордовике образовалась обширная пострифтовая впадина. Сейсмические исследования Люблинско-Подляского бассейна и других структур указывают на присутствие в фундаменте Восточно-Европейского кратона полуграбенов растяжения, выполненных вулканогенно-осадочными толщами позднего неопротерозоя? [Lassen et al., 2001; Krzywiec et al., 2018; Poprawa, 2019].
Авторы публикаций [Кузьменкова и др., 2019а, 2019б; Shumlyanskyy et al., 2023] считают, что в конце мезопротерозоя и начале неопротерозоя на территории Балтики существовали осадочные бассейны, приуроченные к шовным зонам, расположенным между крупными блоками земной коры. Максимальный возраст выполняющих их отложений, по данным исследований обломочного циркона, оценивается в 1000–950 млн лет. Он примерно отвечает времени поворота Балтики по часовой стрелке (хотя и это событие имеет различные трактовки) и формирования гренвильско-свеконорвежско-сансасских орогенных поясов.
Возраст обломочного циркона и возможные источники кластики
Песчаники нижней части руднянской свиты содержат обломочный циркон, возраст которого отвечает интервалам 2111–2084, 2069–2010 и 1998–1941 млн лет; встречено также зерно с возрастом 2124 млн лет. Для песчаников верхней части свиты характерен обломочный циркон с возрастами, отвечающими интервалам 2772–2761, 2183–2161, 2121–2079, 2038–2014, 1989–1955, 1484–1416, 1342–1319, 1248–1153 и 1086–948 млн лет. Максимальный возраст единичных зерен циркона достигает 3481 и 2924 млн лет [Зайцева и др., 2023]. Породы стратиграфического аналога руднянской свиты – пинской свиты – содержат обломочный циркон с возрастами 2.15–2.10 и 1.85–1.70 млрд лет, а преобладающей является популяция с возрастом ~1.97 млрд лет. Предполагается, что источниками обломочного материала для пинской свиты выступали породы Осницко-Микашевичского пояса [Paszkowski et al., 2019; Shumlyanskyy et al., 2023].
Обломочный циркон в породах оршанской свиты характеризуется максимумами на кривой относительной вероятности возрастов 2.10, 2.00 (основной пик), 1.90 и 1.80 млрд лет [Paszkowski et al., 2019; Shumlyanskyy et al., 2023; Зайцева и др., 2023]. Считается, что материал, слагающий оршанскую свиту, представляет смесь кластики из достаточно далеких источников; последние отличались по своему составу также и от источников пинского времени. Кристаллы с возрастами 2075, 1890 и 1790 млн лет происходят, по-видимому, из источников, располагавшихся вблизи области осадконакопления [Shumlyanskyy et al., 2023]. Около 17% зерен имеют возраст от 1660 до 1280 млн лет; источниками их могли быть анортозит-мангерит-чарнокит-гранитные (AMCG) комплексы Фенноскандии.
В соответствии с представлениями Т.С. Зайцевой с соавторами [2023], источниками обломочного циркона с ранне- и среднерифейскими возрастами, присутствующего в терригенных отложениях Волыно-Оршанского палеопрогиба, могли являться кристаллические комплексы Свеконорвежского орогена (1.22–0.95 млрд лет), граниты Фенноскандии (~1.5 млрд лет), а также магматические и метаморфические комплексы Сарматии (3.7–1.8 млрд лет). Не исключается также присутствие некоего рядом расположенного источника с возрастом ~1.0 млрд лет.
Обломочный циркон в тиллитах глусской свиты на кривой относительной вероятности возрастов характеризуется максимумом 2.0 млрд лет, а также серией пиков в интервале 2.2…0.94 млрд лет [Paszkowski et al., 2019]. Предполагается, что обломочный циркон глусской свиты переотложен из пинской и оршанской свит, а также заимствован из пород гренвильского возраста. Популяция обломочного циркона в породах ратайчицкой свиты, инофациального аналога лукомльской свиты, обладает максимумами 1.80, 1.50 (основной) и 0.59(0.58) млрд лет. Обломочный циркон в породах лиозненской свиты демонстрирует на кривой относительной вероятности возрастов несколько максимумов – 1.80, 1.50 (основной) и 0.55…0.57(0.60) млрд лет [Paszkowski et al., 2019].
Породы низовской свиты содержат обломочный циркон с максимумами на кривой относительной вероятности возрастов 1.91, 1.83, 1.64 и 1.58 млрд лет; доминирующий пик имеет возраст 1.70–1.59 млрд лет [Paszkowski et al., 2019]. В породах селявской свиты присутствую кристаллы циркона с максимумами 1.84 (основной), 1.59 и 1.47 млрд лет, а черницкой свиты – 1.83(1.84), 1.62(1.59) и 1.50(1.47) млрд лет [Paszkowski et al., 2019]. Обломочный циркон из котлинской свиты имеет основной максимум с возрастом 1.54–1.50 млрд лет и ряд пиков в интервале 1.84…1.80, а также ~1.62 млрд лет [Paszkowski et al., 2019].
С учетом того, что Lu-Hf-систематика обломочного циркона из пород волынской и валдайской серий предполагает в качестве их источников породы промежуточного и кислого состава с модельными возрастами 2.3–2.1 млрд лет, высказано предположение о формировании осадочных последовательностей названных серий за счет эрозии в основном комплексов пород Сарматии. Дополнительными источниками кластики могли являться граниты и гнейсы Данополонского орогена, а также граниты рапакиви Фенноскандии [Paszkowski et al., 2019]. В целом, спектр возрастов обломочного циркона в породах названных серий заметно отличается от того, что характерен для вильчанской серии. По-видимому, в результате реорганизации в предволынское время системы транспортировки кластики, с середины венда источниками ее стали преимущественно комплексы пород юго-запада Фенноскандии и Волынско-Брестская КМП [Палеогеография …, 1980; Rozanov, Łydka, 1987; Pacześna, 2010; Paszkowski et al., 2019].
Анализ возрастов обломочного циркона в породах полесской серии Украины позволил высказать предположение о том, что, несмотря на тесные пространственные взаимоотношения Волынского и Оршанского суббассейнов, источники кластики для выполняющих их осадочных толщ были разными [Shumlyanskyy et al., 2023]. Осадочные последовательности Оршанского суббассейна сложены, по-видимому, преимущественно продуктами эрозии местных кристаллических пород фундамента. К аналогичному выводу привели исследования минерального и химического состава песчаников руднянской и оршанской свит рифея и тиллитов глусской свиты венда в параметрической скважине Быховская, расположенной на стыке Оршанской впадины и Жлобинской седловины. Установленный здесь весьма сходный состав крупнозернистых обломочных пород рифея и венда позволяет считать, что ранневендский ледник ассимилировал подстилающие терригенные породы рифея [Kuzmenkova et al., 2018]. Напротив, Волынский суббассейн выполнен кластикой, поступавшей, вероятно, из Свеконорвежского орогена или орогена Сансас Амазонии [Shumlyanskyy et al., 2023].
Палеогеография
Считается, что начало формирования белорусской серии связано с заложением Волыно-Оршанского палеопрогиба [Геология …, 2001]. Накопление отложений шло в обстановках мелководного (внутриформационные перерывы, конгломераты и брекчии с обломками глин, трещины усыхания, признаки субаэрального выветривания) внутриконтинентального, в какой-то мере опресненного, морского бассейна [Кузьменкова и др., 2019]. Областями сноса выступали Сарматский и Балтийский щиты. Низменные и слабо возвышенные равнины с развитыми корами выветривания на севере поставляли в рогачевско-руднянское время в область седиментации олиго- и мономиктовую кварцевую кластику, а с юга поступал менее зрелый полимиктовый материал [Геология …, 2001].
Оршанская свита рассматривается как результат осадконакопления в обстановках замкнутого мелководного внутриконтинентального с невысокой соленостью водоема. Области питания в это время представляли также в основном холмистые и/или низменные денудационные равнины с достаточно хорошо развитыми корами выветривания. Заметная окатанность кластики и признаки ветровой эрозии указывают на ее неоднократное переотложение на морском мелководье и при формировании эоловых форм рельефа. Предполагается, что к концу оршанского времени морской бассейн на территории Беларуси прекратил свое существование [Махнач и др., 1976; Геология …, 2001; и др.].
По данным, приведенным в работах [Палеогеография …, 1980; Геология …, 2001; Голубкова и др., 2022; Jewuła et al., 2022а, 2022б], накопление отложений венда происходило преимущественно в обстановках аллювиальных конусов, русловых и пойменных зон, на приливно-отливных и болотно-лагунных равнинах, а также в прибрежных и мелководных областях морского бассейна. Среди отложений вильчанской серии существенна роль тиллитов, присутствуют флювио- и озерно-ледниковые образования. Структурно-текстурные особенности пород валдайской серии предполагают, что формирование исходных для них осадков происходило: 1) вдали от побережья; 2) на открытом подвижном мелководье; и 3) в прибрежной зоне морского бассейна [Чамов, 2016].
Распределение фациальных ассоциаций на территории Польши, Украины и Западной Беларуси указывает на существование здесь в венде крупного эстуария, открывавшегося на восток [Jewuła et al., 2022а]. Другой эстуарий возник в редкинское время в Подольском Приднестровье. Накопление отложений на указанной территории в волынское и редкинское время контролировалось, вероятно, тектоническими процессами в бассейне хинтерланда, расположенном в тылу рифтовой области. Распределение фаций напоминало то, что характерно для современного Калифорнийского залива [Jewuła et al., 2022а].
Отсутствие эвапоритовых минералов или псевдоморфоз по ним в отложениях аллювиальных равнин указывает на обстановки, в которых количество выпадавших осадков преобладало над испарением [Ielpi et al., 2018; Jewuła et al., 2022а]. Результаты изучения изотопного состава карбонатных минералов указывают на преимущественно пресноводные обстановки в пределах всего Восточно-Европейского кратона; морское осадконакопление сохранялось только в краевых его частях (Подолия и Архангельская область) [Bojanowski et al., 2021].
Приведенные в публикации [Shumlyanskyy et al., 2023] сведения позволяют исключить транспортировку кластики с северо-востока на юго-запад, и, напротив, дают основание утверждать, что основной объем обломочного материала транспортировался вдоль оси бассейна на северо-восток. Далекий перенос кластики реками предполагает существование в пределах гренвильского орогена высоких горных цепей.
Палеоклимат
Присутствие среди отложений вильчанской серии тиллитов, а также аллювиально-пролювиальных/флювиальногляциальных образований определяется, в соответствии с классическими реконструкциями [Scotese, 1994], положением Балтики в высоких широтах вблизи южного полюса [Kheraskova et al., 2003; Хераскова и др., 2006; Pease et al., 2008; Klein et al., 2015]. К концу венда/эдиакария (550–541 млн лет назад), по данным палеомагнитных исследований, Балтика перемещается, по-видимому, почти к экватору [Klein et al., 2015; Dudzisz et al., 2021; Srodon et al., 2022; Jewuła et al., 2022а], хотя с этим согласны не все.
По данным, приведенным в публикациях [Paszkowski et al., 2018; Srodon et al., 2022], в верхней части оршанской свиты присутствуют текстуры, указывающие на накопление исходных осадков при перигляциальном климате. Сходный климат предполагается и для времени накопления перекрывающей ее лапичской свиты [Srodon et al., 2022].
Исследования состава кор выветривания и палеопочв (возраст ~570–550 млн лет), развитых на породах Волынско-Брестской КМП, а также кристаллического фундамента [Kremer et al., 2018; Liivamagi et al., 2018, 2021; Jewuła et al., 2022а; Srodon et al., 2023], показали, что они формировались в условиях латеритного выветривания в гумидном/тропическом климате. В нижних частях почвенных профилей при этом преобладал смектит, а в верхних – каолинит и гематит. Перечисленные минералы являются основными компонентами глинистых пород волынского и редкинско-котлинского этапов.
По сравнению со средним аргиллитом, глинистые породы венда Беларуси заметно деплетированы Na и Ca и обогащены Al, что предполагает формирование их в обстановках агрессивного выветривания [Jewuła et al., 2022а]. Это согласуется с выводами, полученными при исследовании геохимических характеристик осадков, образованных за счет выветривания базальтов в гумидном климате [Garzanti et al., 2021].
ФАКТИЧЕСКИЙ МАТЕРИАЛ И НЕКОТОРЫЕ ИТОГИ ГЕОХИМИЧЕСКОЙ АТТЕСТАЦИИ ПОРОД
Для анализа литогеохимических особенностей пород верхнего докембрия Беларуси, визуально определенных при отборе образцов как песчаники и алевролиты, нами использована коллекция из 55 образцов, отобранных в ходе совместных работ специалистов ИГГД РАН и “НПЦ по геологии” (г. Минск) в скважинах Богушевская 1, Быховская, Лепель 1 и Кормянская (см. рис. 1). Определение содержания основных петрогенных оксидов в них выполнено рентгеноспектральным флуоресцентным методом в ЦЛ ВСЕГЕИ (г. Санкт-Петербург) с помощью рентгеновского спектрометра ARL 9800 (ARL, Швейцария). Нижние пределы определения при этом составили для SiO2 – 0.02, для TiO2 – 0.01, Al2O3 – 0.05, Fe2O3* (суммарное железо в виде Fe2O3) – 0.01, MnO – 0.01, MgO – 0.1, СаО – 0.01, Na2O – 0.1 и для К2О – 0.01 мас. %. Точность исследований составляла 1–5% для элементов, с содержанием выше 1–5 мас. %, и до 7–10% для элементов с концентрацией ниже 0.5 мас. %.
Содержание редких и рассеянных элементов в песчаниках и алевролитах определено там же методом ИСП-МС с использованием квадрупольного масс-спектрометра с индуктивно-связанной плазмой Agilent 7700x (Agilent Technologies, США). Нижние пределы определения концентраций этих элементов имели следующие значения: для Ва – 3, V – 2.5, Rb – 2, Cr, Ni, Sr, Pb и Zn – 1, Co, Zr и Nb – 0.5, Sc – 0.2, Ga, Y, Cs, Th и U – 0.1, La, Ce, Pr, Nd, Gd, Dy, Er, Yb и Hf – 0.01, Sm, Eu, Tb, Ho, Tm и Lu – 0.005 мкг/г. Ошибки определения содержания большинства перечисленных элементов составляли менее 5–7%.
В работе [Маслов и др., 2024а] приведены содержания основных петрогенных оксидов и редких и рассеянных элементов в представительных образцах песчаников и алевролитов.
В ходе геохимической аттестации пород пилотной коллекции выяснено, что песчаники являются петрогенными (с различным количеством литогенной примеси) существенно кварцевыми, олигомиктовыми и аркозовыми разностями (табл. 1). Наличие литогенной примеси особенно характерно для пород руднянской и оршанской свит. Кроме того, отмечено, что алевролиты (крупнозернистые?) рифея весьма похожи по своим геохимическим характеристикам – содержанию петрогенных оксидов, распределению редких и рассеянных элементов – на одновозрастные песчаники и отличаются от вендских алевролитов (табл. 2). Это позволяет нам в настоящих исследованиях рассматривать рифейские алевролиты совместно с песчаниками.
Таблица 1. Содержание основных петрогенных оксидов в песчаниках рифея и венда пилотной коллекции
Компонент, мас. % | Серия, свита | ||
Белорусская (без лапичской) | Глусская | Валдайская | |
SiO2 | 92.37 ± 6.73 81.10–98.50 | 94.63 ± 5.20 88.70–98.40 | 77.52 ± 7.31 65.10–82.40 |
TiO2 | 0.08 ± 0.09 0.01–0.28 | 0.09 ± 0.14 0.01–0.26 | 0.23 ± 0.11 0.06–0.37 |
Al2O3 | 3.62 ± 4.07 0.13–11.00 | 2.24 ± 2.49 0.48–5.09 | 5.86 ± 2.15 4.15–9.06 |
Fe2O3* | 0.49 ± 0.24 0.22–0.83 | 0.42 ± 0.32 0.20–0.79 | 1.51 ± 0.97 0.62–3.05 |
MnO | – | – | 0.19 ± 0.23 0.01–0.50 |
MgO | 0.15 ± 0.11 0.10–0.43 | 0.20 ± 0.17 0.10–0.39 | 1.07 ± 1.34 0.12–2.98 |
CaO | 0.20 ± 0.15 0.10–0.59 | 0.17 ± 0.08 0.13–0.26 | 4.82 ± 2.69 0.27–6.86 |
Na2O | 0.09 ± 0.01 0.09–0.10 | 0.09 ± 0.01 0.09–0.10 | 0.23 ± 0.18 0.09–0.53 |
K2O | 1.87 ± 1.71 0.01–4.29 | 1.25 ± 1.19 0.33–2.59 | 2.93 ± 1.20 2.02–4.84 |
ППП | 1.04 ± 0.86 0.35–2.65 | 0.95 ± 0.72 0.49–1.78 | 5.37 ± 3.35 1.83–10.50 |
n | 9 | 3 | 5 |
Примечание. В числителе – среднее арифметическое и стандартное отклонение, в знаменателе – минимальное и максимальное значение; ППП – потери при прокаливании; прочерк – значения не рассчитывались; n – число проанализированных образцов.
Таблица 2. Содержание основных петрогенных оксидов в алевролитах и аргиллитах рифея и венда пилотной коллекции
Компонент, мас. % | Серия, свита | |||
Руднянская и оршанская | Глусская | Волынская | Валдайская | |
SiO2 | 86.30 ± 6.10 79.50–93.90 | 56.95 ± 8.42 44.60–63.30 | 52.75 ± 5.54 42.00–61.10 | 56.54 ± 7.48 45.20–69.60 |
TiO2 | 0.15 ± 0.17 0.01–0.38 | 1.09 ± 0.49 0.73–1.81 | 1.51 ± 0.21 1.17–1.85 | 1.17 ± 0.28 0.89–1.72 |
Al2O3 | 6.39 ± 3.80 2.50–10.70 | 16.03 ± 2.25 13.70–18.10 | 17.66 ± 2.04 15.20–22.30 | 18.65 ± 3.84 8.14–23.90 |
Fe2O3* | 1.12 ± 0.89 0.33–2.39 | 9.84 ± 1.94 8.46–12.70 | 10.16 ± 1.45 7.66–11.80 | 7.98 ± 3.83 2.80–16.50 |
MnO | – | 0.27 ± 0.47 0.01–0.98 | 0.14 ± 0.16 0.03–0.52 | 0.11 ± 0.16 0.02–0.69 |
MgO | 0.16 ± 0.13 0.10–0.35 | 1.64 ± 0.45 1.05–2.15 | 2.82 ± 0.93 1.47–4.41 | 1.90 ± 0.75 0.92–3.82 |
CaO | 0.17 ± 0.08 0.11–0.28 | 0.36 ± 0.09 0.27–0.47 | 2.24 ± 3.27 0.40–10.80 | 0.94 ± 1.56 0.19–7.23 |
Na2O | 0.09 ± 0.01 0.08–0.10 | 0.48 ± 0.47 0.20–1.18 | 0.96 ± 0.20 0.60–1.23 | 0.61 ± 0.35 0.09–1.51 |
K2O | 3.30 ± 2.56 0.06–5.39 | 5.04 ± 1.21 3.25–5.82 | 4.17 ± 0.72 3.10–5.06 | 3.89 ± 0.68 2.73–5.65 |
ППП | 1.81 ± 0.62 1.39–2.72 | 7.79 ± 6.11 3.96–16.90 | 6.97 ± 2.09 4.70–10.50 | 7.82 ± 2.50 4.16–15.50 |
n | 4 | 4 | 10 | 20 |
Примечание. В числителе – среднее арифметическое и стандартное отклонение, в знаменателе – минимальное и максимальное значение; ППП – потери при прокаливании; прочерк – значения не рассчитывались; n – число проанализированных образцов.
Применительно к визуально определенным как алевролиты породам венда установлено, что они в большинстве своем отвечают петрогенным глинистым породам различного состава (с преобладанием иллита или каолинита, редко – бертьерина), и только некоторые их образцы, отобранные из котлинской и низовской свит, являются собственно алевролитами, вероятно, в той или иной мере глинистыми.
Так как в некоторых образцах силикатная матрица корродирована карбонатными минералами, а в ряде образцов алевролитов и аргиллитов по геохимическим критериям диагностированы акцессорный апатит и бертьерин, то такие образцы использованы в настоящем исследовании “с осторожностью” либо не были использованы при построении различных дискриминантных диаграмм. Наиболее подходящими в нашем случае для реконструкции петрофонда являются диаграммы, использующие такие элементы, как V, Cr, Ni, Rb, Zr, Hf, Th, Sc и некоторые РЗЭ, и те или иные их индикаторные отношения.
РЕЗУЛЬТАТЫ ЛИТОГЕОХИМИЧЕСКИХ РЕКОНСТРУКЦИЙ И ИХ ОБСУЖДЕНИЕ
Источники кластики
В целом, судя по возрастам популяций обломочного циркона в песчаниках рифея и венда Волыно-Оршанского палеопрогиба и более молодых структур, основными поставщиками кластики для выполняющих их осадочных последовательностей являлись Осницко-Микашевичский (далее – объект 1) и Трансскандинавский (объект 2) пояса изверженных пород, Волынско-Брестская КМП (объект 3), граниты рапакиви (объект 4), разнообразные ассоциации пород Сарматии (объект 5), Данополонский ороген (объект 6) и свекофенниды (объект 7). Исходя из сказанного, для сопоставления валового химического состава обломочных образований с составом комплексов пород, выступавших источниками кластики для них, мы собрали в литературе сведения о содержании в типичных представителях последних TiO2, а также ряда редких и рассеянных элементов (табл. 3), используемых в некоторых, из обсуждаемых далее, диаграммах.
Таблица 3. Среднее арифметическое содержание и значение ряда индикаторных отношений редких и рассеянных элементов для комплексов пород-предполагаемых источников алюмосиликокластики для осадочных последовательностей рифея и венда Беларуси
Компонент, отношение | Объекты-источники алюмосиликокластики для осадочных толщ рифея и венда Беларуси# | |||||||
1 | 2 | 3 (основные породы) | 3 (кислые породы) | 4 | 5 | 6 | 7 | |
ТiO2, мас. % | 1.0 ± 0.6 | 0.83 0.71 | 2.09 ± 0.76 | 0.70 ± 0.02 | 0.65 ± 0.53 | 0.29 ± 0.16 | 0.77 ± 0.34 | 0.73 ± 0.62 |
Sc, мкг/г | 21.3 ± 11.7 | 13.61 ± 9.32 | 33.31 ± 6.73 | 11.00 ± 1.20 | 8.03 ± 4.51 | 13.33 ± 11.77 | 8.69 ± 3.96 | 10.04 ± 7.30 |
Co | 31.1 ± 19.3 | 18.87 ± 16.87 | 52.47 ± 8.70 | 5.20 ± 0.80 | 11.04 ± 9.20 | 10.02 ± 10.20 | 15.75 ± 14.31 | 20.72 ± 11.98 |
Rb | 75.7 ± 62.7 | 117.07 ± 96.04 | 15.93 ± 16.41 | 152.80 ± 36.50 | 270.02 ± 246.09 | 151.31 ± 77.11 | 214.88 ± 57.42 | 70.47 ± 45.84 |
Y | 21.0 ± 8.9 | 34.03 ± 27.22 | 30.23 ± 9.82 | 46.80 ± 2.80 | 55.80 ± 37.81 | 25.87 ± 31.33 | 55.53 ± 17.38 | 17.07 ± 12.06 |
Zr | 140.6 ± 84.3 | 187.88 ± 138.94 | 152.88 ± 61.67 | 376.20 ± 29.30 | 373.59 ± 272.77 | 209.88 ± 116.05 | 413.11 ± 131.20 | 131.63 ± 65.23 |
Nb | 11.0 ± 6.2 | 13.02 ± 8.55 | 15.05 ± 6.50 | 24.40 ± 4.20 | 32.01 ± 42.79 | 13.51 ± 10.97 | 21.40 ± 8.03 | 8.22 ± 5.18 |
La | 32.0 ± 20.4 | 45.34 ± 31.52 | 19.84 ± 15.91 | 56.20 ± 9.20 | 104.13 ± 73.68 | 42.44 ± 28.51 | 82.49 ± 40.60 | 23.88 ± 14.67 |
Hf | 3.9 ± 2.4 | 4.59 ± 3.71 | 4.09 ± 1.38 | 10.50 ± 2.30 | 9.31 ± 6.09 | 5.92 ± 3.49 | 10.86 ± 3.07 | 3.64 ± 1.58 |
Th | 5.5 ± 5.5 | 11.45 ± 11.91 | 2.10 ± 0.89 | 18.30 ± 3.90 | 20.69 ± 12.47 | 14.45 ± 10.96 | 25.73 ± 25.33 | 5.75 ± 4.60 |
La/Th | 11.2 ± 11.3 | 13.28 ± 22.47 | 10.23 ± 3.54 | 3.10 ± 0.30 | 6.74 ± 6.94 | 3.52 ± 1.90 | 3.86 ± 1.54 | 6.38 ± 6.43 |
Y + Nb | 32.0 ± 13.4 | 48.07 ± 34.00 | 45.28 ± 13.59 | 71.20 ± 4.70 | 87.84 ± 70.33 | 39.59 ± 41.83 | 69.60 ± 27.91 | 23.82 ± 13.76 |
La/Sc | 4.0 ± 5.1 | 11.01 ± 20.86 | 0.65 ± 0.30 | 5.20 ± 0.90 | 22.26 ± 19.01 | 20.13 ± 29.37 | 10.96 ± 10.66 | 3.62 ± 2.18 |
Th/Co | 2.8 ± 5.7 | 3.52 ± 6.95 | 0.04 ± 0.02 | 3.56 ± 0.80 | 7.90 ± 17.19 | 11.02 ± 20.71 | 3.64 ± 6.70 | 0.49 ± 0.66 |
n | 21 | 86 | 73 | 5 | 144 | 80 | 98 | 140 |
Примечание. Для каждого компонента, индикаторного отношения и объекта приведены среднее арифметическое и стандартное отклонение; n – число образцов в выборке; # – расшифровку см. в тексте.
Как и ранее [Маслов и др., 2024б], мы считаем, что породы перечисленных ниже конкретных комплексов и ассоциаций не являлись непосредственными источниками обломочного материала, но были в достаточной степени похожи по своему составу на такие источники. Так как обломочные породы сложены преимущественно материалом первого седиментационного цикла [Маслов и др., 2024а], мы предполагаем, что их валовый химический состав в достаточной степени сопоставим с составом размывавшихся на палеоводосборах комплексов пород. Можно думать, что для достоверной характеристики валового химического состава пород тех или иных источников мы должны стремиться к использованию максимально возможного числа подобных сведений для петрографически максимально разнообразных ассоциаций. В действительности сделать это достаточно трудно, так как в большинстве публикаций, содержащих то или иное количество индивидуальных химических анализов, нет каких-либо определенных сведений о процентном соотношении разных типов пород. В итоге мы довольствуемся, как правило, простым усреднением содержания и основных петрогенных оксидов и редких и рассеянных элементов из конечного числа публикаций, правда, в некоторых из них представлены данные для многих десятков образцов (см., например, [Väisänen et al., 2012; Johansson et al., 2016]).
Осницко-Микашевичский вулкано-плутонический пояс, сформированный ~2.00–1.98 млрд лет назад на активной окраине Украинского щита, сложен метадиабазами, долеритами и трахидолеритами, габбро-долеритами и габбро, диоритами и кварцевыми их разностями, гранодиоритами, гранитами, лейкогранитами и аляскитами, кварцевыми и щелочными сиенитами, дацитами и трахидацитами, риодацитами, риолитами и трахитами [Аксаментова, 1997; Шумлянский, 2014]. Сведения о валовом химическом составе слагающих пояс пород заимствованы из работы [Шумлянский, 2014].
Трансскандинавский пояс изверженных пород представлен в нашей выборке аналитическими данными для габбро, габбро-норитов, лейкогаббро и кварцевых диоритов (1.87–1.78 млрд лет) центральной части Швеции [Rutanen, Andersson, 2009], гранитоидов (1.87–1.84 млрд лет) и сиенитоидов (1.81–1.77 млрд лет) юго-восточной Швеции [Nolte et al., 2011), кислых магматических пород (~1.79–1.80 млрд лет) центральной части Норвегии [Angvik et al., 2014], кварцевых монцонитов, монцодиоритов и монцонитов (1799 ± 10…1787 ± 6 млн лет) центральной части скандинавских каледонид [Grimmer et al., 2016], гранитоидов о. Готланд (1845 ± 4 млн лет), кварцевых монцонитов (1799 ± 4 и 1788 ± 5 млн лет) о. Оланд и гранидиоритов у побережья Прибалтики [Salin et al., 2019).
Волынско-Брестская КМП сложена как основными (субщелочные и толеитовые базальты, долериты и габбро-долериты), так и кислыми (андези-, трахирио- и риодациты, дациты) магматическими породами [Носова и др., 2008; Кузьменкова и др., 2010; Шумлянский и др., 2011; Kuzmenkova et al., 2011]. Характеристика их валового химического состава заимствована из публикаций [Носова и др., 2008; Kuzmenkova et al., 2011].
Примерами гранитов рапакиви и сходных с ними образований (источник обломочного циркона с возрастами 1.65…1.50 млрд лет) в нашей базе данных являются разнообразные граниты и кварцевые сиениты Салминского батолита [Neymark et al., 1994; Шарков, 2005; Ларин, 2011; Конышев и др., 2020], диориты, кварцевые сиениты, монцо- и гранодиориты, лейкограниты и чарнокиты мазурского и вейсеяйского комплексов Польши и Литвы [Baginski et al., 2001; Skridlaite et al., 2003; Grabarczyk et al., 2023], сиениты, сиенограниты (выборгиты), кварцевые монцониты и кварц-полевошпатовые порфиры Рижского батолита и ряда небольших его штоков [Kirs et al., 2004], граниты рапакиви Южной Финляндии [Kosunen, 1999; Jurvanen et al., 2005], гранодиориты, граниты и кварцевые монцониты Западной Финляндии [Kotilainen et al., 2016], а также граниты рапакиви и топазсодержащие граниты Выборгского батолита [Al-Ani et al., 2017].
Комплексы пород, предполагаемых в качестве источников обломочного материала для отложений рифея и венда Волыно-Оршанского палеопрогиба и расположенных в пределах Сарматии, представлены в нашей базе данных гранитоидами Романовского (1984 ± 20 млн лет) и Коршевского (2050 ± 13 или 2022 ± 8 млн лет) массивов [Савко и др., 2011], гранодиоритами (~2040 млн лет) Луневского массива [Савко и др., 2021], монцогранитоидами Рамонского массива Лосевской зоны [Терентьев и др., 2014], тоналитами и трондьемитами-гранодиоритами усманского комплекса (2085–2047 млн лет) той же зоны [Терентьев и др., 2015], диоритами, тоналитами и гранодиоритами еланского комплекса [Терентьев, Савко, 2016], а также дацитами и риолитами (2095 ± 30…2060 млн лет) курбакинской свиты [Цыбулаев, Савко, 2017]. В настоящей работе мы несколько отошли от использованного в публикации [Маслов и др., 2024б] подхода к их отбору.
Сведения о составе гранитоидов Данополонского орогена заимствованы из публикаций [Obst et al., 2004; Skridlaite et al., 2007; Čečarys et al., 2009; Johansson et al., 2016]. Среди них – гранитоиды и ортогнейсы (~1.45 млрд лет) о-ва Борнхольм, AMCG-плутоны Литвы, граниты, вскрытые северо-восточнее о-ва Рюген, а также кварцевые монцониты, тоналиты, монцограниты и аплиты Южной Швеции (1458 ± 6 млн лет).
Источниками обломочного циркона с возрастом 1.92…1.86 млрд лет могли выступать разнообразные палеопротерозойские комплексы пород Фенноскандии (свекофенниды). К типичным их представителям относятся граниты, диориты, гранодиориты, тоналиты, чарнокиты и трондьемиты юго-западной Финляндии [Väisänen et al., 2012; Kara et al., 2018] и ортопороды Пояса Саво Западного Приладожья [Котова, Подковыров, 2014].
Определение состава пород-источников осадочного материала по литогеохимическим данным базируется на ряде приемов и подходов [Маслов и др., 2018, 2020 и ссылки там]. Ранее нами [Маслов и др., 2024б], на основе представленных в публикации [Jewuła et al., 2022а] аналитических данных, уже был намечен состав пород-источников сноса для глинистых пород волынского, редкинского, котлинского и раннекембрийского этапов накопления осадочных последовательностей Беларуси и Волыни. Так, мы предполагаем, что влияние продуктов размыва основных пород Волынско-Брестской КМП на формирование осадочных последовательностей Западной Беларуси и Волыни не сказывалось/было незначительным, начиная с котлинского времени, а для Восточной Беларуси – уже в редкинское время. Хотя в последнем случае нельзя исключать повторное появление источников основной кластики в котлинское время, пусть и отличных от Волынско-Брестской КМП.
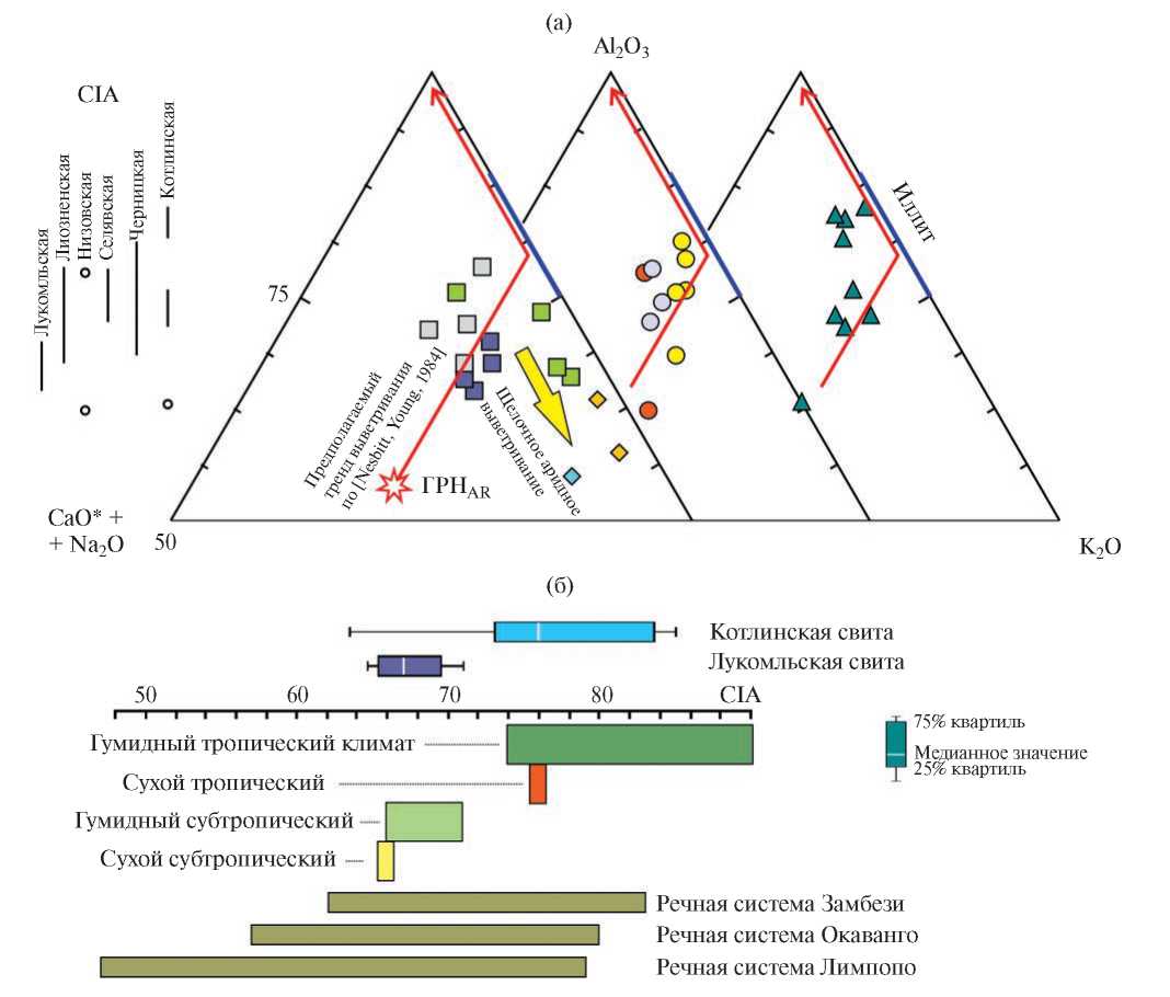
На диаграмме Zr–TiO2 [Hayashi et al., 1977], где нанесены фигуративные точки песчаников, алевролитов и аргиллитов различных свит рифея и венда, почти все они тяготеют к полю составов, сформированных продуктами разрушения кислых магматических пород (рис. 2). На рассматриваемом графике мы показали также положение средних точек состава предполагаемых питающих провинций (объекты 1–7, см. выше). Средние точки объектов 1 (Осницко-Микашевичский пояс), 2 (Трансскандинавский пояс), 5 (Сарматия) и 7 (свекофенниды) локализованы непосредственно в области точек индивидуальных образцов песчаников и алевролитов рифея. Эти объекты можно рассматривать как источники кластики для верхнедокембрийских осадочных последовательностей Волыно-Оршанского палеопрогиба. Точки объектов 3 (Волынско-Брестская КМП), 4 (граниты рапакиви) и 6 (Данополонский ороген), вследствие высоких содержаний Zr или TiO2, расположены вне области точек песчаников, алевролитов и аргиллитов рифея и венда. По-видимому, если продукты размыва комплексов пород указанных объектов и поступали в область осадконакопления, то в основном в виде смеси с материалом из других источников.
Рис. 2. Положение точек состава песчаников, алевролитов и аргиллитов различных свит рифея и венда (а) и этих же пород без привязки к стратиграфическим уровням (б) на диаграмме Zr–TiO2 [Hayashi et al., 1977]. 1–10 – свиты: 1 – рогачевская, 2 – руднянская, 3 – оршанская, 4 – глусская, 5 – лукомльская, 6 – лиозненская, 7 – низовская, 8 – селявская, 9 – черницкая, 10 – котлинская; 11, 12 – породы без привязки: 11 – песчаники и крупнозернистые алевролиты, 12 – алевролиты и аргиллиты. Цифры в кружках – средний состав (в соответствии с табл. 3) предполагаемых комплексов пород-источников алюмосиликокластики для осадочных последовательностей рифея и венда Беларуси: 1 – Осницко-Микашевичский пояс, 2 – Трансскандинавский пояс, 3 – Волынско-Брестская КМП (зеленый кружок – основные породы, красный – породы кислые), 4 – граниты рапакиви и ассоциирующие с ними образования, 5 – Сарматия, 6 – Данополонской ороген, 7 – свекофенниды.
Для реконструкции состава источников обломочного материала по содержанию и соотношениям в песчаниках и тонкозернистых породах редких и рассеянных элементов предложено значительное количество различных диаграмм (см. обзоры [Маслов и др., 2018, 2020 и ссылки там]). Мы рассмотрим далее распределение фигуративных точек песчаников, алевролитов и аргиллитов нашей коллекции только на некоторых из них.
На диаграмме La/Sc–Th/Co [Cullers, 2002] преобладающая часть фигуративных точек алевролитов и аргиллитов венда также расположена в поле составов, характерном для продуктов разрушения магматических пород кислого состава (рис. 3а). Точки алевролитов руднянской и оршанской свит, обладающие заметно более низкими величинами Th/Co, смещены от указанного поля в сторону составов с некоторой долей продуктов эрозии пород основного состава. Это в определенной мере сближает состав слагающего их материала с составом основных магматических пород Волынско-Брестской КМП (объект 3), но последние заметно более молодого возраста и, конечно, не могли выступать в роли источников кластики. Наиболее близкое положение к области точек вендских алевролитов и аргиллитов занимают породы, принадлежащие объекту 7 (свекофенниды). Слагающие его породы, таким образом, могли быть источниками тонкой алюмосиликокластики для глинистых пород венда Волыно-Оршанского палеопрогиба. Достаточно близки к указанной области также точки среднего состава пород Осницко-Микашевичского пояса и основных и кислых магматических пород Волынско-Брестской КМП. Средние составы пород из объектов 2, 4–6 характеризуются более высокими значениями La/Sc, чем подавляющая часть алевролитов и аргиллитов венда. По-видимому, продукты их разрушения смешивались с тонкой алюмосиликокластикой каких-то других источников.
Рис. 3. Распределение фигуративных точек обломочных пород рифея и венда на дискриминантных диаграммах La/Sc–Th/Co [Cullers, 2002], Hf–La/Th [Floyd, Leveridge, 1987] и Cr/Th–Th/Sc [Condie, Wronkiewicz, 1990; Bracciali et al., 2007]. а, в – все породы, б – только аргиллиты и алевролиты. Условные обозначения см. рис. 2.
Основная масса фигуративных точек песчаников, алевролитов и аргиллитов рифея и венда на диаграмме Hf–La/Th [Floyd, Leveridge, 1987] расположена в области смешения продуктов эрозии как кислых, так и основных источников (см. рис. 3б). Относительно высокое (12…20 и более мкг/г) содержание в обломочных породах Hf дает основание считать весомым и вклад “древних компонентов”, т.е., по всей видимости, продуктов размыва пород кристаллического фундамента. Но такое утверждение в нашем случае наиболее справедливо только для отдельных образцов лиозненской и черницкой свит.
Самое близкое положение к области распространения фигуративных точек песчаников, алевролитов и аргиллитов рифея и венда на указанном графике занимают средние точки объектов 5 (Сарматия) и 7 (свекофенниды), и, в какой-то степени, объектов 3 (Волынско-Брестская КМП, средние и кислые породы) и 6 (Данополонский ороген). Средние точки объектов 1 (Осницко-Микашевичский пояс), 2 (Трансскандинавский пояс), 3 (Волынско-Брестская КМП, породы основного состава) и 4 (граниты рапакиви) локализованы вне указанной области. Это предполагает, что поступавшая в результате эрозии слагающих их образований кластика не являлась единственным источником материала для формирования осадочных последовательностей.
На диаграмме Cr/Th–Th/Sc [Condie, Wronkiewicz, 1990] точки алевролитов и аргиллитов рифея и венда расположены вдоль той части линии смешения продуктов размыва кислых и основных магматических пород (эта линия показана в соответствии с представлениями авторов работы [Bracciali et al., 2007]), которая характерна для обломочных пород, сложенных на 70% и более материалом разрушения кислого петрофонда (см рис. 3в). Наибольший вклад продуктов эрозии пород основного состава, исходя из распределения фигуративных точек на этой диаграмме, предполагается для лукомльской, лиозненской, отчасти котлинской свит и ряда образцов из низовской, селявской и черницкой свит. Это же мы видим и на диаграмме Zr–TiO2 (см. рис. 2а).
Еще один хорошо зарекомендовавший себя подход, позволяющий реконструировать состав пород-источников сноса, это анализ систематики редкоземельных элементов (РЗЭ) в глинистых породах [McLennan et al., 1990; Интерпретация …, 2001; Geochemistry …, 2003; Маслов и др., 2018, 2020 и мн. др.]. Мы используем для него данные о содержании РЗЭ в алевролитах руднянской и оршанской свит рифея, а также в тонкозернистых породах венда. Нормирование содержания РЗЭ в указанных породах выполнено на содержание лантаноидов в хондрите [Taylor, McLennan, 1985]. Спектры распределения РЗЭ в различных референтных магматических породах (по [Condie, 1993]) показаны на рис. 4а.
Рис. 4. Спектры распределения нормированного на хондрит [Taylor, McLennan, 1985] содержания РЗЭ в ряде референтных геохимических объектов (а), алевролитах и аргиллитах различных стратонов рифея и венда из нашей коллекции (б–е). ГРНAR – средний гранит архея; ТТГAR – тоналит-трондьемит-гранодиоритовая ассоциация архея; ФЕЛPR2 – средний состав кислой вулканической породы среднего протерозоя; БАЗPR3 – средний базальт верхнего протерозоя; PAAS – средний австралийский постархейский глинистый сланец. Все референтные объекты – по [Condie, 1993].
Алевролиты руднянской свиты характеризуются величинами (La/Yb)N – 12.63…13.91 (см. рис. 4б), что предполагает преобладание в них продуктов размыва кислых магматических пород, не похожих, однако, на средний архейский гранит. Деплетирование тяжелых РЗЭ (ТРЗЭ) для них не характерно (величина (Gd/Yb)N варьирует от 1.64…1.68), а Eu аномалия положительная (1.18…1.43). Оршанские алевролиты обладают существенно меньшими значениями (La/Yb)N – 2.91 и 5.52. Такие величины дают основание считать, что в их составе может присутствовать существенная доля основной алюмосиликокластики, однако заметные отрицательные Eu аномалии (0.72 и 0.64. см. рис. 4б) не позволяют с этим согласиться.
Аргиллиты глусской свиты, так же как и алевролиты руднянской, имеют весьма высокие значения (La/Yb)N, варьирующие от 11.35 до 16.33. Деплетирование ТРЗЭ для них не характерно, а отрицательная Eu аномалия составляет от 0.57 до 0.65 (см. рис. 4в). Все это дает основание считать, что источниками кластики для обломочных пород данного стратиграфического уровня выступали породы кислого состава. Глинистые породы лукомльской и лиозненской свит имеют несколько меньшие, чем аргиллиты глусской свиты, величины (La/Yb)N – соответственно 8.85…12.41 и 10.07…14.85 (см. рис. 4в, 4г). Присутствие среди их выборок образцов с пониженными значениями (La/Yb)N (8.85, 9.36), как нам представляется, может указывать на существование в области сноса и пород основного состава. Для глинистых пород обеих свит характерны заметные отрицательные Eu аномалии (0.59…0.75 и 0.58…0.64). Деплетирование ТРЗЭ наблюдается в 4 образцах алевролитов из 7.
Глинистые породы редкинского региояруса характеризуются сходной РЗЭ-систематикой. Для них характерны высокие величины (La/Yb)N (низовская свита – 12.65…13.32, селявская – 13.37…17.00, черницкая – 11.57…18.04); параметр (Gd/Yb)N варьирует от 1.80 до 3.25. Величина Eu/Eu* изменяется от 0.51 до 0.85 (см. рис. 4г, д). Алевролиты и аргиллиты котлинской свиты (см. рис. 4е) демонстрируют некоторое снижение значений (La/Yb)N (5.83…15.96), а также определенные вариации параметра (Gd/Yb)N (0.86…2.09). В то же время присущая им отрицательная Eu аномалия (0.63…0.68) принципиально не отличается от ее значений в аргиллитах селявской (0.64…0.70), лиозненской (0.58…0.65) или глусской (0.57…0.65) свит. Все это предполагает, что в позднем венде размыв затрагивал преимущественно зрелые в геохимическом отношении комплексы пород верхней континентальной коры.
Зрелая (геохимически дифференцированная) континентальная кора характеризуется специфическими магматизмом и метаморфизмом. Зрелость коры отражается и в геохимических особенностях осадочных образований различных стадий ее развития. В зрелой коре распределение вещества отвечает полному континентальному профилю, а основными ее индикаторами являются калиевые граниты [Витте, 1981 и ссылки там]. В незрелой коре отсутствует гранитно-метаморфический слой, а “базальтовый слой” имеет существенно иные состав и мощность по сравнению со зрелой корой.
Общим признаком геохимической дифференцированности континентальной коры является ее высокая сиаличность, определяемая повышенным содержанием Si, Al, Na, K, Li, Rb, Cs, Ba, РЗЭ, U, Th и др. [Ножкин, 1983а, 1983б и др.; Летников, Левин, 2005]. При “созревании” коры, параллельно с увеличением содержания K2O [Коваленко и др., 1987; Хаин, Божко, 1988; Докембрийская …, 1988; Ронов и др., 1990] идет рост концентраций Rb, Sr, Ba, Th, Y, Hf, U, Zr, Sc, а содержание Cr, Co, Ni и ряда других элементов снижается. С учетом представлений о том, что ряд редких и рассеянных элементов переходят в обломочные породы практически в тех же концентрациях, что и свойственны им в верхней континентальной коре, геохимические особенности глинистых пород позволяют, так или иначе, оценить зрелость эродируемой верхней континентальной коры [Taylor, McLennan, 1985; Geochemistry …, 2003; и др.].
Сходство валового химического состава алевролитов и аргиллитов венда Беларуси с составом пород, являющихся продуктами разрушения гранитоидов, позволяет попытаться оценить по геохимическим характеристикам тонкозернистых пород [Маслов, 2022; Маслов, Подковыров, 2023]) “геодинамические типы” гранитоидов, которые могли быть источниками обломочного материала. Так, на диаграмме Y–Nb [Pearce et al., 1984] точки состава песчаников и алевролитов венда (рис. 5а) расположены преимущественно в поле WPG, некоторое количество их присутствует и в поле VAG + syn-COLG. Фигуративные точки тонкозернистых пород, которые значительно лучше, чем песчаники, отражают общий состав пород на размывавшейся суше, сосредоточены в поле WPG или в его области, граничащей с полем VAG + syn-COLG (см. рис. 5б). На диаграмме (Y + Nb)–Rb [Pearce et al., 1984] точки песчаников и глинистых пород венда сосредоточены в полях WPG и VAG (см. рис. 5в). Точки состава тонкозернистых обломочных пород венда, за исключением одной (! глусская свита), присутствуют исключительно в поле post-COLG (см. рис. 5г). Средние точки состава всех предполагаемых источников кластики расположены в этом же поле. В то же время средние точки объектов 1 (Осницко-Микашевичский пояс), 2 (Трансскандинавский пояс), 5 (Сарматия) и 7 (свекофенниды) тяготеют на указанном графике к полю VAG, точки объектов 3 (Волынско-Брестская КМП, средние и кислые породы) и 6 (Данополонский ороген) локализованы на линии разграничения полей VAG и WPG, а средняя точка объекта гранитов рапакиви находится в поле WPG. На графике Yb–Та [Pearce et al., 1984] точки тонкозернистых пород венда сосредоточены преимущественно у границы, разделяющей поля WPG и VAG (см. рис. 5д). Точки песчаников с заметно более низкими, по сравнению с глинистыми породами, концентрациями Yb “отодвинуты” от основной массы точек аргиллитов вглубь поля VAG (см. рис. 5е). Все сказанное дает основание предполагать, что источниками кластики для осадочных последовательностей венда являлись в основном граниты рапакиви.
Рис. 5. Характер распределения точек состава песчаников, алевролитов и аргиллитов (а, в, д), алевролитов и аргиллитов (б, г, е) венда на диаграммах Дж. Пирса с соавторами [Pearce et al., 1984] Y–Nb (а, б), (Y + Nb)–Rb (в, г) и Yb–Та (д, е). Поля гранитов различной “геодинамической природы”: WPG – внутриплитные граниты; ORG – граниты океанических хребтов; post-COLG – постколлизионные граниты; syn-COLG – синколлизионные граниты; VAG – граниты вулканических дуг. Остальные условные обозначения см. рис. 2.
Комплексные исследования минералогии и геохимии осадков крупных рек Африки, главным образом песков, а также песков пассивных окраин Африканского континента позволили установить, что такие источники кластики, как вулканические рифты/вулканические плато и континентальные блоки могут быть разграничены по литогеохимическим характеристикам продуктов, формирующихся в результате их эрозии [Garzanti et al., 2014 и др.]. Так, вулканокластические пески показывают повышенные содержания Mg, Ca, Sc, РЗЭ, Ti, V, Cr, Co, Ni, Cu, Zn и других элементов по сравнению с песками, образованными за счет разрушения кратонов. (рис. 6а). Если принять сказанное за рабочую гипотезу и попытаться применить ее к обломочным породам верхнего докембрия Волыно-Оршанского палеопрогиба, то мы увидим следующее. Песчаники рогачевско-глусского интервала, несмотря на существенный разброс концентраций многих редких и рассеянных элементов, а также петрогенных оксидов в них, показывают определенное сходство по характеру нормированных к UCC спектров их распределения с продуктами размыва крупных континентальных блоков Африки (см. рис. 6б). Повышенное против UCC в них содержание кобальта мы склонны считать артефактом. Песчаники лиозненской свиты (обр. Lp-540) в какой-то степени сопоставимы с вулканокластическими песками крупных рек Африки. Для них так же, как и для последних, характерно повышенное содержание Mg, легких РЗЭ (ЛРЗЭ – La, Ce, Pr и Nd), Eu, тяжелых РЗЭ (ТРЗЭ – Ho, Er, Tm, Yb и Lu), Fe, Ni и ряда других элементов. Песчаники низовско-котлинского интервала занимают промежуточное положение.
Рис. 6. Нормированное на UCC содержание ряда редких и рассеянных, а также петрогенных элементов в песках крупных современных рек Южной Африки, дренирующих породы вулканических рифтов/плато и континентальных блоков (а), песчаниках рифея и венда (б) нашей коллекции. СРЗЭ – средние лантаноиды (Sm, Eu, Gd, Tb и Dy).
Палеогеодинамические обстановки
Валовый химический состав обломочных пород часто используется для реконструкции палеогеодинамических обстановок формирования осадочных последовательностей (обзор и анализ см., например, [Маслов и др., 2016; Маслов, Подковыров, 2021б]), и для этого в последние 40 с лишним лет предложено несколько достаточно широко используемых дискриминантных диаграмм разных поколений. Параллельно растет и скепсис исследователей относительно корректности реконструкций на основе получаемой с помощью таких диаграмм информации. Среди диаграмм первого поколения (1980–1990е гг.), на наш взгляд [Маслов и др., 2016], наиболее функциональна диаграмма SiO2–K2O/Na2O [Roser, Korsch, 1986], В отличие от диаграмм М. Бхатиа [Bhatia, 1983], основанных на материале, который происходит преимущественно из областей развития активного вулканизма, и использующих такие параметры, как TiO2, Fe2O3* + MgO, Al2O3/SiO2, K2O/Na2O, Аl2О3/(СаО + Na2O), диаграмма из работы [Roser, Korsch, 1986] построена на более универсальных параметрах. Использование их для расшифровки тектонических/палеогеодинамических обстановок формирования песчаников восходит к классическим публикациям Дж. Миддлтона [Middleton, 1960] и К. Крука [Crook, 1974], посвященным химической классификации песчаников и взаимосвязи процессов литогенеза (в широком смысле) и геотектоники. Важно также иметь в виду, что практически на всех подобных диаграммах мы видим классификационные поля, представляющие составы обломочных пород, сформированные в обстановках пассивных и активных континентальных окраин, а также островных дуг.
Фигуративные точки всех пород пилотной коллекции на диаграмме SiO2–K2O/Na2O в большей степени тяготеют к полям пассивных и активных континентальных окраин (рис. 7а). Точки состава песчаников и алевролитов рогачевской, руднянской и оршанской свит рифея и аргиллитов низовской свиты венда локализованы исключительно в поле, характерном для продуктов эрозии комплексов пород пассивных континентальных окраин, т.е. время их накопления характеризовалось минимальной тектонической активностью. К этому же полю приурочена подавляющая часть точек состава пород глусской свиты. Точки песчаников и аргиллитов лукомльской и лиозненской свит присутствуют в другом поле этой диаграммы – активных континентальных окраин. Тонкозернистые породы и песчаники селявской свиты можно видеть во всех классификационных полях диаграммы, что, как и в случае волынских глинистых пород, предполагает присутствие в их составе вулканогенной примеси. Напротив, фигуративные точки таких же по гранулометрическому составу пород черницкой и котлинской свит в основном расположены в поле составов, типичных для пассивных континентальных окраин, т.е. они представляют собой осадочные образования, накапливавшиеся в периоды тектонического покоя.
Рис. 7. Положение фигуративных точек всей выборки (а) либо тонкозернистых обломочных пород рифея и венда (б–г) или только венда (д, е) на диаграммах SiO2–K2O/Na2O [Roser, Korsch, 1986] (а, б), DF1–DF2 [Verma, Armstrong-Altrin, 2013] для низкокремнистых (в) и высококремнистых (г) разностей, DF(A-P)M [Verma, Armstrong-Altrin, 2016] (д) и DF(A-P)MT [Verma, Armstrong-Altrin, 2016] (е). CAM и CPM – усредненные значения для составов активных и пассивных тектонических обстановок с учетом содержания только основных петрогенных оксидов; CAMT и CPMT – то же, с учетом содержания основных петрогенных оксидов и ряда редких и рассеянных элементов. Черная линия на обеих диаграммах, близкая к 0, отвечает пограничному значению между различными тектоническими обстановками. ПТО – пассивные тектонические обстановки, АТО – активные тектонические обстановки. Формулы для расчета дискриминантных функций DF(A-P)M и DF(A-P)MT см. работу [Verma, Armstrong-Altrin, 2016].
Распределение точек состава алевролитов и глинистых пород рифея и венда Волыно-Оршанского палеопрогиба на рассматриваемом графике имеет тот же характер (см. рис. 7б). Все точки алевролитов руднянской, оршанской и аргиллитов глусской свит, а также большинства пород черницкой, низовской и котлинской свит расположены в классификационном поле “Пассивные континентальные окраины”, т.е. накапливались в достаточно спокойные в тектоническом отношении эпохи. Фигуративные точки аргиллитов лукомльской, лиозненской и селявской свит локализованы преимущественно в поле “Активные континентальные окраины”. По всей видимости, состав глинистых пород последней совокупности испытывает то или иное влияние продуктов размыва вулканических пород Волынско-Брестской КМП.
На диаграмме второго поколения (начало 2000–2010х гг.) DF1–DF2 (см. рис. 7в, 7г), предложенной в публикации [Verma, Armstrong-Altrin, 2013] присутствуют три классификационных поля, отвечающих составам обломочных пород, сформированным в рифтогенных, коллизионных и островодужных обстановках. В обеих ее версиях фигуративные точки рифейских алевролитов и вендских тонкозернистых пород попадают в поля, типичные для обломочных пород, сложенных продуктами эрозии коллизионных, либо рифтогенных образований. К первому тяготеют точки пород среднего рифея, а также глусской (за редким исключением) и черницкой свиты, ко второму – лукомльской, низовской и селявской свит. Составы пород лиозненской и котлинской свит попадают в оба поля. Все сказанное в принципе не противоречит представлениям предшественников о накоплении осадочных толщ венда на юго-западе Восточно-Европейского кратона под влиянием продуктов размыва пород фронта дислокаций/коллизионных образований и в обстановках, сходных с рифтогенными.
Для реконструкции палеогеодинамических обстановок формирования осадочных последовательностей венда Беларуси мы использовали также диаграммы третьего поколения DF(A-P)M и DF(A-P)MT [Verma, Armstrong-Altrin, 2016]. Как подчеркнуто авторами диаграмм, они разработаны с применением усовершенствованного математического аппарата. На диаграмме DF(A-P)M, опирающейся только на содержание основных петрогенных оксидов, фигуративные точки тонкозернистых пород венда практически всех свит попадают в поле пассивных тектонических обстановок (см. рис. 7д). Исключение составляют несколько образцов алевролитов и аргиллитов котлинской свиты. На диаграмме DF(A-P)MT (см. рис. 7е), при нанесении точек на которую учитывается не только содержание петрогенных оксидов, но и концентрации Cr, Nb, Ni, V, Y и Zr, распределение составов глинистых пород венда показывает сходство (за исключением низовской и, отчасти, черницкой свиты) с тем, что наблюдается на диаграмме SiO2–K2O/Na2O: точки пород глусской свиты попадают в поле пассивных тектонических обстановок, лиозненской, низовской и селявской свит – в поле активных окраин (в пределах доверительного интервала), лукомльской – расположены вблизи границы составов, типичных для пассивных и активных окраин в пределах доверительного интервала, и, наконец, фигуративные точки алевролитов и аргиллитов черницкой и котлинской свит присутствуют в обоих полях.
Палеогеографические обстановки
К сожалению, нам не известны сколько-нибудь корректные литогеохимические подходы к реконструкции тех или иных элементов палеогеографии прошлых эпох. Только в последние годы, по данным о содержании и соотношении РЗЭ и Th в пелитовой фракции донных осадков приустьевых участков разных категорий современных рек [Bayon et al., 2015], оказалось возможно с теми или иными допущениями реконструировать типы рек геологического прошлого как один из элементов палеогеографии. На основе данных из указанной публикации предложены диаграммы (La/Yb)N–Eu/Eu*, (La/Yb)N–Th и (La/Yb)N–(Eu/Sm)N [Маслов и др., 2017] с полями состава пелитовой фракции рек разных категорий. Это: 1) крупные реки с площадью водосборного бассейна > 100000 км2 (например, Амазонка, Конго, Волга, Дунай и др.); 2) реки, дренирующие осадочные образования, площадь водосборного бассейна которых < 100000 км2 (например, Сена, Шэннон, Сефид Руд и др.); 3) реки, питающиеся продуктами размыва “магматических/метаморфических“ террейнов (Карони, Нарва, Тана и др.); 4) реки, дренирующие вулканические провинции (Камчатка, Уаикато, Гленариф и др.). Различные аспекты использования этих диаграмм рассмотрены в публикациях [Маслов, 2020; Маслов, Подковыров, 2021а, 2021в; Маслов, Мельничук, 2023; и др.] на примере осадочных толщ широкого возрастного диапазона.
На диаграмме (La/Yb)N–Eu/Eu* точки состава алевролитов и аргиллитов рифея и венда Беларуси сконцентрированы в полях, характерных для пелитовой фракции современных рек категорий 1 и 2, а также категории 3 (рис. 8). В последнем поле присутствуют точки тонкозернистых пород глусской, лиозненской, селявской и ряда других свит. В целом описанная ситуация достаточно хорошо отражает тот факт, что источниками тонкой алюмосиликокластики для осадочных последовательностей рифея и венда Волыно-Оршанского палеопрогиба являлись как осадочные, так и разнообразные магматические и метаморфические породы цоколя платформы. В то же время, как мы видим, точки алевролитов и аргиллитов практически отсутствуют в поле тонкой взвеси рек категории 4. Если это действительно так, то можно думать, что вклад продуктов размыва пород Волынско-Брестской КМП в состав рассматриваемых нами образований был в целом незначительным. Но этот вывод противоречит всему тому, что мы знаем о составе осадочных и вулканогенно-осадочных пород волынской серии, в том числе и результатам интерпретации их геохимических характеристик в настоящей статье.
Рис. 8. Положение точек состава тонкозернистых пород рифея и венда на диаграмме (La/Yb)N–Eu/Eu* [Маслов и др., 2017]. Условные обозначения см. рис. 2.
Палеоклиматические обстановки
Практически все литогеохимические реконструкции палеоклимата основаны на тех или иных индикаторах зрелости поступающей в область осадконакопления кластики, т.е. это оценки не климата области седиментации, а в основном – климата палеоводосборов. Следует также иметь в виду, что индикаторы палеоклимата, а таковых сейчас в литературе насчитывается по разным оценкам более 40 [Маслов, Подковыров, 2023 и ссылки там], не позволяют судить о климате, реально существовавшем в ту или иную эпоху, так как являются показателями интегральными. Они суммируют влияние на субстрат и субсинхронных осадконакоплению процессов химического выветривания и параметров собственно субстрата. Последнее минимально в случае эрозии магматических и вулканических пород, но существенно возрастает при эрозии параметаморфитов и пород осадочных. В случае транспортировки кластики в приемный бассейн крупной рекой или несколькими крупными реками (реки категории 1), что имеет место в нашем случае, происходит смешение продуктов выветривания разных по составу комплексов пород из разных климатических областей. В итоге мы почти всегда действуем при реконструкции палеоклимата по литогеохимическим данным “полувслепую”, но, тем не менее, вынуждены делать это.
Далее рассмотрены изменения химического индекса изменения ((CIA = 100Аl2О3/(Аl2O3 + СаО* + Na2O + K2O) [Nesbitt, Young, 1982]), использование которого в совокупности с диаграммой A–CN–K (Аl2O3–(СаО* + Na2O)–K2O), позволяет более или менее корректно оценить степень выветривания кислого петрофонда [Fedo, Babechuk, 2023]. Как показано выше, именно такой петрофонд преобладал при формировании стратонов, представленных образцами в нашей пилотной коллекции. Указанный индекс рассчитывается по молекулярным количествам петрогенных оксидов; при этом в силу невозможности использовать метод расчета [Fedo et al., 1995] для определения СаО*, входящего только в алюмосиликокластическую матрицу (т.е. СаО*), мы используем общее содержание СаО с поправками на присутствие в породах фосфатных Са-содержащих минералов, но только для пород, которые ранее [Маслов и др., 2024а] не были определены нами в качестве карбонатизированных. При этом предполагается, что CaO входит в основном в состав олигоклаза и андезина, которые ранее были диагностированы в исследованиях [Jewuła, 2022а]. Таким образом, обсуждаемые далее величины CIA носят оценочный характер.
Если думать, что породы, за счет размыва которых возникли изучаемые нами обломочные образования, были близки по составу к среднему архейскому граниту, то большинство фигуративных точек рассматриваемых нами образцов выстраивается вдоль линии предполагаемого (по [Nesbitt, Young, 1984]) тренда выветривания (рис. 9а), за исключением глинистых пород глусской свиты. Последние, по всей видимости, демонстрируют такие величины CIA ввиду более значительного, чем в других породах, количества калиевых полевых шпатов, а не вследствие К-метасоматоза, если принимать по внимание работу [Fedo et al., 1995]. Это хорошо подтверждается расположением их фигуративных точек на различных диаграммах [Маслов и др., 2024а, рис. 5]. Тонкозернистые обломочные породы глусской свиты похожи в этом на рифейские крупнозернистые алевролиты, нанесенные на диаграмму A–CN–K в настоящей работе для примера. В отношении рифейских алевролитов, как и песчаников, следует подчеркнуть, что накопление калия в них в сочетании с красноцветностью указывает на обстановки щелочного аридного выветривания [Юдович, Кетрис, 2000]. Если же справедливо предположение, что глусские тиллиты образовались за счет переотложения рифейских толщ [Paszkowski et al., 2019], то нет ничего удивительного в том, что гляциогенные образования демонстрируют относительно высокие значения CIA. Иными словами, CIA в случае глусской свиты как индикатор палеоклимата непригоден. Для лукомльско–котлинского интервала наблюдается неявный тренд к увеличению значений CIA (лукомльская свита – 65–70, котлинская – 63–85, CIAсреднее – 77) (см. рис. 9а). Однако мы склоняемся к версии, согласно которой занижение CIA для пород лукомльской свиты может быть связано с присутствием в них основной вулканокластики. Если это так, то величины CIA для пород волынского, редкинского и котлинского региоуровней в целом сопоставимы, а некоторое увеличение значений CIA следует связать с достаточно продолжительным временем выведения источников сноса на дневную поверхность.
Рис. 9. Результаты использования несколько различных подходов к реконструкции интенсивности выветривания и палеоклимата применительно к рифейских алевролитам и вендским тонкозернистым образованиям. а – положение фигуративных точек на треугольной диаграмме A–CN–K [Nesbitt, Young, 1984]; б – сравнение значений CIA, свойственных тонкозернистым образованиям лукомльской и котлинской свит венда и осадкам разных климатических поясов и крупных речных систем Южной Африки. Условные обозначения см. рис. 2.
Есть еще один подход к реконструкции климата, который также можно применить к рассматриваемой нами ситуации. На диаграмме (La/Yb)N–Eu/Eu* к полям рек категорий 1 и 2 (современные крупные реки и реки, питающиеся продуктами размыва преимущественно осадочных пород) тяготеют почти исключительно точки состава аргиллитов и алевролитов лукомльской и котлинской свит. Cвойственные им средние, а также минимальные и максимальные величины CIA дают основание считать, в соответствии с представлениями, изложенными в публикации [Маслов, 2021], что слагающая их тонкая алюмосиликокластика формировалась в обстановках сухого и/или гумидного субтропического (лукомльская свита) и гумидного субтропического, сухого и гумидного тропического климата (котлинская свита) (см. рис. 9б). Подобного рода взвешенный материал характерен в настоящее время для речных систем Замбези, Окаванго, Лимпопо и ряда других крупных рек Африки [Garzanti et al., 2014]. Этот вывод не противоречит представлениям [Jewuła et al., 2022а] о том, что источниками кластики для венд-кембрийских осадочных последовательностей запада ВЕП выступали палеопочвы и коры выветривания на эффузивах и пирокластических породах Волынско-Брестской КМП и кристаллических образованиях Фенноскандии и, возможно, Сарматии, а во время накопления отложений волынско–котлинского интервала доминировал гумидный климат.
Интересные выводы о палеоклимате венда (хотя и несколько противоречащие приведенным выше) позволяет сделать применение т.н. “надежного” индекса выветривания (RW-индекса), разработанного на обучающих выборках, в которых были представлены также и данные по профилям выветривания основных и кислых пород (субстрат–почва) [Cho, Ohta, 2022]. Этот индекс еще нуждается в тестировании, и, возможно, доработке, в том числе с использованием массива данных по осадочным породам, но даже сейчас он представляет особый интерес, так как решает несколько проблем, которыми “болеют” другие индексы, например, CIA и индекс выветривания Паркера (WIP). В частности, RW-индекс неплохо “справляется” с наличием в породах широко распространенных аутигенных и биогенных компонентов, таких как фосфаты, кальцит и кремнезем. На его значения не влияет наличие в породах субсинхронной кислой пирокластики и вариации состава петрофонда. Причина подобной устойчивости заключается в том, что в формуле RW-индекса не учитывается содержание SiO2, CaO и P2O5 в образце, а расчет значений основан на данных анализа нескольких независимых компонент.
Фигуративные точки вендских тонкозернистых пород на треугольной диаграмме “Основной петрофонд–Кислый петрофонд–RW-индекс” [Cho, Ohta, 2022] выстраиваются вдоль линии тренда, характерного для выветривания кислых пород, за исключением точек состава аргиллитов лукомльской и лиозненской свит, а также некоторых образцов из низовской и котлинской свит (рис. 10). Подобное распределение можно объяснить наличием в составе исследованной коллекции как образований, сложенных преимущественно продуктами эрозии кислых кристаллических пород фундамента, так и образований, в составе которых велика доля продуктов выветривания или пиро- и вулканокластики основного состава, что только подтверждает сделанные ранее выводы. В целом, исследованная выборка алевролитов и аргиллитов венда может быть уверенно разделена на две группы. К первой принадлежат образцы со значениями RW-индекса >70; подобные значения характерны для почв, образованных за счет выветривания в тропическом гумидном климате (oxisols и ultisols). Это некоторые образцы аргиллитов котлинской и черницкой свит. В группу 1 попадают и глинистые породы глусской свиты, что ставит под сомнение пригодность RW-индекса для реконструкции палеоклимата применительно к продуктам размыва аридных кор выветривания рифейского и вендского возраста. Группа 2 представлена тонкозернистыми обломочными породами со значениями RW-индекса ~50–65, редко менее, типичными для почв умеренного (alfisols) климата средних широт и аридного климата (vertisols).
Рис. 10. Распределение точек состава тонкозернистых обломочных пород венда из нашей коллекции на диаграмме “Основной петрофонд–Кислый петрофонд–RW-индекс”. Формулы для расчета дискриминантных функций см. [Cho, Ohta, 2022]. Условные обозначения см. рис. 2.
ЗАКЛЮЧЕНИЕ
Выполненные в последние годы исследования возраста популяций обломочного циркона в обломочных породах рифея и венда Беларуси дают основание считать, что основными поставщиками кластики для них являлись комплексы пород Осницко-Микашевичского и Трансскандинавского поясов изверженных пород, основные и кислые породы Волынско-Брестской КМП, граниты рапакиви, ассоциации пород Сарматии, а также Данополонского орогена и свекофеннид. Мы систематизировали имеющиеся в литературе сведения о валовом химическом составе некоторых типичных породных ассоциаций перечисленных объектов (всего почти 650 индивидуальных химических анализов) и сопоставили распределение их средних фигуративных точек на ряде дискриминантных диаграмм с распределением индивидуальных точек состава песчаников, алевролитов и аргиллитов верхнего докембрия. Правомерность таких “прямых” сопоставлений вытекает из факта преобладания в составе как обломочных, так и глинистых пород рифея и венда материала первого седиментационного цикла/петрогенного [Jewuła et al., 2022а; Маслов и др., 2024а]. При этом, как и ранее [Маслов и др., 2024б], мы считаем, что ассоциации пород, рассматривающиеся как прототипы источников кластики для осадочных толщ рифея и венда, могли не являться непосредственными источниками обломочного материала, но были в достаточной степени похожи по своему составу на такие источники.
Интерпретация литогеохимических характеристик песчаников, аргиллитов и алевролитов рифея и венда Беларуси позволяет нам предполагать, что они сложены в основном продуктами эрозии кислых магматических пород/гранитоидов, в том числе внутриплитных (несомненно, это граниты рапакиви) и островодужных. На преобладание в составе тонкозернистых пород кислой алюмосиликокластики также указывает и свойственная им систематика редкоземельных элементов. В качестве питающих провинций наиболее вероятны Осницко-Микашевичский и Трансскандинавский пояса, Сарматия и свекофенниды вкупе с какими-то другими образованиями. Доля продуктов разрушения пород основного петрофонда в рассматриваемых нами терригенных породах в целом не превышала 30%. Такой материал заметен в основном в породах волынской серии (продукты разрушения Волынско-Брестской КМП), а также некоторых образцах низовской, селявской и котлинской свит (обломки основных пород из других источников?). Наличие основной вулканокластики нередко приводит к тому, что на классификационных диаграммах фигуративные точки таких пород попадают в поля активных тектонических обстановок.
Исходя из особенностей локализации точек состава пород пилотной коллекции на ряде дискриминантных диаграмм, мы считаем, что палеогеодинамические обстановки их формирования были как достаточно пассивными, так и в определенной степени активными. Возможно, в какие-то моменты времени они были схожи с рифтогенными обстановками, а в другие – с коллизионными, но, несомненно, это только некий эскиз представлений, верифицировать которые можно при работе с более представительными массивами данных.
Имеющийся в нашем распоряжении материал дает основание считать, что тонкая алюмосиликокластика в области осадконакопления транспортировалась в основном крупными реками.
Климат, при котором происходило выветривание петрофонда, в рифейское время скорее всего был аридным или семиаридным, о чем может свидетельствовать (в соответствии с представлениями Я.Э. Юдовича и М.П. Кетрис [2000]) обогащение алевролитов и песчаников указанного временного интервала калием в сочетании с их красноцветностью. Обогащение калием, в свою очередь, приводит к отклонению фигуративных точек алевролитов руднянской и оршанской свит от предполагаемого тренда выветривания к вершине K2O на диаграмме A–CN–K. Сходную ситуацию мы можем наблюдать для гляциогенных образований глусской свиты, вероятно, возникших за счет переотложения рифейских толщ [Paszkowski et al., 2019].
Сравнение величин CIA в глинистых породах венда со значениями этого параметра во взвеси современных крупных рек различных климатических зон позволяет предполагать, что в вендское время климат был гумидным (субтропическим в раннем венде, за исключением глусского времени, и тропическим – в позднем венде). Однако, следует иметь в виду, что такой вывод основывается только на положении фигуративных точек тонкозернистых обломочных пород на диаграмме (La/Yb)N–Eu/Eu*. Использование RW-индекса позволяет прийти к иным выводам: возможное существование тропического гумидного климата в питающей провинции реконструируется только для отдельных образцов аргиллитов котлинской и черницкой свиты, тогда как остальные глинистые породы и алевролиты обладают значениями RW-индекса, более характерными для почв умеренного (alfisols) и аридного (vertisols) климата. Породы глусской свиты на диаграмме “Основной петрофонд–Кислый петрофонд–RW-индекс” близки к “гумидным” образцам котлинской и черницкой свит, что, безусловно, является ошибкой и позволяет думать, что данный индекс непригоден для реконструкции аридного климата.
В завершение серии публикаций, посвященных результатам исследования сравнительно небольшой пилотной коллекции песчаников и тонкозернистых обломочных пород верхнего докембрия Беларуси хочется подчеркнуть, что анализ валового химического состава обломочных пород при существующем разнообразии современных литогеохимических методов и подходов позволяет получить важную информацию, существенно дополняющую результаты исследования традиционными литологическими методами и позволяющую заметно расширить наши возможности в области палеогеодинамических, палеогеографических и палеоклиматических реконструкций.
БЛАГОДАРНОСТИ
При подготовке рукописи были учтены и добавлены в текст с соответствующими ссылками фрагменты, предложенные О.Ф. Кузьменковой и А.Г. Лапцевич. Авторы признательны Г.Д. Стрельцовой и С.С. Манкевичу за помощь при отборе образцов керна, а также анонимным рецензентам, замечания и предложения которых позволили улучшить стиль и подачу материала. Иллюстрации к статье подготовлены Н.С. Глушковой.
КОНФЛИКТ ИНТЕРЕСОВ
Авторы данной работы заявляют, что у них нет конфликта интересов.
ИСТОЧНИКИ ФИНАНСИРОВАНИЯ
Исследования проведены в рамках государственного задания ГИН РАН (FMMG-2023-0004, интерпретация литохимических данных), ИГГД РАН (FMUW-2021-0003, геохимический анализ образцов, их первичное описание, общая характеристика изученных разрезов) и ИГГ УрО РАН (FUMZ-2023-0008, интерпретация литохимических данных в рамках подходов, развиваемых при исследованиях по указанной теме).
About the authors
A. V. Maslov
Geological Institute RAS
Author for correspondence.
Email: amas2004@mail.ru
Russian Federation, 119017, Moscow, Pyzhevsky lane, 7, bld. 1
O. Yu. Melnichuk
Zavaritsky Institute of Geology and Geochemistry, Ural Branch of RAS
Email: amas2004@mail.ru
Russian Federation, 620110, Yekaterinburg, Academician Vonsovsky str., 15
А. B. Kuznetsov
Institute of Precambrian Geology and Geochronology RAS
Email: amas2004@mail.ru
Russian Federation, 199034, St. Petersburg, Makarov emb., 2
V. N. Podkovyrov
Institute of Precambrian Geology and Geochronology RAS
Email: amas2004@mail.ru
Russian Federation, 199034, St. Petersburg, Makarov emb., 2
References
- Аксаментова Н.А. Формации и палеогеодинамика раннепротерозойского Осницко-Микашевичского вулкано-плутонического пояса // Лiтасфера. 1997. № 7. С. 59–72.
- Витте Л.В. Типы континентальной земной коры и история их развития. Новосибирск: Наука, 1981. 208 с.
- Геология Беларуси / Отв. ред. А.С. Махнач, Р.Г. Гарецкий, А.В. Матвеев. Минск: Институт геологических наук НАН Беларуси, 2001. 815 с.
- Голубкова Е.Ю., Кузьменкова О.Ф., Лапцевич А.Г. и др. Палеонтологическая характеристика верхневендских–нижнекембрийских отложений в разрезе скважины Северо-Полоцкая Восточно-Европейской платформы, Беларусь // Стратиграфия. Геол. корреляция. 2022. Т. 30. № 6. С. 3–20.
- Докембрийская геология СССР / В.Я. Хильтова, А.Б. Вревский, С.Б. Лобач-Жученко и др. Л.: Наука, 1988. 440 с.
- Зайцева Т.С., Кузьменкова О.Ф., Кузнецов А.Б. и др. U–Th–Pb возраст детритового циркона из рифейских песчаников Волыно-Оршанского палеопрогиба, Беларусь // Стратиграфия. Геол. корреляция. 2023. Т. 31. № 5. С. 42–62.
- Интерпретация геохимических данных / Отв. ред. Е.В. Скляров. М.: Интермет Инжиниринг, 2001. 288 с.
- Коваленко В.И., Богатиков О.А., Дмитриев Ю.И., Кононова В.А. Общие закономерности эволюции магматизма в истории Земли // Магматические горные породы. Эволюция магматизма в истории Земли. М.: Наука, 1987. С. 332–348.
- Конышев А.А., Чевычелов В.Ю., Шаповалов Ю.Б. Два типа высокодифференцированных топазсодержащих гранитов Салминского батолита, Южная Карелия // Геохимия. 2020. Т. 65. № 1. С. 14–30.
- Котова Л.Н., Подковыров В.Н. Раннепротерозойские ортопороды в свекокарелидах пояса Саво, Западное Приладожье: геохимические возможности // Стратиграфия. Геол. корреляция. 2014. Т. 22. № 5. С. 3–21.
- Кузьменкова О.Ф., Лапцевич А.Г., Глаз Н.В. К вопросу о бортниковской свите среднего рифея Беларуси // Этапы формирования и развития протерозойской земной коры: стратиграфия, метаморфизм, магматизм, геодинамика // Материалы VI Российской конференции по проблемам геологии и геодинамики докембрия. СПб.: Свое издательство, 2019. С. 122–124.
- Кузьменкова О.Ф., Лапцевич А.Г., Кузнецов А.Б. и др. Актуальные вопросы стратиграфии рифея и венда Волыно-Оршанского палеоавлакогена запада Восточно-Европейской платформы // Этапы формирования и развития протерозойской земной коры: стратиграфия, метаморфизм, магматизм, геодинамика // Материалы VI Российской конференции по проблемам геологии и геодинамики докембрия. СПб.: Свое издательство, 2019. С. 125–127.
- Кузьменкова О.Ф., Носова А.А., Шумлянский Л.В. Сравнение неопротерозойской Волынско-Брестской магматической провинции с крупными провинциями континентальных платобазальтов мира, природа низко- и высокотитанистого базитового магматизма // Лiтасфера. 2010. Т. 33. № 2. С. 3–16.
- Лапцевич А.Г., Голубкова Е.Ю., Кузьменкова О.Ф. и др. Котлинский горизонт верхнего венда Беларуси: литологическое расчленение и биостратиграфическое обоснование // Лiтасфера. 2023. № 1(58). С. 17–25.
- Ларин А.М. Граниты рапакиви и ассоциирующие породы. СПб.: Наука, 2011. 402 с.
- Летников Ф.А., Левин К.Г. Зрелость литосферы и природа астеносферного слоя // Докл. АН СССP. 1985. Т. 280. № 5. С. 1201–1203.
- Маслов А.В. Возможные “актуальные климатические образы” отложений различных литостратиграфических единиц рифея и венда Урала // Геологический вестник. 2021. № 1. С. 38–45.
- Маслов А.В. Источники кластики для верхнерифейского аркозового комплекса Южного Урала: некоторые геохимические ограничения // Геохимия. 2022. Т. 67. № 11. С. 1124–1141.
- Маслов А.В. Категории водосборов-источников тонкой алюмосиликокластики для отложений серебрянской и сылвицкой серий венда (Средний Урал) // Литосфера. 2020. Т. 20. № 6. С. 751–770.
- Маслов А.В., Козина Н.В., Шевченко В.П. и др. Систематика редкоземельных элементов в современных донных осадках Каспийского моря и устьевых зон рек Мира: опыт сопоставления // Докл. АН. 2017. Т. 475. № 2. С. 195–201.
- Маслов А.В., Мельничук О.Ю. Существуют ли ограничения при реконструкции категорий рек, связанные с появлением высшей растительности? // Литология и полез. ископаемые. 2023. № 1. С. 69–95.
- Маслов А.В., Мельничук О.Ю., Мизенс Г.А. и др. Реконструкция состава пород питающих провинций. Статья 2. Лито- и изотопно-геохимические подходы и методы // Литосфера. 2020. Т. 20. № 1. С. 40–62.
- Маслов А.В., Мельничук О.Ю., Кузнецов А.Б., Подковыров В.Н. Литогеохимия верхнедокембрийских терригенных отложений Беларуси. Сообщение 1. Валовый химический состав, общие черты и аномалии // Литология и полез. ископаемые. 2024а. № 4. С. 389–417.
- Маслов А.В., Подковыров В.Н. Геохимия глинистых пород верхнего венда–нижнего кембрия центральной части Московской синеклизы (некоторые традиционные и современные подходы) // Литология и полез. ископаемые. 2023. № 4. С. 365–386.
- Маслов А.В., Подковыров В.Н. Метаалевропелиты раннего докембрия: РЗЭ-Th-систематика как ключ к реконструкции источников слагающей их тонкой алюмосиликокластики // Литология и полез. ископаемые. 2021а. № 3. С. 216–242.
- Маслов А.В., Подковыров В.Н. Положение пород, слагающих рифтогенные и коллизионные осадочные последовательности, на различных палеогеодинамических диаграммах // Геохимия. 2021б. Т. 66. № 2. С. 99–113.
- Маслов А.В., Подковыров В.Н. Типы рек, питавших в рифее седиментационные бассейны юго-восточной окраины Сибирской платформы: эскиз реконструкции // Тихоокеан. геология. 2021в. Т. 40. № 4. С. 99–117.
- Маслов А.В., Подковыров В.Н., Гареев Э.З., Котова Л.Н. Валовый химический состав песчаников и палеогеодинамические реконструкции // Литосфера. 2016. № 6. С. 33–55.
- Маслов А.В., Подковыров В.Н., Граунов О.В. Источники тонкой алюмосиликокластики для отложений венда и раннего кембрия запада Восточно-Европейской платформы: некоторые литогеохимические ограничения // Стратиграфия. Геол. корреляция. 2024б. Т. 32. № 2. С. 3–25.
- Маслов А.В., Школьник С.И., Летникова Е.Ф. и др. Ограничения и возможности литогеохимических и изотопных методов при изучении осадочных толщ. Новосибирск: ИГМ СО РАН, 2018. 383 с.
- Ножкин А.Д. Геолого-геохимические признаки зрелости архейских комплексов и причины рудоносности континентальных блоков земной коры // Геология и геофизика. 1983а. № 8. С. 41–48.
- Ножкин А.Д. Радиоактивные элементы – индикаторы зрелости архейской континентальной коры // Докл. АН СССP. 1983б. Т. 270. № 1. С. 216–219.
- Носова А.А., Кузьменкова О.Ф., Веретенников Н.В. и др. Неопротерозойская Волынско-Брестская магматическая провинция на западе Восточно-Европейского кратона: особенности внутриплитного магматизма в области древней шовной зоны // Петрология. 2008. Т. 16. № 2. С. 115–147.
- Палеогеография и литология венда и кембрия запада Восточно-Европейской платформы / Отв. ред. Б.М. Келлер, А.Ю. Розанов. М.: Наука, 1980. 118 с.
- Пашкевич И.К., Русаков О.М., Кутас Р.И. и др. Строение литосферы по комплексному анализу геолого-геофизических данных вдоль профиля DOBREfraction’99/DOBRE-2 (Восточно-Европейская платформа – Восточно-Черноморская впадина) // Геофизический журнал. 2018. Т. 40. № 5. С. 98–136.
- Ронов А.Б., Ярошевский А.А., Мигдисов А.А. Химическое строение земной коры и геохимический баланс главных элементов. М.: Наука, 1990. 182 с.
- Савко К.А., Кориш Е.Х., Базиков Н.С. и др. Палеопротерозойские гранодиориты I-типа Луневского массива в Курском блоке Сарматии: U–Pb возраст, изотопная систематика и источники расплавов // Вестник ВГУ. Сер. Геология. 2021. № 4. С. 4–23.
- Савко К.А., Самсонов А.В., Базиков Н.С. и др. Гранитоиды востока Воронежского кристаллического массива. Геохимия, Th–U–Pb возраст и петрогенезис // Вестник ВГУ. Сер. Геология. 2011. № 2. С. 98–115.
- Соловов А.П., Матвеев А.А. Геохимические методы поисков рудных месторождений. М.: Изд-во МГУ, 1985. 232 с.
- Стратиграфические схемы докембрийских и фанерозойских отложений Беларуси / Объяснительная записка. Минск: ГП “БелНИГРИ”, 2010. 282 с.
- Стрельцова Г.Д., Лапцевич А.Г., Кузьменкова О.Ф. О рифейских отложениях восточной части Беларуси // Материалы VI Международной научно-практической конференции “Актуальные проблемы наук о Земле: исследования трансграничных регионов”. Брест: БГУ им. А.С. Пушкина, 2023. С. 200–203.
- Терентьев Р.А., Савко К.А. Высокомагнезиальные низкотитанистые габбро-гранитные серии в палеопротерозое восточной Сарматии: геохимия и условия формирования // Геология и геофизика. 2016. Т. 57. № 6. С. 1155–1183.
- Терентьев Р.А., Савко К.А., Самсонов А.В., Ларионов А.Н. Геохронология и геохимия кислых метавулканитов лосевской серии Воронежского кристаллического массива // Докл. РАН. 2014. Т. 454. № 5. С. 575–578.
- Терентьев Р.А., Савко К.А., Скрябин В.Ю., Кориш Е.Х. Петротип палеопротерозойского тоналит–трондьемит–гранодиоритового усманского комплекса Лосевской структурно-формационной зоны (Воронежский кристаллический массив) // Вестник ВГУ. Сер. Геология. 2015. № 4. С. 42–60.
- Хаин В.Е., Божко Н.А. Историческая геотектоника. Докембрий. М.: Недра, 1988. 382 с.
- Хераскова Т.Н., Волож Ю.А., Антипов М.П. и др. Корреляция позднедокембрийских и палеозойских событий на Восточно-Европейской платформе и в смежных палеоокеанических областях // Геотектоника. 2015. № 1. С. 31–59.
- Хераскова Т.Н., Волож Ю.А., Заможняя Н.Г. и др. Строение и история развития западной части Восточно-Европейской платформы в рифее–палеозое по данным геотрансекта ЕВ-1 (Лодейное Поле – Воронеж) // Литосфера. 2006. № 2. С. 65–94.
- Чамов Н.П. Строение и развитие Среднерусско-Беломорской провинции в неопротерозое. М.: ГЕОС, 2016. 233 с.
- Шарков Е.В. Протерозойские анортозит-рапакивигранитные комплексы Восточно-Европейского кратона – пример внутриплитного магматизма в условиях аномально мощной сиалической коры // Литосфера. 2005. № 4. С. 3–21.
- Шумлянский Л.В. Геохимия пород Осницко-Микашевичского вулкано-плутонического пояса Украинского щита // Геохимия. 2014. № 11. С. 972–985.
- Шумлянский Л.В., Кузьменкова О.Ф., Цымбал С.Н. и др. Геохимия и изотопный состав Sr и Nd в интрузивных телах высокотитанистых долеритов Волыни // Мінералогічний журнал. 2011. Т. 33. № 2(168). С. 72–82.
- Юдович Я.Э., Кетрис М.П. Основы литохимии. СПб.: Наука, 2000. 479 с.
- Al-Ani T., Ahtola T., Kuusela J. Critical metals mineralization in the late-stage intrusions of Wiborg Batholith, Southern Finland // GTK Archive Report, Geologian Tutkimuskeskus, Espoo, 2017. 39 p.
- Angvik T.L., Bagas L., Korneliussen A. Geochemical evidence for arc-related setting of Paleoproterozoic (1790 Ga) volcano-sedimentary and plutonic rocks of the Rombak Tectonic Window. Manuscript in unpubl. PhD thesis, Structural development and metallogenesis of Paleoproterozoic volcano-sedimentary rocks of the Rombak Tectonic Window. UiT – The Arctic University of Norway, 2014. https://hdl.handle.net/10037/7300
- Baginski B., Duchesne J.-C., Vander Auwera J. et al. Petrology and geochemistry of rapakivi-type granites from the crystalline basement of NE Poland // Geological Quarterly. 2001. V. 45. P. 33–52.
- Bayon G., Toucanne S., Skonieczny C. et al. Rare earth elements and neodymium isotopes in world river sediments revisited // Geochim. Cosmochim. Acta. 2015. V. 170. P. 17–38.
- Bhatia M.R. Plate tectonics and geochemical composition of sandstones // J. Geol. 1983. V. 91. P. 610–627.
- Bojanowski M.J., Marciniak-Maliszewska B., Srodon J., Liivamagi S. Extensive non-marine depositional setting evidenced by carbonate minerals in the Ediacaran clastic series of the western East European Craton // Precambrian Res. 2021. V. 365. 106379.
- Braccialli L., Marroni M., Pandolfi L., Rocchi S. Geochemistry and petrography of Western Tethys Cretaceous sedimentary covers (Corsica and Northern Apennines): from source areas to configuration of margins // Sedimentary Provenance and Petrogenesis: Perspectives from Petrography and Geochemistry / Eds J. Arribas, S. Critelli, M.J. Johnsson // Geol. Soc. Am. Spec. Pap. 2007. V. 420. P. 73–93.
- Cawood P.A., Pisarevsky S.A. Laurentia-Baltica-Amazonia relations during Rodinia assembly // Precambrian Res. 2017. V. 292. P. 386–397.
- Čečarys A., Bogdanova S., Janson C. et al. The Stenshuvud and Tåghusa granitoids: new representatives of Mesoproterozoic magmatism in southern Sweden // GFF. 2002. V. 124. № 3. P. 149–162.
- Cho T., Ohta T. A robust chemical weathering index for sediments containing authigenic and biogenic materials // Palaeogeogr. Palaeoclimatol. Palaeoecol. 2022. V. 608. 111288.
- Condie K.C. Chemical composition and evolution of the upper continental crust: contrasting results from surface samples and shales // Chem. Geol. 1993. V. 104. P. 1–37.
- Condie K.C., Wronkiewicz D.A. The Cr/Th ratio in Precambrian pelites from the Kaapvaal Craton as an index of craton evolution // Earth Planet. Sci. Lett. 1990. V. 97. P. 256–267.
- Crook K.A.W. Lithogenesis and geotectonics: the significance of compositional variation in flysch arenites (graywackes) // Modern and ancient geosynclinal sedimentation / Eds R.H. Dott, R.H. Shaver // SEPM Spec. Pub. 1974. № 19. P. 304–310.
- Cullers R.L. Implications of elemental concentrations for provenance, redox conditions, and metamorphic studies of shales and limestones near Pueblo, CO, USA // Chem. Geol. 2002. V. 191. P. 305–327.
- Dudzisz K., Lewandowski M., Werner T. et al. Paleolatitude estimation and premises for geomagnetic field instability from the Proterozoic drilling core material of the south-western part of the East European Craton // Precambrian Res. 2021. V. 357. 106135.
- Fedo C.M., Babechuk M.G. Petrogenesis of siliciclastic sediments and sedimentary rocks explored in three-dimensional Al2O3–CaO* + Na2O–K2O–FeO + MgO (A–CN–K–FM) compositional space // Can. J. Earth Sci. 2023. V. 60. P. 818–838.
- Fedo C.M., Nesbitt H.W., Young G.M. Unraveling the effects of potassium metasomatism in sedimentary rocks and paleosols, with implications for paleoweathering conditions and provenance // Geology. 1995. V. 23. P. 921–924.
- Floyd P.A., Leveridge B.E. Tectonic environment of the Devonian Gramscatho basin, south Cornwall: framework mode and geochemical evidence from turbiditic sandstones // J. Geol. Soc. (London). 1987. V. 144. P. 531–542.
- Garzanti E., Dinis P., Vezzoli G., Borromeo L. Sand and mud generation from continental flood basalts in contrasting landscapes and climatic conditions (Parana-Etendeka conjugate igneous provinces, Uruguay and Namibia) // Sedimentology. 2021. V. 68. P. 3447–3475.
- Garzanti E., Vermeesch P., Padoan M. et al. Provenance of Passive-Margin Sand (Southern Africa) // J. Geol. 2014. V. 122. P. 17–42.
- Geochemistry of Sediments and Sedimentary Rocks: Evolutionary Considerations to Mineral Deposit-Forming Environments / Ed. D.R. Lentz // Geol. Ass. Canada. 2003. GeoText 4. 184 р.
- Grabarczyk A., Wiszniewska J., Krzemińska E., Petecki Z. A new A-type granitoid occurrence in southernmost Fennoscandia: geochemistry, age and origin of rapakivi-type quartz monzonite from the Pietkowo IG1 borehole, NE Poland // Mineralogy and Petrology. 2023. V. 117. P. 1–25.
- Grimmer J.C., Hellström F.A., Greiling R.O. Traces of the Transscandinavian Igneous Belt in the central Scandinavian Caledonides: U-Pb zircon dating and geochemistry of crystalline basement rocks in the Middle Allochthon // GFF. 2016. V. 138. P. 320–335.
- Hayashi K., Fujisawa H., Holland H., Ohmoto H. Geochemistry of ~1.9 Ga sedimentary rocks from northeastern Labrador, Canada // Geochim. Cosmochim. Acta. 1977. V. 61. P. 4115–4137.
- Ielpi A., Fralick P., Ventra D. et al. Fluvial floodplains prior to greening of the continents: Stratigraphic record, geodynamic setting, and modern analogues // Sed. Geol. 2018. V. 372. P. 140–172.
- Jewuła K., Środoń J., Kędzior A. et al. Sedimentary, climatic, and provenance controls of mineral and chemical composition of the Ediacaran and Cambrian mudstones from the East European Craton // Precambrian Res. 2022а. V. 381. 106850.
- Jewuła K., Srodon J., Kuligiewicz A. et al. Critical evaluation of geochemical indices of palaeosalinity involving boron // Geochim. Cosmochim. Acta. 2022б. V. 322. P. 1–23.
- Johansson Å., Waight T., Andersen T., Simonsen S.L. Geochemistry and petrogenesis of Mesoproterozoic A-type granitoids from the Danish Island of Bornholm, southern Fennoscandia // Lithos. 2016. V. 244. P. 94–108.
- Jurvanen T., Eklund O., Väisänen M. Generation of A-type granitic melts during the late Svecofennian metamorphism in southern Finland // GFF. 2005. V. 127. P. 139–147.
- Kara J., Väisänen M., Johansson Å. et al. 1.90–1.88 Ga arc magmatism of central Fennoscandia: geochemistry, U–Pb geochronology, Sm–Nd and Lu–Hf isotope systematics of plutonic-volcanic rocks from southern Finland // Geologica Acta. 2018. V. 16. P. 1–23.
- Kheraskova T.N., Didenko A.N., Bush V.A., Volozh Yu.A. The Vendian-Early Paleozoic History of the Continental Margin of Eastern Paleogondwana, Paleoasian Ocean, and Central Asian Foldbelt // Rus. J. Earth Sci. 2003. V. 5. P. 165–184.
- Kirs J., Haapala I., Rämö O.T. Anorogenic magmatic rocks in the Estonian crystalline basement // Proc. Estonian Acad. Sci. Geol. 2004. V. 53. P. 210–225.
- Klein R., Salminen J., Mertanen S. Baltica during the Ediacaran and Cambrian: a paleomagnetic study of Hailuoto sediments in Finland // Precambrian Res. 2015. V. 267. P. 94–105.
- Kosunen P. The rapakivi granite plutons of Bodom and Obbnäs, southern Finland: petrography and geochemistry // Bull. Geol. Soc. Finland. 1999. V. 71. Part 2. P. 275–304.
- Kotilainen A.K., Mänttäri I., Kurhila M. et al. New monazite U-Pb age constraints on the evolution of the Paleoproterozoic Vaasa granitoid batholith, western Finland // Bull. Geol. Soc. Finland. 2016. V. 88. P. 5–20.
- Kremer B., Kazmierczak J., Srodon J. Cyanobacterial-algal crusts from Late Ediacaran paleosols of the East European Craton // Precambrian Res. 2018. V. 305. P. 236–246.
- Krzywiec P., Poprawa P., Mikołajczak M. et al. Deeply concealed half-graben at the SW margin of the East European Craton (SE Poland) – evidence for Neoproterozoic rifting prior to the break-up of Rodinia // J. Palaeogeography. 2018. V. 7. P. 88–97.
- Kuzmenkova О.F., Laptsevich А.G., Streltsova G.D., Мinenkova Т.M. Riphean and Vendian of the conjugation zone of the Orshanskya Depth and the Zlobin Saddle (Bykhovskaya parametric borehole) // Материалы Международной научной конференции “Проблемы геологии Беларуси и смежных территорий”, посвященной 100-летию со дня рождения академика НАН Беларуси А.С. Махнача. Минск: СтройМедияПроект, 2018. P. 101–105.
- Kuzmenkova O.F., Shumlyanskyi L.V., Nosova A.A. et al. Petrology and correlation of trap formations of the Vendian in the adjacent areas of Belarus and Ukraine // Лiтасфера. 2011. Т. 35. № 2. С. 3–11.
- Lassen A., Thybo H., Berthelsen A. Reflection seismic evidence for Caledonian deformed sediments above Sveconorwegian basement in the southwestern Baltic Sea // Tectonics. 2001. V. 20. P. 268–276.
- Liivamagi S., Srodon J., Bojanowski M.J. et al. Paleosols on the Ediacaran basalts of the East European Craton: a unique record of paleoweathering with minimum diagenetic overprint // Precambrian Res. 2018. V. 316. P. 66–82.
- Liivamagi S., Srodon J., Bojanowski M.J. et al. Precambrian paleosols on the Great Unconformity of the East European Craton: an 800 million year record of Baltica’s climatic conditions // Precambrian Res. 2021. V. 363. 106327.
- McLennan S.M., Taylor S.R., McCulloch M.T., Maynard J.B. Geochemical and Nd−Sr isotopic composition of deep-sea turbidites: crustal evolution and plate tectonic associations // Geochim. Cosmochim. Acta. 1990. V. 54. P. 2015–2050.
- Merdith A.S., Williams S.E., Collins A.S. et al. Extending full-plate tectonic models into deep time: Linking the Neoproterozoic and the Phanerozoic // Earth Sci. Rev. 2021. V. 214. 103477.
- Middleton G.V. Chemical composition of sandstones // Geol. Soc. Am. Bull. 1960. V. 71. P. 1011–1026.
- Nesbitt H.W., Young G.M. Early Proterozoic climates and plate motions inferred from majorelement chemistry of lutites // Nature. 1982. V. 299. P. 715–717.
- Nesbitt H.W., Young G.M. Prediction of some weathering trends of plutonic and volcanic rocks based on thermodynamic and kinetic considerations // Geochim. Cosmochim. Acta. 1984. V. 48. P. 1523–1534.
- Neymark L.A., Amelin Yu.V., Larin A.M. Pb-Nd-Sr Isotopic and Geochemical Constraints on the Origin of the 1.54–1.56 Ga Salmi Rapakivi Granite Anorthosite Batholith (Karelia, Russia) // Mineralogy and Petrology. 1994. V. 50. P. 173–193.
- Nolte N., Kleinhanns I.C., Baero W., Hansen B.T. Petrography and whole-rock geochemical characteristics of Västervik granitoids to syenitoids, southeast Sweden: constraints on petrogenesis and tectonic setting at the southern margin of the Svecofennian domain // GFF. 2011. V. 133. P. 173–194.
- Obst K., Hammer J., Katzung G., Korich D. The Mesoproterozoic basement in the southern Baltic Sea: insights from the G 14–1 off-shore borehole // Int. J. Earth Sci. (Geol. Rundsch.). 2004. V. 93. P. 1–12.
- Pacześna J. The evolution of late Ediacaran riverine-estuarine system in the Lublin-Podlasie slope of the East European Craton, southeastern Poland. Warszawa: Polish Geological Institute, 2010. 96 p.
- Paszkowski M., Budzyn B., Mazur S. et al. Detrital zircon U–Pb and Hf constraints on provenance and timing of deposition of the Mesoproterozoic to Cambrian sedimentary cover of the East European Craton, Belarus // Precambrian Res. 2019. V. 331. 105352.
- Paszkowski M., Kędzior A., Shumlyanskyy L. Well-preserved Proterozoic pre-and post-Vilchanka peryglacial phenomena on western Baltica Paleocontinent // Geology and Mineral Resources of Ukraine: 100-years Anniversary Conference of the Institute of Geology, Mineralogy, and Mineral Resources of National Academy of Sciences, Kiev, Ukraine / Book of Abstracts. Kiev, 2018. P. 190–191,
- Pearce J.A., Harris N.B.W., Tindle A.G. Trace element discrimination diagrams for the tectonic interpretation of granitic rocks // J. Petrol. 1984. V. 25. P. 956–983.
- Pease V., Daly J.S., Elming S.-A. et al. Baltica in the Cryogenian, 850–630 Ma // Precambrian Res. 2008. V. 160. P. 46–65.
- Poprawa P. Geological setting and Ediacaran–Palaeozoic evolution of the western slope of the East European craton and adjacent regions // Annales Societatis Geologorum Poloniae. 2019. V. 89. P. 347–380.
- Poprawa P., Krzemińska E., Pacześna J., Amstrong R. Geochronology of the Volyn volcanic complex at the western slope of the East European Craton – Relevance to the Neoproterozoic rifting and the break-up of Rodinia/Pannotia // Precambrian Res. 2020. V. 346. 105817.
- Poprawa P., Radkovets N., Rauball J. Ediacaran–Paleozoic subsidence history of the Volyn-Podillya-Moldova basin (Western and SW Ukraine, Moldova, NE Romania) // Geol. Quarterly. 2018. V. 62. P. 459–486.
- Robert B., Domeier M., Jakob J. On the origins of the Iapetus Ocean // Earth Sci. Rev. 2021. V. 221. 103791.
- Roser B.P., Korsch R.J. Determination of tectonic setting of sandstone–mudstone suites using SiO2 content and K2O/Na2O ratio // J. Geol. 1986. V. 94. P. 635–650.
- Rozanov A.Y., Łydka K. (Eds). Palaeogeography and Lithology of the Vendian and Cambrian of the Western East-European Platform. Warsaw: Wydawnictwa Geologiczne, 1987. 114 р.
- Rutanen H., Andersson U.B. Mafic plutonic rocks in a continental-arc setting: geochemistry of 1.87–1.78 Ga rocks from south-central Sweden and models of their palaeotectonic setting // Geol. J. 2009. V. 44. P. 241–279.
- Saintot A., Stephenson R.A., Stovba S. et al. The evolution of the southern margin of Eastern Europe (Eastern European and Scythian platforms) from the Latest Precambrian–Early Palaeozoic to the Early Cretaceous // Geol. Soc. Lond. Memoirs. 2006. V. 32. P. 481–505.
- Salin E., Sundblad K., Woodard J., O’Brien H. The extension of the Transscandinavian Igneous Belt into the Baltic Sea Region // Precambrian Res. 2019. V. 328. P. 287–308.
- Scotese C.R. Continental drift. Paleomap Project / Departament of Geology, University of Texas at Arlington. 1994. 75 p.
- Shumlyanskyy L., Bekker A., Tarasko I. et al. Detrital Zircon Geochronology of the Volyn-Orsha Sedimentary Basin in Western Ukraine: Implications for the Meso-Neoproterozoic History of Baltica and Possible Link to Amazonia and the Grenvillian–Sveconorwegian–Sunsas Orogenic Belts // Geosciences. 2023. V. 13. 152. https://doi.org/10.3390/geosciences13050152
- Skridlaitė G., Whitehouse M., Rimśa A. Evidence for a pulse of 1.45 Ga anorthosite–mangerite–charnockite–granite (AMCG) plutonism in Lithuania: implications for the Mesoproterozoic evolution of the East European Craton // Terra Nova. 2007. V. 19. P. 294–301.
- Skridlaite G., Wiszniewska J., Duchesne J.-C. Ferro-potassic A-type granites and related rocks in NE Poland and S Lithuania: west of the East European Craton // Precambrian Res. 2003. V. 124. P. 305–326.
- Srodon J., Condon D.J., Golubkova E. et al. Ages of the Ediacaran Volyn-Brest trap volcanism, glaciations, paleosols, Podillya Ediacaran soft-bodied organisms, and the Redkino-Kotlin boundary (East European Craton) constrained by zircon single grain U-Pb dating // Precambrian Res. 2023. V. 386. 106962.
- Srodon J., Gerdes A., Kramers J., Bojanowski M.J. Age constraints of the Sturtian glaciation on western Baltica based on U-Pb and Ar-Ar dating of the Lapichi Svita // Precambrian Res. 2022. V. 371. 106595.
- Starostenko V., Janik T., Yegorova T. et al. Seismic model of the crust and upper mantle in the Scythian Platform: the DOBRE-5 profile across the north western Black Sea and the Crimean Peninsula // Geoph. J. Inter. 2015. V. 201. P. 5–8.
- Taylor S.R., McLennan S.M. The Continental Crust: Its Composition and Evolution. Oxford: Blackwell, 1985. 312 p.
- Väisänen M., Johansson Å., Andersson U.B. et al. Palaeoproterozoic adakite- and TTG-like magmatism in the Svecofennian orogen, SW Finland // Geologica Acta. 2012. V. 10. P. 351–371.
- Verma S.P., Armstrong-Altrin J.S. Geochemical discrimination of siliciclastic sediments from active and passive margin settings // Sed. Geol. 2016. V. 332. P. 1–12.
- Verma S.P., Armstrong-Altrin J.S. New multi-dimensional diagrams for tectonic discrimination of siliciclastic sediments and their application to Precambrian basins // Chem. Geol. 2013. V. 355. P. 117–133.
Supplementary files












