Зависимость структуры сегрегаций от избыточного объема межкристаллитных границ
- Autores: Ломаев С.Л.1, Васильев Л.С.1
-
Afiliações:
- Удмуртский федеральный исследовательский центр УрО РАН
- Edição: Volume 86, Nº 2 (2024)
- Páginas: 227-233
- Seção: Articles
- ##submission.dateSubmitted##: 08.07.2024
- ##submission.dateAccepted##: 08.07.2024
- ##submission.datePublished##: 15.03.2024
- URL: https://bakhtiniada.ru/0023-2912/article/view/259160
- DOI: https://doi.org/10.31857/S0023291224020079
- EDN: https://elibrary.ru/DGIUZX
- ID: 259160
Citar
Texto integral
Resumo
В работе анализируются нелинейные эффекты, связанные с влиянием избыточного объема межкристаллитных границ на структуру сегрегаций примесных атомов в поликристаллах. Показано, что изотерма адсорбции может описывать неоднородности в распределении атомов примеси в плоскости межкристаллитной границы. Это указывает на существование центров адсорбции на внутренних границах поликристаллов. Приведено доказательство того, что избыточный объем межкристаллитных границ является основным параметром, определяющим величину сегрегаций примеси на границах.
Palavras-chave
Texto integral
ВВЕДЕНИЕ
Развитие П.А. Ребиндером учения о влиянии адсорбционных явлений на процессы пластического деформирования и разрушения металлов [1] в значительной мере стимулировало интерес к исследованию механизмов сегрегаций примесных элементов на межкристаллитных и межфазных границах поликристаллических сплавов. Использование теории адсорбции на межкристаллитных границах поликристаллов [2] совместно с теориями дефектов кристаллической структуры [3], теорией межкристаллитных границ [4] и физической теорией разрушения [5] заложило основу для исследования таких сложных явлений, влияющих на прочность сплавов, как хрупко-вязкий переход, необратимая и обратимая отпускная хрупкость, хладноломкость и ряд других процессов, определяющих пластические свойства сплавов [6, 7].
Вместе с тем существует ряд причин, по которым состояние теории адсорбционных явлений на внутренних поверхностях раздела в поликристаллах в настоящее время не соответствует всем требованиям прикладных исследований.
Во-первых, основная модель современной теории адсорбции на межкристаллитных и межфазных границах сводится к рассмотрению сегрегаций как однородного по химическому составу слоя постоянной толщины, обогащенного вдоль всей плоскости границы [2, 8–11]. Однако эта модель находится в противоречии с базовыми моделями теории структуры межкристаллитных границ, согласно которым границы имеют периодическую химически неоднородную структуру [4].
Во-вторых, в отличие от внешних границ кристаллов внутренние границы генерируют достаточно высокие уровни внутренних напряжений. В области максимальных значений сегрегации примесей на таких границах величина деформаций кристаллической решетки намного превышает значения, которые можно исследовать в рамках линейной теории упругости. Однако в большинстве применяемых моделей структуры сегрегаций на межкристаллитных границах сейчас используют оценки полей напряжений, полученные в линейной теории [3, 4].
В дополнение к сказанному отметим, что поведение атомов примеси, объем которых не равен объему атомов основного элемента сплава, существенно зависит от локальных изменений объема в кристаллической решетке. Известно, что межкристаллитные границы создают периодические изменения атомной плотности и, соответственно, атомного объема. В результате в плоскости границы возникает среднее значение объемной деформации e0 > 0 [12]. Эта деформация приводит к увеличению объема поликристалла на величину dV = nSΩ0e0S, где nS – плотность атомов на единицу поверхности границы, Ω0 – атомный объем материала в отсутствии границы, S – площадь границы. Величину dV принято называть избыточным объемом границы. В работе [12] показано, что в рамках нелинейной теории деформаций границ со значением e0 = 0 не существует. Следовательно, при e0 → 0 величина сегрегации примеси на межкристаллитных границах должна уменьшаться до нуля. Таким образом, избыточный объем оказывается одним из основных параметров, определяющих величину адсорбции примесей на внутренних поверхностях поликристаллов. Важно также отметить, что проблема существования избыточного объема может быть решена только в рамках нелинейной теории деформаций [12, 14].
Цель работы состоит в анализе влияния избыточного объема на структуру сегрегаций на межкристаллитных границах.
ОБЩИЕ ПОЛОЖЕНИЯ ТЕОРИИ СЕГРЕГАЦИЙ НА МЕЖКРИСТАЛЛИТНЫХ ГРАНИЦАХ ПОЛИКРИСТАЛЛОВ
Структура сегрегаций на межкристаллитных границах определяется минимумом термодинамического потенциала сплава в определенных внешних условиях. При постоянной температуре наиболее удобной для анализа является свободная энергия F:
(1)
здесь T – абсолютная температура, H{c} и S{c} – энергия и энтропия сплава. Фигурные скобки в выражении (1) указывают на функциональную зависимость соответствующих величин от распределения концентрации примеси c (r) по объему сплава, r – радиус-вектор пространства, занимаемого сплавом.
Для примера рассмотрим энергию двойного сплава замещения A–B. Атомы основного элемента обозначим символом A, атомы примеси или легирующего элемента – символом B. В этом случае энергию сплава можно представить в следующем виде [13]:
(2)
здесь H0 – постоянная величина, не зависящая от положений атомов, Wg – упругая энергия системы межкристаллитных границ, возникающая за счет деформационных полей, генерируемых границами, Wcel – энергия упругого взаимодействия атомов примеси, связанная с деформационными полями, существующими вокруг атомов примеси из-за различий атомных размеров [14]. При анализе структуры сегрегаций в сплавах замещения влиянием этих слагаемых можно пренебречь [14].
Четвертое слагаемое в выражении (2) равно энергии электростатического взаимодействия атомов примеси (энергии смешения):
(3)
где
(4)
– потенциал энергии смешения, n0 – плотность атомов сплава в недеформированном состоянии. Величины WIJ(r – r') {I, J = A, B} в формулах (3), (4) обозначают потенциалы взаимодействия атома сорта I, находящегося в точке r объема сплава V с атомом сорта J, находящимся в точке r' этого объема. Верхний знак «~» у некоторых потенциалов означает, что при их интегрировании по объему кристаллической решетки должна быть исключена точка r = r', поскольку относящиеся к ним атомы всегда находятся в разных узлах решетки. Слагаемое
(5)
равно энергии электростатического взаимодействия межкристаллитных границ с примесными атомами сплава, где Dn(r) – изменение атомной плотности, вносимое границами кристаллитов в поликристалл без учета упругой релаксации,
(6)
Величина
(7)
представляет собой энергию упругого взаимодействия межкристаллитных границ с атомами примеси. Здесь
(8)
– потенциал упругого взаимодействия элемента нерелаксированной межкристаллитной границы с атомом примеси, h = 1/(l + 2m), λ и μ – упругие модули Ляме.
Изменение атомной плотности Dn(r), входящее в формулы (5), (7), зависит от распределения объемной деформации eV(r), вносимой межкристаллитными границами в поликристалл: eV(r) = = (V(r) – V0)/V(r). Здесь V(r) – объем поликристалла в малой окрестности точки r в отсутствии упругого поля, V0 – объем идеальной решетки с тем же количествам атомов A. Следовательно: Dn(r) = –n0eV(r).
Энтропию сплава в приближении среднего поля удобно представить в следующем виде:
(9)
Здесь S0 – константа. Выражение (9) определяет конфигурационную часть энтропии сплава, наиболее значимую при изучении структуры адсорбционных слоев на межкристаллитных границах поликристаллов.
При заданном расположении межкристаллитных границ в изотермических условиях равновесное распределение c(r) по объему поликристалла вычисляется из условия термодинамического равновесия сплава:
(10)
В левой части уравнения (10) стоит функциональная производная от свободной энергии F{c(r)}по вариациям распределения концентрационного поля c(r).
При произвольном расположении межкристаллитных границ уравнение (10) может иметь достаточно сложный вид. Поэтому для простоты изложения рассмотрим незамкнутую плоскую межкристаллитную границу общего типа в неограниченном сплаве. Вдали от такой границы концентрацию примеси будем считать равной средней концентрации c0. В этом случае уравнение (10) приобретает наиболее простой вид [13]:
(11)
Здесь Dc(r) = c(r) – c0 – избыток концентрации в точке r. При заданных потенциалах межатомных взаимодействий и фиксированном распределении плотности избыточного объема в сплаве это уравнение полностью определяет структуру сегрегаций примеси на любой плоской неограниченной межкристаллитной границе.
АНАЛИЗ ОСНОВНЫХ СВОЙСТВ РЕШЕНИЙ УРАВНЕНИЯ (11)
Уравнение (11) представляет собой сложное интегральное уравнение относительно функции c(r), описывающей микроскопическую структуру сегрегаций. Использование его при экспериментальных исследованиях практически невозможно, поскольку в подынтегральную часть этого уравнения входят ряд потенциалов межатомных взаимодействий, которые, как правило, неизвестны для большинства сплавов [14]. Между тем с помощью уравнения (11) можно получить ряд полезных соотношений, позволяющих проводить экспериментальные исследования без использования конкретного вида потенциалов межатомных взаимодействий в любых сплавах (см. ниже).
Однако, прежде чем приступить к решению этой задачи, необходимо проверить, действительно ли характер решений уравнения (11) соответствует наблюдаемым в экспериментах особенностям структуры сегрегаций в сплавах. Для этого можно использовать любую удобную для проведения расчетов модель, правильно описывающую характерные особенности поведения потенциалов межатомных взаимодействий в пространстве. Для примера рассмотрим модель Морзе [13]:
(12)
(13)
Здесь: eAA и eAB – энергетические параметры, определяющие глубину потенциальной ямы при взаимодействии пар AA и AB атомов, величины bAA и bAB – задают радиусы эффективного взаимодействия в этих парах, r0,AA и r0,AB – параметры, определяющие соответствующие равновесные расстояния между атомами.
Потенциалы (12), (13) имеют достаточно простой вид и удобны для проведения любых промежуточных оценок теории. Важно отметить, что уравнение (11) имеет универсальный характер и не зависит от конкретного вида потенциалов межатомных взаимодействий. Его решения зависят от конкретной модели используемых потенциалов. Однако для оценки основных тенденций в поведении сегрегаций вблизи межкристаллитных границ высокая точность в задании потенциалов межатомных взаимодействий не имеет смысла, потому что, во-первых, потребует весьма сложных обоснований выбора потенциалов для конкретных сплавов, что не является целью данной работы, во-вторых, значительно усложнит оценки, не внося никаких принципиальных изменений в поведение сегрегаций вблизи межкристаллитных границ.
Поэтому для сплавов на основе железа были выбраны значения: eAA = 0.6687 ⋅ 10–19 Дж, bAA = = 1.3885 ∙ 1010 м–1 и r0,AA = 2.845 ∙ 10–10 м [13]. Потенциалы взаимодействия для разноименных атомов в сплавах в большинстве случаев либо неизвестны совсем, либо известны с большими погрешностями. Поэтому при их выборе можно ограничиться лишь общими физическими предположениями. А именно, будем считать, что атомы примеси имеют больший размер, чем у атомов железа, это соответствует тому, что r0,AB > r0,AA и bAB > bAA. Из экспериментов известно, что распределение концентрации таких атомов в объеме сплава имеет на границах вид сгущения колоколообразной формы [2].
Для проведения расчетов рассмотрим плоскую специальную границу наклона в простой кубической решетке, в прямоугольной декартовой системе координат {x, y, z}. Расположим ее в плоскости {z, 0, y}, ортогональной плоскости рисунка (рис. 1). В этой системе координат радиус вектор r удобно представить в виде:
r = r + y, (14)
здесь r = {x, z} – радиус-вектор, лежащий в плоскости {x, 0, z}, ортогональной оси Oy, плоскости рисунка и плоскости межкристаллитной границы. На рис. 1 схематично показана атомная структура одного из видов межкристаллитной границы. Из него видно, что изменения атомной плотности Dn(r) вдоль границы G1G2 и, следовательно, величина объемной деформации eV(r) = eV(r + y), входящей в уравнение (11), зависят от переменной y. Это означает, что распределение примеси c(r) в левой части уравнения (11) также будет зависеть от переменной y, т. е. будет неоднородным не только в плоскости {x, 0, z}, но и в плоскости границы {z, 0, y}:
c(r) = c(r, y). (15)
Рис. 1. Периодическая атомная структура специальной границы G1G2 между кристаллитами K1 и K2 в простой кубической решетке толщиной Hg. Граница лежит в координатной плоскости yOz, ось Ox направлена перпендикулярно границе.
Поэтому анализ решений уравнения (11) удобно проводить в два этапа. На первом этапе следует зафиксировать значение координаты y. Тогда распределение концентрации примеси будет определяться расстоянием вдоль оси x от границы (рис. 2) [13]. На втором этапе следует зафиксировать значение координаты x. Тогда распределение концентрации примеси будет определяться расстоянием вдоль оси y, лежащей в плоскости границы.
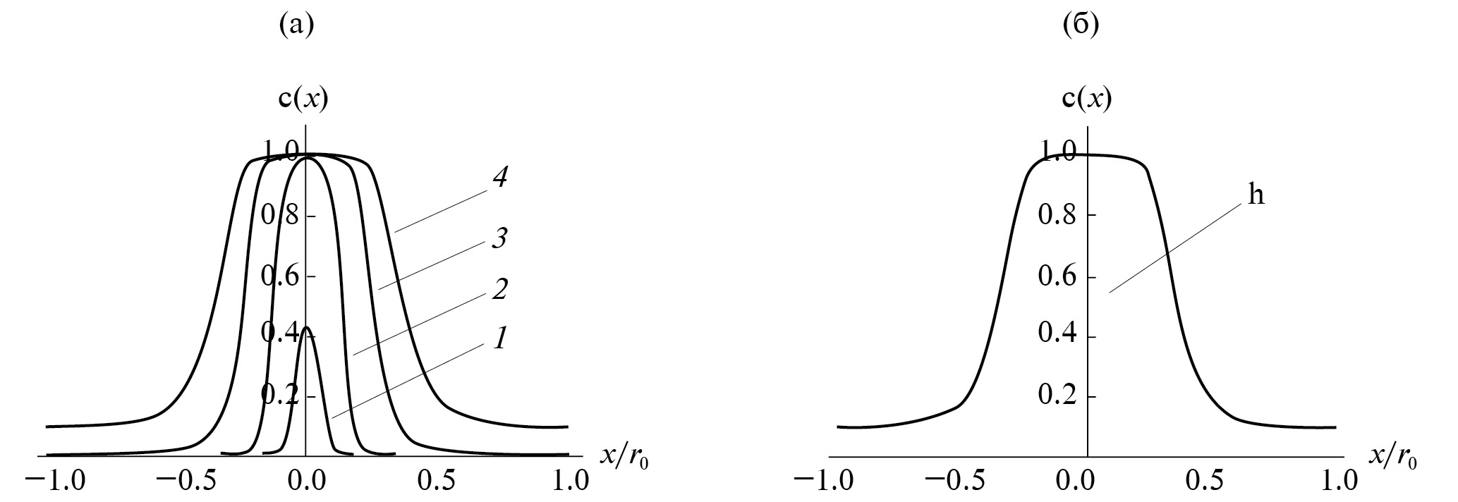
Рис. 2. Зависимость распределения атомов примеси от расстояния x до поверхности межкристаллитной границы наклона в двойном сплаве на основе железа для различных значений концентрации примеси c0 в объеме кристаллитов: а) 1 – c0 = 10–6, 2 – c0 = 10–4, 3 – c0 = 10–2, 4 – c0 = 10–1, r0 = r0,AB; б) метод определения толщины слоя сегрегации HS из решения уравнения (11). Пояснения в тексте.
Перебирая в этом случае разные значения x, можно построить объемное неоднородное распределение примеси в пространстве вблизи границы (рис. 2). Полученные результаты показывают, что распределение примеси вдоль межкристаллитных границ неоднородно и соответствует неоднородностям в периодической атомной структуре границ. Это означает, что адсорбция примеси на межкристаллитных границах носит избирательный характер: т. е. на межкристаллитных границах могут существовать центры адсорбции, разные для атомов примеси различного химического состава.
Основной вывод, который можно сделать из анализа решений, представленных на рис. 2, состоит в том, что уравнение (11) при достаточно правдоподобных предположениях о характере межатомных взаимодействий в сплавах может описывать форму структуры сегрегаций примеси на межкристаллитных границах, вполне согласующуюся с известными экспериментальными наблюдениями [2].
Новое, что удалось получить при проведении расчетов с помощью уравнения (11), состоит в том, что структура сегрегаций в плоскости границы оказывается также неоднородной: она может испытывать периодические изменения в соответствии с периодом атомной структуры границы (совместно рис. 1 и рис. 3).
Рис. 3. Структура адсорбционного слоя в плоскости межкристаллитной границы.
МОДЕЛЬ МЕЖКРИСТАЛЛИТНОЙ СЕГРЕГАЦИИ КАК ПРИМЕСНОГО СЛОЯ ПОСТОЯННОЙ ТОЛЩИНЫ
Решения уравнения (11), показанные на рис. 2, имеют определенные недостатки с точки зрения физики. Из графиков видно, что атомы примеси в сегрегации сосредоточены в тонком однородном слое, ширина которого оказывается меньше среднего размера атома примеси r0,AB . Это означает, что модель не учитывает реальных размеров атомов. Дело в том, что ширина слоя, занимаемого атомами, не может быть меньше размера этих атомов.
Отметим также, что решения уравнения (11) очень чувствительны к точности определения потенциалов межатомных взаимодействий, поскольку зависят от их разности, и при малых изменениях параметров этих потенциалов форма линии сегрегации может существенно измениться. Это существенно затрудняет проведение экспериментальной проверки теории.
Из графика, представленного на рис. 2б, видно, что среднее значение ширины слоя сегрегации HS с достаточной степенью точности можно считать постоянной и равной ширине h пика концентрации примеси, вычисленной на половине его высоты (рис. 2б). Поэтому, если значение величины HS определено из уравнения (11), то для сравнения теории с экспериментом достаточно с помощью этого уравнения получить изотерму адсорбции в приближении слоя постоянной ширины.
Для этого полагая c(x, y) = cg(y), если переменная x находится внутри интервала [–HS /2, HS /2], и считая c(x, y) = c0, если переменная y находится вне этого интервала, проведем интегрирование уравнения (11) по переменной x ∈[–∞,∞]. В результате получим:
(16)
(17)
здесь p(y) – функция распределения давления вдоль межкристаллитной границы; e0 – избыточный объем границы; a и b – коэффициенты примесного и вакансионного расширения объема сплава соответственно; um – энергия смешения на 1 атом; cg – среднее значение концентрации примеси в слое HS.
СРАВНЕНИЕ ТЕОРИИ С ЭКСПЕРИМЕНТОМ
Выражения (16), (17) определяют уравнение изотермы адсорбции, определяющей неоднородную структуру сегрегации примеси в плоскости симметричной межкристаллитной границы наклона. Аналогичное выражение, полученное в ряде термодинамических моделей, в которых не учитывается атомная структура границ, имеет следующий вид [2, 7–11]:
(18)
где DG – постоянная величина, равная энергии сегрегации Гиббса; cg – введенное ранее среднее значение концентрации примеси в слое. Формально уравнение (18) имеет только внешнее сходство с изотермой (16), здесь следует учесть, что в термодинамических моделях типа (18) сегрегация примеси однородна вдоль поверхности межкристаллитной границы.
В связи с этим необходимо отметить, что большинство имеющихся в настоящее время экспериментальных данных по сегрегациям атомов примеси на межкристаллитных границах получены именно для уравнения (18) и величин DG [2]. Прямая экспериментальная проверка уравнений (16), (17) пока не проводилась из-за значительных трудностей, связанных с анализом неоднородностей химического состава сплавов в плоскости межкристаллитных границ. Однако косвенное сравнение представленной теории с экспериментом можно провести с достаточно высокой точностью, поскольку уравнения (16), (17) позволяют получить выражение (18) и соответствующие ему экспериментальные значения DG.
Для этого с помощью формул (16), (17) можно рассчитать неоднородное распределение концентрации примеси cg(x) в плоскости выбранной границы. Усреднив это распределение по площади границы, получим среднее значение концентрации атомов примеси в сегрегации cg. Подставив полученное значение cg в формулу (18), можно вычислить теоретическое значение величины DG, соответствующее заданной температуре, значению c0 и структурным параметрам межкристаллитной границы. Соответствие между вычисленным значением величины DG и его измеренным значением может служить основой для экспериментальной проверки предложенной теории.
Расчеты величины DG по предложенному методу были проведены для двойных сплавов на основе железа с различными легирующими элементами замещения, для которых имеются надежно установленные экспериментальные данные [2]. Для примера были рассмотрены сегрегации элементов P, S, Sn и Ni на симметричной границе наклона с углом разориентации кристаллитов K1 и K2 θ ≈ p/6.
При использовании предлагаемого метода расчета для двойных сплавов железа при T = = 1000 K были получены теоретические значения: DGNi ≈ –12.5 КДж/моль и DGP ≈ –40.8 КДж/моль. Экспериментальные данные, приведенные в работе [2], дают DGNi ≈ –12 КДж/моль и DGP ≈ –38 КДж/моль соответственно. Аналогичный расчет величины DG для сегрегаций элементов S и Sn в сплавах с железом дает теоретические значения: DGS ≈ –46.5 КДж/моль и DGSn ≈ –56.3 КДж/моль. Экспериментальные значения равны: DGS ≈ –51 КДж/моль и DGSn ≈ –58 КДж/моль соответственно [2].
Полученные результаты позволяют утверждать, что уравнение изотермы адсорбции (16) хорошо согласуется с имеющимися экспериментальными данными и с основными физическими представлениями об адсорбции примесных атомов на межкристаллитных границах.
ВЛИЯНИЕ ИЗБЫТОЧНОГО ОБЪЕМА НА СТРУКТУРУ СЕГРЕГАЦИЙ
Рассмотрим влияние избыточного объема границы e0 на структуру сегрегации примеси и общий вид изотермы адсорбции на межкристаллитных границах. Явный вид функции eV(r) в координатах (x, y, z) представим в виде ряда Фурье:
(19)
здесь θ – угол наклона кристаллитов; l = a/sin(θ/2) – период структуры границы по оси y; a – параметр кристаллической решетки. Амплитуда
(20)
здесь Hg ~ a – геометрическая толщина границы. Локальные изменения объема должны приводить к изменениям давления в объеме слоя. В нелинейной теории связь давления с объемной деформацией может быть представлена в следующем виде [12, 13]:
(21)
здесь g – постоянная Грюнайзена. В условиях механического равновесия границы суммарное давление по периоду границы должно быть равно нулю [12]. Это дает условие, налагаемое на коэффициенты разложения Фурье:
(22)
Из выражений (19)–(22) находим, что при e0 → 0 величины {am(θ), eV(y), p(y)} → 0. В этом случае уравнение (16) имеет решение cg(y)= c0 даже при um ≠ 0.
Таким образом, сегрегация примеси на межкристаллитной границе исчезает при обращении в нуль избыточного объема границы.
ВЫВОДЫ
- Избыточный объем границы является определяющим параметром теории адсорбции примесей на внутренних границах поликристаллов.
- Величина избыточного объема межкристаллитных границ определяется нелинейными взаимодействиями деформационных полей в сплавах.
ФИНАНСИРОВАНИЕ РАБОТЫ
Работа выполнена при финансовой поддержке государственного задания Министерства образования и науки РФ (№ BB_2021_121030100003 7).
СОБЛЮДЕНИЕ ЭТИЧЕСКИХ СТАНДАРТОВ
В данной работе отсутствуют исследования человека или животных.
КОНФЛИКТ ИНТЕРЕСОВ
Авторы заявляют, что у них нет конфликта интересов.
Sobre autores
С. Ломаев
Удмуртский федеральный исследовательский центр УрО РАН
Autor responsável pela correspondência
Email: lomaevst@udman.ru
Rússia, ул. им. Татьяны Барамзиной, 34, Ижевск, 426067
Л. Васильев
Удмуртский федеральный исследовательский центр УрО РАН
Email: lomaevst@udman.ru
Rússia, ул. им. Татьяны Барамзиной, 34, Ижевск, 426067
Bibliografia
- Лихтман В.И., Щукин Е.Д., Ребиндер П.А. Физико-химическая механика металлов. Адсорбционные явления в процессах деформации и разрушения металлов. М.: АН СССР, 1962.
- Lejcek P. Grain Boundary Segregation in Metals. Springer Science & Business Media, 2010. Т. 136.
- Келли А., Гровс Г. Кристаллография и дефекты в кристаллах. М.: Мир, 1974.
- Орлов А.Н., Перевезенцев В.Н., Рыбин В.В. Границы зерен в металлах. М.: Металлургия, 1980.
- Владимиров В.И. Физическая природа разрушения металлов. М.: Металлургия, 1984.
- Штремель М.А. Прочность сплавов. Ч. 2. Деформация. М.: МИСИС, 1997.
- Архаров В.И. О межкристаллитной внутренней адсорбции и хрупком разрушении по границам зерен / В кн. Физика хрупкого разрушения. Киев: Наукова думка, 1976.
- Sha G., Ringer S.P., Duan Z.C., Langdon T.G. An atom probe characterisation of grain boundaries in an aluminium alloy processed by equal-channel angular pressing // International journal of materials research. 2009. V. 100. № 12. P. 1674–1678. https://doi.org/10.3139/146.110227
- Разумов И.К. Сегрегации на границах зерна в нанокристаллических сплавах // Журнал физической химии. 2014. Т. 88. № 3. С. 485–494. https://doi.org/10.7868/S0044453714030212
- Разумов И.К. Аномальные дисперсные состояния сплавов, обусловленные сегрегацией примеси на межфазных границах // Физика твердого тела. 2014. Т. 56. № 4. C. 749–753.
- Karkina L.E., Karkin I.N., Kuznetsov A.R., Razumov I.K., Korzhavyi P.A., Gornostyrev Yu.N. Solute–grain boundary interaction and segregation formation in Al: First principles calculations and molecular dynamics modeling // Comp. Materials Science. 2016. V. 112. P. 18–26. https://doi.org/10.1016/j.commatsci.2015.10.007
- Васильев Л.С., Ломаев С.Л. Механизм образования избыточного объема в однокомпонентных нанокристаллических материалах //Физическая мезомеханика. 2017. Т. 20. № 2. С. 50–60.
- Васильев Л.С., Ломаев Л.Л., Ломаев С.Л. О структуре сегрегаций на специальных границах поликристаллических сплавов замещения // Известия высших учебных заведений. Физика. 2021. Т. 64. № 10. С. 149–158. https://doi.org/10.17223/00213411/64/10/149
- Хачатурян А.Г. Теория фазовых превращений и структура твердых растворов. М.: Наука, Главная редакция физ-мат литературы, 1974.
Arquivos suplementares





