Модель генерации ограниченного в пространстве вихря в стратифицированной неустойчивой атмосфере
- Авторы: Онищенко О.Г.1,2, Артеха С.Н.2, Фейгин Ф.З.1, Астафьева Н.М.2
-
Учреждения:
- Институт физики Земли им. О.Ю. Шмидта (ИФЗ РАН)
- Институт космических исследований (ИКИ РАН)
- Выпуск: Том 63, № 4 (2023)
- Страницы: 511-519
- Раздел: Статьи
- URL: https://bakhtiniada.ru/0016-7940/article/view/134742
- DOI: https://doi.org/10.31857/S0016794023600047
- EDN: https://elibrary.ru/OUEAFP
- ID: 134742
Цитировать
Полный текст
Аннотация
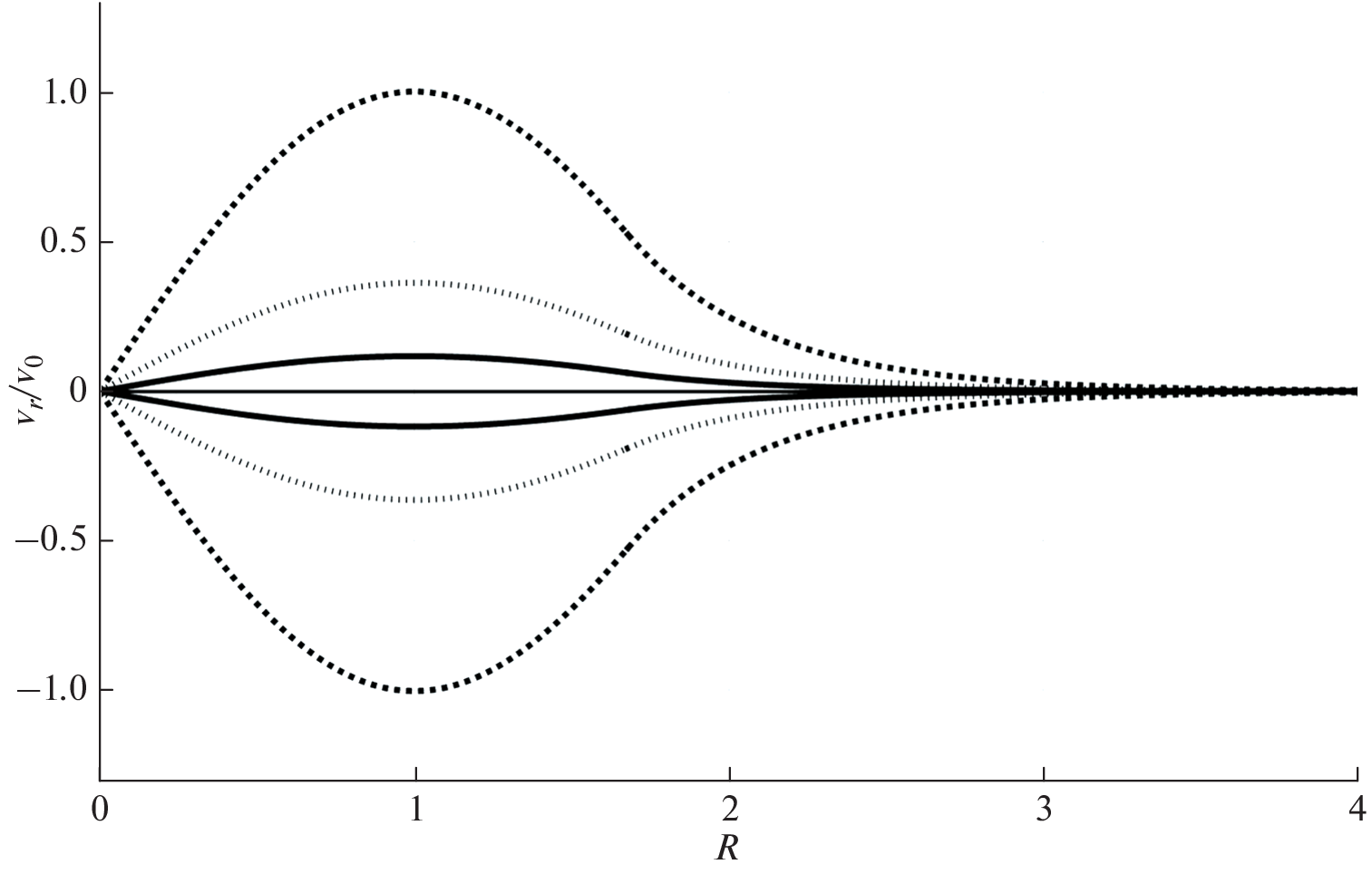
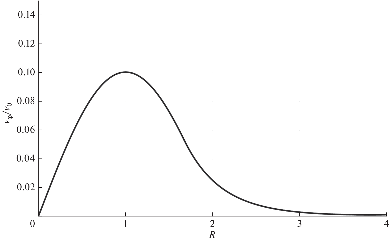
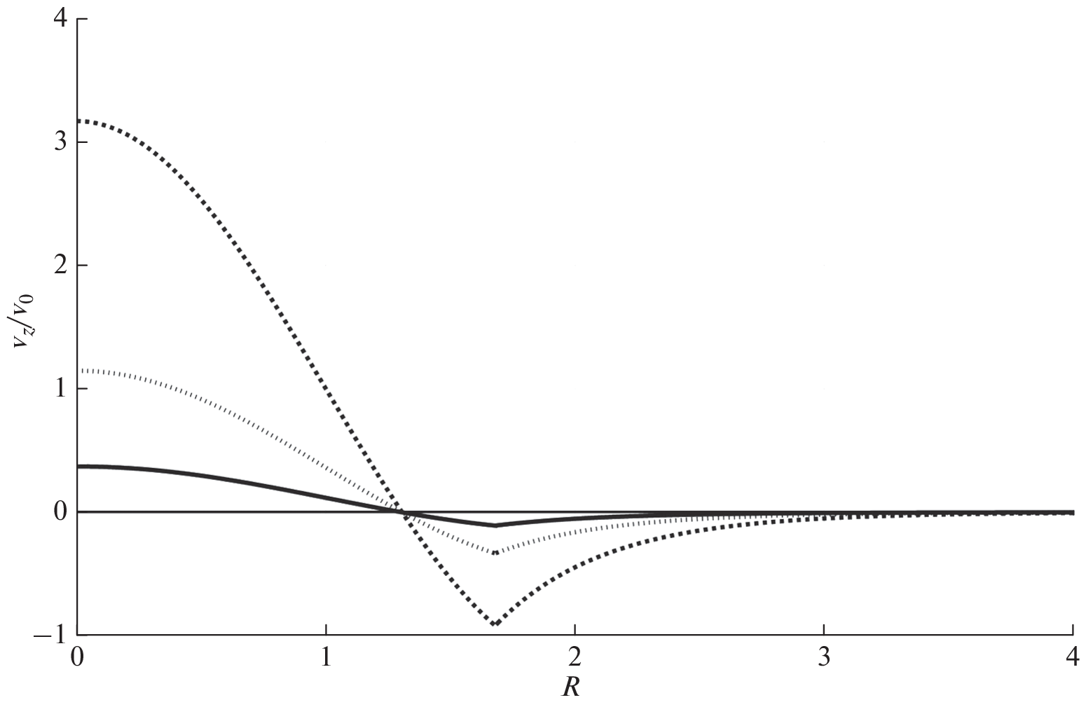
В данной работе представлена новая модель генерации осесимметричных сосредоточенных вихрей. Получено и проанализировано решение нелинейного уравнения для внутренних гравитационных волн в неустойчивой стратифицированной атмосфере в рамках идеальной гидродинамики. Соответствующие выражения, описывающие зависимости от радиуса для радиальной и вертикальной компонент скоростей во внутренней и внешней области вихря, включают комбинации функций Бесселя и модифицированных функций Бесселя. Предложенная новая нелинейная аналитическая модель позволяет исследовать структуру и нелинейную динамику вихрей в радиальной и вертикальной области. Вихрь ограничен по высоте. Максимум вертикальной компоненты скорости достигается на определенной высоте. Ниже этой высоты радиальные потоки сходятся к оси, а выше происходит отток. Возникшая неустойчивость в стратифицированной атмосфере приводит к росту радиальной и вертикальной составляющей скоростей по закону гиперболического синуса, переходящему в экспоненциальный рост. Характерное время роста определяется обратным темпом роста неустойчивости. Проанализировано формирование вихрей с конечными составляющими скоростей, нарастающих во времени. Радиальная структура азимутальной скорости определяется структурой начального возмущения и может изменяться с высотой. Максимальное вращение достигается на определенной высоте. Рост азимутальной скорости происходит по сверх экспоненциальному закону.
Об авторах
О. Г. Онищенко
Институт физики Земли им. О.Ю. Шмидта (ИФЗ РАН); Институт космических исследований (ИКИ РАН)
Email: onish@ifz.ru
Россия, Москва; Россия, Москва
С. Н. Артеха
Институт космических исследований (ИКИ РАН)
Email: sergey.arteha@gmail.com
Россия, Москва
Ф. З. Фейгин
Институт физики Земли им. О.Ю. Шмидта (ИФЗ РАН)
Email: feygin@ifz.ru
Россия, Москва
Н. М. Астафьева
Институт космических исследований (ИКИ РАН)
Автор, ответственный за переписку.
Email: ast@iki.rssi.ru
Россия, Москва
Список литературы
- – Balme M., Greeley R. Dust devils on Earth and Mars // Rev. Geophys. 44, RG3003. 2006.
- – Battaglia F., Rehm R.G., Baum H.R. The fluid mechanics of fire whirls: An inviscid model // Phys. Fluids V. 12. P. 2859–2867. 2000.
- – Church C.R., Snow J.T., Baker G.L., Agee E.M. Characteristics of Tornado-Like Vortices as a Function of Swirl Ratio: A Laboratory Investigation // J. Atmos. Sci. V. 36. P. 1755–1776. 1979.
- – Justice A.A. Seeing the Inside of a Tornado // Monthly Weather Review. V. 58(5). P. 205–206. 1930.
- – Horton W., Miura H., Onishchenko O., Couedel L., Arnas C., Escarguel A., Benkadda S., Fedun V. Dust devil dynamics // J. Geophys. Res. Atmos. V. 121. P. 7197–7214. 2016.
- – Ives R.L. Behavior of Dust Devils // Bull. Am. Meteorol. Soc. V. 28. P. 168–174. 1947.
- – Larichev V.D., Reznik G.M. On two-dimensional solitary Rossby waves // Dokl. Akad. Nauk SSSR. V. 231. P. 1077–1079. 1976.
- – Nalivkin D.V. Hurricanes. Storms, and Tornadoes // Geographic Characteristics and Geological Activity. Rotterdam: A.A. Balkema, 1983.
- – Onishchenko O.G., Horton W., Pokhotelov O.A., Stenflo L. Dust devil generation // Phys. Scr. V. 89. 075606. 2014.
- – Onishchenko O., Pokhotelov O., Horton W., Fedun V. Dust devil vortex generation from convective cells // Ann. Geophys. V. 33. P. 1343–1347. 2015.
- – Onishchenko O.G., Horton W., Pokhotelov O.A., Fedun V. Explosively growing” vortices of unstably stratified atmosphere // J. Geophys. Res. Atmos. V. 121. P. 11–264. 2016.
- – Onishchenko O.G., Pokhotelov O.A., Astaf’eva N.M., Horton W., Fedun V.N. Structure and dynamics of concentrated mesoscale vortices in planetary atmospheres // Phys. Uspekhi. V. 63. P. 683–697. 2020.
- – Raasch S., Franke T. Structure and formation of dust devil-like vortices in the atmospheric boundary layer: A high-resolution numerical study // J. Geophys. Res. Atmos. V. 116. D16120. 2011.
- – Rafkin S., Jemmett-Smith B., Fenton L., Lorenz R., Takemi T., Ito J., Tyler D. Dust Devil Formation // Space Sci. Rev. V. 203. P. 183–207. 2016
- – Rennó N.O., Burkett M.L., Larkin M.P. A Simple Thermodynamical Theory for Dust Devils // J. Atmos. Sci. V. 55 P. 3244–3252. 1998.
- – Renno N.O., Abreu V.J., Koch J., Smith P.H., Hartogensis O.K., De Bruin H.A.R., Burose D., Delory G.T., Farrell W.M., Watts C.J. MATADOR 2002: A pilot field experiment on convective plumes and dust devils // J. Geophys. Res. (Planets) V. 109, E07001. 2004.
- – Sinclair P.C. The Lower Structure of Dust Devils // J. Atmos. Sci. V. 30. P. 1599–1619. 1973.
- – Stenflo L. Acoustic solitary vortices // Phys. Fluids. V. 30. P. 3297–3299. 1987.
- – Stenflo L. Acoustic gravity vortices // Phys. Scr. V. 41. P. 641. 1990.
- – Thorarinsson S., Vonnegut B. Whirlwinds Produced by the Eruption of Surtsey Volcano. Bull // Am. Meteorol. Soc. V. 45(8). P. 440–444. 1964). Sinclair P.C. General Characteristics of Dust Devils // J. Appl. Meteorol. V. 8. P. 32–45. 1969.
- – Tohidi A., Gollner M.J., Xiao H. Fire Whirls // Annu. Rev. Fluid Mech. V. 50. P. 187–213. 2018.
Дополнительные файлы






