Predicting the Functional Dependence of the Sunspot Number in the Solar Activity Cycle Based on Elman Artificial Neural Network
- Authors: Krasheninnikov I.V.1, Chumakov S.O.1
-
Affiliations:
- Pushkov Institute of Terrestrial Magnetism, the Ionosphere, and Radio Wave Propagation, Russian Academy of Sciences (IZMIRAN)
- Issue: Vol 63, No 2 (2023)
- Pages: 247-256
- Section: Articles
- URL: https://bakhtiniada.ru/0016-7940/article/view/134717
- DOI: https://doi.org/10.31857/S0016794022600612
- EDN: https://elibrary.ru/DLCJIJ
- ID: 134717
Cite item
Full Text
Abstract
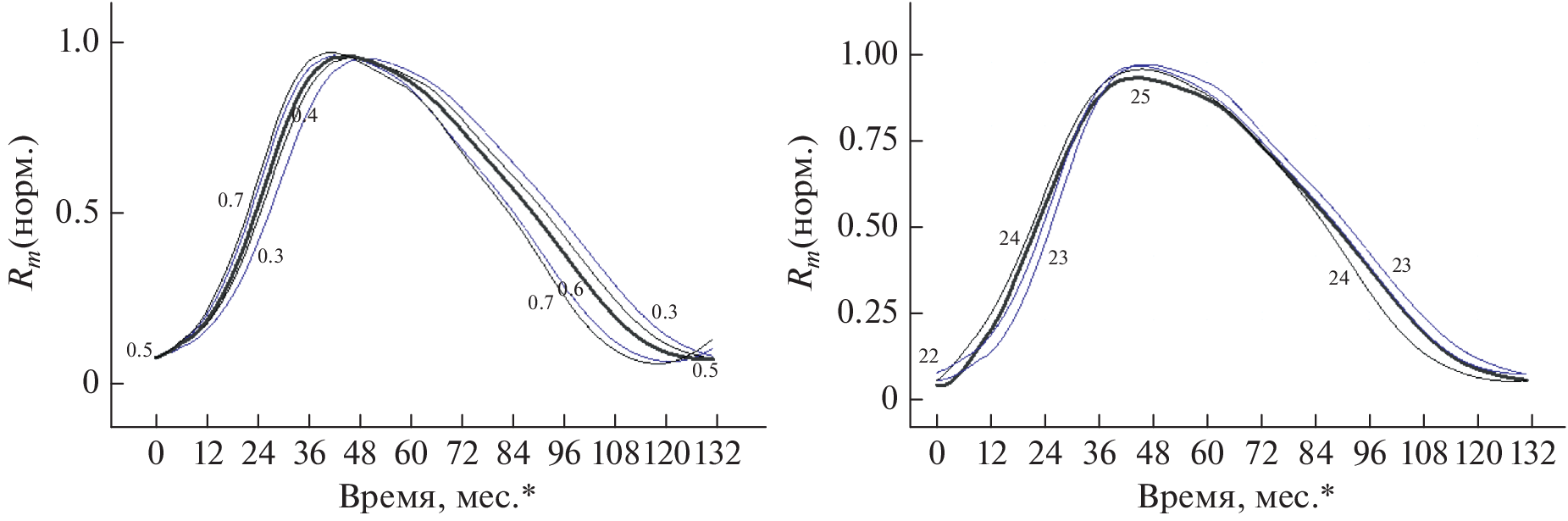
The possibility of predicting the function of the time dependence of the sunspot number (SSN) in
the solar activity cycle is analyzed based on the application of the Elman artificial neural network platform to
the historical series of observational data. A method for normalizing the initial data for preliminary training
of the ANN algorithm is proposed, in which a sequence of virtual idealized cycles is constructed using scaled
duration coefficients and the amplitude of solar cycles. The correctness of the method is analyzed in a numerical
experiment based on modeling the time series of sunspots. The intervals of changing the adaptable
parameters in the ANN operation are estimated and a mathematical criterion for choosing a solution is proposed.
The significant asymmetry of its ascending and descending branches is a characteristic property of the
constructed functional dependence of the sunspot number cycle. A forecast of the time course for the current
25th cycle of solar activity is presented and its correctness is discussed in comparison with other forecast
results and the available data of solar activity status monitoring
About the authors
I. V. Krasheninnikov
Pushkov Institute of Terrestrial Magnetism, the Ionosphere, and Radio Wave Propagation, Russian Academy of Sciences(IZMIRAN)
Email: krash@izmiran.ru
Moscow, Troitsk, 108840 Russia
S. O. Chumakov
Pushkov Institute of Terrestrial Magnetism, the Ionosphere, and Radio Wave Propagation, Russian Academy of Sciences(IZMIRAN)
Author for correspondence.
Email: krash@izmiran.ru
Moscow, Troitsk, 108840 Russia
References
- – Бархатов Н.А., Королёв А.В., Пономарев С.М., Сахаров С.Ю. Долгосрочное прогнозирование индексов солнечной активности методом искусственных нейронных сетей // Изв. Вузов. Радиофизика. Т. XLIV. № 9. С. 806–814. 2001.
- – Головко В.А. Нейронные сети: обучение, организация и применение // Минск: ИПРЖР. 255 с. 2001.
- – Головко В.А., Краснопрошин В.В. Нейросетевые технологии обработки данных // Минск: БГУ. 263 с. 2017.
- – Крашенинников И.В., Чумаков С.О. Метод ИНС в задаче долгосрочного прогнозирования индексов солнечной активности // Физика плазмы в солнечной системе. 16-я ежегодная конференция. М.: ИКИ РАН. С. 264. 2021.
- – Benson B., Pan W.D., Prasad A., Gary G.A., Hu Q. Forecasting Solar Cycle 25 Using Deep Neural Networks // Sol. Phys. V. 295(65). 2020. https://doi.org/10.1007/s11207-020-01634-y
- – Bothmer V., Daglis I.A. Space weather: physics and effects. Springer, Dordrecht. 476 p. 2007.
- – Elman J.L. Finding structure in time // Cogn. Sci. V. 14. P. 179–211. 1990. https://doi.org/10.1207/s15516709cog1402_1
- – Fessant F., Bengio S., Collobert D. On the prediction of solar activity using different neural network models // Ann. Geophys. V. 14(1). P. 20–26. 1996.
- – Hathaway D.H., Wilson R.M., Reichmann E.J. The shape of the sunspot cycle // Sol. Phys. V. 151. P. 177–190. 1994. https://doi.org/10.1007/BF00654090
- – Hathaway D.H., Wilson R.M. Geomagnetic activity indicates large amplitude for sunspot cycle 24 // Geophys. Res. Lett. 33(L18101). 2006. https://doi.org/10.1029/2006GL027053
- – Hathaway D.H. The Solar Cycle. // Living Rev. Sol. Phys. 2015. 12:4. https://doi/org/https://doi.org/10.1007/lrsp-2015-4
- – Macpherson K. Neural network computation techniques applied to solar activity prediction // Adv. Space Res. V. 13. № 9. P. 375–450. 1993. https://doi.org/10.1016/0273-1177(93)90518-G
- – Nandy D., Martens P.C.H., Obridko V., Dash S., Georgieva K. Solar evolution and extrema: current state of understanding of long-term solar variability and its planetary impacts // Space Sci. Rev. V. 217. № 3. 2021. https://doi.org/10.1007/s11214-021-00799-7
- – Bondar T.N., Rotanova N.M., Obridko V.N. Stochastic autoregression modeling and forecasting of the Wolf-number time series // Astron. Rep. V. 39. P. 115–122. 1995.
- – Pala Z., Atici R. Forecasting Sunspot Time Series Using Deep Learning Methods // Sol. Phys. V. 294(50). 2019. https://doi.org/10.1007/s11207-019-1434-62019
- – Pesnell W.D. Solar cycle predictions (invited review) // Sol. Phys. V. 281. № 1. P. 507–532. 2012. https://doi.org/10.1007/s11207-012-9997-5
- – Podladchikova T., Van der Linden, Kalman R.A Filter Technique for Improving Medium-Term Predictions of the Sunspot Number // Sol. Phys. V. 277. P. 397–416. 2012. https://doi.org/10.1007/s11207-011-9899-y
- – Sarp V., Kilcik A., Yurchyshyn V., Rozelot J.P., Ozguc A. Prediction of solar cycle 25: a non-linear approach // MNRA-S. V. 481. P. 2981–2985. 2018. https://doi.org/10.1093/mnras/sty2470
- – Sello S. Solar cycle forecasting: a nonlinear dynamics approach // A & A. V. 377. P. 312–320. 2001.
- – Thompson R.J. A Technique for Predicting the Amplitude of the Solar Cycle // Sol. Phys. V. 148. №. 2. P. 383–388. 1993.
- – Wang Y.M., Sheeley N.R. Understanding the geomagnetic precursor of the solar cycle // Astrophys. J. V. 694. P. L11–L15. 2009.
- – Willamo T., Hackman T., Lehtinen J.J. et al. Shapes of stellar activity cycles // A & A. V. 638. A69. 2020. https://doi.org/10.1051/0004-6361/202037666
Supplementary files










