Особенности филогеографической структуры и популяционно-генетического полиморфизма D. cristata Sars и D. longiremis Sars (Anomopoda: Daphniidae) в Северной Евразии
- Авторы: Зуйкова Е.И.1,2, Слепцова Л.П.1, Андреева Л.В.3,1, Кучко Я.А.4, Бочкарев Н.А.1,2, Захаров Е.С.5
-
Учреждения:
- Институт систематики и экологии животных Сибирского отделения Российской академии наук
- Санкт-Петербургский филиал Всероссийского научно-исследовательского института рыбного хозяйства и океанографии им. Л.С. Берга
- Институт биологических проблем криолитозоны Сибирского отделения Российской академии наук
- Институт биологии Карельского научного центра Российской академии наук
- Северо-Восточный федеральный университет им. М.К. Аммосова
- Выпуск: Том 60, № 10 (2024)
- Страницы: 71-82
- Раздел: ГЕНЕТИКА ЖИВОТНЫХ
- URL: https://bakhtiniada.ru/0016-6758/article/view/273875
- DOI: https://doi.org/10.31857/S0016675824100062
- EDN: https://elibrary.ru/wfbdgx
- ID: 273875
Цитировать
Полный текст
Аннотация
Впервые представлены данные о популяционно-генетической структуре видов Daphnia cristata Sars, 1862 и D. longiremis Sars, 1862 (Anomopoda: Daphniidae) из водоемов Северной Евразии. На основе фрагмента митохондриального гена 12S рРНК реконструированы филогенетические отношения, связи между гаплотипами и их распространение. Полученные данные свидетельствуют о недавней быстрой пространственной экспансии D. cristata. Согласно результатам исследования, зоны распространения видов D. cristata и D. longiremis разделяются в широтном направлении с зарегистрированной зоной их контакта в Центральной Якутии. Результаты исследования позволяют сделать заключение о сильном влиянии климатических условий ледниковых периодов и межледниковий в позднем плейстоцене – раннем и среднем голоцене – на формирование современного генетического разнообразия и филогеографической структуры D. cristata и D. longiremis.
Ключевые слова
Полный текст
Северная Евразия – обширная территория, имеющая большое значение для биогеографических и филогеографических исследований, в том числе и основывающихся на изучении разных таксонов ветвистоусых ракообразных (Cladocera). В результате комплексных морфологических и молекулярно-генетических исследований было показано, что данный регион представляет собой переходную зону между восточным и западным фаунистическими комплексами кладоцер [1–3]. К настоящему времени филогеографические исследования на разных группах кладоцер привели к созданию довольно целостной схемы формирования их биоразнообразия в Северной Евразии [4]. Несмотря на ее надежность, подкрепленную фаунистическими и морфологическими исследованиями, для признания несомненной универсальности этой модели необходимо продолжение филогеографических работ в этом обширном регионе на как можно большем числе таксонов. Как показывает практика, расширение исследований (в географическом и таксономическом масштабах) приводит к выявлению новых митохондриальных линий и филогрупп и даже потенциально новых видов [5–8]. Кроме этого, изучение механизмов и путей формирования видового разнообразия отдельных таксонов кладоцер способствует выявлению общих закономерностей и особенностей их исторического развития. В плейстоцене фазы похолоданий (оледенений) и потеплений климата периодически сменяли друг друга и длились довольно продолжительные периоды. Это не могло не повлиять на биоразнообразие, географическое распространение большинства таксонов кладоцер, на уровень генетического полиморфизма отдельных популяций и видов, а также на формирование современной филогеографической структуры [9–11]. Современные дистантные филогенетические линии, как правило, представляют остатки сохранившейся в ледниковых рефугиумах пресноводной фауны. Такие линии и филогруппы выявлены в пределах североазиатских таксонов группы D. longispina s.l., что в соответствии с палеоклиматическими данными свидетельствует о сильном влиянии как процессов дисперсии, так и викариантных событий, случавшихся в разные фазы плейстоцена [6, 7, 12]. Также было показано, что Северная Евразия, особенно юг Сибири, представляет собой источник видового и гаплотипического разнообразия кладоцер.
Сравнительный анализ уже имеющихся данных, комплексное изучение как можно большего числа видов и видовых комплексов рода Daphnia O.F. Müller, 1776 необходимы для выявления общих закономерностей формирования современных филогеографических паттернов и воссоздания путей их исторического развития на территории Северной Евразии. Например, до настоящего времени нет исчерпывающей информации о филогеографии, генетической структуре популяций ряда видов рода Daphnia, которые широко распространены в Северной Евразии, особенно в арктических и субарктических водоемах: Daphnia middendorffiana Fischer, 1851, D. pulex Leydig, 1860 s.l., D. cristata Sars, 1862 и D. longiremis Sars, 1862. Между тем предварительные исследования свидетельствуют о разной эволюционной истории этих видов [7].
Цель настоящей работы заключалась в проведении более масштабного исследования особенностей популяционно-генетической структуры двух относительно холодолюбивых видов, D. cristata и D. longiremis, в Северной Евразии. На основании вновь полученных данных предполагалось описать географическое распространение гаплотипов, выявить генеалогические связи между популяциями и сделать предварительное заключение об исторических процессах, которые привели к формированию современной филогеографической структуры D. cristata и D. longiremis.
МАТЕРИАЛЫ И МЕТОДЫ
Материалом для данного исследования послужили пробы зоопланктона, содержащие особей D. cristata и D. longiremis из различных водоемов Северной Евразии, расположенных от Чукотки до Карелии (рис. 1, Приложение, табл. S1). Пробы фиксировали 96%-ным этанолом. Перед выделением ДНК каждую особь идентифицировали до вида и при хорошей их сохранности фотографировали с помощью окулярной видеокамеры Альтами 1.3 Мпикс (Альтами, Санкт-Петербург, Россия), установленной на бинокулярный микроскоп, при увеличениях 4× и 10×.
Общую геномную ДНК выделяли из отдельно взятых особей с помощью 5%-ного раствора Chelex 100 resin (BioRad, США). Амплификацию фрагментов некодирующего 12S рРНК гена митохондриальной ДНК (мтДНК) проводили с использованием продукта БиоМастер HS-Taq ПЦР-Color (2×) (компания “Биолабмикс”, Новосибирск, Россия, www.biolabmix.ru) в программируемых термостатах М111 (ООО “БИС-Н”, Новосибирск, Россия). Параметры термопрофилей и последовательности праймеров аналогичны указанным в предыдущих работах [5, 6]. ПЦР-продукты секвенировали по прямому и обратному праймерам в компании СИНТОЛ (Москва, Россия, www.syntol.ru). Полученные оригинальные нуклеотидные последовательности редактировали вручную в программе BioEdit v 7 [13] и депонировали в международную базу данных GenBank (NCBI) согласно выявленным гаплотипам под номерами: PP697986–PP698018 (см. Приложение, табл. S1). Для последующих анализов последовательности выравнивали с помощью алгоритма MAFFT v 7 в интернет-приложении https://mafft.cbrc.jp/alignment/server/ [14].
Реконструкция филогенетического дерева выполнена на основе фрагмента гена 12S мтДНК (582–587 пн). В качестве внешней группы в анализе использованы нуклеотидные последовательности D. middendorffiana, номера доступа в базе данных GenBank (NCBI) – OL333495 и OL333496. Кроме того, в анализе использовали ранее полученные последовательности D. cristata и D. longiremis из базы данных GenBank (см. Приложение, табл. S1). Выбор моделей, наилучшим образом описывающих эволюцию изучаемых последовательностей, осуществляли в программе jModelTest v 2.1.7 на основе показателей правдоподобия для 88 разных моделей и информационных критериев Акайке (AIC) и Байеса (BIC) [15, 16]. Согласно проведенному анализу, для фрагмента гена 12S рРНК лучшими моделями были 3-параметрическая модель Тамуры с гамма-распределением (TN92+G, параметр α = 0.619) [17] и General Time Reversible модель с гамма-распределением (GTR+G, параметр α = 0.538) [18]. Первую модель использовали для реконструкции 12S филогении с помощью метода максимального правдоподобия (ML) в программе MEGA v 7.0; поддержку ветвей оценивали по бутстрэп-тесту при числе репликаций 1000 [19, 20]. Вторую модель использовали при реализации байесовского анализа в программе MrBayes v 3.2 [21]. Две синхронные серии, каждая с четырьмя марковскими цепями, запускали для 1 × 106 поколений при частоте записи параметров, равной 500. Стационарность серии подтверждали с помощью мер апостериорной вероятности и логарифмического правдоподобия. Параметры эффективного размера выборки (ESS > 500) для проверки конвергенции марковских цепей и трассировочных графиков MCMC оценивали в программе Tracer v 1.6 [22]. Визуализацию BI-филогении для фрагмента гена 12S мтДНК выполняли в программе FigTree v 1.4.4 (http://tree.bio.ed.ac.uk/).
Рис. 1. Карта распределения видов D. cristata (синие квадраты) и D. longiremis (красные квадраты) на территории Северной Евразии. Сиреневым цветом выделены места совместного или близкого обитания видов. Номера соответствуют местам отбора проб в приложении табл. 1. GB1–GB4 – точки отбора проб для образцов из базы данных GenBank (NCBI).
Эволюционную дивергенцию между популяциями и видами D. cristata и D. longiremis на основе последовательностей фрагмента гена 12S мтДНК оценивали по нескорректированным p-дистанциям, рассчитанным в программе MEGA v 7.0. Полиморфизм фрагмента гена 12S мтДНК для видов D. cristata и D. longiremis и в их географических популяциях оценивали по стандартным параметрам: число полиморфных (сегрегирующих) сайтов (S), число гаплотипов (h), гаплотипическое (Hd) и нуклеотидное (π) разнообразие. Географические популяции сформированы образцами из одного и того же региона; при этом один образец D. cristata из Эвенкии был объединен с группой образцов из Якутии. Расчеты выполняли в программе DnaSP v 5.10 [23]. Генеалогические связи между 12S гаплотипами видов D. cristata и D. longiremis оценивали с помощью метода медианного связывания (MJ, Median-joining алгоритм), реализованного в программе PopART v 1.7 [24, 25]. Эволюционную историю исследуемых видов оценивали по соотношению показателей генетического полиморфизма [26, 27] (Grant, Bowen, 1998; Avise, 2000), значениям тестов на нейтральность эволюции Фу FS и Таджимы D [28, 29] и структуре сетей гаплотипов.
Приложения табл. S1 и рис. S1 доступны на портале Open Science Framework (https://osf.io/dn2cp/).
РЕЗУЛЬТАТЫ
Митохондриальная филогения и эволюционная дивергенция
Топологии филогенетических деревьев, полученных с помощью разных методов – байесовского (BI) и максимальной экономии (ML), существенно не различались (рис. 2; Приложение, рис. S1). Нуклеотидные последовательности фрагмента гена 12S мтДНК сформировали две явно выраженные клады, соответствующие видам D. cristata и D. longiremis, однако на ML-дереве хорошей поддержки ветвей для этих клад не зарегистрировано. В пределах видовых клад выделились внутренние субклады с высокой поддержкой ветвей. Высокий уровень дивергенции отмечен для популяций D. cristata из Баунтовской системы озер (Забайкалье) и Республики Саха (Якутия) – 0.5–0.8% (см. табл. 1). Здесь особенно следует отметить популяцию из оз. Большие Капылюши (Забайкалье), для которой выявлена высокая митохондриальная дивергенция со множеством внутренних субклад (до 100%). В Карелии дивергентные линии выявлены в оз. Тулос (образцы EZ-0055), которые формируют общую группу с образцами из Якутии (EZ-0058 и EZ-0060) с поддержкой ветви 74% (рис. 2).
Рис. 2. Байесовское филогенетическое дерево для видов D. cristata и D. longiremis на основе фрагмента гена 12S мтДНК (согласно выявленным гаплотипам). Показана апостериорная вероятность и бутстрэп-значения поддержки ветвей ветвления выше 70% (BI/ML). Масштаб – число ожидаемых замен на сайт.
Одна внутренняя субклада D. longiremis на филогенетическом дереве сформирована образцами из Чукотки (ChukAm), другая – образцами из Чукотки (EZ-0117) и Якутии (EZ-0147). Образцы из Ямало-Ненецкого АО (EZ-0329) и Якутии (EZ-0348c.3) общую субкладу формируют только на ML-дереве (70%; см. Приложение рис, S1), тогда как на байесовском дереве они не связаны друг с другом (см. рис. 2). Высокая внутривидовая дивергенция (до 0.6%) для D. longiremis также зарегистрирована для популяций из Якутии (см. табл. 1). Высокие значения p-дистанций выявлены между географической популяцией D. cristata из Якутии и всеми остальными (0.5–0.8%); это же справедливо для D. longiremis (0.7–0.8%). Эволюционная дивергенция между D. cristata и D. longiremis была очень высокой – 10.8–11.8% (табл. 1).
Таблица 1. Эволюционная дивергенция (нескорректированные p-дистанции, %) между парами нуклеотидных последовательностей в пределах популяций и между популяциями и видами D. cristata и D. longireis на основе фрагмента гена 12S мтДНК. Анализ включал 109 нуклеотидных последовательностей
№ | В пределах популяций | 1 | 2 | 3 | 4 | 5 | 6 | 7 | 8 | 9 | 10 | 11 | 12 | 13 |
1 2 3 4 5 6 7 8 9 10 11 12 13 14 | 0.2 ± 0.2 n/c 0.2 ± 0.1 0.5 ± 0.2 0 0 0.3 ± 0.1 0.8 ± 0.2 n/c n/c 0.4 ± 0.2 0.6 ± 0.2 0 0.3 ± 0.2 | 0.1 0.3 0.4 0.1 0.3 0.3 0.6 11.1 11.1 11.3 11.5 11.1 19.4 | 0.2 0.3 0 0.2 0.2 0.5 11 11 11.2 11.4 11 19.3 | 0.5 0.2 0.4 0.4 0.7 11 11 11.1 11.4 11 19.4 | 0.3 0.5 0.5 0.8 11.3 11.3 11.4 11.6 11.3 19.5 | 0.2 0.2 0.5 11 11 11.2 11.4 11 19.3 | 0.4 0.6 10.8 10.8 11 11.2 10.8 19.1 | 0.6 11.2 11.2 11.3 11.6 11.2 19.4 | 11.5 11.5 11.6 11.8 11.5 19.5 | 0 0.3 0.8 0 18.9 | 0.3 0.8 0 18.9 | 0.7 0.3 19.1 | 0.8 19.6 | 18.9 |
Примечание. D. cristata: 1 – Швеция, Финляндия, 2 – Белоруссия, 3 – Дальний Восток, 4 – Забайкалье, 5 – оз. Глубокое, 6 – Республика Тыва, 7 – Карелия, 8 – Якутия; D. longiremis: 9 – Канада, 10 – Норвегия, 11 – Чукотка, 12 – Якутия, 13 – Ямало-Ненецкий АО; 14 – D. middendorffiana (внешняя группа). n/c – оценка эволюционных дистанций невозможна.
Полиморфизм мтДНК и тесты на нейтральность эволюции
Генетический полиморфизм на основе фрагмента гена 12S мтДНК для видов D. cristata и D. longiremis оказался сходным (см. табл. 2). Число гаплотипов (h) и сегрегирующих (полиморфных) сайтов (S) выше у D. cristata, что в некоторой мере может быть обусловлено разницей в размере выборок. Показатели гаплотипического (Hd) и нуклеотидного (π) разнообразия существенно не различаются и характеризуются высокими значениями для обоих видов. Значения тестов на нейтральность эволюции Фу FS и Таджимы D принимают достоверные отрицательные значения для вида D. cristata, для вида D. longiremis эти показатели имеют положительные, но недостоверные величины, что также может быть обусловлено малым объемом выборки (табл. 2).
Таблица 2. Значения индексов генетического полиморфизма и тестов на нейтральность эволюции для видов D. cristata и D. longiremis Северной Евразии на основе фрагмента гена 12S мтДНК
Вид | n | h | S | Hd ± st.d. | π ± st.d. | Tajima’s D | Fu’s FS |
D. cristata | 89 | 37 | 40 | 0.832 ± 0.040 | 0.00471 ± 0.0006 | –2.061* | –26.630** |
D. longiremis | 17 | 7 | 9 | 0.853 ± 0.053 | 0.00531 ± 0.0008 | 0.577 | 0.784 |
Примечание. n – число анализируемых нуклеотидных последовательностей; S – число полиморфных (сегрегирующих) сайтов; h – число гаплотипов; Hd – гаплотипическое разнообразие; π – нуклеотидное разнообразие; st.d. – стандартное отклонение; Tajima’s D и Fu’s FS – тесты на нейтральность эволюции. *P < 0.01, **P < 0.001.
На популяционном уровне общие закономерности соотношения показателей генетического полиморфизма и тестов на нейтральность эволюции отличаются от тех, которые были обнаружены на видовом уровне (табл. 3). Наиболее заметные отличия выявлены для показателя h, высокие значения которого зарегистрированы для D. cristata из Якутии, Карелии (по 10) и Забайкалья (15), популяции из этих регионов также характеризуются высоким числом полиморфных сайтов (S) (см. табл. 3). Для D. cristata высокие значения показателей Hd и π выявлены в Якутии и Забайкалье; на Дальнем Востоке и в Карелии отмечены низкие значения π при высоком значении Hd. Для D. longiremis аналогично высокие значения этих показателей зарегистрированы для популяций из Якутии, высокие значения Hd при низких значениях π – для популяций Чукотки (см. табл. 3). Самые низкие значения показателей генетического полиморфизма обнаружены в популяциях D. cristata из оз. Глубокое и Тувы (оз. Дорог-Холь); для D. longiremis – из водоемов Ямало-Ненецкого АО. Популяции D. cristata из водоемов Якутии, Забайкалья и Карелии характеризуются отрицательными значениями тестов на нейтральность эволюции, популяции D. longiremis из водоемов Чукотки и Якутии – положительными значениями. Тест Фу FS для D. cristata из Карелии принимает достоверное отрицательное значение (–3.702, табл. 3).
Таблица 3. Значения индексов генетического полиморфизма и тестов на нейтральность эволюции для географических популяций видов D. cristata и D. longiremis Северной Евразии на основе фрагмента гена 12S мтДНК
Виды/ популяции | n* | h* | S* | Hd ± st.d.* | π ± st.d.* | Tajima’s D* | Fu’s FS* |
D. cristata FE YAK TUV TRANS GLUB KAR D. longiremis CHUK YAK YANAO |
7 11 3 31 9 25
7 6 2 |
3 10 1 15 1 10
3 4 1 |
5 14 0 20 0 13
5 8 0 |
0.639 ± 0.126 0.982 ± 0.046 0 0.796 ± 0.074 0 0.763 ± 0.085
0.667 ± 0.160 0.800 ± 0.172 0 |
0.0021 ± 0.0005 0.0075 ± 0.0011 0 0.0055 ± 0.0010 0 0.0034 ± 0.0007
0.0038 ± 0.0012 0.0063 ± 0.0019 0 |
0.410 –1.151 0 –1.151 0 –1.427
0.363 0.274 0 |
0.736 –4.8810 0 –4.881 0 –3.702**
2.789 1.127 0 |
Примечание. CHUK – Чукотка, FE – Дальний Восток, GLUB – Глубокое озеро, KAR – Карелия, TRANS – Забайкалье, YAK – Якутия, YANAO – Ямало-Ненецкий АО, TUV – Республика Тыва. * – значения см. в табл. 2; **P < 0.01.
Медианные сети и распространение 12S гаплотипов
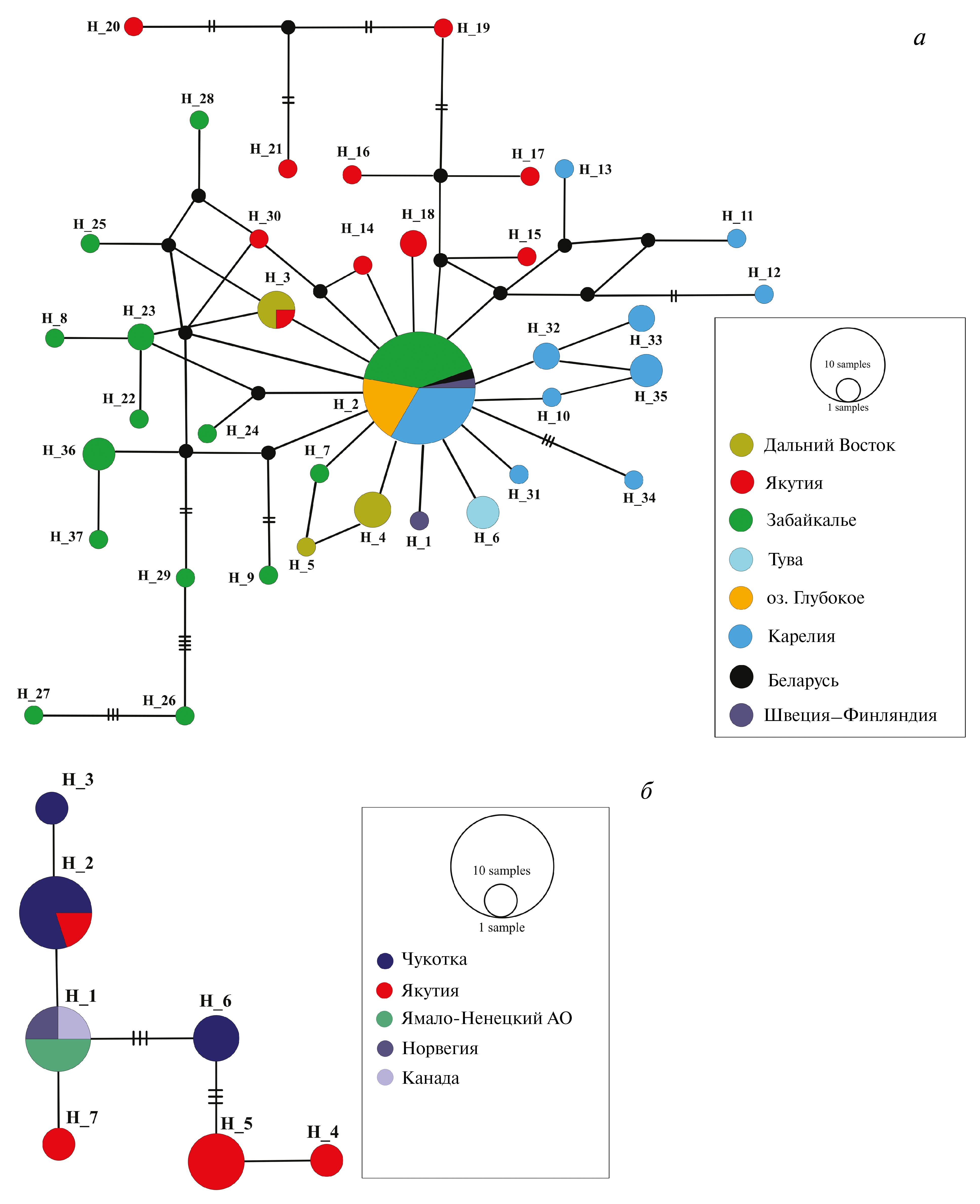
Гаплотипы локуса 12S D. cristata сформировали звездообразную структуру с центральным гаплотипом H_2, распространенным в популяциях большинства всех исследованных регионов Северной Евразии, за исключением Дальнего Востока, Якутии и Тувы (рис. 3). Остальные гаплотипы D. cristata слабо связаны друг с другом, не группируются ни в одну четкую структуру, как правило, уникальны и связаны с центральным гаплотипом максимум через девять мутаций и несколько гипотетических гаплотипов. Множество уникальных гаплотипов выявлено в популяциях из Якутии, Забайкалья и Карелии. Один общий гаплотип (H_3) зарегистрирован в популяциях D. cristata из водоемов Дальнего Востока и Эвенкии.
Рис. 3. Медианные сети (MJ) 12S гаплотипов D. cristata (а) и D. longiremis (б). Размер кружков соответствует относительной частоте гаплотипов (масштаб указан в нижнем правом углу); черные маленькие кружки – медианные векторы; вертикальные черточки – число мутаций, если оно не равно 1.
В отличие от медианной сети D. cristata, сеть гаплотипов фрагмента 12S для D. longiremis характеризуется совершенно иным типом связей (рис. 3). Наиболее заметной отличительной особенностью сети является отсутствие широко распространенного центрального гаплотипа. Один общий 12S гаплотип D. longiremis выявлен в популяциях из Якутии и Чукотки (H_2); другой – в популяциях из Канады, Норвегии и Ямало-Ненецкого АО (H_1). Гаплотипы H_4 и H_5 из Якутии, гаплотип H_6 из Чукотки формируют удаленную ветвь, связанную с остальной группой гаплотипов через 3–7 мутационных шагов (см. рис. 3).
ОБСУЖДЕНИЕ
Филогения и филогеография
Проведенные исследования в первую очередь выявили различия в распространении видов D. cristata и D. longiremis на территории Северной Евразии. Несмотря на близкородственные отношения между видами, вид D. cristata распространен более широко, тогда как D. longiremis приурочен к водоемам арктической и субарктической зон. По данным литературы, D. longiremis предпочитает холодные водоемы, и ареал распространения вида ограничен на юг примерно 60° с. ш. [30–33]. Очевидно, что D. cristata также тяготеет к водоемам, расположенным в холодных регионах и высоких широтах. Однако популяции этого вида зарегистрированы гораздо южнее, чем популяции D. longiremis, например, в российской части Дальнего Востока, Забайкалье, юге Сибири. Массовый гаплотип D. cristata обнаружен в водоемах от Забайкалья до Карелии, а также в Белоруссии и Финляндии. Уникальные гаплотипы отмечены в популяциях этого вида из водоемов российского Дальнего Востока, Якутии, юга Сибири. Картина географического распространения гаплотипов D. cristata напоминает таковую для D. galeata [34] и, по всей видимости, свидетельствует о недавней быстрой пространственной экспансии на всей обширной исследованной территории. Гаплотипы D. cristata, формирующие дивергентные внутривидовые субклады, обнаружены в географически удаленных популяциях (российский Дальний Восток, Забайкалье – Баунтовская система озер, Республика Тыва – Тоджинская котловина). Что касается уникальных гаплотипов, расположенных удаленно от центрального, скорее всего, они представляют собой остатки более древней фауны, изолированной в течение продолжительного времени в рефугиумах, свободных от покровного плейстоценового оледенения.
Похожая ситуация наблюдается при анализе распространения D. longiremis, когда наиболее удаленные гаплотипы найдены в популяциях из Чукотки и Якутии. В то же время один гаплотип (H_2), очевидно, распространен по всей Голарктике – Канада, Норвегия и Ямало-Ненецкий АО. Поэтому мы не можем исключать тот факт, что исследование бóльшего числа популяций D. longiremis Северной Евразии приведет к выявлению дополнительных точек географического распространения этого гаплотипа, а также изменит структуру медианной сети для этого вида. На данный момент нашими исследованиями зарегистрировано совместное обитание D. cristata и D. longiremis только в одном водоеме, расположенном в среднем течении р. Лены, и, предположительно, в Скандинавии.
Анализ генетического полиморфизма и структуры D. cristata и D. longiremis показал, что в географически удаленных популяциях этих видов формируется специфический набор гаплотипов. Возможно, в этом прослеживается их географическая и временнáя изоляция во множественных рефугиумах позднего плейстоцена. Такие механизмы формирования популяционно-генетической структуры обнаружены и для других североазиатских видов рода Daphnia. Например, подобная структурированность отмечена для D. dentifera [7, 12]. Наши данные свидетельствуют в пользу гипотезы о возможном аллопатрическом видообразовании в удаленных популяциях рода Daphnia на территории Северной Евразии в периоды плейстоценовых оледенений, чему способствовала длительная географическая изоляция [12]. Эта точка зрения подкрепляется результатами исследований дафний Северной Америки [35–37]. Нельзя исключать и факт влияния берингийской и/или североамериканской фауны на формирование популяционно-генетической структуры видов, населяющих территорию Северной Евразии, поскольку внутривидовая генетическая дивергенция может быть следствием вторичного контакта гетерогенных популяций и дистантных митохондриальных линий, гибридного происхождения и непрерывного видообразования [38–40].
При некоторых общих закономерностях формирования филогеографических паттернов разных видов рода Daphnia на территории Северной Евразии обращает на себя внимание разница в особенностях географической направленности распространения крупных митохондриальных клад и видов. Так, D. longispina s. str. населяет водоемы западнее бассейна р. Лены, а D. dentifera – восточнее, т. е. для этих викариантных видов характерно долготное распространение [7, 12, 41]. Сходная дифференциация справедлива для гаплотипов “европейской” и “сибирской” клад вида D. longispina s. str., а также других таксонов кладоцер [4]. В то же время, согласно полученным данным, зоны распространения близкородственных видов D. cristata и D. longiremis разделяются в широтном направлении с зарегистрированной зоной их контакта в Центральной Якутии. Их географическое распределение очень похоже на таковое двух близкородственных североамериканских видов D. parvula и D. retrocurva [37].
Эволюционная история видов
Гаплотипическое Hd и нуклеотидное π разнообразие для D. cristata и D. longiremis имеют высокие значения. Подобное соотношение этих показателей, во-первых, характерно для стабильной популяции с высоким эффективным размером, во-вторых, наблюдается в выборке, которая состоит из исторически дифференцированных популяций [26, 27]. На наш взгляд, для исследованных видов более приемлем второй сценарий развития событий, принимая во внимание высокий уровень эволюционной дивергенции между популяциями, согласно выявленным внутренним митохондриальным субкладам с высокой степенью поддержки и значениям p-дистанций. Похожее соотношение Hd и π было выявлено для “сибирской” клады D. longispina s. str. [12]. Однако если анализировать эти показатели на уровне отдельных географических популяций D. cristata и D. longiremis, то, как и в случае с D. longispina s. str., следует предположить, что популяции из разных регионов претерпели разные эволюционные сценарии. Высокие значения Hd и π наблюдаются в популяциях D. cristata из Якутии и Забайкалья, D. longiremis – из Якутии. Высокие значения Hd при низких значениях π зарегистрированы в популяциях D. cristata из водоемов российской части Дальнего Востока и Карелии, а в популяциях D. longiremis – из водоемов Чукотки. Такое соотношение показателей свидетельствует о быстром росте популяции из древней популяции с низким эффективным размером [26, 27].
Отрицательные и значимые значения тестов на нейтральность эволюции Таджимы D и Фу FS для D. cristata со всей очевидностью указывают на недавнюю пространственную экспансию этого вида [28, 29, 42, 43]. Положительные, но недостоверные значения этих тестов для D. longiremis свидетельствуют о недавнем прохождении через “бутылочное горлышко”. Значения тестов Таджимы D и Фу FS на популяционном уровне в целом согласуются с таковыми, полученными на видовом уровне. Исключение составила дальневосточная популяция D. cristata с положительными и недостоверными значениями тестов, что также может являться результатом недавнего “бутылочного горлышка”. Для остальных популяций значения тестов были отрицательными, но недостоверными, кроме географической популяции из Карелии, для которой тест Фу FS принимал отрицательное статистически значимое значение, свидетельствующее о недавней пространственной экспансии.
Популяции D. cristata из оз. Дорог-Холь (Тува), оз. Глубокое и D. longiremis из Ямало-Ненецкого АО представлены единственными гаплотипами и, соответственно, отсутствием какого бы то ни было генетического полиморфизма. По всей видимости, эти популяции подверглись недавнему и катастрофическому воздействию по типу “бутылочного горлышка”. Кроме того, географическая изолированность популяции D. cristata из оз. Дорог-Холь также могла привести к резкому сокращению ее генетического разнообразия, и, возможно, она представляет собой остатки древней популяции (или популяций), ранее распространенной в Алтае-Саянском регионе повсеместно. В данном случае нельзя исключать и экспансию из других регионов, учитывая способность эфиппиальных стадий дафний к пассивному распространению и высокую скорость колонизации [44–46]. Однако, на наш взгляд, этот сценарий маловероятен, поскольку популяция D. cristata из оз. Дорог-Холь представлена уникальным гаплотипом H_5, отличным от массового гаплотипа H_2, но связанным с ним напрямую через одну мутацию. Скорее всего, продолжительная временнáя изоляция этой популяции и послужила причиной генетической дифференциации.
Очевидно, наличие множества уникальных дистантных гаплотипов D. cristata в водоемах Якутии, Забайкалья и Карелии объясняется воздействием на популяции вида повторяющихся ледниковых циклов в период плейстоцена. В Сибири в периоды холодных фаз среднего и позднего плейстоцена озера Тоджинской котловины, ледниково-подпрудное озеро палеоВитим в Забайкалье и окружающие его более мелкие подпрудные озера [47–49] служили рефугиумами для пресноводной фауны. В этот период ледниковые перемычки между водоемами являлись барьерами для перемещения водных организмов, и населяющие их популяции могли быть изолированы друг от друга в течение продолжительного времени, что неизбежно приводило к внутривидовой диверсификации [35, 36, 50, 51]. К настоящему времени имеются неоспоримые доказательства того, что территории, в период плейстоцена свободные ото льда, представляют собой источник повышенного биоразнообразия [52].
В европейской части России, по сравнению с Сибирью, нижнечетвертичные покровные оледенения были гораздо обширнее и мощнее. В частности, в Сартанское (Нижневислинское) оледенение ледниковый щит покрывал всю Фенноскандию, в том числе и территорию современной Карелии [53–55]. В этот период потенциальные пресноводные рефугиумы располагались только по периферии ледникового щита, а вселение пресноводной фауны в водоемы Карелии происходило уже после начала таяния наиболее мощного ледника стадии LGM (около 20 тыс. лет назад), т. е. в самом конце плейстоцена при переходе к голоцену. В голоцене на Кольском полуострове также происходили значительные изменения климата, и период похолодания (≈ 8500–8000 лет назад) сопровождался резким повышением уровня воды в бессточных озерах [56]. Очевидно, в этот период и произошло увеличение гаплотипического разнообразия в западноевропейских популяциях D. cristata за счет смешения разных филогенетических линий, обитающих в водоемах, располагавшихся по кромкам отступающего ледника. Возможно, что на этом этапе имела место и пространственная экспансия массового гаплотипа этого вида по всей территории Северной Евразии.
Первые филогеографические и популяционно-генетические исследования D. cristata Северной Евразии выявили повышенное гаплотипическое разнообразие вида в тех регионах, где в период плейстоцена сохранялись пресноводные рефугиумы – российская часть Дальнего Востока, Якутия, Карелия. При этом показатели генетического полиморфизма и тесты на нейтральность эволюции на основе фрагмента гена 12S мтДНК для удаленных и изолированных географических популяций D. cristata (Тува, Глубокое озеро) и в целом для вида D. longiremis указывают на относительно недавнее «бутылочное горлышко», т. е. резкое сокращение численности. Для других популяций D. cristata более очевидна быстрая пространственная экспансия. В целом генетические показатели для обоих исследованных видов указывают на сходные микроэволюционные процессы, но при этом на территории Северной Евразии прослеживается четкая дифференциация этих видов в широтном направлении. Выявленные дивергентные митохондриальные линии в пределах видов D. cristata и D. longiremis подтверждают гипотезу о формировании уникальной видовой и гаплотипической структуры разных таксонов рода Daphnia на территории Северной Евразии в период позднего плейстоцена – раннего голоцена под влиянием смены периодов ледниковий и межледниковий.
Исследование выполнено при поддержке Российского научного фонда – проект № 24-24-00528.
Авторы выражают благодарность А.А. Котову за моральную поддержку при планировании данных исследований; Д.С. Сендеку за консультацию по палеоклиматической истории Северо-Западной Европы; А.В. Катохину, Е.Г. Егоровой, А.В. Кириллиной, А.В. Холодову, Т.И. Букиной, Н.В. Ильмасту за помощь в сборе проб зоопланктона из водоемов российского Дальнего Востока, Республики Саха (Якутия), Ямало-Ненецкого АО и Карелии.
Настоящая статья не содержит каких-либо исследований с использованием в качестве объекта людей и животных.
Авторы заявляют, что у них нет конфликта интересов.
Дополнительные материалы размещены в электронном виде по doi статьи.
Об авторах
Е. И. Зуйкова
Институт систематики и экологии животных Сибирского отделения Российской академии наук; Санкт-Петербургский филиал Всероссийского научно-исследовательского института рыбного хозяйства и океанографии им. Л.С. Берга
Автор, ответственный за переписку.
Email: zuykova1064@yandex.ru
Россия, Новосибирск, 630091; Санкт-Петербург, 199053
Л. П. Слепцова
Институт систематики и экологии животных Сибирского отделения Российской академии наук
Email: zuykova1064@yandex.ru
Россия, Новосибирск, 630091
Л. В. Андреева
Институт биологических проблем криолитозоны Сибирского отделения Российской академии наук; Институт систематики и экологии животных Сибирского отделения Российской академии наук
Email: zuykova1064@yandex.ru
Россия, Якутск, 677007; Новосибирск, 630091
Я. А. Кучко
Институт биологии Карельского научного центра Российской академии наук
Email: zuykova1064@yandex.ru
Россия, Петрозаводск, 185035
Н. А. Бочкарев
Институт систематики и экологии животных Сибирского отделения Российской академии наук; Санкт-Петербургский филиал Всероссийского научно-исследовательского института рыбного хозяйства и океанографии им. Л.С. Берга
Email: zuykova1064@yandex.ru
Россия, Новосибирск, 630091; Санкт-Петербург, 199053
Е. С. Захаров
Северо-Восточный федеральный университет им. М.К. Аммосова
Email: zuykova1064@yandex.ru
Россия, Якутск, 677000
Список литературы
- Котов А.А. Фаунистические комплексы Cladocera (Crustacea, Branchiopoda) Восточной Сибири и Дальнего Востока России // Зоол. журн. 2016. Т. 95. № 7. С. 748–768.
- Bekker E.I., Karabanov D.P., Galimov Ya.R., Kotov A.A. Barcoding reveals high cryptic diversity in the North Eurasian Moina species (Crustacea: Cladocera) // PLoS One. 2016. V. 11. doi: 10.1371/journal.pone.0161737
- Kotov A.A., Taylor D.J. Contrasting endemism in pond-dwelling cyclic parthenogens: The Daphnia curvirostris species group (Crustacea: Cladocera) // Scientific Reports. 2019. V. 9 (6812). https://doi.org/10.1038/s41598-019-43281-9.
- Коровчинский Н.М., Котов А.А., Бойкова О.С., Смирнов Н.Н. Ветвистоусые ракообразные (Crustacea: Cladocera) Северной Евразии. М.: Тов-во науч. изданий КМК, 2021. 481 с.
- Zuykova E.I., Bochkarev N.A., Katokhin A.V. Identification of the Daphnia species (Crustacea: Cladocera) in the lakes of the Ob and Yenisei River basins: Morphological and molecular phylogenetic approaches // Hydrobiologia. 2013. V. 715. V. 135–150. doi: 10.1007/s10750-012-1423-3
- Zuykova E.I., Simonov E.P., Bochkarev N.A. et al. Contrasting phylogeographic patterns in closely related species of Daphnia longispina group (Crustacea: Cladocera) with focus on north-eastern Eurasia // PLoS One. 2018. V. 13(11). e0207347
- Zuykova E.I., Sleptzova L.P., Bochkarev N.A. et al. Mitochondrial lineage diversity and phylogeography of Daphnia (Daphnia) (Crustacea: Cladocera) in North-East Russia // Water. 2022. V. 14. https://doi.org/10.3390/w14121946
- Kotov A.A., Garibian P.G., Bekker E.I. et al. A new species group from the Daphnia curvirostris species complex (Cladocera: Anomopoda) from the eastern Palearctic: taxonomy, phylogeny and phylogeography // Zool. J. Linn. Soc. 2021. V. 191. P. 772–822. https://doi.org/10.1093/zoolinnean/zlaa046
- Гордеева Н.В., Дриц А.В., Флинт М.В. Генетическое разнообразие копеподы Limnocalanus macrurus арктических морей России // Океанология. 2019. Т. 59. № 6. С. 998–1007. doi: 10.31857/S0030-1574596998-1007
- Hebert P.D.N., Hann B.J. Patterns in the composition of arctic tundra pond microcrustacean communities // Can. J. Fish. Aquat. Sci. 1986. V. 43. № 7. P. 1416–1425. doi: 10.1139/f86-175
- Samchyshyna L., Hansson L.A., Christoffersen K.S. Patterns in the distribution of Arctic freshwater zooplankton related to glaciation history // Polar Biol. 2008. V. 31. P. 1427–1435. doi: 10.1007/s00300-008-0482-4
- Зуйкова Е.И., Слепцова Л.П., Бочкарев Н.А. и др. Сравнительная филогеография викариантных видов группы Daphnia longispina s.l. (Crustacea: Cladocera) в Северной Евразии // Биология внутренних вод. 2024.
- Hall T.A. BioEdit: A user-friendly biological sequence alignment editor and analysis program for Windows 95/98/NT // Nucl. Acids Symp. Ser. 1999. V. 41. P. 95−98. doi: 10.14601/Phytopathol_Mediterr-14998u1.29
- Katoh K., Rozewicki J., Yamada K.D. MAFFT online service: Multiple sequence alignment, interactive sequence choice and visualization // Brief. Bioinform. 2019. V. 20. № 4. P. 1160–1166. https://doi.org/10.1093/bib/bbx108
- Guindon S., Gascuel O. A simple, fast, and accurate algorithm to estimate large phylogenies by maximum likelihood // Syst. Biol. 2003. V. 52. P. 696–704. doi: 10.1080/10635150390235520
- Darriba D., Taboada G.L., Doallo R. et al. jModelTest 2: More models, new heuristics and parallel computing // Nature Meth. 2012. V. 9. № 772.
- Tamura K. Estimation of the number of nucleotide substitutions when there are strong transition-transversion and G + C-content biases // Mol. Biol. Evol. 1992. V. 9. P. 678–687. doi: 10.1093/oxfordjournals.molbev.a040752
- Tavaré S. Some probabilistic and statistical problems in the analysis of DNA sequences. Some mathematical questions in biology // DNA Sequence Analysis. Providence. Amer. Math. Soc. 1986. V. 17. P. 57–86.
- Saitou N., Nei M. The neighbor-joining method: A new method for reconstructing phylogenetic trees // Mol. Biol. Evol. 1987. V. 4. P. 6–25. doi: 10.1093/oxfordjournals.molbev.a040454
- Kumar S., Stecher G., Tamura K. MEGA7: Molecular Evolutionary Genetics Analysis version 7.0 for bigger datasets // Mol. Biol. Evol. 2016. V. 33. P. 1870–1874. doi: 10.1093/molbev/msw054
- Ronquist F., Huelsenbeck J.P. MrBayes 3: Bayesian phylogenetic inference under mixed models // Bioinformatics. 2003. V. 19. P. 1572–1574. doi: 10.1093/bioinformatics/btg180
- Rambaut A., Drummond A.J., Xie D. et al. Posterior summarisation in Bayesian phylogenetics using Tracer 1.7 // Syst. Biol. 2018. V. 67. P. 901–904. https://doi.org/10.1093/sysbio/syy032
- Librado P., Rozas J. DnaSP v5: A software for comprehensive analysis of DNA polymorphism data // Bioinformatics. 2009. V. 25. P. 1451–1452. https://doi.org/10.1093/bioinformatics/btp187
- Bandelt H., Forster P., Röhl A. Median-joining networks for inferring intraspecific phylogenies // Mol. Biol. Evol. 1999. V. 16. P. 37–48.
- Leigh J.W., Bryant D. PopART: Full-feature software for haplotype network construction // Methods Ecol. Evol. 2015. V. 6. P. 1110–1116. doi: 10.1111/2041-210X.12410
- Grant W.A.S., Bowen B.W. Shallow population histories in deep evolutionary lineages of marine fishes: Insights from sardines and anchovies and lessons for conservation // J. Heredity. 1998. V. 89. P. 415–426. https://doi.org/10.1093/jhered/89.5.415
- Avise J.C. Phylogeography. The History and Formation of Species. Harvard Univ. Press, Cambridge, Massachusetts, 2000. 447 p.
- Fu Y.X. Statistical tests of neutrality of mutations against population growth, hitchhiking and background selection // Genetics. 1997. V. 147. P. 915–925. doi: 10.1093/genetics/147.2.915
- Tajima F. Statistical methods for testing the neutral mutation hypothesis by DNA polymorphism // Genetics. 1989. V. 123. P. 585–595. doi: 10.1093/genetics/123.3.585
- Стрелецкая Э.А. Список коловраток, ветвистоусых и веслоногих ракообразных водоемов бассейна рек Колыма и Анадырь // Гидробиологические исслед. внутр. водоемов Северо-Востока СССР. Владивосток: ДВНЦ АН СССР, 1975. С. 32–59.
- Кузьмина Л.И. Видовой состав зоопланктона рек арктической части Якутии // Экологическая, промышленная и энергетическая безопасность. Севастополь, 2018. С. 680–683.
- Фролова Л.А., Нигаматзянова Г.Р. Структурно-функциональная характеристика зоопланктонных сообществ термокарстовых озер о. Самойловский (дельта реки Лены, Республика Саха (Якутия)) // Уч. зап. Казанского ун-та. Сер.: Естественные науки. 2019. Т. 161. № 1. С. 158–171.
- Шевелева Н.Г., Мирабдуллаев И.М., Копырина Л.И. и др. Первые сведения о ракообразных (Crustacea: Cladocera, Copepoda) озер “Полюса холода” (Якутия): биология и экология // Акт. пробл. изучения ракообразных. Борок, 2022. 70 с.
- Зуйкова Е.И., Бочкарев Н.А., Котов А.А. Видовая и генетическая структура группы Daphnia longispina s.l. (Cladocera, Daphniidae) в водоемах Южной Сибири // Зоол. журн. 2020. Т. 99. № 10. С. 1110‒1123. doi: 10.31857/S0044513420100153
- Ishida S., Taylor D.J. Mature habitats associated with genetic divergence despite strong dispersal ability in an arthropod // BMC Evol. Biol. 2007. V. 7. doi: 10.1186/1471-2148-7-52
- Ishida S., Taylor D.J. Quaternary diversification in a sexual Holarctic zooplankter, Daphnia galeata // Mol. Ecol. 2007. V. 16. P. 569–582. doi: 10.1111/j.1365-294X.2006.03160.x
- Costanzo K.S., Taylor D.J. Research article rapid ecological isolation and intermediate genetic divergence in lacustrine cyclic parthenogens // BMC Evol. Biol. 2010. V. 10. P. 166. http://www.biomedcentral.com/1471-2148/10/166
- De Gelas K., De Meester L. Phylogeography of Daphnia magna in Europe // Mol. Ecol. 2005. V. 14. P. 753−764. doi: 10.1111/j.1365-294x.2004.02434.x
- Thielsch A., Brede N., Petrusek A. et al. Contribution of cyclic parthenogenesis and colonization history to population structure in Daphnia // Mol. Ecol. 2009. V. 18. V. 1616–1628. doi: 10.1111/j.1365-294X.2009.04130.x
- Hamrová E., Mergeay J., Petrusek A. Strong differences in the clonal variation of two Daphnia species from mountain lakes affected by overwintering strategy // BMC Evol. Biol. 2011. V. 11. № 231. https://doi.org/10.1186/1471-2148-11-231
- Zuykova E.I., Bochkarev N.A., Talor D.J., Kotov A.A. Unexpected endemism in the Daphnia longispina complex (Crustacea: Cladocera) in Southern Siberia // PLoS One. 2019. V. 14. e0221527.
- Garrigan D., Lewontin R., Wakeley J. Measuring the sensitivity of single-locus “neutrality tests” using a direct perturbation approach // Mol. Biol. Evol. 2010. V. 27. P. 73–89. https://doi.org/10.1093/molbev/msp209
- Holsinger K.E. Lecture notes in population genetics. Department of Ecology and Evolutionary Biology. U-3043. Univ. Connecticut Storrs, 2015. doi: 10.6084/M9.FIGSHARE.100687
- Figuerola J., Green A.J., Michot T.C. Invertebrate eggs can fly: Evidence of Waterfowl-mediated gene flow in aquatic invertebrates // Am. Nat. 2005. V. 165. P. 274−280. https://doi.org/10.1086/427092
- Louette G., de Meester L. High dispersal capacity of cladoceran zooplankton in newly founded communities // Ecology. 2005. V. 86. P. 353–359.
- Van de Meutter F., Stoks R.,de Meester L. Size-selective dispersal of Daphnia resting eggs by backswimmers (Notonecta maculata) // Biology Letters. 2008. V. 4. P. 494–496. http://doi.org/10.1098/rsbl.2008.0323
- Гросвальд М.Г., Котляков В.М. Великая приледниковая система стока Северной Азии и ее значение для межрегиональных корреляций // Четвертичный период. Палеография и литология. Кишинев: Штииница, 1989. С. 5–13.
- Биоразнообразие водных экосистем Забайкалья. Видовая структура гидробиоценозов озер и рек горных территорий / З.П. Оглы, О.К. Клишко, Н.А. Добрынина и др. Новосибирск: Изд-во СО РАН, 1998. 190 с.
- Еникеев Ф.И. Палеогеография Сартанского оледенения горного обрамления Муйской впадины (Северное Забайкалье) // Геосферные исследования. 2018. № 3. С. 58–70.
- April J., Hanner R.H., Dion-Coté A.-M., Bernatchez L. Glacial cycles as an allopatric speciation pump in north-eastern American freshwater fishes // Mol. Ecol. 2013. V. 22. P. 409–422. doi: 10.1111/mec.12116
- Hewitt G.M. Genetic consequences of climatic oscillations in the Quaternary // Phil. Trans. R. Soc. Lond. 2004. B. V. 359. P. 183–195. doi: 10.1098/rstb.2003.1388
- Chin T.A., Cristescu M.E. Speciation in Daphnia // Mol. Ecol. 2021. V. 30. № 6. P. 1398–1418. doi: 10.1111/mec.15824
- Hughes A.L.C., Gyllencreutz R., Lohne Ø.S. et al. The last Eurasian ice sheets − a chronological database and time-slice reconstruction, DATED-1 // Boreas. 2016. V. 45. P. 1–45. doi: 10.1111/bor.12142
- Mangerud J., Jakobsson M., Alexanderson H. et al. Ice-dammed lakes and rerouting of the drainage of northern Eurasia during the Last Glaciation // Quaternary Sci. Reviews. 2004. V. 23. P. 1313–1332. doi: 10.1016/j.quascirev.2003.12.009
- Svendsen J.I., Alexanderson H., Astakhov V.I. et al. Late Quaternary ice sheet history of northern Eurasia // Quaternary Sci. Reviews. 2004. V. 23. P. 1229–1271. doi: 10.1016/j.quascirev.2003.12.008
- Ильяшук Б.П., Ильяшук Е.А., Хаммарлунд Д. Изменения климата в предгорьях Хибин, Кольский полуостров, на протяжении голоцена // Бюл. Комиссии по изучению четвертичного периода. № 67. М.: ГЕОС, 2007. С. 85‒96.
Дополнительные файлы





