Sequencing and annotation of the chloroplast genome of Triticum timonovum Heslot et Ferrary
- Authors: Kuluev А.R.1, Matniyazov R.T.1, Kuluev B.R.1, Privalov L.Y.1, Chemeris A.V.1
-
Affiliations:
- Institute of Biochemistry and Genetics - Subdivision of the Ufa Federal Research Centre of the Russian Academy of Sciences
- Issue: Vol 60, No 7 (2024)
- Pages: 118-122
- Section: КРАТКИЕ СООБЩЕНИЯ
- URL: https://bakhtiniada.ru/0016-6758/article/view/267693
- DOI: https://doi.org/10.31857/S0016675824070124
- EDN: https://elibrary.ru/BGHYZA
- ID: 267693
Cite item
Full Text
Abstract
The chloroplast genome of the synthetic octaploid Triticum timonovum Heslot et Ferrary k-43065 (France) was sequenced for the first time. Plastome sequencing was carried out on a Genolab M sequencer (GeneMind, China). The genome assembly was carried out using the NOVOwrap program. The size of the chloroplast genome of T. timonovum was 136158 bp. Meanwhile, the length of the inverted repeat region was 21552 bp, the SSC region was 12795 bp. and LSC – 80257 bp. The chloroplast genomes of T. timonovum and different T. timopheevii accessions from the GenBank database were compared. As for the chloroplast genome, T. timonovum was closer to T. timopheevii (AB976560.1), but differed from it by the presence of one insert A at position 47891.
Full Text
Тriticum timonovum Heslot et Ferrary (пшеница тимоновум) – октаплоидная пшеница, искусственно созданная путем удвоения числа хромосом T. timopheevii Zhuk. с использованием колхицина. Авторами [1] это растение было обозначено как абберантный тетраплоид. Известно, что пшеница тимоновум – это синтетический октаплоид (2n = 56), который характеризуется такими полезными признаками, как высокое содержание белка в зерне и хорошие хлебопекарные качества, а также способностью вызывать у межвидовых гибридов цитоплазматическую мужскую стерильность. Между тем эта пшеница характеризуется медленным темпом развития и меньшей урожайностью чем T. timopheevii, что, по-видимому, связано с высокой плоидностью T. timonovum [2].
Принимая во внимание генотип исходной пшеницы, геном T. timonovum должен быть обозначен как GGAtAtGGAtAt, но по данным Е. Бадаевой и др. [3, 4] следует обозначать как GGAtAtBBAuAu, так как несколько хромосом генома А и одна хромосома генома G были заменены гомеологами геномов А и В от некоей неидентифицированной полбы. В дополнение к этому, в исследовании кариотипа T. fungicidum Zhuk. геномы А, В, At и G этой пшеницы были идентичны родительским видам T. timopheevii и T. carthlicum Nevsk., но в то же время геномы А и В отличались от соответствующих геномов T. timonovum. Авторы исследования предположили, что геномы А и В в геномы T. fungicidum и T. timonovum были переданы разными видами пшениц. Синтетический октаплоид T. timonovum – малоизученное растение, и его геном пока не исследован, к тому же не были изучены возможные изменения хлоропластного генома этой пшеницы под действием такого сильного мутагена как колхицин при создании T. timonovum путем полиплоидизации T. timopheevii.
Цель настоящей работы – секвенирование и аннотация хлоропластного генома T. timonovum.
Семена T. timonovum были предоставлены Федеральным исследовательским центром Всероссийский институт генетических ресурсов растений им. Н.И. Вавилова (ВИР, Санкт-Петербург). Растения проращивались в теплице при 21 °С в течение трех недель, затем было собрано около 20 г зеленых листьев и помещено на 48 ч в холод (+4 °С) и темноту для уменьшения содержания крахмала. Гомогенизацию листьев проводили при помощи фарфоровой ступки и пестика в жидком азоте. Хлоропластная ДНК была выделена из зеленых листьев с помощью метода сахарозного градиента [5] с некоторыми модификациями.
Подготовка библиотек ДНК для секвенирования проводилась методом shotgun при помощи набора SG GM Plus (Raissol, Россия). Сначала проводилась ферментативная фрагментация хлоропластной ДНК до размера фрагментов 350 пн с одновременным восстановлением концов. Далее проводили лигирование адаптеров и очистку продукта реакции на магнитных частицах Smart beads (Raissol, Россия). На заключительном этапе проводилась индексная ПЦР и очистка продукта реакции на магнитных частицах Smart beads (Raissol, Россия). Библиотеки ДНК пулировали и проводили секвенирование при помощи набора Genolab M Kit V1.0 100 M reads/flow cell на секвенаторе Genolab M (GeneMind, Китай). Режим секвенирования – 2´ 150 пн, файлы .base были демультиплексированы на приборе Genolab M с получением файлов с расширением fastq. В общей сложности было получено 13 млн ридов. Удаление адаптеров приготовленной библиотеки из файлов формата fastq проводили при помощи программы Trimmomatic v. 0.22 [6]. Обрезанные риды были собраны в контиги, которые объединялись и записывались в файл формата fasta, содержащий информацию о полной кольцевой молекуле хлоропластной ДНК, которая была сгенерирована при помощи программы NOVOwrap [7].
В качестве референсного генома был использован хлоропластный геном T. timopheevii с номером доступа KJ614408.1. Полный хлоропластный геном T. timonovum был аннотирован при помощи ресурса Chloroplast Genome Annotation, Visualization, Analysis, and GenBank Submission 2 (CPGAVAS2) (http://47.96.249.172:16019/analyzer/home) [8]. Кольцевую карту хлоропластного генома визуализировали при помощи ресурса Chloroplot (https://irscope.shinyapps.io/Chloroplot) [9]. Выравнивание нуклеотидных последовательностей хлоропластных геномов проводили при помощи MAFFT v.7 [10]. Филогенетическое древо строили и визуализировали при помощи Archaeopteryx (bootstrap = 1000) [11]. В качестве внешнего вида для филогенетического анализа был взят Secale cereale subsp. segetale (MZ507427.1) из GenBank.
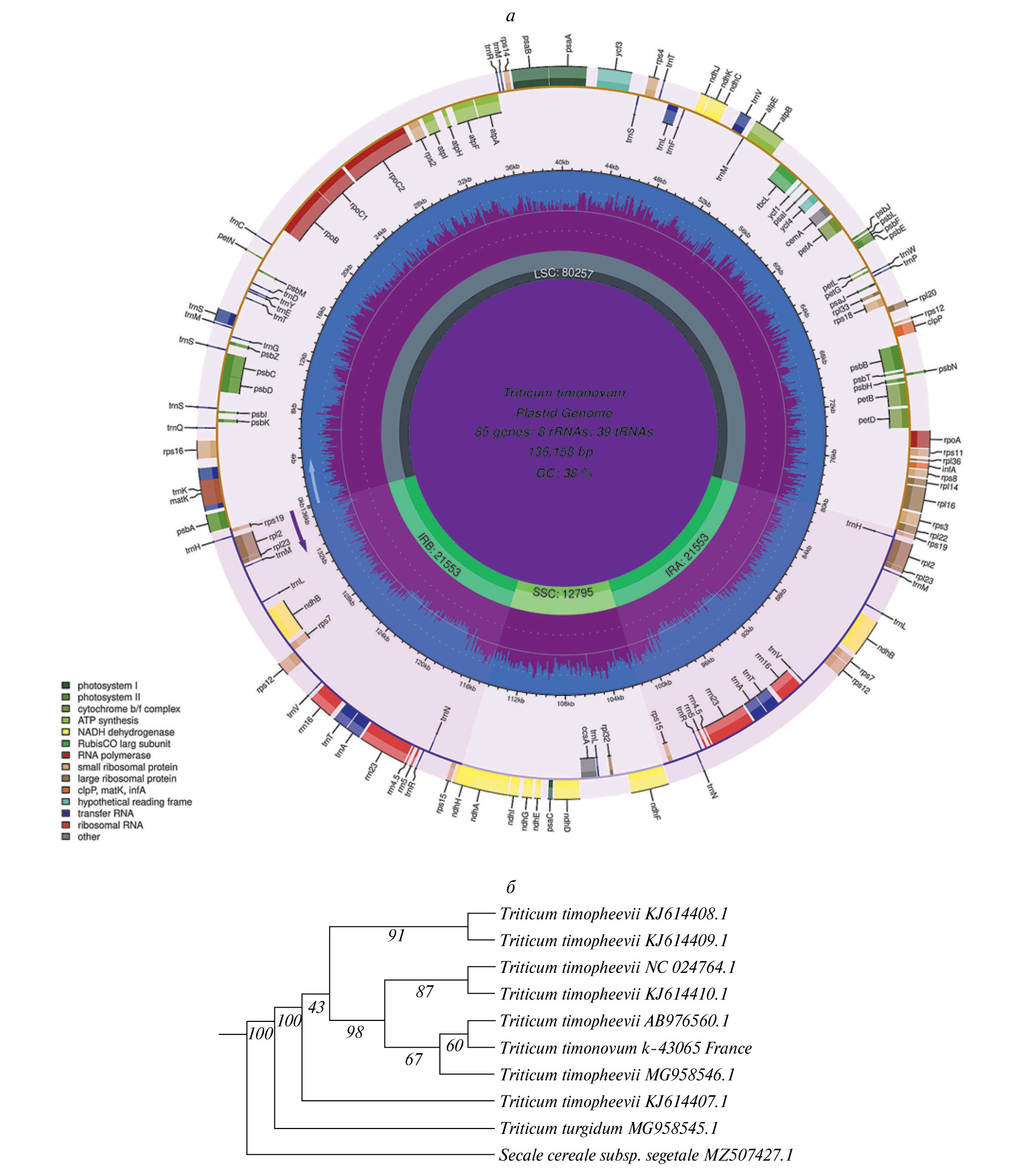
Нуклеотидная последовательность хлоропластного генома T. timonovum была депонирована в GenBank (номер доступа OR936056). Аннотацию хлоропластного генома проводили при помощи ресурса CPGAVAS 2, при этом размер хлоропластного генома T. timonovum составил 136158 пн. Длина области инвертированных повторов 21552 пн, области SSC – 12795 пн, а области LSC – 80257 пн. Содержание GC-пар во всем пластидном геноме – 38.3%. В области SSC содержание GC составляет 32.17%, а в области LSC – 36.25%. В области IR T. timonovum GC-содержание доходит до 43.92%.
У пшеницы тимоновум аннотировали 132 структурных гена, из которых 85 – белок-кодирующие гены, 31 ген тРНК и 4 гена рРНК. В том числе 7 генов, кодирующих белки (rps19, rpl2, rpl23, ndhB, rps7, rps12, rps15), 8 генов тРНК (trnH-GUG, trnM-CAU, trnL-CAA, trnV-GAC, trnT-CGU, trnA-UGC, trnR-ACG, trnN-GUU), 4 гена рРНК (rRNA4.5, rRNA23, rRNA16 и rRNA5) были дублированы из-за того, что находятся в области повтора IR. При этом в SSC-области обнаружено 10 белок-кодирующих генов и 1 ген тРНК, в LSC-области – 68 белок-кодирующих генов и 22 гена тРНК. Кроме того, из 132 генов 11 имеют по одному интрону (atpF, ndhB, petB, petD, rpl2, trnI-GAU, ndhA, rpl16, rps12A, rps16, trnG-UCC) и 9 генов – по 2 интрона (trnK-UUU, trnS-CGA, trnL-UAA, trnV-UAC, trnT-CGU, trnA-UGC, ycf3). Самый крупный интрон (2559 пн) находится в гене trnk-UUU, внутри которого располагается другой ген – matK. Все полученные результаты представлены на рис. 1, а в виде кольцевой структуры, полученной при помощи онлайн-ресурса Chloroplot. Различные цветовые блоки на внешнем круге кольца отображают принадлежность генов к тем или иным функциональным группам.
На основе анализа нуклеотидных последовательностей полных хлоропластных геномов различных образцов T. timopheevii из GenBank, T. turgidum MG958546.1 и T. timonovum k-43065 (секвенированный нами) было построено филогенетическое древо, которое показало, что T. timonovum k-43065 наиболее близок к T. timopheevii (AB976560.1) (рис. 1, б), при этом другие образцы T. timopheevii расположились на древе немного дальше. T. turgidum MG958546.1 и Secale cereale subsp. segetale (MZ507427.1), как и ожидалось, оказались внешними видами по отношению к исследованным пшеницам. Пластомы T. timonovum и T. timopheevii (AB976560.1) отличались только одной вставкой А в положении 47891, при этом другие образцы T. timopheevii отличались от этих близких по хлоропластному геному образцов пшениц различными делециями и вставками.
Рис. 1. а – визуальное представление в виде кольца секвенированного хлоропластного генома T. timonovum к-43065. Разными цветами отображены гены, синий круг посередине отображает уровень GC. IRA – инвертированная область повтора A, IRB – инвертированная область повтора B. Гены, расположенные за пределами внешнего круга, транскрибируются по часовой стрелке, а расположенные внутри гены – против часовой стрелки. б – филогенетическое древо, построенное на основе выравнивания нуклеотидных последовательностей хлоропластных геномов различных образцов T. timopheevii из GenBank, T. turgidum MG958546.1 и T. timonovum k-43065. В качестве внешнего вида представлен Secale cereale subsp. segetale (MZ507427.1).
Ранее японскими авторами [12] на основе микросателлитного анализа хлоропластной ДНК большого числа образцов T. timopheevii из дикой флоры были выявлены три подгруппы, которые можно видеть также на построенном нами древе (рис. 1, б). Лишь образец с номером KJ614407.1 расположился отдельно от этих трех групп.
К сожалению, французские авторы [1] в своей статье не указали, какой конкретно образец тетраплоидной пшеницы T. timopheevii с геномом GA они использовали при создании октаплоидного вида T. timonovum с геномом GGAA. Однако по нуклеотидной последовательности пластидного генома этот октаплоид оказался наиболее близок к образцу пшеницы Тимофеева (AB976560.1), секвенированного грузинскими авторами [13]; однако в их статье также не сообщается ни каталожный номер, ни точное географическое происхождение секвенированного образца данной пшеницы.
Тем не менее, исходя из того, что от других представителей T. timopheevii хлоропластный геном пшеницы тимоновум отличается наличием ряда инделов, можно предположить, что именно образец T. timopheevii (AB976560.1) или близкий к нему был исходным при получении T. timonovum, при этом хлоропластный геном полученного октаплоида под действием колхицина сильным изменениям не подвергся.
Авторы выражают искреннюю признательность коллективу Отдела генетических ресурсов пшениц Всероссийского института генетических ресурсов растений им. Н.И. Вавилова (ВИР, Санкт-Петербург) за предоставление семенного материала для исследований.
Работа выполнена в рамках Государственного контракта по проекту РНФ № 23-24-00275 “Филогенетические взаимоотношения отдельных видов пшенично-эгилопсного комплекса разных уровней плоидности через призму их полных хлоропластных геномов с прицелом на происхождение B- и G-субгеномов полиплоидных форм пшениц линий turgidum-aestivum и timopheevii-zhukovskyi”.
Настоящая статья не содержит каких-либо исследований с участием животных и людей в качестве объектов исследований.
Авторы заявляют об отсутствии конфликта интересов.
About the authors
А. R. Kuluev
Institute of Biochemistry and Genetics - Subdivision of the Ufa Federal Research Centre of the Russian Academy of Sciences
Author for correspondence.
Email: kuluev@bk.ru
Russian Federation, 450054, Ufa
R. T. Matniyazov
Institute of Biochemistry and Genetics - Subdivision of the Ufa Federal Research Centre of the Russian Academy of Sciences
Email: kuluev@bk.ru
Russian Federation, 450054, Ufa
B. R. Kuluev
Institute of Biochemistry and Genetics - Subdivision of the Ufa Federal Research Centre of the Russian Academy of Sciences
Email: kuluev@bk.ru
Russian Federation, 450054, Ufa
L. Yu. Privalov
Institute of Biochemistry and Genetics - Subdivision of the Ufa Federal Research Centre of the Russian Academy of Sciences
Email: kuluev@bk.ru
Russian Federation, 450054, Ufa
A. V. Chemeris
Institute of Biochemistry and Genetics - Subdivision of the Ufa Federal Research Centre of the Russian Academy of Sciences
Email: kuluev@bk.ru
Russian Federation, 450054, Ufa
References
- Heslot H., Raymond R. Obtention experimentale d’un autotetraploide aberrant (Triticum timonovum) a partir de Triticum timopheevi Zhuk. // Compt. Rend. Hebd. Séances Acad. Sci. 1959. V. 248. P. 452–455.
- Мурашёв В.В., Морозова З.А. Сравнительный морфогенез Triticum timopheevii (Zhyk.) и синтезированного октоплоидного вида T. timonovum Heslot еt Ferrary // Вест. Моск. у-та. Серия 16. 2008. T. 63. № 3. C. 127–133.
- Badaeva E.D., Badaev N.S., Filatenko A.A. et al. Cytological investigation of cereal, hexa- and octoploid species containing G genome // Genetika (Mos.). 1990. V. 26. № 4. P. 708–716.
- Badaeva E.D., Filatenko A.A., Badaev N.S. Cytogenetic investigation of Triticum timopheevii (Zhuk.) Zhuk. and related species using the C-banding technique // Theor. Appl. Genet. 1994. V. 89. P. 622–628.
- Shi C., Hu N., Huang H. et al. An improved chloroplast DNA extraction procedure for whole plastid genome sequencing // PLoS One. 2012. V. 7. № 2. https://doi.org/10.1371/journal.pone.0031468
- Bolger A.M., Lohse M., Usadel B. Trimmomatic: A flexible trimmer for Illumina sequence data // Bioinformatics. 2014. V. 30. P. 2114–2120. https://doi.org/10.1093/bioinformatics/btu170
- Wu P., Xu C., Chen H. et al. NOVOWrap: An automated solution for plastid genome assembly and structure standardization // Mol. Ecol. Resour. 2021. V. 21. № 6. P. 2177–2186. https://doi.org/10.1111/1755-0998.13410
- Shi L., Chen H., Jiang M. et al. CPGAVAS2, an integrated plastome sequence annotator and analyzer // Nucl. Ac. Res. 2019. V. 47. P. W65–W73. https://doi.org/10.1093/nar/gkz345
- Zheng S., Poczai P., Hyvönen J. et al. Chloroplot: An online program for the versatile plotting of organelle genomes // Front Genet. 2020. V. 11. https://doi.org/10.3389/fgene.2020.576124
- Katoh K., Standley D.M. MAFFT multiple sequence alignment software version 7: Improvements in performance and usability // Mol. Biol. Evol. 2013. V. 30. № 4. P. 772–780. https://doi.org/10.1093/molbev/mst010
- Han M.V., Zmasek C.M. phyloXML: XML for evolutionary biology and comparative genomics // BMC Bioinformatics. 2009. V. 10. P. 1–6. https://doi.org/10.1186/1471-2105-10-356
- Mori N., Kondo Y., Ishii T. et al. Genetic diversity and origin of timopheevi wheat inferred by chloroplast DNA fingerprinting // Bred. Sci. 2009. V. 59. P. 571–578. https://doi.org/10.1270/jsbbs.59.571
- Gogniashvili M., Naskidashvili P., Bedoshvili D. et al. Complete chloroplast DNA sequences of Zanduri wheat (Triticum spp.) // Genet. Resour. Crop. Evol. 2015. V. 62. P. 1269–1277. https://doi.org/10.1007/s10722-015-0230-x
Supplementary files



