The “evolution” of the mitochondrial genome of the (Phylloscopus borealis sensu lato) occurs in its nuclear genome
- Authors: Spiridonova L.N.1, Valchuk O.P.1, Red’kin Y.А.2,3
-
Affiliations:
- Federal Scientific Center for Biodiversity of Terrestrial Biota of Eastern Asia Far Eastern Branch of the Russian Academy of Sciences
- Moscow State University
- Institute of Biological Problems of the Cryolithozone, Siberian Branch of the Russian Academy of Sciences
- Issue: Vol 60, No 7 (2024)
- Pages: 45-61
- Section: ГЕНЕТИКА ЖИВОТНЫХ
- URL: https://bakhtiniada.ru/0016-6758/article/view/267646
- DOI: https://doi.org/10.31857/S0016675824070045
- EDN: https://elibrary.ru/BIIJXE
- ID: 267646
Cite item
Full Text
Abstract
Sequencing of a partial fragment of the ND5–cytb mithochondrial genes (1553 bp) and its nuclear copies was carried out to Phylloscopus borealis sensu lato, belonging to individual taxonomic groups from different parts of the range. It was shown that the majority of taxon-specific and unique mitochondrial substitutions in examinandus and xanthodryas forms were identical to those in nuclear copies of borealis mtDNA. Differences between mitochondrial haplotypes of examinandus and nuclear copies of mtDNA borealis were low (p = 0.02), at the same time the mtDNA genetic divergence in borealis–examinandus, borealis–xanthodryas and examinandus–xanthodryas significantly exceeded this value (p = 0.035, 0.044 and 0.046, respectively). A nuclear copy of the mitochondrial haplotype of the easternmost form of xanthodryas was first discovered in the nuclear genome of one borealis individual in the western part of the breeding range (Komi Republic). Alongside this, it was shown at the first time, the nuclear copies of xanthodryas mtDNA from Toyama Prefecture (Japan) were close to the mitochondrial haplotypes of borealis from Kytlym (Sverdlovsk region) (p = 0.018). Thus, the mutations emerging in the nuclear copies of mitochondrial genes are the source of most substitutions in the mitochondrial DNA of the studied forms. The origin of the mitochondrial haplotypes examinandus and xanthodryas from nuclear copies of mtDNA borealis and the close similarity of their nuclear genomes gives grounds to consider the mitogenomes of these forms as variants of the haplotype of the single species Ph. borealis sensu lato. With a high degree of probability, it can be argued that the divergence time of the haplotypes of the analyzed forms is significantly less than 2.5-3 million years, as previously assumed by a number of authors [Saitoh et al. 2010; Alström et al. 2011], and the “molecular clock” that do not take into account recombination events between the nuclear and mitochondrial genomes cannot be used in this case.
Full Text
Митохондриальные маркеры широко используются для изучения генетического разнообразия и построения молекулярных филогений. Однако согласованность классической и молекулярной систематики часто нарушается. Анализ хранящихся в Генбанке последовательностей митохондриальных (мт) генов из работ по филогенетике разных таксонов убедительно показал, что одной из причин несоответствия молекулярных данных классическим морфологическим признакам, несомненно, является ложное использование ядерных копий мт-генов (NUMT) вместо подлинных мтДНК [1]. Ядерные копии митохондриальных генов, с одной стороны, могут вносить существенные ошибки в филогенетический анализ [2], а с другой – могут помочь разрешению вопросов о происхождении новых вариантов гаплотипов мтДНК [3–5]. В настоящее время NUMT обнаружены во всех исследованных в этом отношении растениях и животных. Научный интерес к ядерным копиям митохондриальной ДНК, ранее считавшимся “молекулярным мусором” в филогенетических исследованиях, в последнее время возрастает [1, 6–9 и мн. др.]. Особый интерес для исследования молекулярных причин глубокой дивергенции митохондриальных линий у таксонов низкого ранга со слабыми морфологическими отличиями представляют группы видов и подвидов со значительно дифференцированными митохондриальными гаплотипами. В настоящее время имеется много примеров глубокой дивергенции митохондриальных гаплотипов, особенно у птиц, на так называемые восточные и западные [10–13]. В этом отношении интересным оказался комплекс широко распространенной пеночки-таловки, представленный тремя сильно различающимися филогруппами мт-гаплотипов.
Систематика форм, входящих в состав группировки пеночек-таловок Phylloscopus borealis (s. l.), представляет собой один из сложных случаев среди пеночек Северной Палеарктики. В настоящее время существуют два противоположных взгляда. По мнению российских орнитологов, совпадающему с критериями классической систематики, это по-прежнему один политипический вид со сложной внутривидовой структурой, включающий семь подвидов [14–15]. По особенностям вокализации эти формы образуют три хорошо обособленные подвидовые группы. Первая – “borealis”, объединяет северо-европейские, сибирские и аляскинские популяции, отличающиеся так называемой “быстрой” песней, включает расы: Ph. b. talovka Portenko, 1938; Ph. b. transbaicalica Portenko, 1938; Ph. b. borealis (Blasius, 1858) и Ph. b. kennicotti (S.F. Baird, 1869). Вторая – “hylebata”, включает популяции южной части Сихотэ-Алиня, Сахалина, Хоккайдо, Курильских островов и Камчатки, объединяет два подвида с “медленным” типом песни: Ph. b. hylebata Swinhoe, 1860 (южный, более мелкий) и Ph. b. examinandus Stresemann, 1913 (северный, более крупный). И третья – “японская таловка”, гнездящаяся на островах Хонсю и Кюсю, представленная единственной формой Ph. b. xanthodryas (Swinhoe, 1863) и обладающая также очень специфичным характером песни. Согласно другой точке зрения, более распространенной в мировой литературе [16-21], основанной на результатах молекулярных исследований (цитохром b) в сочетании с указанными данными по вокализации, выделяются три разных вида: “Ph. borealis”, “Ph. examinandus” и “Ph. xanthodryas”.
Следует отметить, что области распространения “медленного” и “быстрого” типа песни у таловок заметно перекрываются. Самые западные районы, где среди птиц с “быстрой” песней изредка отмечались песни “медленного” типа, установлены в Хэнтэй-Чикойском нагорье [22] и нижнем течении р. Олёкмы в Южной Якутии [15]. При этом А.А. Назаренко [22] подчеркивает, что в Забайкалье песни обоих типов воспроизводят одни и те же самцы. Среди особей с “медленной” песней на Сахалине изредка можно слышать и “быстрый” вариант песни или сочетание элементов обоих вариантов у одних и тех же птиц (наши данные). Анализ окраски коллекционных экземпляров, собранных в гнездовой период на Сахалине и в Приамурье, показывает, что в этих регионах часто встречаются таловки со смешанными признаками. Е.Г. Лобков [23] прямо указывает, что весь север Камчатского полуострова, граничащий с Корякским нагорьем, где обитают Ph. b. borealis, населяют таловки с переходными признаками. Все это указывает на то, что в зонах вторичного контакта таловок с быстрым и медленным типами песни в Приамурье, Приморье и сопредельных регионах, а также на севере Камчатки и на Сахалине сформировались переходные (гибридные) популяции этих птиц со смешанными морфологическими признаками и смешанной вокализацией. Выполненные к нынешнему моменту генетические исследования таловок с разным типом песни из разных частей ареала [16, 18, 20] основаны на малом количестве особей из такого же соответственно малого числа локалитетов, что без проведения должного анализа фенотипической принадлежности птиц не позволяет выявить характер репродуктивных отношений между ними. В связи со сказанным выше нам представляется более оправданным считать эти группы конспецифичными. Кроме того, использование названия “examinandus Stresemann, 1913” для отделения таловок с медленным типом песни неверно, поскольку птицам этой же группы должно принадлежать старшее имя “hylebata Swinhoe, 1860” [15, 24].
Секвенирование полного митогенома трех особей с о. Сахалин выявило у одной из них два значительно дифференцированных гаплотипа: собственно митохондриальный гаплотип examinandus и ядерную копию мтДНК (NUMT), сходную с мт-гаплотипом borealis [5]. В связи с этим мы выдвинули гипотезу происхождения гаплотипа examinandus из ядерного генома borealis посредством межгеномной рекомбинации. Принимая во внимание результаты наших предыдущих исследований [3–5], цель настоящей работы заключалась в поиске причин глубокой дифференциации митохондриальных гаплотипов комплекса форм Ph. borealis s. l. на фоне слабой морфологической изменчивости. Для этого необходимо было на обширном материале, по возможности со всего видового ареала, исследовать наиболее дифференцированные участки митохондриального генома и их ядерные копии и сравнить их у всех представителей комплекса.
Материалы и методы
Сбор материала и амплификация фрагмента ND5-cytb мтДНК
В дальнейшем изложении для упрощения наименования трех таксономических группировок комплекса мы будем использовать названия “Ph. borealis”, “Ph. examinandus” и “Ph. xanthodryas” в соответствии с их обозначением в современных Списках птиц мира [21, 25]. Материал для исследования представлен 80 образцами из 28 локалитетов, которые были собраны в разное время и охватывают большую часть гнездового ареала форм этого комплекса в России и в Японии (рис. 1, табл. 1). Для упрощения исследований образцам, имеющим оригинальные коды (номера колец живых птиц или уникальные номера и коды экземпляров зоологических коллекций), были присвоены также порядковые номера (табл. 1) Образцы мышечных тканей и крови были фиксированы в 96%-ном этаноле. ДНК выделяли набором ISILATE II Genomic DNA Kit (Bioline, Inc.). Кроме того, использован материал в виде перьев от образцов, хранящихся в зоологических музеях МГУ и ДВФУ.
Рис. 1. Ареал и места сбора образцов Ph. borealis s. l. Номера точек соответствуют материалам, представленным в табл. 1.
Таблица 1. Образцы Ph. borealis s. l., использованные в анализе
Номер экземпляра | Форма | Место сбора | Номер точки на карте | Номер доступа Генбанка (мтДНК) | Номер доступа Генбанка (NUMT) |
R-41117 | borealis | РФ, Мурманская обл., Мончегорский р-н, дол. р. Нявки | 1 | OR890317 | OR890391 |
R-41119 | « | » | 1 | OR890318 | OR890392 |
R-84460 | « | Карелия, Кемский р-н, окр. пос. Кузема | 2 | OR890322 | OR890396 |
R-97928 | « | РФ, Архангельская обл., Плесецкий р-н, 40 км к югу от Архангельска | 3 | OR890319 | OR890393 |
R-115722 | « | РФ, Архангельская обл., Приморский р-н, Двинская губа, о. Мудьюг | 4 | OR890320 | OR890394 |
R-115723 | « | » | 4 | OR890321 | OR890395 |
R-98720 | « | РФ, Костромская обл., Чухломский р-н, окр. д. Рагозино | 5 | OR890315 | OR890389 |
R-98721 | « | » | 5 | OR890316 | OR890390 |
ZMMU 612 | « | РФ, Кировская обл., Подосиновский р-н | 6 | OR890290 | |
ZMMU 611 | « | РФ, Кировская обл., Опаринский р-н | 7 | OR890289 | OR890368 |
ZMMU 174 | « | » | 7 | OR890288 | OR890369 |
R-126924 | « | РФ, Кировская обл., Опаринский р-н, окр. пос. Латышский | 7 | OR890291 | OR890370 |
4204-1 | « | » | 7 | OR890293 | |
5533-1 | « | » | 7 | OR890292 | OR890371 |
R-13109 | « | РФ, Респ. Коми, гор. окр. Вуктыл, р. Щугор, окр. пос. Усть-Паток | 8 | OR890302 | OR890379 |
R-13106 | « | РФ, Респ. Коми, гор. окр. Вуктыл, р. Печора, дер. Мича-Бичевник | 9 | OR890301 | OR890378 |
R-34868 | « | РФ, Респ. Коми, Троицко-Печорский р-н, окр. пос. Порог | 10 | OR890303 | |
R-34870 | « | » | 10 | OR890304 | OR890380; OR890381 |
R-34871 | « | » | 10 | OR890305 | |
R-34874 | « | » | 10 | OR890306 | |
R-34875 | « | » | 10 | OR890307 | |
R-34876 | « | » | 10 | OR890308 | OR890382 |
R-66106 | « | РФ, Респ. Коми, Троицко-Печорский р-н, окр. г. Медвежий Камень | 11 | OR890309 | OR890383 |
Номер экземпляра | Форма | Место сбора | Номер точки на карте | Номер доступа Генбанка (МТ ДНК) | Номер доступа (NU МТ) |
R-131414 | « | РФ, Свердловская обл., Ивдельский р-н, окр. г. Ивдель | 12 | OR890294 | OR890372 |
R-131419 | « | » | 12 | OR890295 | OR890373 |
R-131421 | « | » | 12 | OR890296 | |
2013-1 | « | РФ, Свердловская обл., гор. окр. Карпинск, окр. пос. Кытлым | 13 | OR890298 | OR890375 |
2012-1 | « | » | 13 | OR890297 | OR890374 |
5531-1 | « | » | 13 | OR890299 | OR890376 |
5532-1 | « | » | 13 | OR890300 | OR890377 |
R-116350 | « | РФ, Респ. Коми, гор. окр. Воркута, окр. пос. Елецкий, р. Лёк-Елец | 14 | OR890310 | OR890384 |
R-116351 | « | » | 14 | OR890311 | OR890385 |
R-116352 | « | РФ, Респ. Коми, гор. окр. Воркута, хр. Енганэпэ, гора Южная | 15 | OR890312 | OR890386 |
R-116353 | « | » | 15 | OR890313 | OR890387 |
R-115724 | « | РФ, Респ. Коми, гор. окр. Воркута, хр. Енганэпэ, ручей Изъявож | 15 | OR890314 | OR890388 |
R-123732 | « | РФ, Эвенкийский авт. окр., Илимпийский р-н, устье р. Тайменья | 16 | OR890323 | |
R-123733 | « | » | 16 | OR890324 | |
MIA 327 | « | РФ, Хабаровский край, Верхнебуреинский р-н, хр. Эзоп | 17 | OR890325 | |
VF17218 | examinandus | РФ, о. Сахалин, Ногликский р-н, залив Чайво | 18 | OR890337 | OR890422 |
VF17223 | « | » | 18 | OR890336 | OR890423 |
К48-13 | « | РФ, о. Сахалин, окр. Луньского залива, гора Пик (480 м) | 19 | OR890338 | OR890424 |
RYA-3202 | « | РФ, о. Сахалин, Ногликский р-н, р. Плелярна | 19 | OR890343 | OR890401 |
RYA-2888 | « | РФ, о. Сахалин, Ногликский р-н, долина р. Набиль | 19 | OR890341 | OR890399 |
RYA-2892 | « | РФ, о. Сахалин, Тымовский р-н, пойма р. Малой Тыми (правый берег) | 19 | OR890342 | OR890400 |
RYA-2878 | « | РФ, о. Сахалин, Тымовский р-н, лев. берег р. Пиленги, ур. Пастушье | 19 | OR890340 | OR890398 |
RYA-2874 | « | РФ, о. Сахалин, Тымовский р-н, лев. бер. р. Тыми, окр. пос. Тымовское | 19 | OR890339 | OR890397 |
VF57191 | « | РФ, о. Сахалин, Тымовский р-н, пос. Зональное | 20 | OR890346 | OR890404 |
VF57186 | « | » | 20 | OR890344 | OR890402 |
VF57190 | « | » | 20 | OR890345 | OR890403 |
VN85096 | мигрант | Приморский край, р. Средняя Литовка | 21 | OR890326 | OR890408; OR890407 |
Номер экземпляра | Форма | Место сбора | Номер точки на карте | Номер доступа Генбанка (МТ ДНК) | Номер доступа (NU МТ) |
VN85047 | « | РФ, Приморский край, р. Литовка, приток Новорудная | 21 | OR890327 | |
VN85077 | « | » | 21 | OR890329 | |
VN85138 | « | » | 21 | OR890328 | OR890409 |
M72 | « | » | 21 | OR890330 | |
VN85359 | « | » | 21 | OR890333 | |
VN85342 | « | » | 21 | OR890334 | OR890405 |
VN85382 | « | » | 21 | OR890335 | OR890406 |
VF17419 | « | » | 21 | OR890331 | |
VF58089 | « | » | 21 | OR890332 | |
CBH5193 | examinandus | РФ, Командорские о-ва, о. Беринга | 22 | OR890353 | OR890415 |
CBH5233 | « | » | 22 | OR890352 | OR890414 |
RYA-3543 | « | РФ, Камчатский край, Быстринский р-н, окр. пос. Эссо | 23 | OR890348 | OR890413 |
RYA-3372 | « | РФ, Камчатский край, Мильковский р-н, пос. Мильково | 24 | OR890351 | OR890410 |
RYA-3429 | « | » | 24 | OR890349 | OR890411 |
RYA 3453 | « | » | 24 | OR890347 | OR890412 |
RYA-3334 | « | РФ, Камчатский край, Елизовский р-н, пойма р. Авачи | 25 | OR890350 | |
RYA-4084 | « | РФ, о. Уруп, ур. Компанейское у бухты Новокурильская | 26 | OR890358 | |
RYA-4106 | « | » | 26 | OR890359 | |
RYA-3948 | « | РФ, о. Итуруп, берег бухты Касатка | 27 | OR890355 | OR890417 |
RYA-4016 | « | » | 27 | OR890357 | OR890418 |
RYA-3940 | « | » | 27 | OR890354 | OR890416 |
RYA-3959 | « | » | 27 | OR890356 | OR890425 |
5-xanth | xanthodryas | Я., о. Хонсю, преф. Тояма, ст. Фучу | 28 | OR890360 | OR890419 |
6-xanth | « | » | 28 | OR890361 | OR890420 |
IH17880 | « | » | 28 | OR890362 | OR890421 |
IH17886 | examinandus | » | 28 | OR890365 | |
IH17878 | « | » | 28 | OR890363 | |
IH17892 | « | » | 28 | OR890366 | |
1G86030 | « | » | 28 | OR890364 | |
1G83034 | « | » | 28 | OR890367 |
Примечание. РФ – Российская Федерация, Я. – Япония.
Удачным фрагментом митохондриального генома для проведения данной работы оказался участок длиной 1.5 тпн., включающий смежные части генов NADH-дегидрогеназы единицы 5 (ND5) и цитохрома b (cytb). Ядерная копия мтДНК (NUMT) этого фрагмента была обнаружена в результате полногеномного секвенирования у одной из птиц о. Сахалин [5]. Для синтеза фрагмента из митохондриального и ядерного геномов использованы специфичные праймеры Ph NUMT-Fw-12890 5’-CAGGCTCTATCATCCACAGCCTT-3’ и Ph NUMT-Rv-14417 5’-CACCTAGTAGGTTAGGTGAAAATAGG-3’. По причине плохой сохранности ДНК в музейном материале для амплификации исследуемого фрагмента у музейных образцов использовали дополнительные внутренние праймеры (Ph NUMT-Fw-13788 5’-AAGTTTCATCAAGCAGAGATGTTTG-3’ и Ph NUMT-Rv-13764 5’-CAAACATCTCTGCTTGATGAAACTT-3’). В сравнительный анализ мы взяли следующие последовательности генов ND5 и cytb, хранящиеся в Генбанке NCBI: Ph. xanthodryas (о. Сикоку AB362465; AB362466), Ph. examinandus (о. Сахалин AB362464), Ph. borealis (Магадан AB362462). Выборка Ph. xanthodryas была дополнена десятью последовательностями части гена cytb из Генбанка (MH079391, AB362458, AB362457, AB362456, AB362455, AB362452, AB362451, AB362449, AB362447, AB362448). Эти последовательности были использованы только в филогенетической реконструкции, за исключением сети гаплотипов.
Амплификацию фрагмента проводили в 20 мкл объема, содержащего 20 нг матрицы ДНК, 5 пмолей каждого праймера, 1 × готовой смеси для ПЦР с Taq AB ДНК-полимеразой (Компания “Алкор Био”, Россия). Цикл амплификации включал преденатурацию 3 мин/95 °C, затем 35 циклов: денатурация 30 с/95 °C, отжиг праймера 30 с/58 °C, элонгация в зависимости от длины фрагмента 30 или 90 с/72 °C, и финальная элонгация 72 °C в течение 5 мин.
Секвенирование, клонирование и компьютерная обработка последовательностей
Продукт амплификации был использован для циклического секвенирования с набором реагентов ABI PRISM®BigDyeTM Terminator v. 3.1. Реакцию присоединения метки проводили с теми же праймерами. Секвенирование проводили на автоматическом лазерном секвенаторе ABI PRISM 3130 (Applied Biosystems, США/Hitachi Япония).
Для образцов, имеющих в амплифицированном фрагменте две наиболее дивергированные последовательности, проведено клонирование с помощью набора InsTAcloneTM PCR cloning Kit (Fermentas, Литва) согласно инструкции производителя. Более подробная методика клонирования описана ранее [3]. Прямые и обратные последовательности были собраны в пакете программы Staden 1.53 [26]. Выравнивание проводилось в программе ClustalW, предложенной в MEGA v 7.0.21 [27].
Изменчивость гаплотипического (h) и нуклеотидного (π) разнообразия [28] форм анализировали в программе DnaSP v5.10.01 [29]. Дивергенцию между гаплотипами (p-дистанция) определяли с использованием модели замен GTR+G+I [28] в MEGA v 7.0.21. Выбор филогенетической модели проводился с помощью modeltest [30] в той же программе. Филогенетические реконструкции гаплотипов осуществлялись методом максимального правдоподобия (ML) и байесовским подходом (BI). Построение филогенетических деревьев ML проводили в программе MEGA, а BI был выполнен в программе MrBayes 3.1.2 [31]. Для оценки достоверности ветвлений филогенетического дерева, построенного по методу ML, проводилось 500 репликаций [32]. При BI-анализе создавали три миллиона генераций цепей Маркова, отбирая пробы каждые 100 генераций, т. е. 30000 проб. Первые 25% проб исключались из анализа. В программе Tracer 1.7.1 визуально оценивали сближение марковских цепей Монте-Карло (MCMC) к стационарному распределению [33]. Все значения эффективного размера выборок (ESS) были больше 200.
Сеть гаплотипов и поиск деревьев максимальной экономии (MP) анализировали методом усредненного объединения Median-Joining (MJ) в программе Network 10.2.0.0 [34]. Первичные последовательности клонов фрагмента ND5–cytb и его ядерных копий депонированы в Генбанк под номерами доступа для митохондриального фрагмента OR890288–OR890367 и для его ядерных копий OR890368–OR890425.
Результаты исследования
Изменчивость последовательностей фрагмента генов ND5–cytb
В результате анализа для 80 особей пеночки-таловки получены первичные последовательности митохондриального генома фрагмента генов ND5–cytb длиной около 1.5 тпн. У 58 образцов секвенирование фрагментов показало наличие двух значительно дифференцированных гаплотипов, один из которых являлся таксон-специфичным митохондриальным гаплотипом, а второй ядерной копией мтДНК (рис. 2). Одна птица (IH17880), отловленная и окольцованная в Японии в период осенней миграции, по результатам секвенирования имела отличающийся от всех остальных набор двойных пиков. Клонирование ее фрагмента обнаружило присутствие двух вариантов последовательностей, один из которых оказался гаплотипом xanthodryas, а второй – копией мтДНК, аналогичной таковым borealis. В свою очередь, гнездящаяся особь (R-34870) из окрестностей пос. Порог (Респ. Коми, Троицко-Печорский р-н) в секвенированной последовательности имела сходные двойные пики, представленные на рис. 2.
Рис. 2. Участок гена ND5 мтДНК форм Ph. borealis s. l.: 1 – xanthodryas (Генбанк AB362465), 2 – xanthodryas (IH17880), 3 – borealis (R-34870), 4 – examinandus (Генбанк AB362424), 5 – examinandus (VF57191), 6 – examinandus (RYA-3202), 7 – borealis (Генбанк AB362462). Красным цветом отмечены сайты, отличающиеся от последовательности xanthodryas. Сайты с двойными пиками показаны желтым цветом, с буквенным обозначением транзиций (R, Y) и трансверсий (D, M, S, W).
Изменчивость митохондриальных гаплотипов у всех форм оказалась одинаково высокой. Число вариабельных сайтов для всех особей составило 181 (общее с NUMT – 277), из них 109 (общее с NUMT – 154) парсимони-информативных и 72 (общее с NUMT – 123) – единичные замены. Скорости замен транзиций и трансверсий, выраженные в процентном соотношении, приведены в табл. 2. Транзиции G/A и T/С внесли максимальный вклад в нуклеотидное разнообразие митохондриальной ДНК и ее ядерных копий. В несколько раз чаще, по сравнению с другими трансверсиями, встречались G/С-замены. Нуклеотидное разнообразие имело низкие значения и значительно варьировало, снижаясь в ряду examinandus–borealis–xanthodryas (табл. 3)
Таблица 2. Значения нуклеотидных замен (в %), посчитанные по модели максимального правдоподобия (Maximum Composite Likelihood)
c\на | A | T | C | G |
A | – | 0.80 | 1.24 | 17.05 |
T | 1.07 | – | 21.25 | 0.65 |
C | 1.01 | 20.6 | – | 1.55 |
G | 37.30 | 1.05 | 4.19 | – |
Примечание. Полужирным шрифтом обозначены транзиции, курсивом – трансверсии.
Таблица 3. Гаплотипическое (h), нуклеотидное (π) и внутривидовое (p-dist) разнообразие митохондриального фрагмента ND5–cytb и его ядерных копий Ph. borealis s. l
Формы (N/H) | h | π | p-dist |
borealis (47/42) | 0.99 | 0.00898 | 0.004 |
examinandus (29/29) | 1.00 | 0.01310 | 0.010 |
xanthodryas (4/4) | 1.00 | 0.00548 | 0.005 |
NUMT (58/58) | 1.00 | 0.01929 | 0.020 |
Примечание. N – количество образцов, H – количество гаплотипов.
Полиморфные митохондриальные сайты borealis, examinandus и NUMT представлены на рис. 3 (а, б, в соответственно). В выборке borealis отсутствовала четко выраженная популяционная генетическая структура. Исключением явились мигрирующие птицы, отловленные в Приморье, гаплотипы которых отличались от западных тремя фиксированными заменами. Близким к ним оказался мт-гаплотип магаданской особи, взятой из Генбанка (AB362462).
Рис. 3. Полиморфные сайты фрагмента ND5–cytb и его ядерных копий Ph. borealis s. l.: borealis (a), examinandus (б) и NUMT (чертой разделены филогруппы NUMT II (вверху) и NUMT I (внизу)) (в).
Наиболее дивергированными митохондриальными гаплотипами обладали птицы из Кытлыма (Свердловская обл.) (2012-1, 5531-1 и 5532-1), Карелии (R-84460) и Костромской области (R-98721). Только два гаплотипа borealis встречены повторно, один у птиц из Респ. Коми (R-13106, R-13109, R-34876) и второй из Респ. Коми (R-34871), Мурманской обл. (R-41117 и R-41119) и Эвенкии (R-123732). Ядерные копии мтДНК обладали максимальным нуклеотидным разнообразием, у них выявлен 221 полиморфный сайт: для examinandus и borealis – 83 и 84 соответственно, для xanthodryas – 19. Из 58 последовательностей NUMT только у восьми выявлены стоп-кодоны митохондриальной ДНК (AGA, AGG).
Нуклеотидные последовательности examinandus, в отличие от borealis, разделились на две филогенетические линии, различающиеся между собой по более чем 30 фиксированным сайтам, однако не имеющие строгой географической привязки (рис. 3,б). Возможно, данный факт отражает существование в составе группировки таловок с “медленной” песней двух географических рас: Ph. b. examinandus и упомянутой выше Ph. b. hylebata. Выборка xanthodryas из-за малого количества исследованных образцов на рисунке не представлена.
Последовательности ядерных копий мтДНК, несмотря на их высокую гетерогенность, разделились на две филогруппы, которые мы обозначили как NUMT I (западная) и NUMT II (восточная) (рис. 3,в). В первую вошли в основном borealis из западной части ареала и часть мигрирующих птиц из Приморья, а также, что особенно важно, две японские xanthodryas из музея ДВФУ. Ядерные копии мтДНК xanthodryas оказались близки митохондриальным гаплотипам птиц из Кытлыма (p = 0.018). Такие же значения (p = 0.02) получены между митохондриальными гаплотипами examinandus и ядерными копиями мтДНК западных borealis. В линии NUMT II объединились в основном ядерные копии мтДНК представителей восточной части ареала и некоторых особей из западных территорий. Кроме того, в нее вошли последовательности неясной локализованности (ядерной или митохондриальной), поскольку митохондриальные гаплотипы, недавно возникшие из ядерных копий, имеют с ними одинаковые последовательности и не могут быть адекватно идентифицированы.
В ядерных копиях мтДНК исследуемого фрагмента двух образцов с Камчатки (RYA-3453(2)) и Сахалина (VF17223(2)) обнаружена делеция триплета TCA, кодирующего аминокислоту Ser(140). Такая же делеция присутствует в гене cytb мтДНК у образцов с островов Сахалин (VF57186) и Уруп (RYA-4084, RYA-4106) и птиц, окольцованных в Японии в период осенней миграции (IH17878, 1G86030).
Дивергенция мтДНК в парах borealis–examinandus, borealis–xanthodryas и examinandus–xanthodryas значительно превышала вышеописанные значения (p = 0.035, 0.044 и 0.046 соответственно), что согласуется с литературными данными по этим формам (3.8–5.1%) [16].
Филогенетические связи митохондриальных гаплотипов и NUMT
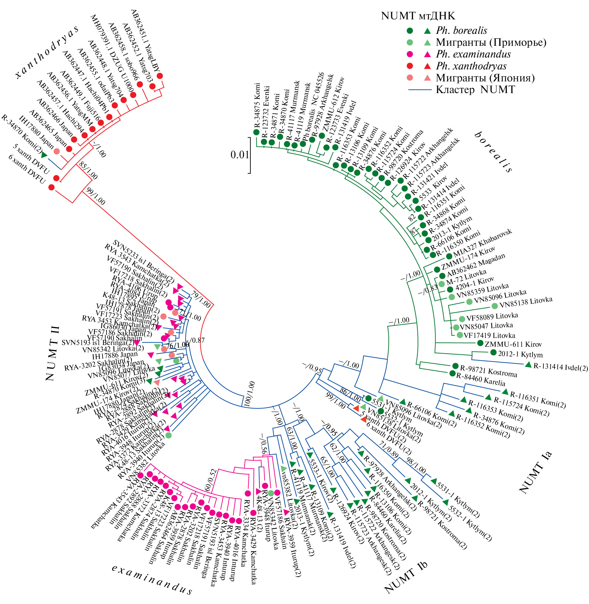
Для построения реконструкции связей мт-гаплотипов и их ядерных копий использованы метод максимального правдоподобия (модель замен GTR+G+I, bic = 22168.443) и байесовский подход. На обеих реконструкциях представлены четыре кластера, три из которых были существенно дифференцированы и соответствовали митохондриальным гаплотипам borealis, examinandus и xanthodryas (рис. 4). Четвертый кластер оказался наиболее гетерогенным, мы называем его супер-кластером по причине большого количества объединенных в нем последовательностей. Он включил не только все ядерные копии мтДНК, но и митохондриальные гаплотипы examinandus, которые обособились отдельной филогруппой. Условно супер-кластер разделился на три кластера, два из которых (NUMT Ia и NUMT Ib) соответствовали западной линии NUMT I и третий – восточной NUMT II. Часть NUMT отдельными длинными ветвями заняла промежуточное положение между митохондриальным и NUMT I кластерами.
Рис. 4. Филогенетическое дерево последовательностей мтДНК фрагмента ND5–cytb и его ядерных копий Ph. borealis s. l., построенное по методу ML. В узлах ветвлений указаны значения поддержки (ML/BI ≥ 50%). Вверху дерева указан масштаб с длиной ветви, измеряемой количеством замен на сайт.
Кластер borealis имел характерную для митохондриальных генов гребенчатую структуру с короткими внутренними ветвями и объединил большую часть западных таловок. В его состав обособленно вошла часть птиц, мигрирующих через Приморье вместе с одной особью из Магадана (AB362462). Ядерные копии мтДНК этих птиц объединились в западном кластере NUMT I. Интересным оказался факт присутствия у мигрирующей особи (К-25 VN85096) с митохондриальным гаплотипом borealis разных ядерных копий мтДНК, отнесенных к кластерам NUMT I и NUMT II, что может указывать на ее гибридное происхождение borealis × examinandus. Значительно дивергированными оказались некоторые митохондриальные последовательности нескольких птиц – одной из Кытлыма (2012-1), объединившейся с ядерной копией мтДНК особи из Ивделя (R-131414) (обе из Свердловской обл.), и двух птиц из Костромской области (R-98721) и Карелии (R-84460). Их ядерные копии мтДНК вошли в удаленную ветвь кластера NUMT I. Заслуживает внимания тот факт, что митохондриальные гаплотипы двух других птиц из Кытлыма (5531-1 и 5532-1) также принадлежат к кластеру ядерных копий NUMT I. При этом их собственные ядерные копии мтДНК сгруппированы в другой ветви этого же кластера, однако на значительном удалении от собственных митохондриальных гаплотипов. Такое смешение митохондриальных гаплотипов с ядерными копиями на филогенетической реконструкции указывает на близкое родство этих последовательностей и позволяет сделать предположение об источнике возникновения первых.
Структура митохондриального кластера examinandus, объединившего птиц Камчатки, Командорских островов (о. Беринга), Сахалина и Итурупа, была сходна с предыдущим и имела монофилетическое происхождение. Он вошел в состав кластера с ядерными копиями мтДНК borealis NUMT I. Интересно, что митохондриальные гаплотипы двух птиц с о. Уруп объединились с ядерными копиями более гетерогенного по таксономическому составу восточного кластера NUMT II. У одной птицы (VN85342), мигрировавшей в Приморье, обнаружен митохондриальный гаплотип examinandus, что подтверждает миграционные пути части examinandus через материк. Все ядерные копии мт-гаплотипов этих особей оказались в восточном кластере NUMT II.
Наиболее дифференцированной оказалась форма xanthodryas, которая отделилась от суперкластера ядерных копий, с максимальным количеством мутаций (более 40 замен). Два образца xanthodryas из музея ДВФУ нам удалось проанализировать на предмет ядерных копий мтДНК, которые оказались близки к митохондриальным последовательностям образцов из Кытлыма, из западной части ареала borealis. В свою очередь, одна из ядерных копий мтДНК образца (R-34870) из Республики Коми оказалась очень сходной с митохондриальными последовательностями xanthodryas.
Структура суперкластера NUMT, разделенного на три филогруппы NUMT Ia, NUMT Ib и NUMT II, значительно отличается от структуры кластеров, включающих митохондриальные гены. В нем преобладают длинные внутренние ветви, характерные для некодирующих ядерных генов. Кластер NUMT I представлен несколькими гетерогенными группами и занимает промежуточное положение между кластерами borealis и NUMT II. Он объединил не только ядерные копии мтДНК западных и восточных borealis и двух японских xanthodryas, но, что самое неожиданное, в него вошли некоторые мт-гаплотипы западных borealis и восточных examinandus.
Кластер NUMT II располагается между кластерами NUMT I и xanthodryas. Структура этого кластера характеризуется смешанным типом ветвления, представленным длинными ветвями, относящимися к ядерным копиям мтДНК, и короткими ветвями, типичными для митохондриальных генов (см. рис. 4). Наряду с ядерными копиями мтДНК в нем хаотично объединились также некоторые мт-гаплотипы examinandus. В этот же кластер вошли ядерные копии двух птиц из Кировской области (ZMMU-611 и ZMMU-174). Необходимо особо отметить базовое положение суперкластера NUMT для кластеров митохондриальных гаплотипов. Его центральное расположение подтверждает построенная в программе NetWork сеть гаплотипов (рис. 5). Из сети гаплотипов были исключены взятые из Генбанка десять последовательностей гена cytb xanthodryas по причине недостающей части фрагмента гена ND5. Количество замен между суперкластером NUMT и остальными филогруппами указано на ветвях сети. Важно отметить, что некоторые ядерные копии мтДНК имели более 40 замен с центральным кластером, что указывает на скрытый в ядерном геноме огромный резерв разнообразия митохондриальных копий.
Рис. 5. Филогенетическая сеть последовательностей мтДНК фрагмента ND5–cytb Ph. borealis s. l. и его ядерных копий, построенная по методу Median Joining. На ветвях красным цветом указано количество замен (≥ 10). Зеленая пунктирная стрелка указывает мт-гаплотип, желтая – ядерную копию мтДНК.
Интересным явился факт присутствия в кластере xanthodryas одной из ядерных копий, принадлежащей особи borealis из западной части ареала (Респ. Коми, R-34870). В свою очередь, ядерные копии мтДНК двух xanthodryas (5-xanth, 6-xanth) сгруппировались в кластере NUMT I с мигрирующим borealis (VN85138) из Приморья, митохондриальный гаплотип которого сходен с магаданским гаплотипом из Генбанка (AB362462). Такое перекрестное расположение мт-гаплотипов и ядерных копий косвенно указывает на произошедший обмен между ядерным и митохондриальным геномами. Несмотря на обособленность каждого митохондриального кластера, базовым для всех форм оказался суперкластер с ядерными копиями мтДНК.
Обсуждение
Выбор фрагмента митохондриального генома ND5–cytb для анализа и сравнения его ядерных копий был определен нашим предыдущим исследованием [5]. Данные гены пользуются широкой популярностью в филогенетических исследованиях, и их последовательности в большом количестве представлены в разных генетических банках. Например, для гена сytb птиц прочитано около 56000 последовательностей, а для гена ND5 – около 8000. Необходимо отметить, что около 30% этих последовательностей имеют ошибки разного характера, включая ядерные копии гена сytb мтДНК, на которые приходится до 1% ошибок [35]. Это свидетельствует о том, что не все ядерные копии митохондриальных генов по характерным признакам (отсутствие/присутствие терминирующих кодонов, наличие инделей, приводящих к сдвигу рамки считывания, и повышенный полиморфизм последовательностей за счет несинонимичных замен) могут быть отнесены к псевдогенам. Результаты настоящего исследования митохондриальных генов и их ядерных копий и ранее опубликованных работ [3–5] показывают в большинстве случаев полную функциональность ядерных копий, и при переходе из ядерного генома в митохондриальный они становятся полноценными кодирующими генами. Из 58 ядерных копий, представленных в данной работе, только у восьми обнаружены преждевременные терминирующие кодоны митохондриальной ДНК. Напомним, что стоп-кодоном копии митохондриального гена в ядерном геноме является TGA-триплет, кодирующий в митохондриальном геноме аминокислоту триптофан [3]. Поэтому не требуется каких-либо случайных мутаций и длительного времени, чтобы ген стал “молчащим” при переходе в ядерный геном и наоборот.
Все таксон-специфичные и большинство уникальных замен митогенома исследованных образцов были обнаружены в его ядерных копиях, включая уникальную делецию TCA-триплета, кодирующего аминокислоту серин Ser(140). Данный факт дополнительно подтверждает родство последовательностей, полученных из ядерного и митохондриального геномов. Кроме того, по таким маркерным сайтам можно также устанавливать родственные отношения и соответственно популяционную принадлежность птиц в периоды миграций и зимовки. Еще раз обращаем внимание на то, что митохондриальные последовательности examinandus объединились в одном кластере с ядерными копиями мтДНК borealis. У японской xanthodryas (IH17880) и западной borealis (Респ. Коми, R-34870) выявлены перекрестные ядерные копии мтДНК. Сходная ситуация была описана у других видов воробьиных Сalliope calliope (Pallas, 1776) [3] и С. pectoralis Gould, 1837 [5].
Полученные данные указывают на то, что источником митохондриальных замен, т. е. “эволюции” таксон-специфичных гаплотипов мтДНК, в данном случае являются мутации в ядерных копиях мт-генов. Причем межгеномное рекомбинационное событие, происходящее в гоноцитах [3], предшественниках половых клеток птиц [36], предоставляет новый вариант гаплотипа с уже готовыми многими специфичными сайтами, передающимися по наследству сразу многим потомкам. Обнаруженные факты значительно сокращают время дивергенции мт-гаплотипов для анализируемых форм, чем это предполагалось ранее [18, 20], а “молекулярные часы”, не учитывающие рекомбинационных событий между ядерным и митохондриальным геномами, в этом случае не могут быть использованы. Появление новых филогрупп мтДНК обычно связывают с событиями Ледникового периода, климатическими колебаниями плейстоцена и рефугиумами, прохождением популяциями “бутылочного горлышка”. Принимая во внимание как описанные ранее факты по другим видам, так и представляемую работу, мы полагаем, что гомологичная рекомбинация между ядерным и митохондриальным геномами, являющаяся уникальным событием, раскрывает причину монофилии и глубокой дивергенции современных митохондриальных филогрупп Ph. borealis s. l. без всех выше описанных условий.
Сравнение митохондриальных генов и их ядерных копий может прояснить происхождение таксон-специфичных митохондриальных гаплотипов, как показано нами ранее [5, 8]. Поскольку все модели филогенетических реконструкций для мт-гаплотипов основаны на постепенном накоплении мутаций в самом митогеноме, рекомбинационные события, случающиеся между ядерным и митохондриальным геномами с резкой сменой “старого” гаплотипа на более дифференцированный “новый”, не укладываются в эти модели. NUMTs практически не используются для построения филогенетических реконструкций, однако в ряде случаев анализ их изменчивости позволил провести реконструкцию филогенетических отношений, как, например, у полевок рода Microtus [37] и шимпанзе [38]. NUMTs являются быстроэволюционирующими видоспецифичными последовательностями и полезны для филогенетического анализа прежде всего в группах близкородственных видов и видов-двойников [39, 40].
Одним из примеров глубокой митохондриальной дивергенции при отсутствии ядерных отличий является пара Ph. affinis (Tickell, 1833) – Ph. occisinensis Martens et al., 2008. Выделение occisinensis в отдельный вид [41] основано главным образом на значительной митохондриальной дивергенции. Анализ ядерных геномов (SNP), наряду с биоакустическими и морфологическими признаками, показал высокое сходство этих таксонов [13]. В то же время результаты секвенирования митохондриальных геномов продемонстрировали их глубокую дивергенцию, которую объясняют экспансией формы affinis на запад, где она заменила ныне “вымершую” родственную форму, считавшуюся донором ее мтДНК и незначительной части ее ядерного генома. Причина замены собственного митохондриального гаплотипа affinis на чужой осталась загадкой. В связи с этим Д. Чжан с соавт. предлагают новый термин – “призрачная интрогрессия” и предлагают ее в качестве причины глубокой дивергенции митохондриальных гаплотипов Ph. affinis и Ph. occisinensis [13]. Время расхождения occisinensis и affinis по митохондриальному гену цитохрома b П. Альстрем с соавт. датируют более 4 млн лет, а для форм borealis, examinandus и xanthodryas – периодом в 2.5–3 млн лет [42]. Однако, как показывают наши исследования, все таксон-специфичные митохондриальные гаплотипы существующих в настоящее время форм Ph. borealis представлены в его ядерных копиях мтДНК.
Скрытые межгеномные рекомбинационные процессы, случающиеся в организме, можно увидеть по косвенным признакам, анализируя значительный материал не только мтДНК, но и ее ядерных копий. Если в анализе по митохондриальным маркерам присутствуют длинные ветви с особями, отличающимися большим количеством мутаций от базового гаплотипа, есть большая вероятность обнаружения либо рекомбинационного события, либо ядерной копии мтДНК. Как показывает наше исследование, митохондриальные копии в ядерном геноме не всегда имеют признаки, отличающие их от ядерных псевдогенов. К примеру, мт-гаплотипы особей borealis из Кытлыма, Костромской области и Карелии по их кластеризации на филогенетической реконструкции (см. рис. 4) можно было бы рассматривать в качестве ядерных копий мтДНК, если бы мы не обнаружили их собственные NUMT, которые оказались значительно дивергировавшими.
Разделение суперкластера NUMT на три филогруппы (NUMT Ia, NUMT Ib и NUMT II) можно объяснить несколькими, разновременными межгеномными рекомбинационными событиями, в результате которых новая ядерная копия мтДНК изменялась независимо от предыдущих. Высокая скорость мутаций, характерная для ядерных псевдогенов, обеспечила глубокую дифференциацию обнаруженных филогрупп. Ядерные копии мтДНК, пребывающие длительное время в ядерном геноме, могут существенно изменяться от собственных митохондриальных геномов. Объединение в одном кластере с ядерными копиями borealis гаплотипов examinandus указывает на источник их происхождения, причем собственные ядерные копии examinandus, продолжая “эволюционировать” в ядерном геноме, значительно дивергировали от первоначальной последовательности ядерной копии borealis. Структура кластеров на филогенетической реконструкции, построенной с использованием митохондриальных генов и их ядерных копий, поразительно различается. Кластеры, включающие митохондриальные последовательности, имеют характерную картину распределения, соответствующую так называемому принципу “эффекта основателя”, длинную монофилетичную ветвь с короткими внутренними гребенками.
Суперкластер NUMT в основном образован длинными ветвями за счет высокого нуклеотидного разнообразия ядерных копий мтДНК, что согласуется с литературными данными, указывающими на высокую степень изменчивости псевдогенов митохондриального происхождения, и противоречит представлению о них как о “молекулярных ископаемых” [7]. Принимая во внимание эти отличия, можно предположить, что в целом ряде исследований митохондриальных маркеров, результатом которых на филогенетических реконструкциях стало выявление высокой гетерогенности либо полифилетического происхождения, анализировались не собственно митохондриальные гены, а их ядерные копии.
Таким образом, все таксон-специфичные митохондриальные гаплотипы borealis, examinandus и xanthodryas, по нашему мнению, произошли из ядерных копий мтДНК одной формы, обитающей в настоящее время, в частности, на юге Предуралья (соответствующей подвиду Ph. b. talovka). Ядерный геном служит местом, где происходят “эволюция” митохондриального генома и накопление его генетической изменчивости. Обнаруженные варианты ядерных копий являются потенциальным источником новых гаплотипов мтДНК и представляют собой скрытый молекулярный резерв мтДНК, который может быть реализован через межгеномную рекомбинацию. В то же время ядерный геном, кодирующий морфологические признаки, остается прежним, что объясняет слабую морфологическую дивергенцию форм при глубоких отличиях митохондриальных гаплотипов. Основываясь на наших выводах о происхождении митохондриальных гаплотипов форм examinandus и xanthodryas из ядерных копий мтДНК borealis и учитывая высокое сходство их ядерных геномов, мы рассматриваем митогеномы этих форм в качестве вариантов гаплотипа одного вида Ph. borealis s. l.
Авторы чрезвычайно признательны В.Н. Сотникову, предоставившему уникальные материалы собственных сборов из различных частей гнездового ареала исследуемого вида.
Работа выполнена в рамках Государственного задания Министерства науки и высшего образования Российской Федерации (тема № 121031500274-4 “Эволюционные аспекты формирования наземной биоты востока Азии”), а также гостемы: “Таксономический и биохорологический анализ животного мира как основа изучения и сохранения структуры биологического разнообразия” номер ЦИТИС-121032300105-0.
Настоящая статья не содержит каких-либо исследований с использованием в качестве объекта животных. Был использован музейный материал, а не живые особи.
Настоящая статья не содержит каких-либо исследований с участием в качестве объекта людей.
Все применимые международные, национальные и/или институциональные принципы ухода и использования животных были соблюдены.
Авторы заявляют, что у них нет конфликта интересов.
About the authors
L. N. Spiridonova
Federal Scientific Center for Biodiversity of Terrestrial Biota of Eastern Asia Far Eastern Branch of the Russian Academy of Sciences
Author for correspondence.
Email: spiridonova@biosoil.ru
Russian Federation, 690022, Vladivostok
O. P. Valchuk
Federal Scientific Center for Biodiversity of Terrestrial Biota of Eastern Asia Far Eastern Branch of the Russian Academy of Sciences
Email: spiridonova@biosoil.ru
Russian Federation, 690022, Vladivostok
Ya. А. Red’kin
Moscow State University; Institute of Biological Problems of the Cryolithozone, Siberian Branch of the Russian Academy of Sciences
Email: spiridonova@biosoil.ru
Zoological Museum
Russian Federation, 125009, Moscow; 677000, MoscowReferences
- Гребельный С.Д., Иванова Н.Ю., Нефедова Е.А. Обмен между ядерным и митохондриальными геномами (по результатам анализа ядерных и цитоплазматических копий митохондриальных генов – numts и cymts ) // Цитология. 2018. Т. 60. № 11. С. 899–902. https://doi.org/10.1134/S004137711811007X
- Sorenson M.D., Quinn T.W. Numts: A challenge for avian systematics and population biology. Auk. 1998. V. 115. P. 214–221.
- Спиридонова Л.Н., Вальчук О.П., Редькин Я.А., Крюков А.П. Ядерные копии митохондриальных генов – источник новых гаплотипов гена цитохрома b мтДНК Luscinia calliope (Muscicapidae, Aves) // Генетика. 2016. Т. 52. № 9. С. 1069–1080. https://doi.org/10.7868/S0016675816090137
- Спиридонова Л.Н., Вальчук О.П., Редькин Я.А. Новый случай рекомбинации между ядерным и митохондриальным геномами в роде Calliope Gould, 1836 (Muscicapidae, Aves): гипотеза происхождения Calliope pectoralis Gould, 1837 // Генетика. 2019. Т. 55. № 1. С. 81–93. https://doi.org/10.1134/S0016675819010132.
- Спиридонова Л.Н., Вальчук О.П. Полный митохондриальный геном Phylloscopus examinandus и гипотеза его происхождения // Генетика. 2022. Т. 58. № 3. С. 362–366. https://doi.org/10.31857/S0016675822030146
- Triant D.A., DeWoody J.A. Demography and phylogenetic utility of numt pseudogenes in the southern red-backed // J. Mammalogy. 2009. V. 90. № 3. P. 561–570. https://doi.org/10.1644/08-MAMM-A-149R1.1
- Романов Д.А., Андрианов Б.В. Митохондриальные последовательности в ядерном геноме животных // Успехи соврем. биологии. 2013. Т. 133. № 3. С. 254–268.
- Спиридонова Л.Н., Вальчук О.П., Редькин Я.А. и др. Филогеография и демографическая история соловья-красношейки Luscinia calliope // Генетика. 2017. Т. 53. № 8. С. 933–951. https://doi.org/10.7868/S0016675817080100
- Волков В.А., Григорьева Е.А., Лебедева М.В., Потокина Е.К. Гетероплазмия и ядерные копии митохондриальных генов (NUMTs), выявленные в зоне интрогрессивной гибридизации ели европейской и ели сибирской // Тр. Санкт-Петербургского науч.-исслед. ин-та лесного хозяйства. 2022. № 1. C. 4–19. doi: 10.21178/2079-6080.2022.1.4
- Fok K.W., Wade C.M., Parkin D.T. Inferring the phylogeny of disjunct populations of the azurewinged magpie Cyanopica cyanus from mitochondrial control region sequences // Proc. R. Soc. Lond. B. 2002. V. 269. P. 1671–1679. https://doi.org/10.1098/rspb.2002.2057
- Kryukov A., Iwasa M.A., Kakizawa R. еt al. Synchronic east-west divergence in azure-winged magpies (Cyanopica cyanus) and magpies (Pica pica) // J. Zool. Syst. Evol. Res. 2004. V. 42. P. 342–351. https://doi.org/10.1111/j.1439-0469.2004.00287.x
- Kryukov A., Spiridonova L., Mori S. et al. Deep phylogeographic breaks in magpie Pica pica across the Holarctic: concordance with bioacoustics and phenotypes // Zool. Sci. 2017. V. 34. P. 185–200. https://doi.org/10.2108/ zs160119
- Zhang D., Tang L, Cheng Y., Hao Y., et al. “Ghost introgression” as a cause of deep mitochondrial divergence in a bird species complex // Mol. Biol. Evol. 2019. V. 36. № 11. P. 2375–2386. https://doi.org/10.1093/molbev/msz170
- Коблик Е.А., Редькин Я.А., Архипов В.Ю. Список птиц Российской Федерации. М.: Тов-во науч. изданий КМК, 2006. 281 c.
- Глущенко Ю.Н., Нечаев В.А., Редькин Я.А. Птицы Приморского края: краткий фаунистический обзор. М.: Тов-во науч. изданий КМК, 2016. 523 с.
- Reeves A.B., Drovetski S.V., Fadeev I.V. Mitochondrial DNA data imply a stepping-stone colonizaiton of Beringia by arctic warbler Phylloscopus borealis // J. Avian Biol. 2008. V. 39. P. 567–575. https://doi.org/10.1111/j.0908-8857.2008.04421.x
- Saitoh T., Shigeta Y., Ueda K. Morphological differences among populations of the Arctic Warbler with some intraspecific taxonomic notes // Ornith. Sci. 2008. V. 7 (2). P. 135–142. https://doi.org/10.2326/1347-0558-7.2.135
- Saitoh T., Alström P., Nishiumi I. et al. Old divergences in a boreal bird supports long-term survival through the Ice Ages // BMC Evol. Biology. 2010. V. 10 (1). № 35. https://doi.org/10.1186/1471-2148-10-35
- Saitoh T., Nishiumi I., Shigeta Y., Ueda K. Re-examination of the taxonomy of the Arctic Warbler Phylloscopus borealis (Blasius): Three separate species withing the Phylloscopus [borealis] subspecies // Japan. J. Ornithol. 2011. V. 61 (1). P. 46–59. https://doi.org/10.3838/jjo.61.46
- Alström P., Saitoh T. et al. The Arctic Warbler Phylloscopus borealis – three anciently separated cryptic species revealed // Ibis. 2011. V. 153. P. 395–410.
- Dickinson E.C., Christidis L. The Howard & Moore Complete Checklist of the Birds of the World: Passerines. 4th ed. V. 2. Eastbourne: Aves Press, 2014. 752 p.
- Назаренко А.А. К орнитофауне Хэнтэй-Чикойского нагорья, Южное Забайкалье // Сб. Экология и зоогеография некоторых позвоночных суши Дальнего Востока. Владивосток, 1978. С. 40–56.
- Лобков Е.Г. Гнездящиеся птицы Камчатки. Владивосток: ДВНЦ АН СССР, 1986. 290 с.
- Red’kin Ya.A. Geographic variation and reproductive isolation in the eastern populations of arctic warbler // Avian migrants in the Northern Pacific: Breeding and Stopover sites in changing Earth. Scientific conf. Institute of Marine Geology and Geophysics FEB RAS: Abstracts. Yuzhno-Sakhalinsk, September 3–7, 2013. P. 11. /
- Del Hoyo J., Collar N.J. (Eds). HBW and BirdLife International Illustrated Checklist of the Birds of the World: Passerines. Barcelona, Spain: Lynx Edicions, 2016. V. 2. 1013 p.
- Bonfield J.K., Smith K.F., Staden R. A New DNA Sequence Assembly Program // Nucl. Acids Res. 1995. V. 23. P. 4992–4999.
- Kumar S., Stecher G., Tamura K. MEGA7: Molecular Evolutionary Genetics Analysis Version 7.0 for Bigger Datasets // Mol Biol Evol. 2016. V. 33 №7. P. 1870–1874. https://doi.org/10.1093/molbev/msw054
- Nei M., Kumar S. Molecular Evolution and Phylogenetics. N. Y.: Oxford Univ. Press, 2000. 333 p.
- Librado P., Rozas J. DnaSP v5: A software for comprehensive analysis of DNA polymorphism data // Bioinformatics. 2009. V. 25. P. 1451–1452. https://doi.org/10.1093/bioinformatics/btp187
- Goldman N. Statistical tests of models of DNA substitution // J. Mol. Evol. 1993. V. 36. P. 182–198.
- Huelsenbeck J.P., Ronquist F. MrBayes: Bayesian inference of phylogenetic trees // Bioinformatics. 2001. V. 17. P. 754–755. https://doi.org/10.1093/bioinformatics/17.8.754
- Felsenstein J. Confidence limits on phylogenies: An approach using the bootstrap // Evolution. 1985. V. 39. P. 783–791.
- Rambaut A., Drummond A.J., Xie D., Baele G., Suchard M.A. Posterior summarisation in Bayesian phylogenetics using Tracer 1.7 // Systematic Biology. 2018. V. 67 (5). P. 901–904. https://doi.org/10.1093/ sysbio/syy032
- Bandelt H.J., Forster P., Rohl A. Median-Joining networks for inferring intraspecific phylogenies // Mol. Biol. Evol. 1999. V. 16. P. 37–48.
- Van den Burg M.P., Vieites D.R. Bird genetic databases need improved curation and error reporting to NCBI // Ibis. 2022. https://doi.org/10.1111/ibi.13143
- Cтрижикова С.В., Стрижиков В.К., Житенко Н.В. Гистогенез яичников у птиц в пренатальном периоде онтогенеза // Успехи соврем. естествознания. 2002. Т. 4. С. 77–78.
- Triant D.A., DeWoody J.A. Molecular analyses of mitochondrial pseudogenes within the nuclear genome of arvicoline rodents // Genetica. 2008. V. 132. № 1. P. 21–33. https://doi.org/10.1007/s10709-007-9145-6
- Hazkani-Covo E., Graur D. A comparative analysis of numt evolution in human and chimpanzee // Mol. Biol. Evol. 2007. V. 24. № 1. P. 13–18. https://doi.org/10.1093/molbev/msl149
- Hazkani-Covo E. Nuclear sequences of mitochondrial origin as phylogenetic markers // Encyclopedia of Life Sciences (ELS). John Wiley & Sons, Ltd: Chichester, 2010. https://doi.org/10.1002/9780470015902.a0022877
- Андрианов Б.В., Романов Д.А., Горелова Т.В. и др. Перенос митохондриальной ДНК в ядерный геном клеток пересеваемой клеточной линии Drosophila virilis // Генетика. 2013. Т. 49. № 6. С. 788–792. https://doi.org/10.7868/S0016675813060027
- Martens J., Sun Y.-H., Packert M. Intraspecific differentiation of Sino-Himalayan bish-dwelling Phylloscopus leaf warblers, with description of two new taxa (P. fuscatus, P. fuligiventer, P. affinis, P.armandii, P. subaffinis) // Vertebrate Zool. 2008. V. 58. № 2. P. 233–265. https://doi.org/10.3897/vz.58.e30935
- Alström P., Rheindt F.E., Zhang R. et al. Complete species–level phylogeny of the leaf warbler (Aves: Phylloscopidae) radiation // Mol. Phylogenet. Evol. 2018. V. 126. P. 141–152. https://doi.org/10.1016/j.ympev.2018.03.0311
Supplementary files







