Полиморфизм коровых и симбиотически специализированных генов у политипических видов клубеньковых бактерий
- Авторы: Проворов Н.А.1, Кимеклис А.К.1,2, Карасев Е.С.1, Хосид С.1, Онищук О.П.1, Курчак О.Н.1, Андронов Е.Е.1,3
-
Учреждения:
- Всероссийский научно-исследовательский институт сельскохозяйственной микробиологии
- Санкт-Петербургский государственный университет
- Почвенный институт им. В.В. Докучаева
- Выпуск: Том 59, № 12 (2023)
- Страницы: 1457-1461
- Раздел: КРАТКИЕ СООБЩЕНИЯ
- URL: https://bakhtiniada.ru/0016-6758/article/view/233647
- DOI: https://doi.org/10.31857/S0016675823120081
- EDN: https://elibrary.ru/QCMBHH
- ID: 233647
Цитировать
Полный текст
Аннотация
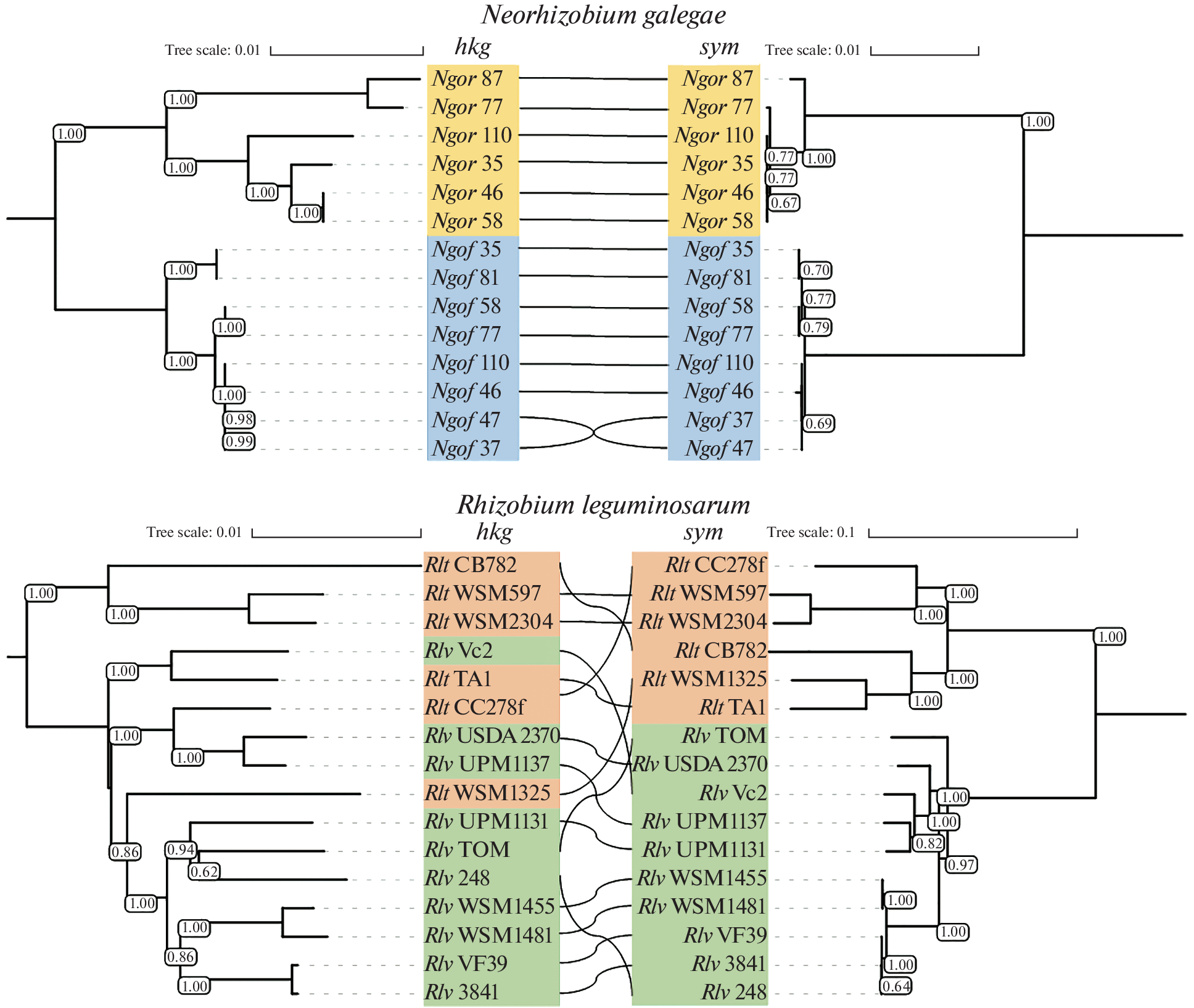
Политипические виды клубеньковых бактерий Rhizobium leguminosarum (включает биовары viciae и trifolii) и Neorhizobium galegae (биовары orientalis и officinalis) различаются по нуклеотидному полиморфизму генов “домашнего хозяйства” (hkg) и симбиотически специализированных генов (sym), контролирующих образование N2-фиксирующих клубеньков у бобовых растений. У R. leguminosarum величины p-distance по sym-генам выше, чем по hkg-генам у штаммов, относящихся как к одному, так и к разным биоварам. У N. galegae различия между биоварами по sym-генам выше, чем по hkg-генам, однако у штаммов одного биовара полиморфизм sym-генов ниже, чем hkg-генов. Коэффициенты дифференциации биоваров по обеим группам генов выше у N. galegae, чем у R. leguminosarum, что может быть связано с пространственной изоляцией биоваров N. galegae. У данного вида ризобий конгруэнтность (сходство) филогений sym- и hkg-генов более выражена, чем у R. leguminosarum. Это указывает на активный перенос sym-генов в популяциях R. leguminosarum, который может быть важным фактором глубокой диверсификации этого вида ризобий по признакам симбиоза.
Об авторах
Н. А. Проворов
Всероссийский научно-исследовательский институт сельскохозяйственной микробиологии
Автор, ответственный за переписку.
Email: provorovnik@yandex.ru
Россия, 196608, Санкт-Петербург
А. К. Кимеклис
Всероссийский научно-исследовательский институт сельскохозяйственной микробиологии; Санкт-Петербургский государственный университет
Email: provorovnik@yandex.ru
Россия, 196608, Санкт-Петербург; Россия, 199034, Санкт-Петербург
Е. С. Карасев
Всероссийский научно-исследовательский институт сельскохозяйственной микробиологии
Email: provorovnik@yandex.ru
Россия, 196608, Санкт-Петербург
С. Хосид
Всероссийский научно-исследовательский институт сельскохозяйственной микробиологии
Email: provorovnik@yandex.ru
Россия, 196608, Санкт-Петербург
О. П. Онищук
Всероссийский научно-исследовательский институт сельскохозяйственной микробиологии
Email: provorovnik@yandex.ru
Россия, 196608, Санкт-Петербург
О. Н. Курчак
Всероссийский научно-исследовательский институт сельскохозяйственной микробиологии
Email: provorovnik@yandex.ru
Россия, 196608, Санкт-Петербург
Е. Е. Андронов
Всероссийский научно-исследовательский институт сельскохозяйственной микробиологии; Почвенный институт им. В.В. Докучаева
Email: provorovnik@yandex.ru
Россия, 196608, Санкт-Петербург; Россия, 109017, Москва
Список литературы
- Young J.P., Crossman L.C., Johnston A.W.B. et al. The genome of Rhizobium leguminosarum has recognizable core and accessory components // Genome Biol. 2006. V. 7. https://doi.org/10.1186/gb-2006-7-4-r34
- Provorov N.A., Andronov E.E., Kimeklis A.K. et al. Microevolution, speciation and macroevolution in rhizobia: Genomic mechanisms and selective patterns // Front. Plant Sci. 2022. V. 13. https://doi.org/10.3389/fpls.2022.1026943
- Rogel M.A., Ormeño-Orrillo E., Martinez-Romero E. Symbiovars in rhizobia reflect bacterial adaptation to legumes // Syst. Appl. Microbiol. 2011. V. 34. № 2. P. 96–104. https://doi.org/10.1016/j.syapm.2010.11.015
- Карасев Е.С., Андронов Е.Е., Аксенова Т.С. и др. Эволюция ризобий козлятника (Neorhizobium galegae): анализ полиморфизма генов фиксации азота и развития клубеньков // Генетика. 2019. Т. 55. № 2. С. 234–238. https://doi.org/10.1134/S0016675819020085
- Кимеклис А.К., Кузнецова И.Г., Сазанова А.Л. и др. Дивергентная эволюция симбиотических бактерий: ризобии реликтового бобового Vavilovia formosa формируют обособленную группу в пределах вида Rhizobium leguminosarum bv. viciae // Генетика. 2018. Т. 54. № 7. С. 851–855. https://doi.org/10.1134/S0016675818070068
- Kimeklis A., Chirak E., Kuznetsova I. et al. Rhizobia isolated from the relict legume Vavilovia formosa represent a genetically specific group within Rhizobium leguminosarum biovar viciae // Genes. 2019. V. 10. https://doi.org/10.3390/genes10120991
- Saitou N., Nei M. The Neighbor-joining method: A new method for reconstructing phylogenetic trees // Mol. Biol. Evol. 1987. V. 4. № 4. P. 406–425. https://doi.org/10.1093/oxfordjournals.molbev.a040454
- Nei M., Kumar S. Molecular Evolution and Phylogenetics. N. Y.: Oxford Univ. Press, 2000. 248 p.
- Felsenstein J. Confidence limits on phylogenies: An approach using the bootstrap // Evolution. 1985. V. 39. № 4. P. 783–791. https://doi.org/10.1111/j.1558-5646.1985.tb00420
- Kumar S., Stecher G., Li M. et al. MEGA X: Molecular evolutionary genetics analysis across computing platforms // Mol. Biol. Evol. 2018. V. 35. № 6. P. 1547–1549. https://doi.org/10.1093/molbev/msy096
- Letunic I., Bork P. Interactive tree of life (iTOL) v5: An online tool for phylogenetic tree display and annotation // Nucl. Ac. Res. 2021. V. 47(W1). https://doi.org/10.1093/nar/gkz239
- Verity R., Nichols R. What is genetic differentiation, and how should we measure it – GST, D, neither or both? // Mol. Ecol. 2014. V. 23. № 17. P. 4216–4225. https://doi.org/10.1111/mec.12856
- Österman J., Marsh J., Laine P.K. et al. Genome sequencing of two Neorhizobium galegae strains reveals a noe T gene responsible for the unusual acetylation of the nodulation factors // BMC Genomics. 2014. V. 15. № 1. https://doi.org/10.1186/1471-2164-15-500
- Andronov E., Terefework Z., Roumiantseva M. et al. Symbiotic and genetic diversity of Rhizobium galegae isolates collected from the Galega orientalis gene center in the Caucasus // Appl. Environ. Microbiol. 2003. V. 69. № 2. P. 1067–1074.
- Beringer J.E., Brewin N.J., Johnston A.W.B. The genetic analysis of Rhizobium in relation to symbiotic nitrogen fixation // Heredity. 1980. V. 45. № 2. P. 161–186.
Дополнительные файлы



