Генетическая структура русской верховой породы лошадей
- Авторы: Николаева Э.А.1, Воронкова В.Н.1, Политова М.А.2, Рябова Е.В.3, Демин В.А.3, Столповский Ю.А.1
-
Учреждения:
- Институт общей генетики им. Н.И. Вавилова Российской академии наук
- Всесоюзный научно-исследовательский институт племенного дела
- Российский аграрный университет им. К.А. Тимирязева (МСХА)
- Выпуск: Том 59, № 9 (2023)
- Страницы: 1048-1058
- Раздел: ГЕНЕТИКА ЖИВОТНЫХ
- URL: https://bakhtiniada.ru/0016-6758/article/view/134647
- DOI: https://doi.org/10.31857/S0016675823090096
- EDN: https://elibrary.ru/WUWYIE
- ID: 134647
Цитировать
Полный текст
Аннотация
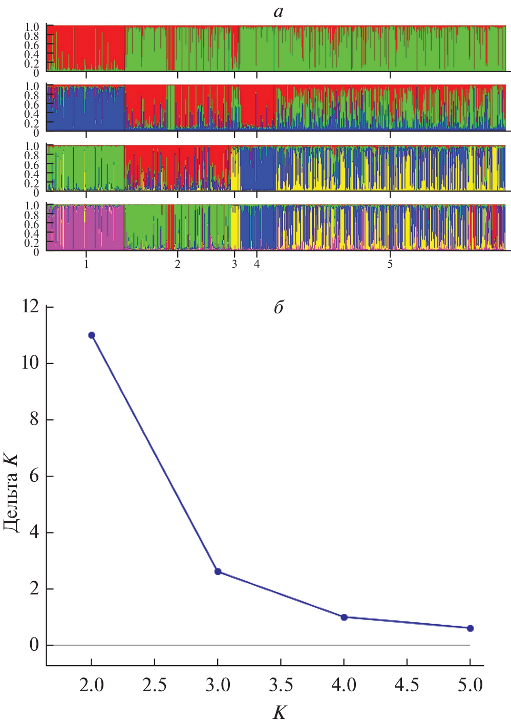
С помощью 17 микросателлитных локусов, рекомендованных ISAG, исследовано 166 лошадей русской верховой породы. Для сравнительного анализа генетического разнообразия и современной кластеризации были использованы данные микросателлитного полиморфизма 34 европейских пород – 7874 особи (Mendeley database). По уровню аллельного богатства русская верховая имеет высокие значения – 5.4 аллеля на микросателлитный локус. Всего в породе обнаружено 122 аллеля, в том числе приват-аллель 14 в локусе HTG7. Выявлена популяционно-генетическая структура для русской верховой, арабской, ахалтекинской, немецкой верховой и чистокровной верховой. Кластеризация пород лошадей на круговой дендрограмме, полученной методом UPGMA, выявила шесть основных кластеров. При анализе методом PCA русская верховая образует единую группу с немецкими верховыми и чистокровными английскими лошадьми. При использовании программы STRUCTURE (K = 3) породы разделились на три популяционные структуры: 1) арабская; 2) русская верховая, ахалтекинская, чистокровная верховая; 3) немецкая полукровная. Анализ дифференциации между породами (Fst) показал наибольшие различия между всеми породами и ахалтекинской породой лошадей, наименьшее отличие (Fst = 0.22) – между русской верховой и немецкой верховой. Различия по каждой паре пород были достоверны (p-value < 0.001).
Ключевые слова
Об авторах
Э. А. Николаева
Институт общей генетики им. Н.И. Вавилова Российской академии наук
Автор, ответственный за переписку.
Email: nickolaevaelina@gmail.com
Россия, 119991, Москва
В. Н. Воронкова
Институт общей генетики им. Н.И. Вавилова Российской академии наук
Email: nickolaevaelina@gmail.com
Россия, 119991, Москва
М. А. Политова
Всесоюзный научно-исследовательский институт племенного дела
Email: nickolaevaelina@gmail.com
Россия, 141212, Московская область, пос. Лесные Поляны
Е. В. Рябова
Российский аграрный университет им. К.А. Тимирязева (МСХА)
Email: nickolaevaelina@gmail.com
Россия, 127434, Москва
В. А. Демин
Российский аграрный университет им. К.А. Тимирязева (МСХА)
Email: nickolaevaelina@gmail.com
Россия, 127434, Москва
Ю. А. Столповский
Институт общей генетики им. Н.И. Вавилова Российской академии наук
Email: nickolaevaelina@gmail.com
Россия, 119991, Москва
Список литературы
- Парфенов В.А., Спицина Н., Тхинвалели Г.Г. Особенности селекционных процессов в работе с русской верховой породой лошадей // Коневодство и конный спорт. 2011. № 3. С. 5–8.
- Храброва Л.А., Блохина Н.В. Генетический мониторинг чистокровной верховой породы лошадей по локусам микросателлитов ДНК // Генетика и разведение животных. 2018. № 3. С. 11–16.
- Политова М.А. Работоспособность лошадей русской верховой породы в выездке в 2017–2020 гг. и факторы, ее определяющие // Коневодство и конный спорт. 2021. № 5. С. 31–33. https://doi.org/10.25727/HS.2021.5.60372
- Политова М.А., Дорофеева А.В. Сравнительная характеристика методик оценки спортивной работоспособности лошадей по результатам выступлений в выездке // Изв. С.-Петербургского гос. аграр. ун-та. 2021. № 1 (62). С. 146–154.
- Никитина Д.А. Анализ распределения по типам высшей нервной деятельности лошадей русской верховой породы Старожиловского конного завода, с учетом их происхождения // Аграрная наука. 2011. № 7. С. 26–27.
- Райсманн М., Политова М., Вагнер Х.Й. Молекулярно-генетический анализ мастей в популяциях русской верховой и немецкой верховой пород // Abstracts 3 Intern. Iran and Russia Conf. “Agriculture and Natural Resources”. Сб. докл. М., 2002. С. 41.
- Политова М.А, Райсманн М., Вагнер Х.Й. Влияние генотипа в локусах MC1R (Extension) и ASIP (Agouti) на работоспособность и плодовитость лошадей русской верховой породы // Докл. ТСХА. 2003. Вып. 275. С. 476–479.
- Калинкова Л.В. Изучение полиморфизма генов ASIP и MC1R у лошадей арабской породы // Генетика и разведение животных. 2020. № 2. С. 50–53.
- Rieder S., Taourit S., Mariat D. et al. Mutations in the agouti (ASIP), the extension (MC1R), and the brown (TYRP1) loci and their association to coat color phenotypes in horses (Equus caballus) // Mamm. Genome. 2001. V. 12. № 6. P. 450–455. https://doi.org/10.1007/s003350020017
- Воронкова В.Н. Оценка генетического разнообразия лошадей Саяно-Алтайского региона с использованием ядерных и митохондриальных ДНК маркеров: Автореф. дис. … канд. биол. наук. М: ИОГен РАН, 2012. 152 с.
- Чебуранова Е.С., Епишко О.А., Горчаков Н.А. и др. Разработка мультилокусной системы по STR-локусам для молекулярно-генетической паспортизации лошадей // Сельское хоз-во – проблемы и перспективы. 2016.
- Калашников В.В., Дергунова М.М., Зайцев М.А. и др. Дополнительные возможности метода ДНК-анализа в коневодстве // Farm. Animals. 2013. № 3–4. P. 72–74.
- van de Goor L.H.P., van Haeringen W.A., Lenstra J.A. Population studies of 17 equine STR for forensic and phylogenetic analysis // Animal Genet. 2011. V. 42. № 6. P. 627–633. https://doi.org/10.1111/j.1365-2052.2011.02194.x
- Adamack A.T., Gruber B. PopGenReport: Simplifying basic population genetic analyses in R // Meth. in Ecol. and Evolution. 2014. V. 5. № 4. P. 384–387. https://doi.org/10.1111/2041-210X.12158
- El Mousadik A., Petit R.J. High level of genetic differentiation for allelic richness among populations of the argan tree (Argania spinosa (L.) Skeels) endemic to Morocco // Theor. Applied Genet. 1996. V. 92. № 7. P. 832–839.
- Foulley J.L., Ollivier L. Estimating allelic richness and its diversity // Livestock Sci. 2006. V. 101. № 1–3. P. 150–158. https://doi.org/10.1016/j.livprodsci.2005.10.021
- Животовский Л.А. Популяционная биометрия. М.: Наука, 1991. 270 с.
- Sievert C. Interactive web-based data visualization with R, plotly, and shiny. N.Y.: CRC Press, 2020. 470 p. https://doi.org/10.1201/9780429447273
Дополнительные файлы








